
GAS DETECTOR VARIA
INSTALLATION MANUAL
PUBLISHER
Detector Ltd., Telekatu 8, 20360 Turku
Tel. +358 207 756 480, Email: [email protected]
© Detector Ltd. 2022
No part of this document may be copied or transferred to any third party without the written consent of Detector Ltd.
Detector Ltd has made every effort to ensure that the information contained in this document is correct. However, Detector Ltd will not be held responsible for any defect or error caused by non-compliance with this manual. The installation manual is subject to change without notice. Detector Ltd reserves the right to make equipment design changes.
GENERAL INSTALLATION INFORMATION
Detector Ltd. provides gas monitoring equipment installation, connection, and cabling cost-effectively with rapid service response times throughout Finland. Because you do
not have to take care of the installation yourself, you can free up your resources to focus on your core areas of operation.
Detector Ltd. provides a separate commissioning service for all new gas monitoring equipment. With carefully planned commissioning, we can ensure that your new gas monitoring equipment functions properly. The commissioning always includes gas monitoring system user training, a functional inspection, a report on the results and observations as well as a maintenance plan made together with you.
Gas Detectors
When selecting the place to mount gas detectors, you must take their need for regular servicing into account. When the place is located up high or is difficult to access, you must build work platforms that may be needed for servicing. Gas detectors must not be mounted next to a source of high heat radiation or in a cloud of steam, for example.
Gas detectors ought to be mounted during the final stages of the plant construction project but before any gases or liquids are introduced at the plant. While later installation is important to avoid damage to the system especially from welding or painting work, the stabilisation time that gas detectors demand before testing and commissioning has to be taken into account. The stabilisation time is two to four days or more, depending on the type of detector and the temperature of the target environment. During this time, any further alarm controls must be bypassed: in other words, switched off.
The detectors for measuring oxygen, hydrogen and toxic gases are equipped with an electrochemical sensor. In the sensor there is a container with an electrolyte which is perishable. The manufacturer of the sensors gives a 6 months storage life in original packing for the sensor elements. After being powered up, the lifetime for the sensors is approximately 24 months. Anyhow, the longer the detector is unpowered (after the mounting) the shorter the lifetime will be.
The gas detector housing is mounted with the sensor component pointing down. This prevents dirt and humidity from accumulating in the detector. As a rule, the wiring is brought through the side, only in compelling cases through the top. In the latter case, the opening must be sealed with care.
When connecting gas detectors or changing their arrangement, the monitoring system must be de-energised to avoid any equipment damage.
The density of the gas to be detected determines the installation height for the gas detector (see Figure 1). If you know the location of a potential gas leak, your gas detectors must be positioned close to the said location to ensure a rapid response. The directions of the prevailing airflow on-site have to be taken into account.
Figure 1. Detector installation heights according to gas properties.

Figure 2. The detector’s remote head solution that allows the sensor to be positioned within 15 m of the display unit.

Figure 3. Gas detector cabling options:
- The detectors can be coupled together with a uniform cable. In this case, the detector’s measurement data is transmitted through a MODBUS remote terminal unit (RTU).
- Each detector can be cabled separately, so you can freely select between the following forms of signal: mA, V or MODBUS RTU.

Figure 4. The gas detector is equipped with two freely programmable relays that can be used to activate local alarms, air conditioning and so on.
To ensure that the gas detector functions properly, it will demand regular servicing and testing. Gas detectors must be calibrated at least once a year and on demanding sites, more frequently: e.g., two to four times a year. You can get the instructions and equipment (test gases, carrying bags, valves, adapters, and hoses) required for functional testing at Detector Ltd. (see figure 4).

The test gas air pressure shall not deviate from normal atmospheric pressure by more than 10%. The test gas flow rate shall not exceed two litres per minute. For gas detector calibration and testing, you must only use calibration gas with a concentration not exceeding either the measuring range of the gas detector or 50% of the gas’s lower explosive limit (LEL). An LEL of 100% refers to the concentration of gas in the air where it can be ignited by an external factor like a spark. For example, an LEL of 100% for methane equals a calibration gas concentration of 5% while an LEL of 50% equals a concentration of 2.5%. Excessive gas concentration may damage the measuring element. Make sure the calibration gas can flow out of the test gas adapter without any pressure on the measuring element. You can get some of the most common calibration gases at Detector Ltd. We provide advice on the choice of suitable gas and accessories on a case-by-case basis. For more information on gas detector installation and positioning, please contact Detector Ltd., the occupational safety and health authority or the rescue department.
Cabling
Gas detectors are cabled to gas detection controllers via detector-specific loops: e.g., JAMAK 2 x (2 + 1) x 0.5 mm 2 or some equivalent cable. Armoured cable is used if here is a risk of vandalism or mechanical stress along the cabling route.
To prevent the formation of earth loops, the protective sheaths of the signal-carrying cables should be grounded at the controller end only.
When using either a cable recommended by Detector Ltd. or some similar cable, the distance between the supply head and the detector can be 300 m at the most. If the distance is greater than this, we recommend you contact Detector Ltd. for more detailed instructions.
Detector Ltd. cannot guarantee the system will function flawlessly with previously existing cabling.

Figure 5. Recommended cabling instructions for a four-wire connection where the supply and signal sides are galvanically isolated.

Figure 6. Recommended cabling instructions for a three-wire connection where supply earth and signal earth are connected.
Gas detector housing and installation methods
Gas detectors have IP54-rated plastic housing.
The sensor, the sensor cover and the electronics contained therein vary according to the product model and the features.

Do not remove the type plate on the housing.
You can also get a weather cover made of HST stainless steel (see Figure 8) for your gas detector. It protects the device from rain or snow, prevents water from getting into the sensor, and so on. You can get both the weather cover and a pipe mounting kit that are suitable for the gas detector at Detector Ltd.
Figure 7. Gas detector housing dimensions and installation holes.
Figure 8. A gas detector weather cover made of HST stainless steel, which protects the detector from splashes, denting, heat radiation, airflows, and so on.
Varia Technical Specifications
| Sensor type: | Electrochemical, catalytic or infrared (see Table 1 on the features of various sensors) |
| Output signal: | 4–20 mA, 0–20 mA or 0–10 V linear response 2 x relay 24 VDC/230 VAC /1 A for resistive load Display, LEDs and buzzer (see Table 2) Programmable relay delay times and directions |
| Accuracy: | Depends on the type of sensor (see Table 1) |
| Operating voltage: | 16–36 VAC/VDC |
| Power consumption: | max. 100 mA/24 VDC max. 350 mA/24 VAC (electrochemical) max. 120 mA/24 VAC (infrared) max. 300 mA/24 VAC (catalytic) |
| Cabling: | Four-wire (galvanically isolated supply and output) or three-wire connection e.g., JAMAK 2 x (2 + 1) x 0.5 mm 2 |
| Sensor element life span: | 18–60 months in clean air, depending on the type of sensor (see Table 1) |
| T90 response time (typical): | (see Table 1) |
| Operating temperature: | -40 to +65 °C, some operating temperature range variation between sensor types (see Table 1) |
| Ambient humidity: | Depends on the type of sensor (see Table 1) |
| IP rating: | IP54 (IP56 with HST stainless steel weather cover) |
| Weight: | Approx. 420 g |
| Display | 3.5” |

For other target gases or measurement and temperature ranges, visit www.detector.fi/en, tel. +358 207 756 480
* For example, acetylene, petrol, butane, diesel, ethanol, hexane, heptane, iso-propanol, xylene, methane, methanol, pentane, propane, toluene, hydrogen …
** For example, R32, R134a, R1234yf, R1234ze, R404a, R407c, R410a
*** We recommend that gases heavier than air be mounted close to the floor (at a height of 30–50 cm).
We recommend that gases with a relative density equal to air be mounted at the breathing height (~160 cm).
*** We recommend that gases lighter than air be positioned close to the ceiling or mounted to it. Detector Ltd. can help you choose the proper installation height.
Table 1. Features of sensors intended for various gases.
| Error message (displayed) | Cause | Action |
| Sensor not responding. | Unable to connect to the sensor board. | Make sure the cable between the base and sensor boards is connected properly. If this fails to correct the fault, contact Detector Ltd. |
| RTC battery empty. | The detector’s battery voltage level is insufficient. | The detector functions as usual, but its clock loses the set time if power is lost. Contact Detector Ltd. |
| Calibration date expired. | The detector’s calibration has expired. | Contact Detector Ltd. They can recalibrate the detector. |
| LED (see Flours 71 | Cause | |
| The detector is in fault mode (see the upper table for error messages) or in-service mode (alarm block active). Flashing yellow LED | ||
| The Bluetooth connection is active between the detector and your smartphone. Static blue LED. | ||
![]() | RGB LED indicating the general status of the detector. – Static green: Normal operation – Flashing yellow LED: Fault or in-service mode – Flashing red LED: Alarm mode | |
| A1A2 | Relay 1 and relay 2 modes are indicated by static red LEDs. Relay settings can be freely programmed. | |
Table 2. Indicator fault modes and indications.
Figure 9. LEDs on the bottom edge of the detector display indications of the various modes of the device.
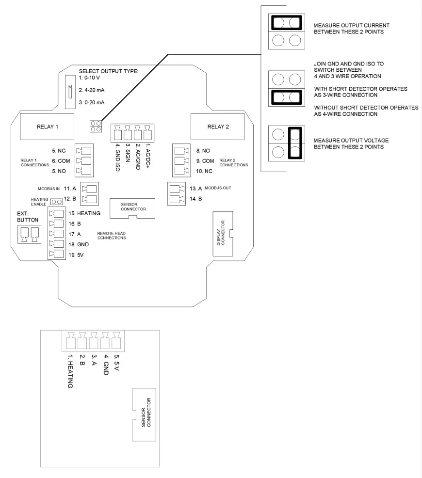
Figure 10. The terminal blocks on the detector’s base board and their positioning on the circuit board. 
Figure 11. The terminal blocks on the detector’s sensor board and their positioning on the circuit board.
MAINTENANCE
Before delivery, Detector Ltd. tests the gas detection controllers and calibrates the gas detectors. Along with the new system, we supply an installation manual but also inspection reports / calibration certificates.
All gas monitoring systems always demand regular maintenance regardless of the manufacturer. Maintenance ensures that the system functions as intended. During the installation phase, it is advisable to plan how the equipment maintenance will be arranged in the future. From planning the servicing to putting it into practice along with calibration, the services of Detector Ltd. cover all matters relating to maintenance and servicing.
We also perform gas monitoring system commissioning. Some of the things covered by the commissioning include checking the software, settings and cabling of both the controllers and the gas detectors, performing gas tests on the detectors (also calibrations as necessary), checking and testing extension alarms, training end customers how to use the system and finally, delivering the commissioning inspection reports. Commissioning or any other training is always organised according to the customer’s needs.
The Lifecycle Service of Detector Ltd. is responsible for the turnkey commissioning and maintenance of products throughout their life cycle. This Detector Ltd. service invests in quality products and services and dedicates itself to operating by the principles of sustainable development by providing safe and environmentally friendly products.
Detector Ltd. experts will be happy to tell you more about gas monitoring system maintenance.
DETECTOR Ltd.
Telekatu 8
FI-20360 TURKU
FINLAND
[email protected]
Tel. +358 40 129 35 11
[email protected]
Tel. +358 207 756 480
www.detector.fi
RECYCLING
Please send your decommissioned gas monitoring equipment to the address below for recycling by the manufacturer.
Detectors can be recycled with waste electrical and electronic equipment (WEEE). Do not dispose of detectors together with household waste.
DETECTOR Ltd.
Telekatu 8
FI-20360 TURKU
FINLAND
[email protected]
Tel. +358 40 129 35 11
[email protected]
Tel. +358 207 756 480
www.detector.fi


















