
FEIYUTECH SCORP Pro Detachable 3-axis Professional Gimbal Stabilizer

Overview


- Touch Screen
- Shutter button
- Joystick
- Handle mode button
- Customizable button
- Handle power button
- Handle lock
- Gimbal mode button
- Gimbal power button
- Type-C charging port
- Tripod
- Pan lock
- Pan axis
- Vertical arm
- Roll lock
- Slide arm
- Tilt axis
- Vertical quick release plate safety lock
- Tilt lock
- Cross arm extending position knob
- Cross arm
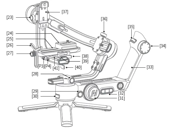
- Roll axis
- Slide arm lock knob
- Camera backing base
- Quick release plate
- Lens holder
- Lens holder screw
- Vertical arm lock knob
- Knob function switching button
- Trigger button
- Multifunction knob (Main knob)
- A /B /C button (Record Mark points)
- Remote control handle
- Multifunction knob (Handle knob)
- Focusing wheel
- Cross arm lock knob
- Vertical mounting plate
- Quick release plate safety lock
- Anti-drop column
- Slider lock
- Fixed plate slider
- Camera control port
- Image transmission port
- Extension port 1
- Extension port 2
Getting started
Charging
Please fully charge the battery before power on the gimbal for the first time. Charging with USB2.0 to Type-C cable, supports quick charge.

Install the tripod
Install the 3/8 – 1/4 inch thread ① insert on the 1/4 inch screw which is on the top of the tripod (The thread insert is factory mounted). Mount the tripod ② to the bottom of the gimbal, then unfold the tripod and place the gimbal on a flat surface.

Installer
When install the handle, please wedge the buckle ① , then push down the handle from ② , until the handle lock ③ is engaged, then toggle the handle lock lever to the locked position to finish the installation. When detach the handle, please toggle the handle lock lever to the unlocked position, and pull up the handle.

Adjust the gimbal position to gimbal balancing position
The gimbal is folded by default, please toggle the tilt lock, roll lock, and pan lock levers to the unlocked position and adjust the gimbal position to gimbal balancing position, and then toggle the three locks to the locked position.

Mounting the Camera
Before mounting the camera, make sure the camera is ready for shooting (Install the camera lens, and the lens cover should be removed, the memory card and battery needs to be inserted to the camera, and battery is fully charged) , complete all the steps which mentioned in chapter “2. Getting started” and the gimbal is adjusted to gimbal balancing position. Make sure the gimbal is powered off or in sleep mode before mounting the camera.
Attach the quick release plate and camera backing base(Optional)
Attach the quick release plate to camera by tightening the screw. User can choose to attach the camera backing base according to need ( For example, when using a long or heavy lens). Attach the camera backing base to camera, then attach it to quick release plate by tightening 2 screws.

Install lens holder (Optional)
Install the lens holder on the quick release plate as needed, the rubber of the lens holder must be directly under the leans. It is recommended to use the lens holder when using a long or heavy lens.

Mount camera on gimbal
Horizontal mounting Unlock the quick release plate safety lock ① , push the plate with the mounted camera into the slot ② in direction of arrow, lock the safety lock ① once the camera is roughly balanced. It is recommended to push the camera against the tilt axis. Unlock the slider lock ③ to move the camera left or right according to camera’s width, then lock the slider lock ③ .

Remove:
Unlock the quick release plate safety lock ① , remove the quick release plate while pressing the anti-drop column ④ .





















