
Connectors

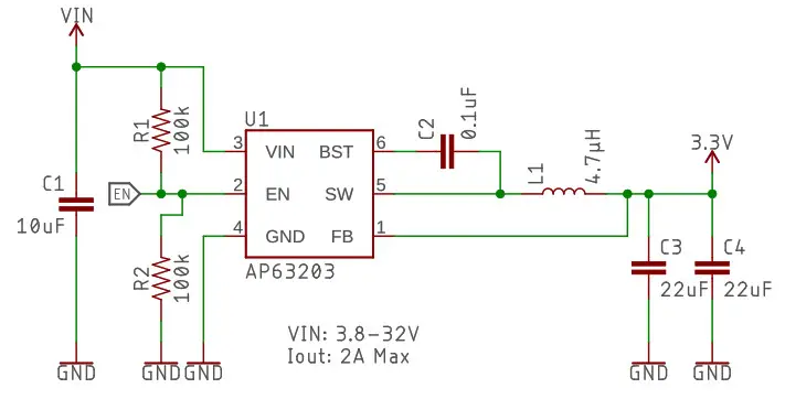
Buck Regulator

Power LED


Spectal Instructions
Released under the Creative Commons![]()
Attribution Share-Alike 4.0 License
https://creativecommons.org/licenses/by-sa/4.0/
TITLE: SparkFun Buck Regulator — AP63203 | |
| Design by:Alex Wende | REV: v10 |
| Date: 6/23/2021 11:35 AM | Sheet: 1/1 |



















