i28BT/i32BT
Automatic Scrubber
Instruction Manual
i28BT Automatic Scrubber
READ OPERATOR MANUAL CAREFULLY!
IMPORTANT: To ensure full warranty protection, please fill out & return your warranty card.
Please fill out at time of installation for future reference.
Model No.: ————————–
Serial No.: ————————–
Machine Options: ————————-
Sales Rep.: ————————–
Sales Rep. Phone No.: ——————–
Customer ID Number: ———————
Installation Date: ————————–
HOW TO ORDER PARTS
Only use ICE Company supplied or equivalent parts. Parts and supplies may be ordered online,by phone, by fax or by mail.
- Identify the machine model.
- Identify the machine serial number from the data label.
- Ensure the proper serial number is used from the parts list.
- Identify the part number and quantity. Do not order by page or reference numbers.
- Provide your name, company name, customer ID number,billing and shipping address, phone number and purchase order number.
PROTECT THE ENVIRONMENT
Please dispose of packaging materials,old machine components such as batteries, hazardous fluids, including antifreeze and oil, in an environmentally safe way according to local waste disposal regulations.
Always remember to recycle.
ICE Company Limited
XiangShi Road LiaoBu DongGuan GuangDong China
Tel: 0769 – 81869000
Fax: 0769 – 81863000
Specifications and parts are subject to change without notice.
SAFETY PRECAUTIONS
This machine is intended for commercial use. It is designed exclusively to scrub hard floors in an indoor environment and is not constructed for any other use. Only use recommended accessories.
All operators shall read, understand and exercise the following safety precautions:
- Do not operate machine:
– Unless trained and authorized.
– Unless you have read and understand the operators manual.
– In flammable or explosive areas.
– If not in proper operating condition.
– In outdoors areas. - Before starting machine:
– Make sure all safety devices are in place and operate properly. - When using machine:
– Go slow on inclines and slippery surfaces.
– Follow all safety guidelines.
– Be very careful when using the machine in reverse.
– Reduce speed when turning.
– Report and fix any damage to machine prior to operating it.
– Never allow children to play on or around.
– Do not operate on inclines that exceed 5% (3°). - Before leaving or servicing machine:
– Stop on level surface.
– Turn off machine. - When servicing machine:
– Read operators manual thoroughly prior to operating or servicing this machine.
– Use manufacturer supplied or approved replacement parts.
– Secure machine with wheel blocks prior to jacking the machine up.
– Use approved jack or hoist to safely elevate the machine.
– Disconnect batteries prior to working on machine.
– Wear gloves when handling batteries or battery cables.
– Avoid any contact with battery acid
– Avoid moving parts. Do not wear loose fitting clothing while servicing machine.
WARNING: Batteries emit hydrogen gas. Explosion or fire can result from hydrogen gas. Keep sparks and open flames away! Keep battery compartment open when charging.
WARNING: Flammable materials can cause an explosion or fire. Do not use flammable materials in tanks.
WARNING: Flammable materials or reactive metals can cause explosion or fire. Do not pick up.
MACHINE COMPONENTS

| 1. Control Handle 2. Brush pressure adjusting buttons & indicator light 3. Hour meter 4. Speed Control Knob 5. Battery Meter 6. Main Power Key Switch 7. 1-STEP scrub head up/down switch & indicator light 8. Solution flow Control Buttons & Indicator Light | 9. Vacuum Motor Switch & Indicator Light 10. Emergency stop button 11. Drive motor circuit breaker 12. Solution Tank Level / Drain Hose 13. On-board battery charger 14. Caster, 2Inch, Squeegee Adjustment 15. Bumper Rollers 16. Squeegee Assembly 17. Ball Valve 18. Casters, 4 Inch 19. Squeegee Vacuum Hose 20. Filter Assembly 21. Wheels, 8 Inch 22. Recovery Tank Drain Hose 23. Hose fill-port |
| 24. Squeegee Lift Lever 25. Control Handle Start Bail 26. Batteries 27. Recovery Tank Support Stand 28. Vacuum Motor, 24VDC 29. Cup Holder 30. Recovery Tank Cover 31. Recovery Tank 32. ICE Logo | 33. Vacuum motor circuit breaker 34. Bucket Fill Port/Clean-Out Port 35. Solution Tank 36. LED Light 37. Front cover 38. Brush & Pad realease plunger 39. Scrub Head adjusting bolt 40. Scrub Head Skirt 41. Scrub Head Assembly 42. Parking Brake (Option) |
MACHINE SET UP & INSTALLATION
UNCRATING MACHINE
Be sure and check packing carton for any damage. Immediately report any damage to carrier. Check the contents of package to ensure that the following items are included:
- Machine
- 4-6V Batteries
- Squeegee assembly
- 2-Pad Drivers
INSTALLING BATTERIES
The batteries are already in the machine upon delivery; However you will need to connect the cables to the battery posts.
WARNING: Batteries emit hydrogen gas. Explosion or fire can result from hydrogen gas.Keep sparks and open flames away! Keep battery compartment open when charging.
Recommended Battery spec: 4-6V, 260AH@20HR deep cycle batteries.
Max. batteries dimensions : 265mm (L) X 190mm (W) X 280mm (H)
- Turn the main power key switch off.
- Open recovery tank to gain access to battery compartment.
- Carefully place the batteries into the compartment as shown in figure below. Place the battery brace at the rear of the batteries.
DO NOT DROP BATTERIES INTO COMPARTMENT! - Connect battery cables to posts in numbered order as shown in drawing below.
RED to POSITIVE and BLACK to NEGATIVE.
MACHINE SET UP
PRE-OPERATION CHECKS
- Sweep or dust mop the surface to be cleaned.
- Check battery meter to make sure batteries are fully charged. (See BATTERY CHARGING)
- Check that squeegee is properly installed.
- Check that brushes / pads is properly installed.
INSTALLING BRUSHES OR PADS
- Turn off the 1-STEP Scrub head up/down switch (see machine components, item #7) and Raise the Scrub head off the floor, then stop machine on the level surface, remove the key and ensure the machine is turned off.
- If using the Pad Driver, first attach the appropriate pad to the pad driver surface..
- Align the pad driver or brush under the motor hub and push it upward to engage.

- To remove the pad driver or brush, raise the scrub head and push the pad release plunger (see machine components, item #38) downward.
MOUNTING THE SQUEEGEE ASSEMBLY
- Lift the squeegee lift lever (see machine components, item #24)to the upward position.
- Mount the squeegee assembly to the squeegee pivot bracket. make sure the knobs are completely seated into the slots before securing knobs.
- Connect the vacuum hose to the squeegee assembly. Loop the hose by using the hose clip provided.
- Check the squeegee blades for proper adjustment.
FILLING THE SOLUTION TANK
The machine is equipped with a hose fill-port (see machine components, item #23) at the rear of the machine, and a bucket fill-port (see machine components, item #34)located under the recovery tank. Before accessing the bucket fill-port make sure that the recovery tank is empty.
Fill the solution tank to the “100L” level on the solution tank sight gauge. When using the bucket fill-port, stop filling when the level reaches the bottom edge of the fill-port.
NOTE: When filling the solution tank with a bucket, make sure that the bucket is clean. Do not use the same bucket for filling and draining the machine.
WARNING: Do not put any flammable materials into solution tank. this can cause an explosion or a fire. Only use recommended cleaning chemicals. Contact your janitorial supply distributor for recommendations on proper chemicals.
MACHINE OPERATION
WARNING: Do not operate machine unless you have read and understand this manual.
- Turn the main power key switch(see machine components, item #6) to the on (I) position.
- Check the battery level meter (see machine components, item #5), if the battery meter is in the red, DO NOT continue to operate the machine and recharge the batteries immediately.
- Turn on the 1-STEP scrub head up/dwon switch (see machine components, #7) to lower the scrub head to the floor, the 1-STEP switch indicator is light.
- Lower squeegee assembly to the floor by lowering the squeegee lift lever(see machine components, item #24).
- Check the solution flow indicator (see machine components, item #8), adjust the solution flow control switch to a desired flow rate.
NOTE: Solution will not begin to flow until the control handle bail is pulled. - Turn on the vacuum motor switch(see machine components, item #9).
- Pull the control handle bail (see machine components, item #25) backwards to start scrubbing .The machine will automatically propel forward. To reverse the machine, simply push the control handle bail forward.
NOTE: Raise squeegee when reversing machine. - The scrubbing speed can be adjusted, Adjust the speed control knob (see machine components, item #4) to a desired speed. NOTE: 45-60 meters (150-200 ft)per minute is the recommended scrubbing speed.
- Simply press the pressure adjuting button to increase (+) or decrease (-) the brush pressure as needed.
- To stop scrubbing, release the control handle bail, turn off the 1-STPE switch to raise the scrub head assembly, raise he squeegee assembly.
WHILE OPERATING MACHINE
WARNING: Fire Or Explosion Hazard. Do Not Pick Up Flammable Materials Or Reactive Metals.
- Go slow on inclines and slippery surfaces. Do not operate the machine on inclines that exceed 5% (3°).
- Do not keep the machine in the same position with pad/brush spinning, keep the machine moving to prevent damage to floor finish.
- If the squeegee assembly leaves streaks on the floor, raise the squeegee off the floor and wipe the blades down with a damp cloth. Pre-sweep the area to prevent leaving streaks on the floor.
- Pour a recommended defoamer into the recovery tank if excessive foam appears.
WARNING: Do not allow foam to enter the float shut-off screen, vacuum motor damage will result. Foam will not activate the float shut-off screen. - Occasionally check the battery level meter(see machine components, item #5). when meter is in the red, stop scrubbing and recharge the batteries.
WARNING: When battery meter is in the red, do not continue to operate the machine. Battery damage may result. - When the solution tank runs empty, press the 1-STEP switch raise the brush head. Keep the squeegee down and continue to vacuum until all the dirty water is picked up.
NOTE: Brush motors will not work when the scrub head assembly raised.
NOTE: See TANK DRAINING section to learn how to drain recovery and solution tanks.
CIRCUIT BREAKER/FUSES
The machine is equipped with 2 resettable circuit breakers(see machine components, item #11, item# 33) to protect the drive motor and the vacuum motor from damage. If the circuit breakers should trip, it can’t be reset immediately. You must first determine what caused the breaker to trip, and allow the motor to cool down and then you can manually reset the circuit breakers.
The machine is also equipped with a 60A fuse to protect the brush motors from damage. When replacing a fuse never substitute a higher Amps rated fuse than specified.
HOUR METER
The hour meter (see machine components, item #3) records the number of total hours the brush motor has been powered on. Use the hour meter to determine when to perform recommended maintenance procedures and to record service history.
EMERGENCY STOP BUTTON/BRAKE
The machine is equipped with an Electromagnetic Brake Mechanism on the Transaxle. When in case of Emergency, release the Control Handle bail(see machine components, item #25) or strike the Emergency stop button (see machine components, item #10), the machine will be braked and then stop. Reset the emergency stop button, turn on the Main power key switch, and then pull the control handle bail, the machine will be restart.
NOTE: The machine can not be moved unless the Main Power Key Switch and the Control Handle bail be turned on.
WARNING: Do Not Change the Default Settings of the Electromagnetic Brake Mechanism unless Authorized, otherwise it may cause Machine Damage or Personal Injury. Contact the Authorized Service center for machine repairs.
TANK DRAINING
- Turn the machine off.
- With the squeegee and scrub head in their “up” position, transport machine to approved area for draining tank(s).
DRAINING THE RECOVERY TANK
Any time scrubbing is completed, or when refilling solution tank, the recovery tank should be drained and cleaned.
WARNING: If the recovery tank is not drained when the solution tank has been refilled, foam or water may enter the float shut-off screen and cause damage to the vacuum motor.
- While holding the drain hose (see machine components, item #22) upward, remove the cap and lower hose to drain.
- Open the recovery tank cover and rinse out the tank. Use a rag to remove any excess dirt.
- Clean the float shut-off screen and debris tray located in the recovery tank .
DRAINING THE SOLUTION TANK
Any time scrubbing operation is completed, the solution tank should be drained and cleaned.
- Pull the solution tank level hose(see machine components, item #12) off the hose fitting, this will allow the solution to flow freely into a bucket or floor drain.
- Remove the cover of the filter assembly(see machine components, item #20) to drain the solution tank, check the filter screen and clean up it if necessary.
- Rinse the solution tank with clean water after every use. This will help prevent chemical buildup and clogging of the solution lines.
- After rinsing out the tank, securely reconnect the tank level hose to the hose fitting, replace the filter assembly cover and be sure the filter screen and the “0” ring is in the correct position.
BATTERY CHARGING
WARNING: Fire Or Explosion Hazard. Batteries Emit Hydrogen Gas. Keep Sparks and Open Flame Away. Keep Battery Compartment Propped Open When Charging.
NOTE: Use only apprved chargers with the following specifications:
- Automatic shut off circuit
- Deep cycle charging
- Output current of 20-30 Amps
- Output voltage of 24 volts
ON-BOARD BATTERY CHARGER
As standard configuration, the machine is equiped with the On-board battery charger (see machine components, item #13). The settings of On-board battery charger had been set for the recommended batteries type.
WARNING: The On-board battery charger setting’s change are to be completed by authorized service centers only. Failure to properly set will result in the batteries or charger damage.
- Transport the machine to a well ventilated area.
- Turn the machine off.
- If charging wet (lead acid) batteries check the fluid level before charging.
- Prop up the recovery tank by the support stand (see machine components, item #27) for ventilation.
- Connect the charger’s AC power supply cord to a properly grounded receptable.
- The charger will automatically begin to charge, once the charging cycle begins, the indicator lights will progress from red, yellow to green. when the green indicator light comes on, the charging cycle is done. Unplug the charger cord.
NOTE: The machine will can not operate when charging.
OFF-BOARD BATTERY CHARGER (OPTION)
- Place charger and machine in a well ventilated area.
- Turn the machine off.
- If charging wet (lead acid) batteries check the fluid level before charging.
- Prop up the recovery tank by the support stand (see machine components, item #27) for ventilation.
- Connect the charger’s AC power supply cord to a properly grounded receptable.
- Connect the charger’s DC cord into the machine’s battery receptacle at the rear of the machine.
- The charger will automatically begin to charge and will automatically shut off once the batteries are fully charged.
- Upon completion of charging, disconnect the AC power supply cord first, and then disconnect the charger from the machine.
PREVENTATIVE MAINTENANCE
WARNING: Before performing any maintenance on the machine, be sure that the power is turned off, or the batteries are disconnected!
WARING: Repairs are to be completed by Authorized service centers only. Any repairs completed by unauthorized persons will avoid the warrenty.
DAILY MAINTENANCE
- Remove pad driver/ brush and clean with approved cleaner.
- Drain recovery and solution tanks completely and rinse out with clean water. Visually check the recovery tank for debris and clean out as necessary.
- Raise the squeegee assembly off floor and wipe it down with a damp towel. Be sure to store the squeegee in the up position.
- Remove the float shut-off assembly and rinse it out with clean water.
- Clean machine with an approved cleaner and a damp towel.
- Recharge the batteries.
- Check the condition of the squeegee blade wiping edge, rotate blade if worn.
MONTHLY MAINTENANCE
- Clean the battery tops to prevent corrosion.
- Check for loose battery cable connections.
- Inspect and clean the recovery tank cover seal. Replce it if damaged.
- Lubricate all grease points and pivot points with silicon spray and approved grease.
- Check the machine for loose nuts and bolts. 6. Check the machine for leaks.
MOTOR MAINTENANCE
- Contact your local Distributor for any motor maintenance.
- Motor should have the brushes checked every 250 hours. Brushes should be replaced when they are worn to a length of 10 mm or less.
BATTERY MAINTENANCE
WARNING: Batteries emit hydrogen gas and an explosion o fire can result. Keep sparks and fire away from batteries at all times.
WARNING: Whenever serviving batteries, be sure to wear protective gloves. Avoid contact with battery acid at all times.
NOTE: For the best machine performance. keep batteries charged at all times. Do not let them sit in a discharged condition.
- Always follow the battery charging directions as outlined in the BATTERY CHARGING section of this manual.
- Keep battery tops and terminals free from corrosion. A strong solution of baking soda and water is the best way to keep the batteries corrosion free. DO NOT ALLOW THE BAKING SODA/ WATER SOLUTION TO ENTER THE BATTERY CELLS.
- Use a wire brush with the baking soda solution to properly clean the battery posts and connctions.
- Check battery connections for wear and loose terminals. replace if necessary.
MACHINE STORAGE
- Always store the machine indoors.
- Always store the machine in a dry area.
- Always store the machine in its upright position.
- Always store the machine with the pad driver/ brush raised off the floor.
- Always store the machine with the squeegee assembly raised off the floor.
- If storing in an area which may reach freezing temperatures, be sure to drain all fluids from the machine prior to storage. Any damage caused by freezing temperatures will not be covered by the warranty.
- Drain the recovery tank.
- Drain the solution tank of all fluid.
BASIC TROUBLESHOOTING
| PROBLEM | CAUSE | SOLUTION |
| Machine will not operate | Control handle bail not pulled | Pull control handle bail |
| Batteries need to be charged | Charge batteries | |
| Bad battery(s) | Replace battery(s) | |
| Loose battery cable | Tighten loose cable | |
| Emergency stop button activated | Reset Emergency stop botton | |
| Main PCB fuse blown | Contact ICE service center | |
| Faulty key switch | Contact ICE service center | |
| Brush motor will not operate | 1-STEP scrub head up/down switch is off | Turn on the 1-STEP switch |
| Battery meter lockout activated | Recharge batteries | |
| Brush motor fuse blown | Replace 60A fuse | |
| Brush motors over load | Turn on / off the 1-STEP switch | |
| Faulty control handle bail switch | Contact ICE service center | |
| Faulty brush motor or wiring | Contact ICE service center | |
| Worn Motor carbon brushes | Contact ICE service center | |
| Bad solenoid | Contact ICE service center | |
| Machine does not propel | The Main Power Key Switch be Turned off, the Control handle bail not pulled | Turn on the Key switch, Pull the control handle bail |
| Tripped drive motor circuit breaker | Reset drive motor circuit breaker button | |
| Faulty transaxle motor or wiring | Contact ICE service center | |
| Worn Motor carbon brushes | Contact ICE service center | |
| Vacuum motor will not operate | Tripped vacuum motor circuit breaker | Reset vacuum circuit breaker button |
| Faulty vacuum motor or wiring | Contact ICE service center | |
| Worn Motor carbon brushes | Contact ICE service center | |
| Little or no solution flow | Ball valve set too low or shut off | Turn on the ball valve |
| Solution flow control knob set too low or shut off | Adjust solution control flow knob | |
| Clogged solution tank filter or solution hose | Clean solution tank filter or flush out solution hose | |
| Clogged solution Solenoid valve | Remove valve and clean | |
| Poor water pick up | Recovery tank is full | Drain recovery tank |
| Loose drain hose cap | Tighten cap | |
| Clogged float shut-off screen located in recovery tank | clean screen | |
| Clogged squeegee assembly | Clean squeegee assembly | |
| Worn squeegee blades | Replace or rotate squeegee blades | |
| Incorrect squeegee blade deflection | Adjust squeegee blade height | |
| Loose vacuum hose connections | Secure hose connections | |
| Clogged vacuum hose | Remove clogged debris | |
| Damaged vacuum hose | Replace vacuum hose | |
| Recovery tank cover not in place | Properly position cover | |
| Damaged recovery tank cover seal | Replace seal | |
| Faulty vacuum motor | Contact ICE service center | |
| Low battery charge | Recharge batteries | |
| Short run time | Low battery charge | Fully recharge batteries |
| Defective batteries | Replace batteries | |
| Batteries need maintenance | See BATTERY MAINTENANCE | |
| Faulty battery charger | Repair or replace battery charger | |
| Down pressure lever is set for extra scrub head pressure | Lower down pressure lever |
TECHNICAL SPECIFICATIONS
| MODEL | i28BT | i32BT |
| DIMENSIONS L | 61.02 in / 1,550 mm | 62.21 in / 1,580 mm |
| DIMENSIONS W | 30.51 in / 775 mm | 34.06 in / 865 mm |
| DIMENSIONS H | 44.49 in / 1,130 mm | 44.49 in / 1,130 mm |
| WEIGHT | 352.74 lbs / 160 Kg | 374.79 lbs / 170 Kg |
| WEIGHT with BATTERIES | 661.39 lbs / 300 Kg | 683.43 lbs / 310 Kg |
| SOLUTION TANK CAPACITY | 26.42 Gal / 100 L | |
| RECOVERY TANK CAPACITY | 31.7 Gal / 120 L | |
| SQUEEGEE WIDTH | Standard: 40.5 in / 1030mm Option: 44.5 in / 1130mm | Standard: 46.5 in / 1185mm Option: 44.5 in / 1130mm |
| CLEANING PATH WIDTH | 27.56 in / 700 mm | 31.5 in / 800 mm |
| PRODUCTIVITY RATE | 30,677 ft2 / 2,850 m2 h | 34,983 ft2 / 3,250 m2 h |
| DRIVE SYSTEM | Transaxle, 24VDC, 0.27 hp / 0.2 KW | |
| TRAVEL SPEED, MAXIMUM | Cleaning: 65m / Min 213.25 ft / Min Transporting: 72 m / Min 236.22 ft / Min | |
| MINIMUM AISLE TURN | 63 in / 1,600 mm | |
| PAD/BRUSH PRESSURE | 39.68 lbs / 18kg 79.37 lbs / 36kg 119.05 lbs / 54kg | |
| SOLUTION FLOW RATE | 0 ~ 2.7 L / Min 0 ~ 0.66 Gal / Min | |
| BRUSH MOTOR | 0.75 hp / 0.55 KW × 2 | |
| VACUUM MOTOR | 0.8 hp / 0.6 KW | |
| WATER LIFT – AIR FLOW | 65 in / 1,650 mm | |
| BATTERIES | 4 – 6V, 260AH @ 20 hr | |
| RUN TIME PER CHARGE | 3.5~4 Hours | |
| VOLTAGE DC | 24V | |
| DECIBEL RATING AT OPERATOR’S EAR, INDOORS | 68 dB(A) | |
| GRADE LEVEL, MAX | 5% (3°) | |
PARTS LIST
RECOVERY TANK GROUP

| DIA NO. | PART NUMBER | DESCRIPTION | NO REQ’D |
| 1 | 8111001 | GASKET | 1 |
| 2 | 8131003 | CAP | 1 |
| 3 | 8210102 | RECOVERY TANK | 1 |
| 4 | 8131010 | DRAIN HOSE | 1 |
| 5 | 1962050 | CLAMP | 1 |
| 6 | 8111300 | HINGE ASSEMBLY | 2 |
| 7 | 1421618 | FLAT WASHER M6×18×1.6 | 10 |
| 8 | 1021616 | HEX BOLT M6 X 16 | 12 |
| 9 | 8210207 | CABLE | 1 |
| 10 | 1421612 | FLAT WASHER M6×12×1.6 | 5 |
| 11 | 8112005 | GASKET, VACUUM MOTOR | 1 |
| 12 | 1121605 | HEX NUT M6 | 3 |
| 13 | 8210209 | STUD M6×110 | 3 |
| 14 | 8210260 | AMETEK VACUUM MOTOR 24VDC, KIT | 1 |
| 8132006 | CARBON BRUSH, VACUUM MOTOR | 2 | |
| 15 | 1123608 | LOCK NUT M6 | 3 |
| 16 | 1914300 | TIE, NYLON, 5X300 | 1 |
| 17 | 8132007 | MUFFLER, VACUUM MOTOR | 1 |
| 18 | 8210230 | LABEL, BATTERY INSTALLATION | 1 |
| 19 | 4010316 | ICE LOGO | 1 |
| 20 | 8111008 | BRACKET | 1 |
| 21 | 1421816 | FLAT WASHER M8×16×1.6 | 2 |
| 22 | 8111007 | RECOVERY TANK SUPPORT | 1 |
| 23 | 8115404 | SLEEVE, P/M | 1 |
| 24 | 1021830 | HEX BOLT M8×30 | 1 |
| 25 | 8111016 | PLATE | 2 |
| 26 | 1221512 | SCREW M5×12 | 2 |
| 27 | 8111015 | FLOAT, SHUT-OFF | 1 |
| 28 | 8111014 | FLOAT ADAPTER | 1 |
| 29 | 8210201 | RECOVERY TANK COVER SEAL | 1 |
| 30 | 8011005 | CAP | 1 |
| 31 | 8210103 | RECOVERY TANK COVER | 1 |
| 32 | 8111022 | WARNING LABEL | 1 |
SOLUTION TANK GROUP

| DIA NO. | PART NUMBER | DESCRIPTION | NO REQ’D |
| 1 | 6210131 | NYLON, CLAMP | 6 |
| 2 | 1421510 | FLAT WASHER M5×10×1 | 20 |
| 3 | 1221512 | SCREW M5×12 | 9 |
| 4 | 1123507 | LOCK NUT M5 | 6 |
| 5 | 8210111 | BRACKET, ON BOARD BATTERY CHARGER MNTG | 1 |
| 6 | 8210117 | CAP, CHARGER | 1 |
| 7 | 1421612 | FLAT WASHER M6×12×1.6 | 12 |
| 8 | 1021616 | HEX BOLT M6 X 16 | 10 |
| 9 | 1221525 | SCREW M5×25 | 4 |
| 10 | 8210106A | 25A ON BOARD BATTERY CHARGER | 1 |
| 11 | 8112030 | POWER CORD, BATTERY CHARGER, US | 1 |
| 12 | 8210180-US | 25A ON BOARD BATTERY CHARGER, KIT, US | 1 |
| 13 | 1222641 | SCREW M6 X 40 | 2 |
| 14 | 8210112 | HOOK, CORD | 2 |
| 15 | 8210114 | COVER | 1 |
| 16 | 1221412 | SCREW M4×12 | 4 |
| 17 | 1321213 | SELF-TAPPING SCREW ST4.2X13 | 2 |
| 18 | 8210113 | CAP, SOLUTION FILL | 1 |
| 19 | 8210101 | SOLUTION TANK | 1 |
| 20 | 4010316 | ICE Logo | 2 |
| 21 | 8210140 | CLEAN TUBING | 1 |
| 22 | 1962025 | CLAMP 16-25mm | 1 |
| 23 | 8210151 | LABEL, LEFT SIDE | 1 |
| 24 | 8210141 | BATTERY CONNECT CABLE, BLACK | 3 |
| 25 | 8113013 | SPACER, BATTERY | 2 |
| 26 | 8210105 | BATTERY, 260AH @ 20Hr | 4 |
| 27 | 8210107 | BATTERY TRAY | 1 |
| 28 | 8114751 | JACKET, BATTERY TERMINAL, BLACK | 8 |
| 29 | 8210104 | COVER, FRONT | 1 |
| 30 | 1321110 | SELF-TAPPING SCREW ST3.5 ×10 | 3 |
| DIA NO. | PART NUMBER | DESCRIPTION | NO REQ’D |
| 31 | 1421409 | FLAT WASHER M4×9×0.8 | 5 |
| 32 | 8133610 | LED LIGHT, KIT | 1 |
| 33 | 8133601 | LED LIGHT MNTG BASE | 1 |
| 34 | 1221520 | SCREW M5X20 | 3 |
| 35 | 8133602 | LED LIGHT COVER | 1 |
| 36 | 8210531 | KNOB, M6 | 2 |
| 37 | 1535630 | SET SCREW M6 ×30 | 2 |
| 38 | 1421618 | PLAIN WASHER 6×18×1.6,SS | 6 |
| 39 | 8113112 | BUSHING | 2 |
| 40 | 8210152 | LABEL, RIGHT SIDE | 1 |
| 41 | 8113030 | SEAL | 1 |
| 42 | 8113002 | COVER | 1 |
| 43 | 8113007 | STRAP | 1 |
| 44 | 8210421 | RELAY | 1 |
| 45 | 1422616 | LOCK WASHER, M6 | 6 |
| 46 | 8114705 | STAND-OFF, M6, RED | 2 |
| 47 | 8114703 | CIRCUIT BREAKER, 35A | 1 |
| 48 | 1222520 | SCREW M5X20 | 2 |
| 49 | 8210422 | 60A FUSE ASSEMBLY | 1 |
| 8210423 | FUSE, 60A | 1 | |
| 50 | 8124704 | SOLENOID SWITCH | 1 |
| 51 | 1123608 | LOCK NUT M6 | 4 |
| 52 | 1123406 | LOCK NUT M4 | 2 |
| 53 | 8210160 | BATTERY CONNECT CABLE, ASSEMBLY | 1 |
| 54 | 8210161 | CONNECTOR, SB175-RED | 2 |
| 55 | 1521635 | SCREW, HEX SOCKET, M6 X 35 | 2 |
| 56 | 8210165 | BATTERY CONNECT CABLE, ASSEMBLY | 1 |
| 57 | 1021610 | HEX BOLT M6 × 10 | 2 |
| 58 | 8210126 | BRACKET, SOLENOID SWITCH | 1 |
CONTROL CONSOLE GROUP
| DIA NO. | PART NUMBER | DESCRIPTION | NO REQ’D |
| 1 | 8134001 | CONTROL CONSOLE HOUSING | 1 |
| 2 | 1421307 | FLAT WASHER M3×7×0.5 | 5 |
| 3 | 1221306 | SCREW M3×6 | 5 |
| 4 | 8210401 | PCB ASSEMBLY | 1 |
| 5 | 8134015 | GASLET | 1 |
| 6 | 1123305 | LOCK NUT M3 | 6 |
| 7 | 8114710 | TIMER | 1 |
| 8 | 8114709 | KEY SWITCH | 1 |
| 8114752 | KEY | 1 | |
| 9 | 8124717A | POTENTIOMETER, KIT | 1 |
| 10 | 8124718 | KNOB, POTENTIOMETER | 1 |
| 11 | 8210410 | CONTROL PANEL | 1 |
| 12 | 8210415 | CONTROL PANEL DECAL, i28BT | 1 |
| 8210412 | CONTROL PANEL DECAL, i32BT | 1 | |
| 13 | 1221512 | SCREW M5×12 | 12 |
| 14 | 1021616 | HEX BOLT M6 X 16 | 5 |
| 15 | 1421618 | PLAIN WASHER 6×18×1.6,SS | 9 |
| 16 | 8124007 | BUTTON,EMERGENCY STOP | 1 |
| 17 | 8210414 | CAP | 2 |
| 18 | 8124008 | SPRING | 2 |
| 19 | 8144030 | BASE, CIRCUIT BREAKERS MNTG | 1 |
| 20 | 8114703 | CIRCUIT BREAKER, 35A | 1 |
| 21 | 8124715A | EMERGENCY STOP SWITCH, KIT | 1 |
| 22 | 1421409 | FLAT WASHER M4×9×0.8 | 4 |
| 23 | 1221421 | SCREW M4×20 | 2 |
| 24 | 8114005 | CONNECTOR | 1 |
| 25 | 1421510 | FLAT WASHER M5×10×1.0 | 5 |
| 26 | 1021630 | HEX HEAD BOLT M6×30,SS | 1 |
| 27 | 8014101 | LIFTING ROPE SPACER | 1 |
| 28 | 1021512 | HEX HEAD BOLT M5×12,SS | 2 |
| 29 | 1421515 | FLAT WASHER M5×15×1.0 | 1 |
| 30 | 8210413 | CABLE, SQGE LIFT | 1 |
| 31 | 1021620 | HEX HEAD BOLT, M6 ×20 | 2 |
| 32 | 8014012 | BAFFLE | 1 |
| 33 | 1123608 | LOCK NUT M6 | 8 |
| 34 | 8134501 | BRACKET | 1 |
| DIA NO. | PART NUMBER | DESCRIPTION | NO REQ’D |
| 35 | 8134508 | SLEEVE | 1 |
| 36 | 1421132 | FLAT WASHER 12×32×1.5 | 2 |
| 37 | 8014010 | SQUEEGEE LIFTING HANDLE | 1 |
| 38 | 8113104 | BALL KNOB M8 | 1 |
| 39 | 1121605 | HEX NUT M6 | 2 |
| 40 | 1021840 | HEX BOLT M8×40 | 2 |
| 41 | 1422821 | LOCK WASHER M8 | 8 |
| 42 | 1421828 | FLAT WASHER M8×28×3 | 2 |
| 43 | 6210111 | CLAMP, DRAIN HOSE | 1 |
| 44 | 1221515 | PH SCREW M5×15,SS | 2 |
| 45 | 8124743 | MICRO SWITCH | 1 |
| 46 | 8114712 | MICRO SWITCH | 1 |
| 47 | 1434300 | LOCK WASHER, TOOTH, M3 | 4 |
| 48 | 1021320 | SCREW M3×20 | 4 |
| 49 | 8134022 | BRACKET,SWITCH | 1 |
| 50 | 8114402 | BRACKET, SPRING | 1 |
| 51 | 1521616 | SCREW M6X16, HEX SCOKET | 2 |
| 52 | 8114300 | ACTUATOR | 1 |
| 53 | 1534608 | SET SCREW M6 ×8 | 4 |
| 54 | 1535630 | SET SCREW M6 ×30 | 1 |
| 55 | 8114306 | SPRING | 1 |
| 56 | 8114101 | SHAFT | 1 |
| 57 | 8134300 | LEVER, BAIL | 1 |
| 58 | 1123507 | LOCK NUT M5 | 3 |
| 59 | 8124501 | SPEED CONTROL BOARD | 1 |
| 60 | 8134021 | REAR PLATE, CONTROL CONSOLE | 1 |
| 61 | 1421824 | FLAT WASHER M8×24×2 | 6 |
| 62 | 1021820 | HEX BOLT M8×20 | 6 |
| 63 | 1021535 | SCREW, M5 × 35 | 2 |
| 64 | 8114707 | RELAY, 40A | 1 |
FRAME & TRANSAXLE GROUP

| DIA NO. | PART NUMBER | DESCRIPTION | NO REQ’D |
| 1 | 8211507 | KNOB M8 ×60 | 1 |
| 2 | 8211505 | SHOULDER SCREW,M12 | 1 |
| 3 | 1421132 | FLAT WASHER 12×32×1.5 | 2 |
| 4 | 8135001 | PLASTIC THRUST WASHER M12×∮ 30×1.5 | 2 |
| 5 | 8211506 | SHAFT | 1 |
| 6 | 1123608 | LOCK NUT M6 | 7 |
| 7 | 1421618 | FLAT WASHER M6×18×1.6 | 2 |
| 8 | 8211503 | BRACKET, SQUEEGEE | 1 |
| 9 | 8114511 | BALL JOINT M6 | 1 |
| 10 | 8211504 | SHOULDER SCREW,M8 | 4 |
| 11 | 8210508 | SPIRNG | 1 |
| 12 | 8211501 | BRACKET, SQGE LIFT | 1 |
| 13 | 1121807 | NUT, M8 | 2 |
| 14 | 1421824 | FLAT WASHER M8×24×2 | 12 |
| 15 | 8211502 | BRACKET,SQGE SWING | 1 |
| 16 | 1123810 | LOCK NUT M8 | 11 |
| 17 | 8211508 | BUSHING | 1 |
| 18 | 1123115 | LOCK NUT M12 | 1 |
| 19 | 8115203 | COVER, WHEEL | 2 |
| 20 | 1021816 | HEX BOLT M8 × 16 | 2 |
| 21 | 1422821 | LOCK WASHER M8 | 7 |
| 22 | 1421828 | FLAT WASHER M8×28×2 | 2 |
| 23 | 8125200 | WHEEL, 8 INCH | 2 |
| 8225200 | AIR FILLED WHEEL, 8 INCH, KIT (OPTION) | 2 | |
| 8225210 | FOAM FILLED WHEEL, 8INCH, KIT (OPTION) | 2 | |
| 24 | 1021825 | HEX BOLT M8 × 25 | 4 |
| 25 | 8210123 | BRACKET, TRANSAXLE MNTG | 2 |
| 26 | 1436019 | RETAINING RING 19 | 2 |
| 27 | 8125403 | WOODRUFF KEY | 2 |
| 28 | 8210120A | TRANSAXLE, 24VDC | 1 |
| 29 | 1022800 | HEX BOLT M8 X 100 | 1 |
| 30 | 1021030 | HEX BOLT M10 X 30 | 8 |
| 31 | 1421020 | FLAT WASHER 10×20×2.0 | 8 |
| 32 | 8210109 | 4″ CASTER | 2 |
| 33 | 1021820 | HEX BOLT M8×20 | 5 |
| 34 | 8210115 | ARM, SCRUB HEAD LIFTING | 2 |
| 35 | 8210116 | BUSHING | 2 |
| 36 | 8210130 | FRAME | 1 |
| 37 | 1021855 | HEX BOLT M8 × 55 | 2 |
| 38 | 1123012 | LOCK NUT M10 | 8 |
| 39 | 8210138 | SPACER (OPTION) | 2 |
| 40 | 8210137 | TOGGLE CLAMP, BRAKE (OPTION) | 1 |
| 41 | 1021630 | HEX BOLT M6 X 30 | 4 |
SCRUB HEAD GROUP

| DIA NO. | PART NUMBER | DESCRIPTION | NO REQ’D |
| 1 | 8210807 | PIN | 2 |
| 2 | 8210309 | PIN, COTTER | 2 |
| 3 | 1021825 | HEX BOLT M8 × 25 | 11 |
| 4 | 8210830 | BRACKET, SCRUB HEAD LIFT, RIGHT | 1 |
| 5 | 1421816 | FLAT WASHER M8×16×1.6 | 14 |
| 6 | 8210806 | BRACKET, ACTUATOR MNTG | 1 |
| 7 | 8210820 | BRACKET, SCRUB HEAD LIFT, LEFT | 1 |
| 8 | 1123810 | LOCK NUT M8 | 10 |
| 9 | 8210899 | BRUSH MOTOR, 24VDC, 550W, KIT | 2 |
| 8210850 | CARBON BRUSH | 2 | |
| 10 | 1655025 | KEY, 5X5X25 | 2 |
| 11 | 8210803 | SPACER, RUBBER | 2 |
| 12 | 8210808 | KNOB, M10 | 2 |
| 13 | 8210809 | SPRING | 2 |
| 14 | 8220801 | HOUSING, SCRUB HEAD, i28BT | 1 |
| 8210801 | HOUSING, SCRUB HEAD, i32BT | 1 | |
| 15 | 1022090 | HEX BOLT M10 × 90 | 2 |
| 16 | 1421612 | FLAT WASHER M6×12×1.6 | 8 |
| 17 | 1422616 | LOCK WASHER, M6 | 8 |
| 18 | 1021620 | HEX BOLT M6 × 20 | 8 |
| 19 | 8210804 | SPACER | 4 |
| 20 | 8210805 | HUB, BRUSH DRIVE | 2 |
| 21 | 1421828 | FLAT WASHER M8×28×3.0 | 2 |
| 22 | 1422821 | LOCK WASHER M8 | 2 |
| 23 | 8220810 | BUMPER, SCRUB HEAD, i28BT | 2 |
| 8218050 | BUMPER, SCRUB HEAD, i32BT | 2 | |
| 24 | 1221635 | SCREW, M6 × 35 | 12 |
| 25 | 1221640 | SCREW, M6 × 40 | 4 |
| 26 | 1421618 | FLAT WASHER M6×18×1.6 | 4 |
| 27 | 8210861 | RETAINER BAR | 4 |
| 28 | 8210862 | SPRING, G-400S | 4 |
| 29 | 9000004 | CLUTCH, G-400S | 4 |
| 30 | 9050014 | BRUSH ASSEMBLY, 14 INCH, i28BT, OPTION | 2 |
| 9050016 | BRUSH ASSEMBLY, 16 INCH, i32BT, OPTION | 2 | |
| 31 | 1321325 | SELF-TAPPING SCREW, ST5 X 25 | 6 |
| 32 | 9000003 | CENTER LOCK, #3 | 2 |
| 33 | 8116040 | SPACER, 6.5×14.5×7.0 | 6 |
| 34 | 9040014 | PAD DRIVER, 14INCH, i28BT | 2 |
| 9040016 | PAD DRIVER, 14INCH, i32BT | 2 | |
| 35 | 1111215 | HEX NUT, M16 | 1 |
| 36 | 8210811 | AJUSTMENT STUD, M16 | 1 |
| 37 | 8210810 | BRACKET, ROLLER MNTG | 1 |
| 38 | 1421824 | FLAT WASHER M8×24×2 | 2 |
| 39 | 8115404 | SLEEVE, P/M | 1 |
| 40 | 8116009 | PROTECTIVE WHEEL | 1 |
| 41 | 1021830 | HEX BOLT M8 × 30 | 1 |
SCRUB HEAD LIFT GROUP

| DIA NO. | PART NUMBER | DESCRIPTION | NO REQ’D |
| 1 | 1123810 | LOCK NUT M8 | 6 |
| 2 | 1421824 | FLAT WASHER M8×24×2 | 10 |
| 3 | 8210306 | BRACKET, GUIDE MNTG | 1 |
| 4 | 1021825 | HEX BOLT M8×25 | 2 |
| 5 | 1422821 | LOCK WASHER M8 | 4 |
| 6 | 1021820 | HEX BOLT M8×20 | 2 |
| 7 | 8210311 | SPRING | 2 |
| 8 | 8210312 | WASHER, PM | 2 |
| 9 | 8210314 | shaft | 1 |
| 10 | 8210310 | GUIDE, ROLLER | 1 |
| 11 | 8210313 | ROLLER | 1 |
| 12 | 1022800 | HEX BOLT M8 X 100 | 1 |
| 13 | 8210316 | BRACKET, SCRUB LIFT | 1 |
| 14 | 1123008 | LOCK NUT 3/8 | 2 |
| 15 | 1022811 | HEX BOLT M8 X 110 | 1 |
| 16 | 8210319 | SPRING | 2 |
| 17 | 8210317 | BRACKET, SPRING | 1 |
| 18 | 1421132 | FLAT WASHER 12×32×1.5 | 4 |
| 19 | 8210322 | PIN | 1 |
| 20 | 8210309 | PIN, COTTER | 2 |
| 21 | 8210318 | SPRING | 2 |
| 22 | 8210320 | SLEEVE | 2 |
| 23 | 8210321 | BOLT, SHOULDER, 3/8 | 2 |
| 24 | 8210302 | ACTUATOR, 24VDC | 1 |
| 25 | 8210301 | PIN | 1 |
| 26 | 8210303 | BRACKET, ACTUATOR MNTG | 1 |
| 27 | 1421612 | FLAT WASHER M6×12×1.6 | 4 |
| 28 | 1422616 | LOCK WASHER M6 | 4 |
| 29 | 1021616 | HEX BOLT M6 X 16 | 4 |
SQUEEGEE GROUP, 46.5 INCH, OLD STYLE, i32BT OPTION

| DIA NO. | PART NUMBER | DESCRIPTION | NO REQ’D |
| 1 | 8210518 | STAR KNOB M8 | 4 |
| 2 | 1021835 | HEX BOLT M8×35 | 2 |
| 3 | 1421824 | FLAT WASHER M8×24×2.0 | 2 |
| 4 | 8116009 | PROTECTIVE WHEEL | 2 |
| 5 | 8115404 | BEARING, JOURNAL | 2 |
| 6 | 1421816 | FLAT WASHER M8×16×1.6 | 6 |
| 7 | 1021616 | HEX BOLT M6×16 | 8 |
| 8 | 1421618 | FLAT WASHER M6×18×1.6 | 8 |
| 9 | 8210515 | BRACKET, ROLLER MNTG | 2 |
| 10 | 8118300 | RIGHT BRACKET | 1 |
| 11 | 8210511 | SQUEEGEE HOUSING | 1 |
| 12 | 1123810 | LOCK NUT M8 | 2 |
| 13 | 1121807 | HEX NUT M8 | 4 |
| 14 | 1221575 | SCREW M5×75 | 1 |
| 15 | 8210525 | SHORT CLAMP ASSEBLY | 1 |
| 16 | 8118624 | SHAFT | 1 |
| 17 | 8118623 | SPACER | 1 |
| 18 | 1123507 | LOCK NUT M5 | 1 |
| 19 | 8210520 | CLAMP ASSEMBLY, SQUEEGEE | 1 |
| 8211520 | CLAMP ASSEMBLY, SQUEEGEE(OPTION) | 1 | |
| 20 | 1022845 | HEX BOLT M8×45 | 1 |
| 21 | 8210527 | WHEEL, 2 INCH | 1 |
| 22 | 1021860 | HEX BOLT M8×60 | 4 |
| 23 | 1221516 | SCREW M5×16 | 2 |
| 24 | 8210514 | SQUEEGEE BLADE, REAR, LINATEX | 1 |
| 8210517 | SQUEEGEE BLADE, REAR, PU (OPTION) | 1 | |
| 25 | 8210512 | RETAINER,SQUEEGEE | 1 |
| 26 | 1021625 | HEX BOLT M6×25 | 2 |
| 27 | 8210513 | SQUEEGEE BLADE, FRONT, LINATEX | 1 |
| 8210516 | SQUEEGEE BLADE, FRONT, PU (OPTION) | 1 | |
| 28 | 8210519 | CLAMP, FRONT BLADE | 1 |
| 29 | 8210531 | KNOB, M6 | 2 |
| 30 | 8210530 | KNOB, M6 × 12 | 6 |
| 31 | 8118400 | CASTER, 2 INCH | 2 |
| 32 | 8118200 | LEFT BRACKET | 1 |
| 33 | 1121008 | HEX NUT M10 | 2 |
| 34 | 8118109 | HOLDER VACUUM HOSE | 1 |
| 35 | 8118006 | VACUUM HOSE | 1 |
| 36 | 1962050 | CLAMP | 1 |
| 37 | 8210510 | SQUEEGEE ASSEMBLY, 46.5 INCH | 1 |
SQUEEGEE GROUP, 46.5 INCH, NEW STYLE, i32BT STANDARD

| DIA NO. | PART NUMBER | DESCRIPTION | NO REQ’D |
| 1 | 8210518 | STAR KNOB M8 | 4 |
| 2 | 1021835 | HEX BOLT M8×35 | 2 |
| 3 | 1421824 | FLAT WASHER M8×24×2.0 | 2 |
| 4 | 8116009 | PROTECTIVE WHEEL | 2 |
| 5 | 8115404 | BEARING, JOURNAL | 2 |
| 6 | 1421816 | FLAT WASHER M8×16×1.6 | 6 |
| 7 | 1021616 | HEX BOLT M6×16 | 8 |
| 8 | 1421618 | FLAT WASHER M6×18×1.6 | 8 |
| 9 | 8210515 | BRACKET, ROLLER MNTG | 2 |
| 10 | 8118300 | RIGHT BRACKET | 1 |
| 11 | 8230501 | SQUEEGEE HOUSING | 1 |
| 12 | 1123810 | LOCK NUT M8 | 2 |
| 13 | 1221575 | SCREW M5×75 | 1 |
| 14 | 8210525 | SHORT CLAMP ASSEBLY | 1 |
| 15 | 8118624 | SHAFT | 1 |
| 16 | 8118623 | SPACER | 1 |
| 17 | 1123507 | LOCK NUT M5 | 1 |
| 18 | 1022845 | HEX BOLT M8×45 | 1 |
| 19 | 8210527 | WHEEL, 2 INCH | 1 |
| 20 | 8210520 | CLAMP ASSEMBLY, SQUEEGEE | 1 |
| 21 | 8230504 | SQUEEGEE BLADE, REAR, LINATEX | 1 |
| 8230534 | SQUEEGEE BLADE, REAR, PU (OPTION) | 1 | |
| 22 | 8230502 | RETAINER,SQUEEGEE | 1 |
| 23 | 8230503 | SQUEEGEE BLADE, FRONT, LINATEX | 1 |
| 8230513 | SQUEEGEE BLADE, FRONT, PU (OPTION) | 1 | |
| 24 | 8118400 | CASTER, 2 INCH | 2 |
| 25 | 8118200 | LEFT BRACKET | 1 |
| 26 | 1121008 | HEX NUT M10 | 2 |
| 27 | 8118109 | HOLDER VACUUM HOSE | 1 |
| 28 | 8118006 | VACUUM HOSE | 1 |
| 29 | 1962050 | CLAMP | 1 |
| 30 | 8230500 | SQUEEGEE ASSEMBLY FOR i32BT, 46.5 INCH, STANDARD | 1 |
SQUEEGEE GROUP, 44.5 INCH, i32BT OPTION

| DIA NO. | PART NUMBER | DESCRIPTION | NO REQ’D |
| 1 | 1021835 | HEX BOLT M8×35 | 2 |
| 2 | 1421824 | FLAT WASHER M8×24×2.0 | 2 |
| 3 | 8116009 | PROTECTIVE WHEEL | 2 |
| 4 | 8115404 | BEARING, JOURNAL | 2 |
| 5 | 1121008 | HEX NUT M10 | 2 |
| 6 | 8220501 | SQUEEGEE HOUSING | 1 |
| 7 | 8210518 | STAR KNOB M8 | 2 |
| 8 | 1123810 | LOCK NUT M8 | 2 |
| 9 | 1221575 | SCREW M5×75 | 1 |
| 10 | 8210525 | SHORT CLAMP ASSEBLY | 1 |
| 11 | 8118624 | SHAFT | 1 |
| 12 | 8118623 | SPACER | 1 |
| 13 | 1123507 | LOCK NUT M5 | 1 |
| 14 | 8220521 | CLAMP ASSEMBLY, SQUEEGEE | 1 |
| 15 | 8220513 | SQUEEGEE BLADE, REAR, LINATEX | 1 |
| 8220523 | SQUEEGEE BLADE, REAR, PU (OPTION) | 1 | |
| 16 | 8118400 | CASTER, 2 INCH | 2 |
| 17 | 8220514 | SQUEEGEE BLADE, FRONT, LINATEX | 1 |
| 8220524 | SQUEEGEE BLADE, FRONT, PU (OPTION) | 1 | |
| 18 | 8220518 | FRONT CLAMP, LEFT | 1 |
| 19 | 1121403 | HEX NUT M4 | 1 |
| 20 | 1123406 | LOCK NUT M4 | 1 |
| 21 | 1421409 | FLAT WASHER M4×9×0.5 | 1 |
| 22 | 1211435 | SCREW M4×35 | 1 |
| 23 | 8220515 | FRONT CLAMP, LEFT | 1 |
| 24 | 8118109 | HOLDER VACUUM HOSE | 1 |
| 25 | 8118006 | VACUUM HOSE | 1 |
| 26 | 1962050 | CLAMP | 1 |
| 27 | 8220500 | SQUEEGEE ASSEMBLY, 44.5 INCH | 1 |
SQUEEGEE GROUP, 40.5 INCH, i28BT OPTION

| DIA NO. | PART NUMBER | DESCRIPTION | NO REQ’D |
| 1 | 1123810 | LOCK NUT M8 | 2 |
| 2 | 1421824 | FLAT WASHER M8× ∮ 24×2.0 | 4 |
| 3 | 8116009 | PROTECTIVE WHEEL | 2 |
| 4 | 8115404 | BEARING, JOURNAL | 2 |
| 5 | 1021616 | HEX BOLT M6×16 | 2 |
| 6 | 1421612 | FLAT WASHER M6× ∮ 12×1.6 | 2 |
| 7 | 1121008 | HEX NUT M10 | 2 |
| 8 | 8118300 | RIGHT BRACKET | 1 |
| 9 | 8310550 | CASTER, 2 INCH | 2 |
| 10 | 8310514 | CLAMP ASSEMBLY | 1 |
| 11 | 8310535 | SQUEEGEE BLADE, REAR, LINATEX | 1 |
| 8310545 | SQUEEGEE BLADE, REAR, PU (OPTION) | 1 | |
| 12 | 8310511 | SQUEEGEE HOSING | 1 |
| 13 | 1021835 | BOLT, HEX HEAD, M8×35 | 2 |
| 14 | 8310512 | RETAINER, SQUEEGEE | 1 |
| 15 | 8310536 | SQUEEGEE BLADE, FRONT, LINATEX | 1 |
| 8310546 | SQUEEGEE BLADE, FRONT, PU (OPTION) | 1 | |
| 16 | 8210518 | STAR KNOB M8 | 2 |
| 17 | 8118200 | LEFT BRACKET | 1 |
| 18 | 8210525 | SHORT CLAMP ASSEBLY | 1 |
| 19 | 1221575 | SCREW M5×75 | 1 |
| 20 | 8118624 | SHAFT | 1 |
| 21 | 8118623 | SPACER | 1 |
| 22 | 1123507 | LOCK NUT M5 | 1 |
| 23 | 8118109 | HOLDER VACUUM HOSE | 1 |
| 24 | 8118006 | VACUUM HOSE | 1 |
| 25 | 1962050 | CLAMP | 1 |
| 26 | 8310570 | SQUEEGEE ASSEMBLY, 40.5 INCH | 1 |
SOLUTION GROUP

| DIA NO. | PART NUMBER | DESCRIPTION | NO REQ’D |
| 1 | 8119005 | BALL VALVE, G1/2 | 1 |
| 2 | 8119007 | ELBOW G1/2 | 1 |
| 3 | 8119006 | CLAMP | 5 |
| 4 | 8210901 | TUBING ID=12MM L=330MM | 2 |
| 5 | 8119100 | FILTER ASSEMBLY, 70 MESH | 1 |
| 8119200 | FILTER ASSEMBLY, 40 MESH | 1 | |
| 6 | 8119101 | BASE, FILTER ASSEMBLY | 1 |
| 7 | 8119103 | SCREEN, FILTER, 70 MESH | 1 |
| 8119105 | SCREEN, FILTER, 40 MESH (OPTIONAL) | 1 | |
| 8 | 1622760 | O RING | 1 |
| 9 | 8119102 | CAP, FILTER ASSEMBLY | 1 |
| 10 | 1421510 | FLAT WASHER M5×10×1 | 2 |
| 11 | 1221512 | SCREW M5×12 | 2 |
| 12 | 8210902 | TUBING ID=12MM L=480MM | 1 |
| 13 | 8119002 | ELBOW, TUBING BARB | 1 |
| 14 | 8210903 | TUBING ID=12MM L=120MM | 1 |
| 15 | 1962016 | CLAMP, 10-16mm | 5 |
| 16 | 1221412 | SCREW M4×12 | 2 |
| 17 | 1422411 | LOCK WASHER M4 | 2 |
| 18 | 1421409 | FLAT WASHER M4×9×0.8 | 2 |
| 19 | 8119003 | SOLENOID VALVE,24VDC | 1 |
| 20 | 1914300 | TIE, NYLON, 5X300 | 5 |
| 21 | 8210904 | TUBING ID=10MM L=180MM | 2 |
| 22 | 8119008 | FITTING, PLASTIC, TEE | 1 |
WEAR AND TEAR PARTS
| DIA NO. | PART NUMBER | DESCRIPTION | NO REQ’D |
| 1 | 8125200 | WHEEL, 8 INCH | 2 |
| 8225200 | AIR FILLED WHEEL, 8 INCH, KIT (OPTION) | 2 | |
| 8225210 | FOAM FILLED WHEEL, 8INCH, KIT (OPTION) | 2 | |
| 2 | 8116009 | PROTECTIVE WHEEL | 3 |
| 3 | 8230503 | SQUEEGEE BLADE, FRONT, LINATEX | 1 |
| 8230513 | SQUEEGEE BLADE, FRONT, PU (OPTION) | 1 | |
| 8210513 | SQUEEGEE BLADE, FRONT, LINATEX (OPTION) | 1 | |
| 8210516 | SQUEEGEE BLADE, FRONT, PU (OPTION) | 1 | |
| 8220514 | SQUEEGEE BLADE, FRONT, LINATEX (OPTION) | 1 | |
| 8220524 | SQUEEGEE BLADE, FRONT, PU (OPTION) | 1 | |
| 8310535 | SQUEEGEE BLADE, FRONT, LINATEX | 1 | |
| 8310545 | SQUEEGEE BLADE, FRONT, PU (OPTION) | 1 | |
| 4 | 8230504 | SQUEEGEE BLADE, REAR, LINATEX | 1 |
| 8230534 | SQUEEGEE BLADE, REAR, PU (OPTION) | 1 | |
| 8210514 | SQUEEGEE BLADE, REAR, LINATEX (OPTION) | 1 | |
| 8210517 | SQUEEGEE BLADE, REAR, PU (OPTION) | 1 | |
| 8220513 | SQUEEGEE BLADE, REAR, LINATEX (OPTION) | 1 | |
| 8220523 | SQUEEGEE BLADE, REAR, PU (OPTION) | 1 | |
| 8310536 | SQUEEGEE BLADE, REAR, LINATEX | 1 | |
| 8310546 | SQUEEGEE BLADE, REAR, PU (OPTION) | 1 | |
| 5 | 9050014 | 14″ BRUSH , i28BT (OPTION) | 2 |
| 9050016 | 16″ BRUSH , i32BT (OPTION) | 2 | |
| 6 | 9040014 | 14″ PAD HOLDER, i28BT | 2 |
| 9040016 | 16″ PAD HOLDER, i32BT | 2 |
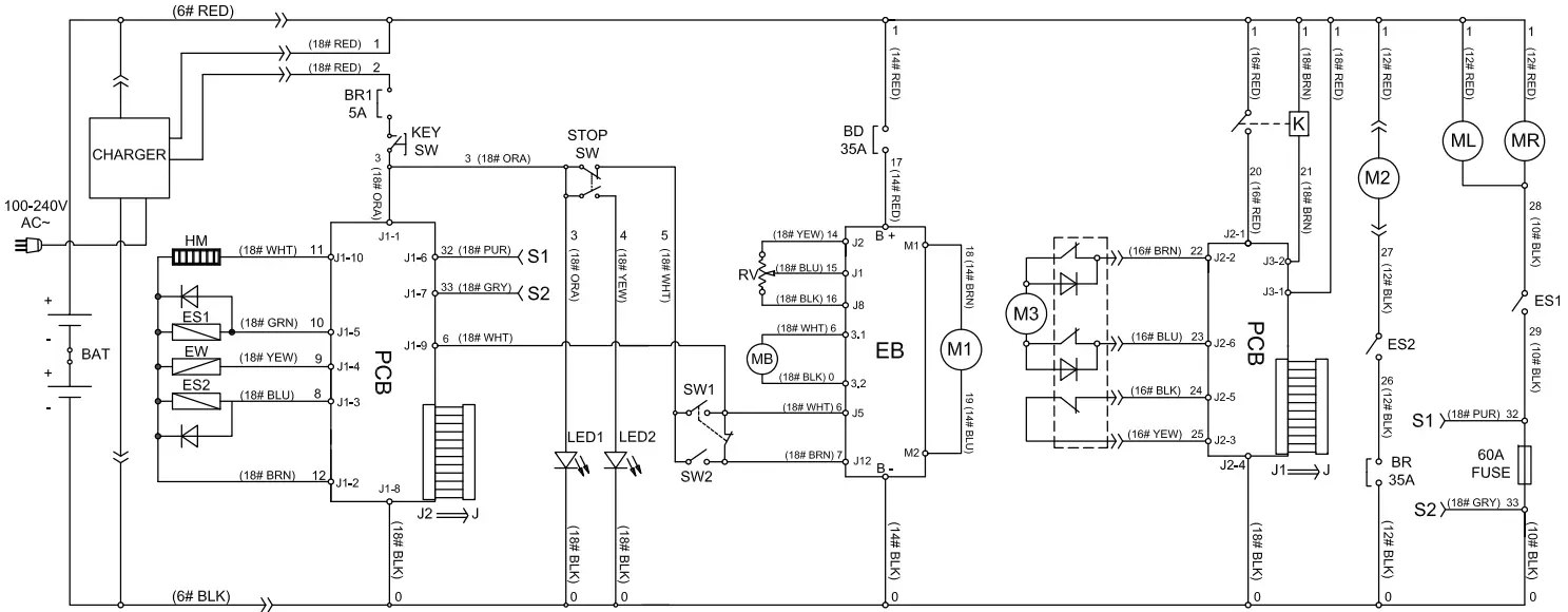
WIRING DIAGRAM

| BAT: 4-6V Batteries CHARGER: On board battery charger BR1: Brake circuit breaker KEY SW: Main power Key switch HM: Hour meter ES1: Brush motor solenoid switch EW: Solution solenoid valve switch ES2: Vacuum motor relay PCB: Function electronic board STOP SW: Emergency stop switch MB: Electronmagnetic brake LED1: Running lights LED2: Emergency stop lights | BD: Driver motor circuit breaker RV: Speed potentiometer SW1: Control switch, forward SW2: Control switch, backward EB: Speed control board M1: Traction motor K: Relay M3: Scrub head lifting motor BR: Vacuum motor circuit breaker M2: Vacuum motor ML: Brush motor, left MR: Brush motor, right |
www.ice4usa.com
8210060
REV.07 (09-22)![]()

















