
iOKE868 Smart Metering Kit
User Manual
IMST GmbH
Carl-Friedrich-Gauß-Str. 2-4, D-47475 Kamp-Lintfort
iOKE868 Smart Metering Kit
Document State
initial
Date
October 2021
Document ID
4000/40140/160
© 2021 IMST GmbH – All rights reserved
History
| Version | Date | Comment |
| 1 | Oct-20 | Initial Version |
| 1.1 | Apr-21 | Chapters Automatic Power Saving and Default Settings added |
General User Information
The content must not be published, duplicated, or passed to third parties without our express permission. Read this documentation carefully
before initial operation or use of the kit iOKE868 with integrated LoRaWAN® technology.
Observe the safety instructions and warnings in this documentation.
Keep the user manual for future reference.
General Notes
The iO881A and the antenna contain magnets.
Be careful when you remove the antenna connector from the iO881A. Avoid tilting the connector when you remove it.
The iO881A is also designed for battery operation. Therefore, the USB chip is always about the 30s after a power cycle Please refer to the chapter order to save electricity. Automatic Power Saving for further details.
Product Information
Kit name: iOKE868 LoRaWAN®
Kit content:
- iO881A for LoRaWAN®
- Antenna
- Micro-USB cable
Order Number: 404620
Manufacturer:
IMST GmbH
Carl-Friedrich-Gauss-Str. 2-4, 47475 Kamp-Lintfort, Germany
Disposal of the Device
![]() | Do not dispose of this product at the end of its life in the household waste, but in the designated places for recycling old electrical equipment. |
| Do not dispose of the battery cell in the household waste, but in the designated areas for recycling old batteries. |
Disclaimer
IMST GmbH points out that all information in this document is given on an “as is” basis. No guarantee, neither explicit nor implicit is given for correctness at the time of publication.
IMST GmbH reserves all rights to make corrections, modifications, enhancements, and other changes to its products and services at any time and to discontinue any product or service without prior notice. It is recommended for customers refer to the latest relevant information before placing orders and verify that such information is current and complete. All products are sold and delivered subject to the “General Terms and Conditions” of IMST GmbH, supplied at the time of order acknowledgment.
IMST GmbH assumes no liability for the use of its products and does not grant any licenses for its patent rights or for any other of its intellectual property rights or third-party rights. It is the customer’s duty to bear responsibility for the compliance of systems or units in which products from IMST GmbH are integrated with applicable legal regulations. Customers should provide adequate design and operating safeguards to minimize the risks associated with customer products and applications.
The product is not approved for use in life-supporting systems or other systems whose malfunction could result in personal injury to the user. Customers using the product within such applications do so at their own risk.
Any resale of IMST GmbH products or services with statements different from or beyond the parameters stated by IMST GmbH for that product/solution or service is not allowed and voids all express and implied warranties. The limitations on liability in favor of IMST GmbH shall also affect its employees, executive personnel, and bodies in the same way. IMST GmbH is not responsible or liable for any such wrong statements.
Hardware Overview
This chapter provides an overview of the hardware of iOKE868. iOKE868 LoRaWAN consist of:
- iO881A for LoRaWAN
- antenna
- micro USB cable
Figure: iO881A for LoRaWAN®, antenna, and USB cable
Features of iO881A
- USB interface for generic power supply (power plug or battery pack)
- USB interface for configuration and direct mode
- Additional data memory
- LED and push button as user interface
- External antenna connector offers maximum installation flexibility and enables installations in difficult RF environments
Power Supply
The iO881A is supplied via the Micro-USB interface. The configured iO881A can be supplied by an additional USB power supply or battery pack.
Interfaces of iO881A
Push the button for status requests and initial configuration.
LED for signaling.
Micro USB connector for configuration, optional direct mode, and power supply.
MMCX antenna connector for connecting the provided external antenna.
iO881A Startup
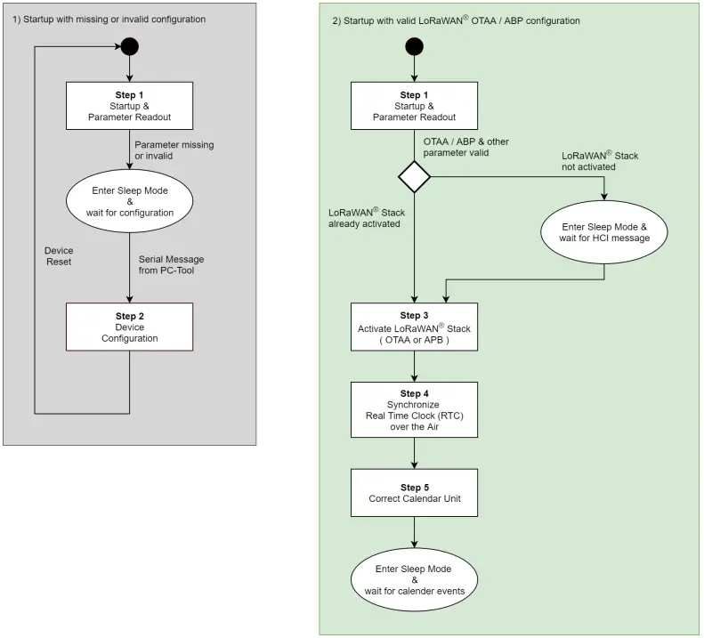
After a power cycle or reset the iO881A performs a startup procedure which includes the following steps:
- Step 1: System Startup & Module Configuration
After a successful system startup, the iO881A reads and validates the required configuration settings. In the case of valid settings the following hardware and firmware modules will be configured:
• RTC with time-stamp from NVM, stored during the last synchronization via PC or LoRaWAN® network
• LoRaWAN® Stack
• OBIS-ID Filter
• Event Calendar
In case of missing LoRaWAN® settings, the iO881A enters sleep mode and waits for further configuration (Step 2).
Every LoRaWAN® device must be activated at least once before use. If not already activated, the iO881A enters sleep mode and waits for an HCI message from a PC-Tool to start the LoRaWAN® activation procedure (Step 3). - Step 2: iO881A Configuration
The initial configuration must be handled via serial connection and PC-Tool. During the configuration phase, several parameters for LoRaWAN® activation, Calendar Events, and OBIS-ID Filter have to be set to change the iO881A behavior.
Note: the LoRaWAN Stack can be deactivated and reactivated again. - Step 3: LoRaWAN® Stack Activation (OTAA or ABP)
In the case of Over Air Activation (OTAA), the iO881A initiates the LoRaWAN® join procedure. On success, the device continues with the next step. The join procedure and its final result will be signalized via LED. If Activation By Personalization (ABP) is selected the LoRaWAN® Stack will be activated and the next step is directly initiated. - Step 4: Real-Time Clock Synchronization
For proper calendar operation, the iO881A requests the LoRaWAN® network time and synchronizes the internal real-time clock (RTC). At first, the time will be requested by means of a LoRaWAN® MAC command. In case of no MAC response, a defined application command is used to retrieve the current date and time from the application server ( refer also to Real Time Clock Synchronization). - Step 5: Time Correction of Calendar
In this final step, the calendar unit is updated to handle the configured events which control the subsequent application behavior.
The following flow chart outlines the iO881A startup procedure and its single steps.
Figure : iO881A startup with invalid & valid configuration
Reader Functions
The iO881A includes a smart meter reader firmware which provides the following functions for meter reading via optical infrared interface:
- Direct Output Mode (Local output: set to ‘1 to 1 output’)
In this mode of operation, the incoming meter data on the infrared interface is simply repeated on the wired local serial interface with a baud rate of 115200 bps (8/N/1 for SML protocol or 7/E/1 for IEC protocol). This mode can be used to forward the original meter data stream to a PC-Tool for further processing.
While Direct Output Mode is selected the LoRaWAN® Radio Stack and all further reader functionalities are disabled and the internal FTDI USB to UART converter remains enabled. - HCI Output Mode (Local output: set to ‘Via HCI message’)
In this mode, the incoming meter data is filtered and forwarded as HCI (Host Controller Interface) message in the same application protocol format which is used on the LoRaWAN radio link. This is the default setting.
While HCI Output Mode is selected the internal FTDI USB to UART converter remains enabled. In case the LoRaWAN® Stack is activated, the meter data is also sent to a LoRaWAN Server. - Meter Pairing Mode
This mode allows to pair of the iO881A with the currently connected meter. The pairing is done by reading the unique Meter ID which will afterward be stored in the internal non-volatile memory. After successful pairing, the iO881A will only accept meter data which includes the saved Meter ID. The pairing state can be reset by command at any time. - OBIS-ID Scan Mode (Detect OBIS IDs)
Meter data is always transmitted by means of files that consist of multiple data records. Every data record includes a unique OBIS-ID which identifies the kind of measurement value within this record. The OBIS-ID Scan Mode can be activated to read and forward only the published OBIS-IDs of the connected meter. The captured OBIS-IDs will be sent as a list via a wired local serial interface to the connected PC. This list of OBIS-IDs is helpful to configure the supported OBIS-ID Filter (see below). - Single Capture Mode (Calender Event: Read out a single block of values)
The Single Capture Mode performs a single-meter readout. The readout results will finally be forwarded via the local serial interface or
LoRaWAN® depends on the initiating command source (e.g. PC-Tool, Calendar Event) and iO881A configuration. The desired OBIS-ID can be selected from the list of all recognized OBIS-IDs. - Continuous Capture Mode
In contrast to the Single Capture Mode, the reader and interface will remain active after the end of the file or error detection. The readout results will be forwarded as soon as possible. The Continuous Capture Mode can be deactivated by a Stop command, or by activating the Single Capture Mode. Again the OBIS-ID Filter will be used to focus on the wanted specific data.
Real-Time Clock Synchronization
The iO881A features an embedded Real Time Clock ( RTC ) which is used to schedule several Calendar Events for meter readings and other functionalities. For proper operation, it is highly recommended to synchronize the RTC. The initial synchronization can be done by means of the WS-Configurator PC-Tool. On every synchronization, the current timestamp is stored in the nonvolatile memory of the iO881A. After a power cycle or system reset this stored value is used to initialize the RTC. If the value is invalid or less than 01.01.2000 00:00:00 the RTC will start at 01.01.2000 00:00:00.
After startup, the device starts with a LoRaWAN® activation procedure ( OTAA or ABP ) and initiates a LoRaWAN® uplink MAC command to get the current date and time from the LoRaWAN® operator. On success, the received value is used to configure the RTC and is finally stored in the NVM for later usage after a system reset.
Due to the fact that some LoRaWAN® servers do not support the “Get Time MAC Command,” a fallback mechanism is implemented. In case of no MAC command response, the firmware transmits a “Get Date Time Request” application command via LoRaWAN® to the connected Application Server which might be able to answer this request. This request is repeated 5 times.
The new “Get Date Time Request” looks as follows;
LoRaWAN Port: 32
LoRaWAN Payload Syntax:
Request < Get > < Resource ID >
Example:
< Get > < DateTime >
< 01h > < 01h >
The corresponding Get Date Time response must look like this:
LoRaWAN Port: 32
LoRaWAN Payload Syntax:
Response < Get Response > < Resource ID > < data >
Example:
< Get Response > < DateTime > < current date time as seconds since 01.01.1970, 00:00:00 as unsigned 32-Bit integer, LSB first, e.g.: “2020-09-18 11:46:33 >
< 02h > < 01h > < ( 19 9E 64 5F )h >
Due to the fact that the clock crystal frequency can drift over temperature, it is recommended to synchronize the RTC via LoRaWAN® from time to time (e.g. once per week).
Automatic Power Saving
The firmware features automatic power saving which let the system enter a low-power mode whenever it is possible in order to achieve low current consumption and a long battery lifetime.
FTDI USB to UART Converter Control
The iO881A features an internal FTDI USB to UART converter for connection with the external host controller via USB.
For achieving the lowest current consumption this unit is automatically switched off 30 seconds after powering except for the following cases:
- Local Output Mode is set to either ‘1 to 1 output or ‘Via HCI message’
- The Pushbutton is pressed during powering
- A valid HCI message has been received within the USB-Off timeout of the 30s
- An invalid or incomplete LoRaWAN configuration has been detected
Note: For the lowest current consumption and longest battery lifetime select Local Output Mode to “No output”.
The iO881A features a dual-color led which is used to signalize multiple states and activities. Most of the time the device will stay in a power-saving state in which the LED is switched off to save power.
Pressing the Push Button while connecting the iO881A to a PC activates the HCI interface independent of any firmware settings.
Pressing the Push Button, later on, will show the internal firmware state as a blinking pattern on the dual-color LED.
The following table outlines the firmware states and corresponding LED signals:
| LED Pattern | Infrared Interface State | LoRaWAN® State | Recommended Action |
| Red 1 x | Not used | LoRaWAN® configuration invalid or not activated | Connect iO881A to PC and start configuration and LoRaWAN® activation |
| Green 1 x | Not used | LoRaWAN® stack activated | Nothing, iO881A is ready for meter data reading |
| Red 2 x | Read error or no data | LoRaWAN® configuration invalid or not activated | Connect iO881A to PC and start configuration and LoRaWAN® activation |
| Red 1 x, Green 1 x | Read error or no data | LoRaWAN® stack activated | Verify iO881A mechanical position |
| Green 1 x, Red 1 x | Reading ok | LoRaWAN® configuration invalid or not activated | Connect iO881A to PC and start configuration and LoRaWAN® activation |
| Green 2 x | Reading ok | LoRaWAN® stack activated | Nothing, last meter reading, and LoRaWAN transmission were successful |
Table: Firmware states and LED signals
The following table outlines additional LED usage during firmware startup:
| LED Pattern | Activity |
| Off | Startup |
| Red, continuously blinking | LoRaWAN® activation |
| Green 2 x | LoRaWAN® activation successful |
| Red, continuously blinking | LoRaWAN® network time synchronization |
| Green 2 x | LoRaWAN® network time synchronization successful |
| Off | Power saving in sleep mode |
Table: Firmware activities and LED signals
Initial Setup
The iO881A requires an initial configuration before usage. This configuration can be done by means of a PC-Tool called WS-Configurator which is connected via a serial interface (USB) to the device.
For further information on how to configure the iO881A please refer to the corresponding QuickStartGuide
Default Settings
The following table lists the default factory settings:
| Parameter | Value |
| Local Output | Via HCI message |
| Reader Protocol | SML |
| Reader Baudrate | 9600 bps |
| Paired Meter ID | none |
| Radio Packet Format Options • Include Meter ID • Include Status Field • Include Reader Time Field • Omit Unit Field | no no no no |
| Special IEC Mode Options • Try ASCII to integer number conversion • Send fast wakeup sequence to battery-powered meter device | no |
| Calendar Event List | empty |
| OBIS-ID Filter List | empty |
| LoRaWAN Settings | pre-programmed valid IEEE Device EUI 00-00-00-00-00-00-00-00h 00-00-00-00-00-00-00-00-00-00-00-00-00-00-00-00h |
Technical Characteristics
All characteristics are applied for T = 25°C, Supply via USB. Typical values unless otherwise stated.
| Electrical Characteristics | |
| Power Supply (VDD) | 4.5 – 5.25V |
| Current Consumption (Typ.) | Sleep mode: 4µA (RTC on) Infrared receive: 5mA HCI active: 10mA Transmit mode: 30mA |
| Data Memory | 8 MBit Flash |
| RF Characteristics | |
| Frequency range | 863 MHz to 870 MHz |
| RF output power | +13 dBm ERP with supplied antenna |
| Modulation | Lora® Spread-Spectrum (G)FSK |
| Antenna | Via MMCX connector |
| Lora Protocol Characteristics | |
| LoRaWAN | Certified and compliant with V.1.0.2 |
| Activation type | ABP (activation by personalization) OTAA (over-the-air activation) |
| Frequencies | Standard LoRaWAN frequencies Additional frequencies depend on the LoRaWAN® network server |
| Supported Energy Meter Protocols/Standards | |
| SML | Smart Meter Language Protocol Version 1.04 |
| IEC62056-21 | IEC mode A, B, and D (on request) |
| General Characteristics | |
| Product | iO881A |
| Storage Temperature | -40°C to +85°C |
| Operating Temperature | Typical +5°C to +55°C |
| Mounting | Via integrated magnet |
| Housing | Material: ABS, black Dimension: 47mm x 34mm x 22mm (without connectors) |
| Certification | RED (2014/53/EC) RoHS Directive (2011/65/EC) LoRaWAN® 1.0.2 |
iOKE868 LoRaWAN®
User Manual
Version: 1.1




















