
ERS Desk Operating Manual

Important safety information
Read this manual before attempting to install the device!
Failure to observe recommendations included in this manual may be dangerous or cause a violation of the law. The manufacturer, Elektroniksystem I Umeå AB will not be held responsible for any loss or damage resulting from not following the instructions of this operating manual.
- The device must not be dismantled or modified in any way.
- The device is only intended for indoor use. Do not expose it to moisture.
- The device is not intended to be used as a reference sensor, and
Elektroniksystem I Umeå AB will not be held liable for any damage which may result from inaccurate readings. - The battery should be removed from the device if it is not to be used for an extended period. Otherwise, the battery might leak and damage the equipment. Never leave a discharged battery in the battery compartment.
- The device must never be subjected to shocks or impacts.
- To clean the device, wipe with a soft moistened cloth. Use another soft, dry cloth to wipe dry. Do not use any detergent or alcohol to clean the device.
Disposal note in accordance with ElektroG and WEEE Directive 2012/19/EU
The device, as well as all the individual parts, must not be disposed of with household waste or industrial waste. You are obliged to dispose of the device at the end of its service life in accordance with the requirements of ElektroG in order to protect the environment and to reduce waste through recycling. For additional information and how to carry out disposal, please contact the certified disposal service providers. The sensors contain a lithium battery, which must be disposed of separately.
Description
This is an advanced indoor environment sensor for LoRaWAN® wireless network. ERS Desk is a sensor for measuring desk occupancy and is designed to be mounted under a desk or table. It also has internal sensors for measuring indoor temperature, humidity, light intensity, and motion. ERS Desk is a battery-powered device. The motion sensor can be used for presence monitoring systems. ERS Desk is equipped with NFC (Near Field Communication) and can easily be configured from a smartphone.

The barcode contains DevEUI and sensor type. This label is located at the back of your device,

Main features of ERS Desk
- Compatible with LoRaWAN® specification 1.0.3
- Detects occupancy with an infrared temperature sensor
- Detects motion using a passive IR sensor
- Can detect occupancy even if people are sitting/standing still
- Measures ambient temperature
- Measures ambient humidity
- Measures light intensity
- Easy installation
- Easy configuration
- It May be installed under a desk or any surface
- Battery-powered
- Long-range communication
- Configurable over NFC
- Configurable over the air
- Ten years of battery life*
- Supported channel plans: US902-928, EU863-870, AS923, AU915928, KR920-923, RU864, IN865 & HK923
- CE Approved and RoHS compliant
*Depending on settings and environmental factors
Installation
The ERS Desk should be mounted under a desk or table where the occupancy needs to be measured. When installing, place the device far enough from the edge of the table to make sure it is not possible to reach by the user. Mounting close to the edge may result in damage to the device. See pictures for an example. The blue and red areas are the ranges of the two different occupancy sensors, make sure that the thermopile sensor is facing the front as shown.

- Remove the back panel of the sensor with a small screwdriver.

- Install the batteries. The ERS Desk requires one or two AA batteries. The battery type is 3.6V Lithium Battery (ER14505). You can use one battery, but it’s recommended that you use two for best performance and battery life. Use battery slot A if only one battery is used.
Caution: Using batteries other than the ones provided may result in loss of performance and battery life, and also damage to the device. Dispose of properly, observing environmental protection rules. - Mount the back panel securely to the wall with at least 2 appropriate screws, using some of the six mounting holes.

- Attach the sensor part to the back panel.

Service and maintenance
No serviceable parts inside. If service is needed other than battery replacement, please contact your distributor.
Sensor configuration
All sensor settings can be configured via a smartphone application with NFC (Near Field Communication) or over the air via the network server and downlink data to the sensor. The sampling rate, spreading factor, encryption keys, port, and modes can be changed. All sensor settings can be locked from the server or NFC to make end-users unable to read or change settings on the sensor.
NFC Configuration
- Download ELSYS “Sensor Settings” application from Google Play and install it on a smartphone or tablet. The device must support NFC.
- Enable NFC on the device and start the application.
- Place your device on top of the NFC antenna on the sensor.

- Remove the device. Current settings will be displayed in the application.
- Use the application to change any settings if needed.
- Quickly tap the device on top of the NFC antenna to give the new settings to the sensor. Make sure that the application confirms your new settings.
- Wait for the sensor to reboot (5 sec), indicated by the LED flashing. Sensor settings have been updated.
See the section “Help” in the application for more information.
Over the air configuration
All settings may be configured over the air via your LoRaWAN® infrastructure.
Please visit the support section on our webpage for more information regarding downlink protocol.
Application parameters
All parameters for the “Sensor settings” application can be found in our settings document. Please visit the support section on our webpage for more information.
Sensor behavior
NFC Read / Write
- When reading or writing NFC configuration data to the sensor, it starts a timer and delays its action by 5 seconds.
- After the delay, the sensor determines if the NFC data has changed or not. If it has changed, the sensor reboots and starts from power-up.
- Write your settings in the application and then locate the NFC antenna of the phone and sensor. Keep the two devices close and don’t move them to get the best connectivity possible when writing or reading data to the sensor. A bad connection can be caused by long-distance, wrong location, or rapid movement.
- When you have written data to the sensor, let the sensor reboot and restart before trying to write again.
You should always validate your settings by reading the NFC data after the sensor has restarted.
Sensor startup

- When the sensor starts up, it loads configuration from the internal memory and merges it with the user configuration.
- When the configuration is done, the sensor writes the new settings to the NFC chip. The sensor always writes new configurations to the NFC chip when something changes in the sensor or if NFC data is corrupted by an NFC writer or phone. The sensor always writes the new configuration to the NFC chip at startup.
- When the configuration is done, the sensor tries to join the network if OTAA (Over the Air Activation) is enabled.
- The sensor LED flashes orange when it tries to join a network. It will try to join every 10 seconds initially. This interval will increase to save battery, at most up to one time per hour.
- After a successful connection to a network, the sensor sends a settings packet and enters sampling mode.
Sampling mode / Periodic
measurement
The sensor makes periodic measurements according to the user configurations.

Schedule Transmission
The sensor transmits the data according to the user configurations.
Note: The configured sending interval can be overridden by network limitations. Due to this, the spreading factor and sending interval settings might result in longer intervals than intended.
Motion detection range
The actual range of the sensor can be influenced by environmental conditions. Avoid installing the sensor in areas where it will face direct or reflected sunlight. Avoid installing near windows, air conditioning, or heating vents. Such placements will give false values.
The PIR can cause self-trigger if sensors are placed too close to each other. Keep this in mind
when you mount or test the sensors.
Note: The PIR Lens has a blanking time of 20 seconds right after motion event and transmission. Any movements during this time will be ignored.
PIR Lens detection pattern

Desk occupancy
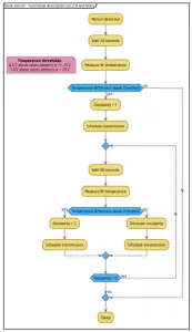
The combination between the infrared temperature sensor and motion detection sensor determines if the desk is occupied or not. The sensor will send three different values: Unoccupied = 0, Pending = 1 & Occupied = 2.
When the motion detector (PIR) is triggered, a scheduled infrared temperature (IR) measurement will happen after 20 seconds. The IR compares the temperature measured with the ambient room temperature to determine if the desk is occupied. If IR measures a temperature difference lower than a preconfigured threshold, occupancy is set to 0. The occupancy is set to 1 if the temperature difference is higher than the threshold.
When occupancy is set to 1, a new temperature measurement will happen every 60 seconds. If the temperature difference still is above the threshold, occupancy is set to 2. The occupancy value will be 2 as long as the temperature difference is above the threshold.
If the temperature difference is below the threshold, occupancy is decreased to
- Occupancy decreases to 0 when the temperature difference still is below the threshold in the next measurement.
Preconfigured temperature thresholds:
- 0.5 °C above when the ambient temperature is >= 25 °C
- 1.0 °C above when the ambient temperature is < 25 °C
Examples of occupancy values:
- Occupancy 0: Unoccupied.
- Occupancy 1: Occupied but pending, meaning someone is either entering or leaving.
- Occupancy 2: Occupied.

Specifications
Sensor payload format
The device uses the standard ELSYS payload format. Please see the specified document on our webpage.
| Power supply: | 3.6V DC |
| Battery type: | AA 14505 (Li-SOC12) |
| EU directives compliance: | RoHS 2011/65/EU WEEE 2012/19/EU |
| Radio protocol: | LoRaWAN® |
| Radiofrequency band: | US902-928. EU863-870. AS923. AU915- 928. KR920-923. RU864. 1N865 & HK923 |
| Range: | 8 km’ |
| Operating conditions | 0 to 50 °C 0 to 85 % RH (non-condensinal |
| Detection range (Body heat deter: | 0.5 m |
| Detection range (Motion detector | 5 m |
| Infrared accuracy | ± 0.5 °C |
| Detection field of view | 90° |
| Temperature range | 0 — 40 °C |
| Temperature resolution | 0.1 °C |
| Temperature accuracy | ± 0.2 °C |
| Humidity range | 0 — 100 % |
| Humidity resolution | 0.1 % RH |
| Humidity accuracy | ± 2 % RH |
| Light range | 4 – 2000 Lux |
| Light resolution | I Lux |
| Light accuracy | ± 10 Lux |
| Dimensions | 86x 86x 27 mm |
| Battery life | Up to 8 years” |
*Measured with settings: SF10, 868 Mhz. The range can be greater or less, depending on terrain and building structure.
**Depending on settings and environmental factors.
Regulations
Legal Notices
All information, including, but not limited to, information regarding the features, functionality, and/or other product specification, are subject to change without notice. ELSYS reserves all rights to revise or update its products, software, or documentation without any obligation to notify any individual or entity. ELSYS and ELSYS logo are trademarks of Elektroniksystem i Umeå AB. All other brands and product names referred to herein are trademarks of their respective holders.
Federal Communication Commission Interference Statement
NOTICE:
This device complies with Part 15 of the FCC Rules and with Industry Canada licence-exempt RSS standard(s).
Operation is subject to the following two conditions:
- this device may not cause harmful interference, and
- this device must accept any interference received, including interference that may cause undesired operation.
NOTICE:
Changes or modifications made to this equipment not expressly approved by Elektroniksystem i Umeå AB may void the FCC authorization to operate this equipment.
NOTE: This equipment has been tested and found to comply with the limits for a Class B digital device, pursuant to Part 15 of the FCC Rules. These limits are designed to provide reasonable protection against harmful interference in a residential installation. This equipment generates, uses and can radiate radio frequency energy and, if not nstalled and used in accordance with the instructions, may cause harmful interference to radio communications. However, there is no guarantee that interference will not occur in a particular installation. If this equipment does cause harmful interference to radio or television reception, which can be determined by turning the equipment off and on, the user is encouraged to try to correct the interference by one or more of the following measures:
- Reorient or relocate the receiving antenna.
- Increase the separation between the equipment and receiver.
- Connect the equipment into an outlet on a circuit different from that to which the receiver is connected.
- Consult the dealer or an experienced radio/TV technician for help.
Declaration of conformity
Hereby, Elektroniksystem I Umeå AB declares that ERS Desk complies with the essential requirements and other relevant provisions of Directive 2014/30/EU and 2014/53/EU.
Elektroniksystem i Umeå AB Industrivägen 12, 90130 Umeå, Sweden
E-mail: [email protected] ǀ Web: www.elsys.se
Specifications in this document are subject to change without notice.
©Elektroniksystem i Umeå AB 2020

Caution: Using batteries other than the ones provided may result in loss of performance and battery life, and also damage to the device. Dispose of properly, observing environmental protection rules.





















