169989 ERS Eye Wireless Sensor

Instruction Manual
Important safety information
Read this manual before attempting to install the device!
Failure to observe recommendations included in this manual may be dangerous or cause a violation of the law. The manufacturer, Elektroniksystem i Umeå AB will not be held responsible for any loss or damage resulting from not following the instructions of this operating manual.
- The device must not be dismantled or modified in any way.
- The device is only intended for indoor use. Do not expose it to moisture.
- The device is not intended to be used as a reference sensor, and Electronic system i Umeå AB will not be held liable for any damage which may result from inaccurate readings.
- The battery should be removed from the device if it is not to be used for an extended period. Otherwise, the battery might leak and damage
the equipment. Never leave a discharged battery in the battery compartment. - The device must never be subjected to shocks or impacts.
- To clean the device, wipe with a soft moistened cloth. Use another soft, dry cloth to wipe dry. Do not use any detergent or alcohol to clean the device.
Disposal note in accordance with ElektroG and WEEE Directive 2012/19/EU
The device, as well as all the individual parts, must not be disposed of with household waste or industrial waste. You are obliged to dispose of the device at the end of its service life in accordance with the requirements of ElektroG in order to protect the environment and to reduce waste through recycling. For additional information and how to carry out disposal, please contact the certified disposal service providers. The sensors contain a lithium battery, which must be disposed of separately.
Elektroniksystem i Umeå AB Industrivägen 12, 90130 Umeå, Sweden
E-mail: [email protected] ǀ Web: www.elsys.se
Description
ERS Eye is an advanced room occupancy and indoor climate sensor for LoRaWAN® wireless network. The sensor measures temperature, humidity, light intensity, and detects occupancy. It can detect occupancy based on body heat, not only by movement. ERS Eye is a battery-powered device and is designed to be mounted on the ceiling. It is equipped with NFC (Near Field Communication) and can easily be configured from a smartphone.

The barcode contains DevEUI and sensor type. This label is located at the back of your device,

Main features of ERS Eye
- Compatible with LoRaWAN® specification 1.0.3
- Measures ambient temperature
- Measures ambient humidity
- Measures light intensity
- Detects motion using a passive IR sensor
- Detects occupancy using a Grid-Eye infra-red sensor
- Can detect occupancy even if people are sitting/standing still
- Easy installation
- Easy configuration
- May be installed on a ceiling or any surface
- Battery-powered
- Long-range communication
- Configurable over NFC
- Configurable over the air
- Five years of battery life*
- Supported channel plans: US902-928, EU863-870, AS923, AU915-928, KR920-923, RU864, IN865 & HK923
- CE Approved and RoHS compliant
*Depending on settings and environmental factors
Installation
This device is designed to be mounted in the ceiling, directly above the presence detection area. The field of view is 60°, the higher mounted, the smaller area for possible detection.
1. Remove the back panel of the sensor with a small screwdriver.

2. Mount the back panel securely to the wall with at least 2 appropriate screws, using some of the six mounting holes.

Note: ERS Eye will calculate its first background picture 15s after inserting the batteries. It is preferable if the room is unoccupied at this time. Otherwise, it will take maximum 24h to recalibrate the background if the first background picture is inaccurate.
3. Install the batteries. The ERS Eye requires one or two AA batteries. The battery type is 3.6V Lithium Battery (ER14505). You can use one battery, but it’s recommended that you use two for best performance and battery life. Use battery slot A if only one battery is used.

Caution: Using batteries other than the ones provided may result in loss of performance and battery life, and also damage to the device. Dispose of properly, observing environmental protection rules.
4. Attach the sensor part to the back panel.

Service and maintenance
No serviceable parts inside. If service is needed other than battery replacement, please contact your distributor.
Sensor configuration
All sensor settings can be configured via a smartphone application with NFC
(Near Field Communication) or over the air via the network server and downlink data to the sensor. The sampling rate, spreading factor, encryption keys, port, and modes can be changed. All sensor settings can be locked from the server or NFC to make end-users unable to read or change settings on the sensor.
NFC Configuration
1. Download ELSYS “Sensor Settings” application from Google Play and install it on a smartphone or tablet. The device must support NFC.
2. Enable NFC on the device and start the application.
3. Place your device on top of the NFC antenna on the sensor.

4. Remove the device. Current settings will be displayed in the application.
5. Use the application to change any settings if needed.
6. Quickly tap the device on top of the NFC antenna to give the new settings to the sensor. Make sure that the application confirms your new settings.
7. Wait for the sensor to reboot (5 sec), indicated by the LED flashing. Sensor settings have been updated.
See the section “Help” in the application for more information.
Over the air configuration
All settings may be configured over the air via your LoRaWAN® infrastructure. Please visit the support section on our webpage for more information regarding downlink protocol.
Application parameters
All parameters for the “Sensor settings” application can be found in our settings document. Please visit the support section on our webpage for more information.
Sensor behavior
NFC Read / Write

1. When reading or writing NFC configuration data to the sensor, it starts a timer and delays its action 5 seconds.
2. After the delay, the sensor determines if the NFC data has changed or not. If it has changed, the sensor reboots and starts from power-up.
3. Write your settings in the application and then locate the NFC antenna of the phone and sensor. Keep the two devices close and don’t move them to get the best connectivity as possible when writing or reading data to the sensor. Bad connection can be caused by long distance, wrong location, or rapid movement.
4. When you have written data to the sensor, let the sensor reboot and restart before trying to write again.
You should always validate your settings by reading the NFC data after the sensor has restarted
Sensor startup

1. When the sensor starts up, it loads configuration from the internal memory and merges it with user configuration.
2. When the configuration is done, the sensor writes the new settings to the NFC chip. The sensor always writes new configurations to the NFC chip when something changes in the sensor or if NFC data is corrupted by an NFC writer or phone. The sensor always writes the new configuration to NFC chip at startup.
3. When the configuration is done, the sensor tries to join the network if OTAA (Over the Air Activation) is enabled.
4. The sensor LED flashes orange when it tries to join a network. It will try to join every 10 seconds initially. This interval will increase to save battery, at most up to one time per hour.
5. After successful connection to a network, the sensor sends a settings packet and enters sampling mode.
Sampling mode / Periodic measurement
The sensor makes periodic measurements according to the user configurations.

Schedule Transmission
The sensor transmits the data according to the user configurations.
Note: The configured sending interval can be overridden by network limitations. Due to this, the spreading factor and sending interval settings might result in longer intervals than intended.

Motion detection range
Actual range of the sensor can be influenced by environmental conditions. Avoid installing the sensor in areas where it will face direct or reflected sunlight. Avoid installing near windows, air conditioning, or heating vents. Such placements will give false values.
The PIR can cause self-trigger if sensors are placed too close to each other. Keep this in mind when you mount or test the sensors.

Note: The PIR Lens has a blanking time of 20 seconds right after motion event and transmission. Any movements during this time will be ignored.
PIR Lens detection pattern

Grid-Eye
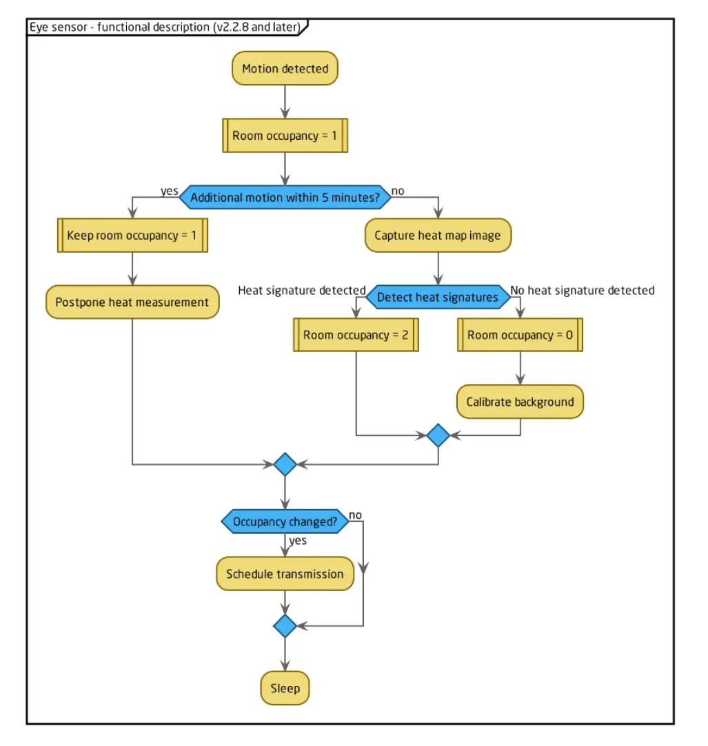
The combination between the infrared temperature sensor and motion detection sensor determines if the room is occupied or not. The sensor will send three different values, see examples below.
When the motion (PIR) is triggered, room occupancy is set to 1. If no other motion is detected within 5 minutes, Grid-Eye captures heat map image. Room occupancy is set to 2 if heat signatures are detected. If no heat signatures are detected, room occupancy is set to 0. A new background image is calibrated.
The Grid-Eye heat map image will be postponed 5 minutes after every PIR motion detection. Room occupancy is set to 1 as long as motion is detected.
Whenever occupancy value is changed, the ERS Eye will schedule transmission and go into sleep-mode. No triggered transmission will be done as long as occupancy value remains unchanged. (Periodic transmission will send all values, including occupancy).
Examples of occupancy values:
- Occupancy 0: Unoccupied.
- Occupancy 1: Occupied. Occupancy detected by motion.
- Occupancy 2: Occupied. Occupancy detected by heat signatures. Meaning someone is in the room but not moving.

Specifications
Sensor payload format
The device uses the standard ELSYS payload format. Please see the specified document on our webpage.

*Measured with settings: SF10, 868 Mhz. The range can be greater or less, depending on terrain and building structure.
**Depending on settings and environmental factors.
Regulations
Legal Notices
All information, including, but not limited to, information regarding the features, functionality, and also other product specification, are subject to change without notice. ELSYS reserves all rights to revise or update its products, software, or documentation without any obligation to notify any individual or entity. ELSYS and ELSYS logo are trademarks of Elektronik system i Umeå AB. All other brands and product names referred to herein are trademarks of their respective holders.
Declaration of conformity
Hereby, Elektronik system i Umeå AB declares that ERS Eye complies with the essential requirements and other relevant provisions of Directive 2014/30/EU and 2014/53/EU.


















