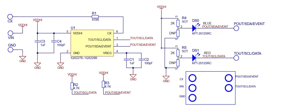
Azoteq ProxSense IQ Switch

IQS227B and IQS228B on AZP451A04
PC board
CT-Tool Connections
Copyright © Azoteq 2022 IQS227/8BEV01 Quick Start November 2022
All Rights Reserved Revision 1.0





Copyright © Azoteq 2022 IQS227/8BEV01 Quick Start November 2022
All Rights Reserved Revision 1.0
Download manual
Here you can download full pdf version of manual, it may contain additional safety instructions, warranty information, FCC rules, etc.