

Program for Basic Electricity and Electronics
User Guide

INTRODUCTION & IMPORTANT INFORMATION
This educational version of the popular Snap Circuits ® product is a tool for opening the exciting world of electronics. Following the Learn by Doing ® concept, electronics will be easy for students to understand by using Snap Circuits ® to build circuits as they learn about them. The Student Guide emphasizes the practical applications of electronics, without bogging down in mathematics. This course is as much about science as about electronics.
Why should students learn about electronics? Electronics plays an important and increasing role in their everyday lives, and so some basic knowledge of it is good for all of them. Learning about it teaches how to do scientific investigation, and the projects develop basic skills needed in today’s world.
This product is intended for use at grades 4-12 in elementary, middle, and high schools. The only prerequisite is basic reading skills, however the material in the later chapters may not be suitable for or of interest to all students at the lower grade levels.
Much of the text in all chapters is color-coded so that instructors can easily adapt the course based on the skills and interests of the students. Blue shading is the basic lesson and green shading is basic experiments. The orange-shaded boxes are more advanced material while the brown-shaded boxes are considered additional/background material, either can generally be omitted without a significant impact on the course. Chapter previews and summaries are gray-shaded, and yellow shading introduces new parts.
It is estimated that each chapter will take an average of four classroom sessions to complete, but this varies depending on the grade level of the students, the setup of the classroom/lab, how many students are working together, how much teacher instruction is involved, whether any reading is done outside ofclass, and the length of the sessions. Some chapters will take more or less time than others.
The table of contents in the Student Guide is the recommended curriculum to follow, it is reprinted in this book along with the main topics of each chapter and the circuit projects #s associated with each section
Creating your own Snap Circuits ® drawings: ELENCO ® provides a circuit designer so that Snap Circuits ® users can make their own circuit drawings. This is a Microsoft ® Word document that can be downloaded from www.elenco.com/for-makers/. Contact Elenco ® if you have any questions about it.
THE SNAP CIRCUITS ® PROJECT MANUAL
The Snap Circuits ® project manual includes lots of useful information in addition to the projects themselves, as listed below. The Student Guide provides an orderly lesson in electronics, slowly introducing new components and circuits of increasing complexity.
Project Manual contains:
- Parts List
- How To Use It – brief description of how to make connections and understand the circuit drawings.
- About Your Snap Circuits ® Parts – brief description of what each component does.
- Introduction to Electricity – brief description of the main terms and concepts in electricity.
- DO’s and DON’Ts of Building Circuits – brief but important guidelines for building circuits.
- Basic & Advanced Troubleshooting – systematic testing procedure for identifying damaged parts.
- Projects 1-71 in paper manual, or projects 72130 in the online manualThe project manual summarizes much of the lesson in the Student Guide while adding troubleshooting information.
INSTRUCTOR PREPARATION/ORGANIZATION
- Determine what the learning environment will be. Will the students be learning independently or in small groups? How much teacher instruction will there be for each section? Will the students be reading the lesson as homework and then have limited teacher instruction before performing the experiments? Decide when quizzes will be given and how they will be organized.
- Allocate time within the session as needed for:
- Teacher instruction about the topics being covered during the session.
- Getting the Snap Circuits ® components into the workspace.
- Teacher instruction about the specific projects to be performed during that session.
- Building and testing the circuits.
- Performing experiments (and teacher verification if desired).
- Dismantling the circuits and returning Snap Circuits ® components to the storage area.
- Reassembling the class for review.
- Make sure the students know their objectives for the day, how much time they will need for cleanup, and where the materials are being stored.
- Students must understand that there are usually many ways of making the same circuit and that the instructor may not know all the answers. They are doing a scientific investigation, and many circuit projects suggest variations to experiment with.
- Have students review the DOs and DON’Ts of Building Circuits on page 7 of the paper project manual at the beginning of each session.
The following is the table of contents from the SC-100R Student Guide, with the main topics and circuit projects associated with each section highlighted. This will help you plan your lessons.
TABLE OF CONTENTS for SC-100R STUDENT GUIDE
Preface
Chapter 1: Basic Components & Circuits – Introduces electricity with the components and circuit types listed here. By building circuits using Snap Circuits ®, students begin to understand the electrical world.
- Electricity
- Wires
- Batteries
- Switches
- Lamps
- Base Grid – project 1 is discussed
- Series and Parallel circuits – projects 104 and 105 are discussed
- Short Circuits
- Solder
- Schematics. Summary & quiz
Chapter 2: Motors & Electricity – Students learn how electricity and magnetism are used in motors and generators, about the electricity that runs their homes, and about lightning.
- Motors – project 5 is discussed
- Motor circuits – projects 4, 41, 43, and 87 are discussed
- Fuses – project 116 is discussed
- Your electric company – projects 109 and 110 are discussed
- Static Electricity
- Types of lamps
- Types of switches
- Electricians. Summary & quiz
Chapter 3: Resistance – Students learn how resistors are used to limit and control the flow of electricity. They also learn the basic rules for understanding circuits and receive an introduction to digital electronics.
- Resistors
- LEDs – project 2 is discussed
- The Photoresistor – project 3 is discussed
- Resistors in series and parallel – three mini-circuits are discussed
- Resistance – project 28 is discussed
- Resistance of water – project 34 is discussed
- Introduction to logic – projects 104-107 are discussed
- Digital electronics. Summary & quiz
Chapter 4: Electronic Sound & Integrated Circuits – Students learn how electricity makes a sound. They also learn about the integrated circuit modules included in Snap Circuits ® and what is inside them. They have the opportunity to use ICs in many types of circuits.
- Electronic Sound – two mini-circuits and project 34 are discussed
- Whistle Chip – project 29 is discussed
- The ICs in Snap Circuits ®
- Description of all projects using ICS
No projects are discussed in detail here but projects 6, 8, 15, 21, 40, 46, and 66 are recommended. Summary & quiz.
Summary of Components
Definition of Terms
QUESTIONS FOR QUIZZES
- Which of the following statements is false?
A. Electricity is closely related to magnetism.
B. Electricity is an attraction and repulsion between small particles in a material.
C. Electricity is stronger than gravity because its effects are never balanced out.
D. Electricity can be created by pressure, chemistry, light, friction, and magnetism. - Which of these products is electrical but not electronic?
A. Something using transistors and capacitors.
B. Drill
C. Computer
D. Radio - Which of the following statements is false?
A. Wire length and size never matter.
B. Wires are made of metals like copper.
C. Wires offer low resistance to the flow of electricity.
D. Most wires have a colored coating for protection and identification. - An electrical ground is . . .
A. the bottom point on which circuits are constructed.
B. the 0V or “–” side of a battery or other voltage source, sometimes connected to lightning rods.
C. a board used as a frame for building circuits.
D. All of the above. - Advantages of printed circuit boards include . . .
A. metal strips are “printed” on the surface to make interconnections.
B. they are a stable platform for mounting components.
C. they allow circuits to be made smaller and less expensive.
D. All of the above. - Which of the following would all be connected in series?
A. A lamp and a switch on the wall controlling it.
B. Two lamps in a room controlled by the same switch.
C. Two lamps in different rooms of a house.
D. The air conditioner and microwave oven in your home. - Which of the following would all be connected in parallel?
A. A lamp and a switch on the wall controlling it.
B. The streetlamps in your neighborhood.
C. A string of inexpensive Christmas lights that all go out if one bulb is loose.
D. None of the above. - It is better to connect lamps in a parallel circuit configuration when . . .
A. the power source can supply enough current but not enough voltage to light them all.
B. if one bulb burns out, you want the others to still light.
C. you are also adding switches to control each lamp separately.
D. All of the above. - A short circuit is . . .
A. a special condition that improves circuit performance in most cases.
B. an accidental no-resistance path between different parts of a circuit.
C. the shortest wiring path between two points in a circuit.
D. All of the above. - Solder is . . .
A. glue that holds components in place, it resists the flow of electricity.
B. always applied by hand.
C. a metal that is melted to make solid electrical connections.
D. a special metal made of copper and other alloys that melts at a low temperature. - Draw the schematic for a circuit usbattery set and slide switch to control three 2.5V lamps, if one of the bulbs burns out the others must still work.
- Draw the schematic for a circuit using two sets of batteries to power two 6V lamps, each must have a separate slide switch controlling it.
- Draw the schematic for a circuit using a battery set and three slide switches to control a 2.5V lamp, the lamp should be on if any switch is on.
- Draw the schematic for a circuit using a battery set and three slide switches to control a 2.5V lamp, the lamp should be off if any switch is off.
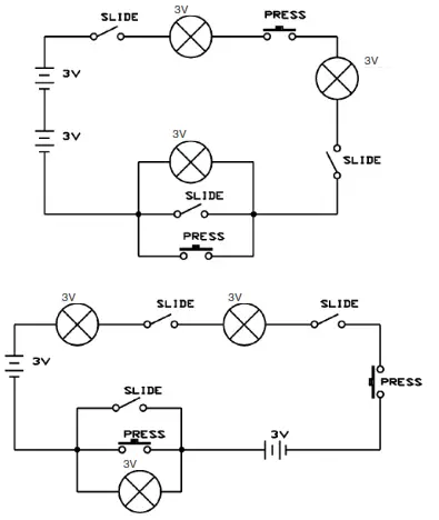
- Which of these circuits has the three lamps connected in parallel? 3V
A. Top only
B. Bottom only
C. Both
D. Neither 3V - Which of these circuits is a short circuit?
A. Top only
B. Bottom only
C. Both
D. Neither - Will these circuits work the same?
A.Yes
B. No
C. Depends on which switches are closed.
D. Impossible to tell from these schematics. - The two basic ways of arranging parts in a circuit are in series and in parallel, all large circuits are made up of combinations of these.
TRUE or FALSE? - At its most basic level, electricity is an attraction and repulsion between sub-atomic particles within a material.
TRUE or FALSE? - Voltage is a measure of how fast electricity is flowing in a wire.
TRUE or FALSE?
Chapter 2
- What is the most important benefit of electricity?
A. Energy can be easily transported.
B. Radio communication.
C. Television.
D. The Internet. - How does a generator work?
A. An electric current in a coil of wire creates a current in another coil through magnetism.
B. The magnetic field from an electric current in a coil of wire spins a magnet.
C. Pressurized water or steam spins a magnet, creating an electric current in a coil of wire around it.
D. Electricity creates mechanical motion. - A circuit uses batteries to run a motor with fan. How could you reduce the speed of the motor?
A. Using more batteries to increase the voltage.
B. Place a lamp in series with the motor to reduce the voltage to it.
C. Remove the fan from the motor.
D. None of the above. - A circuit uses batteries to run a motor with fan. How could you reverse the direction of airflow?
A. Place a lamp in parallel with the motor.
B. Place a switch in series with the motor.
C. Reverse the batteries.
D. None of the above. - Which product would probably NOT have a fuse?
A. Hand-held radio or CD player.
B. Electric saw.
C. Tabletop stereo/radio/CD player.
D. Microwave oven. - What is the voltage at the electrical outlets in your home?
A. 5V
B. 12V
C. 60V
D. 120V - When clothes cling together due to static electricity, they are . . .
A. storing a large electrical charge at a low voltage.
B. storing a small electrical charge at a high voltage.
C. storing a large electrical charge at a high voltage.
D. storing a small electrical charge at a low voltage. - Why do incandescent light bulbs have a glass bulb?
A. To prevent the filament from reacting with oxygen and burning up.
B. To protect people if the filament explodes.
C. To protect the copper in the filament.
D. The glass looks nicer. - Which of the following would NOT cause a blackout?
A. A problem in the electrical distribution network cuts off electricity to part of a city.
B. All the lights in a city are turned off at night to confuse attacking bombers during a war.
C. The power company reduces the voltage it supplies when unable to supply enough current.
D. A storm damages the electrical distribution network in a city. - Why do local governments have building codes regulating the electrical wiring of buildings?
A. To make money for the government through building permit fees.
B. To ensure the building will be safe after many years and different owners.
C. To ensure local electricians will always have jobs.
D. To meet standards imposed by the local power companies supplying the electricity.
Chapter 3
- Which statement applies to LEDs?
A. They can be used with very high currents.
B. They have a turn-on threshold of about 5V that must be exceeded before current can flow.
C. They block the flow of electricity in one direction.
D. They appear brightest when viewed from the side. - Placing resistors in increases the total resistance while placing them in decreases total resistance.
A. parallel; series
B. series; ohm
C. watt; kirchhoff
D. series; parallel - Which of these is Ohm’s Law?
A. Current equals Power divided by Resistance.
B. Current equals Voltage divided by Resistance.
C. Voltage equals Current divided by Resistance.
D. All current flowing into a point must flow out of it. - Kirchhoff’s Laws are . .
A. a basic set of rules for analyzing circuits.
B. variations of Ohm’s Law.
C. a method of calculating the total resistance of resistors in series and in parallel.
D. a method of marking resistors with colored bands for easy identification. - Electrical power is . . .
A. calculated by multiplying the voltage and current together.
B. a measure of how much energy is moving through a wire.
C. expressed in Watts.
D. All of the above. - Which of these statements about resistors is wrong?
- A. Resistors get warm because they convert electrical energy into heat.
B. They are made from materials like tin and lead.
C. Resistance is friction between an electric current and the material it is moving through.
D. Resistors control and limit the flow of electricity. 3.7 Copper is good while the paper is good.
A. resistor; conductor
B. insulator; conductor
C. conductor; insulator
D. semiconductor; insulator - Nearly all electricity eventually becomes . . .
A. heat. B. information.
C. garbage.
D. chemical energy. - Which has the least resistance?
A. Air. B.
Distilled water.
C. Salt water.
D. Drinking water. - Draw the schematic for a circuit using a battery set, an LED, and two 1KΩ resistors. The total resistance in the circuit must be less than 1KΩ, and the LED must light.
- Draw the schematic for a circuit using a battery set, an LED, and three 1KΩ resistors. The total resistance in the circuit must be greater than 2KΩ, and the LED must light.
- Draw the schematic for a circuit using a battery set, an LED, a slide switch, a 100W resistor, and a 1KΩ resistor. The LED must always light and must never have less than 100W in series with it. The slide switch should be used to adjust the LED brightness, brighter if the switch is on.
- What will this circuit do?
A. Light the LED.
B. Light the lamp.
C. Spin the motor.
D. Nothing.
- Which LED will be the brightest in a dark room?
A. LED A
B. LED B
C. LED C
D. LED D
- In a bright room which LED will be the brightest?
A. LED A
B. LED B
C. LED C
D. LED D - What type of logic circuit is this?
A. OR
B. AND
C. NAND
D. NOR - What type of logic circuit is this?
A. OR
B. AND
C. NAND
D. NOR - Digital electronics . . .
A. uses computers to process electronic information.
B. uses a series of numbers to represent an electronic signal.
C. always gives better performance at a lower cost.
D. always has a display with at least one digit. - The accuracy of a digital representation of a signal depends on . . .
A. the speed of the microprocessor in the computer.
B. the voltages used in the measurement.
C. how accurately and how often the original signal was measured.
D. the complexity of the circuit. - Which of these is the name of a circuit that is a basic building block in computers, made up of transistors?
A. NEVER
B. ALWAYS
C. SOMETIMES
D. AND
Chapter 4
- How does a speaker create sound waves?
A. A changing signal through a coil makes a magnet vibrate, creating variations in air pressure.
B. A changing signal through a coil creates variations in air pressure.
C. An unchanging signal through a coil makes a magnet vibrate, creating variations in air pressure.
D. A resistor is changed in value, creating sound waves. - Which has the lowest frequency?
A. Raindrops during a thunderstorm.
B. Planes taking off at a busy airport.
C. Christmas.
D. The second hand passing 12 on a clock. - The range of frequencies that can be heard by the human ear are called the range.
A. radio
B. audio
C. microwave
D. sub-sonic - Which of these are advantages of integrated circuits?
A. Cost B. Size
C. Reliability
D. All of the above. - Sound waves are variations in the electric current created by mechanical vibrations.
TRUE or FALSE? - If you are increasing the pitch of a sound, then you must be decreasing its frequency.
TRUE or FALSE? - Frequency is measured in Hertz.
TRUE or FALSE? - The average American home has fewer than five integrated circuits used throughout all the electronic products in it.
TRUE or FALSE? - The integrated circuits in some modern computers have more than a million transistors in them.
- TRUE or FALSE?
- Integrated circuit manufacturing is so specialized that particles of dust can ruin parts.
TRUE or FALSE?
ANSWERS TO QUIZ QUESTIONS


150 Carpenter Avenue
Wheeling, IL 60090
(847) 541-3800 | elenco.com
[email protected]
Copyright 2022 Elenco Electronics, LLC
753329
A. Top only
A. Top only
A.Yes
A. Light the LED.

A. OR
A. OR


















