HOLZMANN HUB15FLEX 48V Electric Pallet Truck User Manual

Dear Customer!
This manual contains information and important instructions for the installation and correct use of the electric pallet trucks HUB15FLEX_48V. Following the usual commercial name of the machine (see cover) is substituted in this manual with the name “machine”. This manual is part of the product and shall not be stored separately from the product. Save it for later reference and if you let other people use the product, add this instruction manual to the product.
Please read and obey the security instructions!
Before first use read this manual carefully. It eases the correct use of the product and prevents misunderstanding and damages of product and the user’s health.
Due to constant advancements in product design, construction pictures and content may diverse slightly. However, if you discover any errors, inform us please. Technical specifications are subject to changes!
Please check the product contents immediately after receipt for any eventual transport damage or missing parts. Claims from transport damage or missing parts must be placed immediately after initial product receipt and unpacking before putting the product into operation. Please understand that later claims cannot be accepted anymore.
Copyright
© 2018 This document is protected by international copyright law. Any unauthorized duplication, translation or use of pictures, illustrations or text of this manual will be pursued by law. Court of jurisdiction is the regional court Linz or the competent court for 4170 Haslach, Austria!
Customer service contact
HOLZMANN MASCHINEN GmbH 4170 Haslach, Marktplatz 4 AUSTRIA Tel +43 7289 71562 – 0
Fax +43 7289 71562 4 [email protected]
HOLZMANN MASCHINEN GmbH www.holzmann-maschinen.at
1. SAFETY
This section contains information and important notices for safe start-up and handling of the machines.
For your own safety, read these operating instructions carefully before putting the machine into operation. This will enable you to handle the machine safely and prevent misunderstandings as well as possible damage to property and persons. Also observe the symbols and pictograms used as well as the safety instructions and hazard warnings!
1.1 Intended use of the machine
The machine is intended exclusively for the following activities: Lifting and transportation of goods on flat ground within the describted machine limits.
HOLZMANN MASCHINEN assumes no responsibility or warranty for any other use or use beyond this and for any resulting damage to property or injury.
1.1.1 Technical Restrictions
The machine is intended for use under the following ambient conditions:
Relative humidity: max. 65 %
Temperature (for operation) +5° C bis +40° C
Temperature (for storage and/or transport) -20° C bis +55° C
1.1.2 Prohibited Use / Forseeable Misuse
– Operation of the machine without adequate physical and mental aptitude
– Operating the machine without knowledge of the operating instructions
– Changes in the design of the machine
– Operating the machine under explosive conditions
– Operating the machine outside the specified power range – Remove the safety markings attached to the machine.
– Modify, circumvent or disable the safety devices of the machine. The prohibited/hazardous use or disregard of the information and instructions presented in this manual will result in the voiding of all warranty and damage claims against Holzmann Maschinen GmbH.
1.2 User Qualification
Prerequisite for the use / operation of the machine is a corresponding physical and mental aptitude as well as knowledge and understanding of the instruction Manual.
Please note that local laws and regulations may determine the minimum age of the operator and restrict the use of this machine!
Put on safety shoes before working on the MACHINE.
Work on electrical components or equipment may only be carried out by a qualified electrician or carried out under the guidance and supervision of a qualified Electrician.
1.3 Safety Devices
The machine is equipped with following safety devices:

1.4 Safety instructions
In order to avoid malfunctions, damage and health hazards when working with this machine, in addition to the general rules for safe working, the following measures in particular must be observed UNCONDITIONALLY:
- Check the condition of the machine daily before and after use and do not operate the machine before. During the inspection, pay close attention to the forks, wheels, brakes,
lifting equipment, connections, safety devices and safety signs. - If the machine is classified as unsafe, defective or damaged, disconnect the battery by unplugging the battery connector or by pressing the emergency stop button.
- Do not use machine for transporting people.
- The machine may only be operated, maintained or repaired by persons who are familiar with it and who are informed of the dangers arising in the course of this work.
- Do not allow anyone to stand under the lifting mechanism or the load.
- Pay attention to your feet.
- Never overload the machine. To do this, check the capacity on the name plate to determine the maximum load capacity.
- Make sure that the load is stable secured before operating the MACHINE.
- Speed up and operate the machine carefully. Do not make fast movements.
- Slow down the speed on uneven, wet or slippery surfaces and do not turn the machine on ramps.
- Before leaving the machine unattended, lower the load and make sure that the operating handle is in the upright position.
- Turn off the machine if you leave it unattended.
1.5 Additional safety instructions for battery use
- Store or operate the lithium battery below the ambient temperature described
- Do not place the lithium battery near a heat source, e.g. stove, chimney…
- Avoid direct sunlight
- Do not place the lithium battery near flammable or explosive objects.
- Avoid mechanical damage/impacts
- Do not throw the lithium battery into an open fire.
- Do not open the lithium battery
- Do not touch the lithium battery with wet hands
- Do not expose the lithium battery to any moisture or liquids
- Do not place the lithium battery near children or animals
- Do not bring the lithium battery into contact with liquids and corrosive chemicals.
1.6 Hazard Warnings
Despite intended use, certain residual risks remain. Due to the design and construction of the machine, hazardous situations may occur which are identified as follows in these operating instructions:

Irrespective of all safety regulations, your common sense and your corresponding technical suitability/training are and will remain the most important safety factor for error-free operation of the machine. Safe working depends first and foremost on you!
2. TRANSPORT

Attach the lifting belts to the bottom of the forks and pay attention to a balanced weight distribution.
3. ASSEMBLY
3.1 Check scope of delivery
After delivery, check the machine immediately for transport damage and missing Parts.
3.2 Assembling the machine
The machine is pre-assembled only the tiller arm has to be assembled and the electrical connection with the control Elements has to be established.
3.2.1 Zusammenbau Hub15Flex


4. OPERATION
4.1 Generell
Please check and test the pallet truck before use.
– Check that the equipment is complete and in good working condition.
– Check that the hydraulic system works.
– Install the battery, avoid damage to the electrical wiring. The operating personnel must be trained in the use of pallet trucks and be familiar with the safety regulations in their respective companies/locations.
4.2 Fork lifting and lowering

4.3 Move forward /reverse


4.4 Stop the machine
Hub15Flex_48V The movement of the machine can be stopped as follows:
- Release tiller arm (electric regenerative braking)
- Release the forward/backward selector
- Move tiller arm into swivel range B (see illustration above).
- Move tiller arm to the lowest position
- Press the off switch (only for emergencies!)
4.5 Charging the battery

5. CLEANING, MAINTENANCE, STORAGE, DISPOSAL
5.1 Cleaning
HINWEIS
(!) The use of solvents, aggressive chemicals or abrasives can lead to damage to paintwork and other property on the machine!
Free the machine from dust and other deposits after each use. Only use water and, if necessary, a mild detergent for cleaning! The use of compressed air or high-pressure cleaners is not recommended. The latter can reduce the operational suitability of the machine or shorten its service life, because water (moisture) could get inside the machine when it is used.
5.2 Maintenance
⚠ WARNING
Danger due to electrical voltage! Always disconnect the machine from the power supply before servicing or maintenance work and secure it against accidentally reactivation!
The machine is low maintenance and only a few parts require maintenance. Malfunctions or defects that are likely to impair your safety must be rectified immediately!
- Check that the safety devices are in good condition before each operation.
- Check the connections at least once a week for a tight fit.
- Check the correct and readable status of the Machine’s warning and safety labels on a regular basis.

5.2.1 Maintenance plan
Wear of machine depends strongly on operation condition. The following intervals are valid when using the machine within the operation limits

5.3 Storage
NOTICE
(!) If stored incorrectly, important components can be damaged and destroyed. Store packaged or already unpacked parts only under the intended environmental conditions.
Store the machine only in a dry environment protected from weather conditions. If the machine is scheduled to stop for a long time, make sure that the battery is approximately 2/3 charged. A reloading is then necessary after 6 months.
5.4 Disposal
Observe national waste disposal regulations. Do not dispose of the machine, machine components or operating materials in residual waste. If necessary, contact your local authorities for information on available disposal options. If you buy a new machine or an equivalent machine from your retailer, he is obliged in certain countries to dispose of your old machine properly.
6. TROUBLESHOOTING

7. LCD TROUBLE SHOOTING
When controller detects failure, it stops working. LED gives fault identification codes


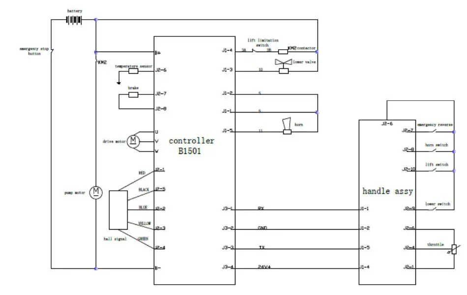
8. WIRING DIAGRAM

9. SPARE PARTS
9.1 spare parts order
With original HOLZMANN spare parts you use parts that are attuned to each other shorten the installation time and elongate your products lifespan.
IMPORTANT
The installation of other than original spare parts voids the warranty! So you always have to use original spare parts
When you place a spare parts order please use the service formula you can find in the last chapter of this manual. Always take a note of the machine type, spare parts number and part name. We recommend to copy the spare parts diagram and mark the spare part you need. Or use the electronic ordering opportunity via the spare parts catalogue or spare parts request form on our homepage
You find the order address in the preface of this operation manual.
9.2 Explosion drawing
9.2.1 Hub15Flex_48V (Updated to new design)





10. CE-CERTIFICATE OF CONFORMITY

Hereby we declare that the above mentioned machines meet the essential safety and health requirements of the above stated EC directives. Any manipulation or change of the machine not being explicitly authorized by us in advance renders this document null and void.
11. GUARANTEE TERMS
- Warranty:
For mechanical and electrical components Company Holzmann Maschinen GmbH garants a warranty period of 2 years for DIY use and a warranty period of 1 year for professional/industrial use – starting with the purchase of the final consumer (invoice date). In case of defects during this period which are not excluded by paragraph 3, Holzmann will repair or replace the machine at its own discretion. - Report: In order to check the legitimacy of warranty claims, the final consumer must contact his dealer. The dealer has to report in written form the occurred defect to Holzmann. If the warranty claim is legitimate, Holzmann will pick up the defective machine from the dealer. Returned shippings by dealers which have not been coordinated with Holzmann will not be accepted. A RMA number is an absolute must-have for us – we won`t accept returned goods without an RMA number!
- Regulations: a) Warranty claims will only be accepted when a copy of the original invoice or cash voucher from the trading partner of Holzmann is enclosed to the machine. The warranty claim expires if the accessories belonging to the machine are missing. b) The warranty does not include free checking, maintenance, inspection or service works on the machine. Defects due to incorrect usage through the final consumer or his dealer will not be accepted as warranty claims either. c) Excluded are defects on wearing parts such as carbon brushes, fangers, knives, rollers, cutting plates, cutting devices, guides, couplings, seals, impellers, blades, hydraulic oils, oil filters, sliding jaws, switches, belts, etc. d) Also excluded are damages on the machine caused by incorrect or inappropriate usage, if it was used for a purpose which the machine is not supposed to, ignoring the user manual, force majeure, repairs or technical manipulations by not authorized workshops or by the customer himself, usage of non-original Holzmann spare parts or accessories. e) After inspection by our qualified staff, resulted costs (like freight charges) and expenses for not legitimated warranty claims will be charged to the final customer or dealer. f) In case of defective machines outside the warranty period, we will only repair after advance payment or dealer’s invoice according to the cost estimate (incl. freight costs) of Holzmann. g) Warranty claims can only be granted for customers of an authorized Holzmann dealer who directly purchased the machine from Holzmann. These claims are not transferable in case of multiple sales of the machine.
- Claims for compensation and other liabilities: The liability of company Holzmann is limited to the value of goods in all cases. Claims for compensation because of poor performance, lacks, damages or loss of earnings due to defects during the warranty period will not be accepted. Holzmann insists on its right to subsequent improvement of the machine.
SERVICE
After Guarantee and warranty expiration specialist repair shops can perform maintenance and repair jobs. But we are still at your service as well with spare parts and/or product service. Place your spare part / repair service cost inquiry by filing the SERVICE form on the following page and send it: via Mail to [email protected] or use the online complaint.- or spare parts order formula provided on our homepage www.holzmann-maschinen.at under the category service/news.
12. PRODUCT MONITORING
We monitor the quality of our delivered products in the frame of a Quality Management policy. Your opinion is essential for further product development and product choice. Please let us know about your: – Impressions and suggestions for
improvement.
– experiences that may be useful for other users and for product design
– Experiences with malfunctions that occur in specific operation modes
We would like to ask you to note down your experiences and observations and send them to us via FAX, E-Mail or by post
My experiences
Name :
Product:
purchase date:
purchased from:
E-Mail:
Thank you for your cooperation!
address: HOLZMANN MASCHINEN GmbH 4170 Haslach, Marktplatz 4 AUSTRIA Tel : +43 7289 71562 0 Fax: +43 7289 71562 4 [email protected]
SERVICE FORM




















