Vzense DS77 Series ToF Camera

General Information
The purpose of this document is to familiarize the customer with the correct operation of the Vzense ToF DS77 Series products family. This document provides important information about the camera’s features, hardware specifications, safe use of the camera, and installation procedures. DS77 series have four configurations, DS77 Pro, DS77 Lite, DS77C Pro and DS77C Lite.
| Model | IP67 Housing | PoE+ | RGB |
| DS77 Lite | No | No | No |
| DS77 Pro | Yes | Yes | No |
| DS77C Lite | No | No | Yes |
| DS77C Pro | Yes | Yes | Yes |
DS77 Pro and DS77C Pro can be powered either by DC power or Power over Ethernet, and IP67 rating enclosure to resist dust and water. While DS77 Lite and DS77C Lite can only be powered by DC power and NOT IP67 rating.
Terms of Use
Vzense offers a 1-year-warranty for this ToF product.
Warranty Information
Please do follow the guidelines below when using the Vzense camera:
Do not remove the product’s serial number label
Warranty will be void, if the label is damaged or removed and the serial number can’t be read from the camera’s registers.
Do not disassemble the product housing
Do not disassemble the housing. Touching any internal components may damage the products. Prevent any objects or substances from entering the product housing, otherwise the product may fail or damaged.
Avoid electromagnetic areas
Do not use the camera near strong electromagnetic areas. Prevent the product from electrostatic charging.
Transport in original packaging
Transport and store the camera in its original packaging only. Suggest not to discard the packaging.
Clean with care
If you have to clean the housing of the camera, follow the guidelines in the notice as below:
- Use a soft, dry cloth that won’t generate static during cleaning;
- To remove tough stains, use a soft cloth dampened with a small amount of neutral detergent(Pure water or alcohol); after that wipe dry;
- Make sure no any residual detergent after cleaning, before reconnecting the camera to the power
Read the manual
Do read the manual carefully before using the camera.
Precautions
Safe Usage Instructions
Electric Shock Risk
Non-standard and improper power supplies may result in fire and electric shock. You must confirm the camera power supply used that meets the absolute specification of voltage and current.
Invisible Radiation
This camera uses laser to work, improper use may damage the eye. Lasers are classified as risk group 1 (low risk) according to EN 60825 which means that the product presents no risk related to exposure limits under normal usage conditions. Eye safety is only guaranteed when the camera is used properly
Power
The DS77 Pro and DS77C Pro can work with either Power over Ethernet or external DC power; DS77 Lite and DS77C Lite can only work with external DC power. For PoE power source, the PSE device shall apply the PoE+ standard (802.3at) or above, lower than that may cause the product doesn’t work well or even be damaged. The DC power can accept 12V~24V power source. For higher than 24V or lower than 12V, the device shall not work well or even be damaged. Vzense doesn’t produce PoE injectors, but we can purchase it from 3rd party and ship to customer at original cost. Below is the PoE+ injector available vendor list.
- Vendor Model Number
- H3C EWPAM2NPOE
- TP LINK TL-POE170S
Usage
Don’t try to open the camera housing. Each camera has been calibrated at the factory to achieve precise measurements. Touching internal components may damage the camera and cause calibration data lost. Incorrect plugging in and unplugging of the camera’s power cable can damage the camera. To avoid switch-on surges damaging the camera, please plug in the power cable into the camera’s power connector firstly before getting power source on. Don’t try to change the position of the lens, may cause damage to the camera. Do store the camera carefully when not in use, in original package the best.
Temperature
To avoid damaging the camera and to achieve best performance, please observe the maximum and minimum housing temperatures in Section 3.1
Specifications and Requirement
General Specifications
| Specification | Vzense DS77 |
| Technology | ToF (Time-of-flight) Depth Camera |
| Depth Sensor Resolution and Frame rate | 640 x 480(VGA)@25FPS |
| Output Formats | Depth & IR Map (RAW12) |
| Depth Sensor Field of View H-Horizontal, V-Vertical(degree) | Typical: H-70°V-50° |
| RGB Sensor Resolution and Frame Rate | 1600*1200@25fps |
| RGB Sensor FOV | H-77 °V-55° |
| Use Range | 0.15m~5m(max. 5meters, customizable) |
| Accuracy | <1% |
| Power Consumption | Average Max. 7W(Ref) |
| Illumination | 940nm, 2 x 2W VCSEL |
|
Dimension(L*W*H) | DS77 Pro:65mm*65mm*72.65mm DS77 Lite: 65mm*65mm*60mm DS77C Pro:105mm*65mm*72.65mm DS77C Lite: 105mm*65mm*60mm |
|
Weight | DS77 Pro: 342g DS77 Lite: 312g DS77C Pro:581g DS77C Lite: 551g |
|
Power Supply | DS77 Pro: PoE+ or DC power DS77 Lite: DC power DS77C Pro: PoE+ or DC power DS77C Lite: DC power |
| Interface | Gigabit Ethernet and RS485 |
| Digital I/O (Exposure Control, Synchronization etc.) | 1in/1out Passive Sync Signal |
| Enclosure Rating | DS77 Pro&DS77C Pro: IP67 DS77 Lite&DS77C Lite: IP42 |
| Working/Storage Temperature | -20℃~50℃/-30℃~70℃ |
| Software | C/C++/Python/ROS SDK |
| Operation System | Windows 7/8/10/11, Linux, Arm Linux/ROS |
| Cooling | Passive, no fan |
| Certification | FCC/CE/FDA |
| Eye safety | Class 1 |
Electrical Specifications
Recommended Operating Conditions
| Parameter | Symbol | Conditions | Min | Typ. | Max | Units |
| DC Power | VDD | 11 | 26 | V | ||
| Digital I/O (Ext_Trigger) | Vin | 3.3 | 20 | V | ||
| RS485 | -12 | 12 | V | |||
| Operating Temperature | Ta | -20 | 50 | °C | ||
| Operating humidity | 20 | 80 | % | |||
| Storage humidity | 20 | 80 | % | |||
| Storage temperature | -30 | 70 | °C |
Power Consumption
| Parameter | Model | Conditions | Average | Max | Units |
| Active Mode | DS77 Pro/DS77 Lite | 400mm- 5000mm @25fps | 612 | 704 | mA |
| DS77C Pro/DS77C Lite | 642 | 761 | |||
| Broadcast Mode | DS77 Pro/DS77 Lite | 141 | 190 | mA | |
| DS77C Pro/DS77C Lite | 159 | 171 |
- Note: 12V input voltage
Absolute Maximum Ratings
This is a stress rating only and functional operation of the devices at those or any other conditions above those indicated in the operation listings of this specification is not promised. Exposure to maximum rating conditions for extended periods may affect device reliability.
| Parameter | Symbol | Conditions | Min | Typ. | Max | Units |
| DC Power | VDD | 10 | 26 | V | ||
| Digital I/O (Ext_Trigger) | Vin | 3.3 | 24 | V | ||
| RS485 | -13.2 | 13.2 | V | |||
| Operating Temperature | Ta | -20 | 50 | °C |
DS77 Pro Dimension
This drawing contains information about the dimensions and user mounting location of the ToF Camera
DS77 Lite Dimension
This drawing contains information about the dimensions and user mounting location of the ToF Camera.
DS77C Pro Dimension
This drawing contains information about the dimensions and user mounting location of the ToF Camera
DS77C Lite Dimension
This drawing contains information about the dimensions and user mounting location of the ToF Camera.
Optical Specifications
Field of View

The field of view refers to the view angle of the ToF products. The TOF sensor’s aspect ratio is 4:3, typically the horizontal field of view is larger than the vertical field of view. The DFOV (see figure below) is the angle subtended by the diagonal of the camera sensor onto the center of the lens. The definition of HFOV and VFOV can be exchanged, i. e. we can rotate the camera sensor to have larger FOV at the vertical direction. Typical FOV of DS77 Series is 70°*50°, we can do FOV customization if the customer requires it, and a reasonable NRE fee shall be charged.
Wavelength of the VCSEL
All our product are based on VCSEL laser. We have variety choices according to the lens FOV and wavelength. The laser FOV must match to the lens FOV, and the wider FOV products need stronger power, therefore higher power consumption. Even with higher power supplied, the laser power per angle of the wider FOV product may be reduced, so normally the maximum distance of wider FOV products is shorter than narrower FOV products.
As for the wavelength, we have 850nm and 940nm laser selection. Because of the silicon process based ToF sensor, the ToF sensor’s QE of 850nm is much better than it of 940nm. That means normally 850nm product can reach longer distance or the same distance with lower power consumption; But the 940nm wavelength has better performance under strong sunlight, especially when the ambient light is stronger than 20K LUX. Below are the laser choices we can provide, if you have other needs, please let us know.
- H70°, V55°— 2W, 940nm
- H110°, V85°— 2W, 850nm
Working Condition Requirements
Hardware Requirements
| Housing temperature during operation: Humidity during operation: Storage temperature: Storage humidity: | -20–50 °C 20–80 %, relative -30–70 °C 20–80 %, relative |
DS77 Pro&DS77C Pro:
- CAT6A Ethernet cable (Included in package)
- 8 PIN A CODE Multiple Functional cable. (Included in package)
Or - PoE+ Power Supplier. (Not included in package)
DS77 Lite&DS77C Lite:
- CAT5 Ethernet cable (Included in package)
- 6 PIN cable which provide interface with host. (Included in package)
- DC Power cable. (Included in package)
Software Requirements
Operating system
- 32-bit Windows 7/10/11
- 64-bit Windows 7/10 (recommended)/11
- Linux (x86, x64)
Vzense ToF Driver
The Vzense ToF Driver software is available for Windows, Linux, ARM Linux operating systems and includes the following:
- SDK code
- Sample code
- Software user manual
Environmental Requirements
Temperature and Humidity
- Housing temperature during operation: -20–50 °C
- Humidity during operation: 20–80 %, relative
- Storage temperature: -30–70 °C
- Storage humidity: 20–80 %, relative3
Heat Dissipation
Users can provide sufficient heat dissipation, like mounting the camera on a substantial, thermally conductive component that can act as a heat sink. Or a fan can be used to provide an air flow over the camera.
Coordinate of the Camera System
There are two coordinate system need to be understood, one is camera coordinate system (CCS), one is world coordinate system (WCS). CCS: CCS describe the two-dimensional data, the origin of coordinates is the optic center. WCS: WCS describe the three-dimensional information. The CCS data can switch to the WCS data using the camera internal parameters.
The origin of the coordinate system is defined as the below figure shows:
- X coordinate locates 32.5mm from the top edge of the camera;
- Y coordinate locates 42.25mm from the left edge of the camera;
- Z coordinate is zero offset at the front of the camera housing;

MeshLab and CloudCompare tools are recommended to analyze the point cloud data saved by Vzense software or SDK method.
Interface with Host
DS77 Pro&DS77C Pro Interface
DS77 Pro&DS77C Pro is equipped with two M12 aviation connectors at the back of its housing as shown in below figure. For more information about pin assignments and connector types, see the following sections.
8PIN-X CODE Ethernet Interface

8PIN-A CODE Multiple Functional Interface

| Pin | Designation | Direction | Description |
| 1.7 | GND | GND | GND |
| 2 | VCC | Power | DC 12-24V |
| 3 | RS485-A | I/O | RS485-A |
| 4 | RS485-B | I/O | RS485-B |
| 5 | Ext_Trigger | INPUT | External trigger input(3.3V-20V) |
| 8 | IP RESET | INPUT | Pull high (3.3V-20V) for 10 seconds then the IP is reset as 192.168.1.101. |
Hardware Trigger Function
Hardware trigger mode is available only when the camera works at slave mode, in slave mode the camera will wait for the hardware trigger signal on Ext_Trigger. The EXT_Trigger signal is to driver the MOSFET, External input trigger signal voltage should range 3.3V-20V, driving current ability should be more than 5mA; You can use input pin Ext_Trigger to send a hardware trigger signal to the camera. The hardware trigger can be used to trigger the acquisition start. A hardware debouncer circuit shall be considered on the EXT_Trigger line. By default, the hardware trigger is rising edge activated, refer to below exposure timing:
- The requirement to T1 should be from 100us to 2ms;
- T2 means the interval between two trigger signals, it MUST be more than 33ms;
- T3 means the exposure time of the frame, it varies according to the range mode;
DS77&DS77C Lite Interface
DS77C Lite is equipped with RJ45, LED, 6pin connector, IP reset button at the back of its housing as shown in below figure. For more information about pin assignments and connector types, see the following sections.
6PIN Connector for DS77C Lite
The 6pin connector includes the one physical input signals and one physical output signal, RS485 signal. The pin assignments and pin numbering for the receptacle are as shown in below table. The connector of the camera is a Molex receptacle, part number 535170630. The recommended mating connector is a Molex plug, part number 511030600.
Pin Description
| Pin | Designation | Direction | Description |
| 1 | RS485-A | I/O | RS485-A |
| 2 | RS485-B | I/O | RS485-B |
| 3 | Ext_Trigger | INPUT | External trigger input(3.3V-20V) |
| 5 | GND | GND | System ground |
Hardware Trigger Function
Hardware trigger mode is available only when the camera works at slave mode, in slave mode the camera will wait for the hardware trigger signal on Ext_Trigger. The EXT_Trigger signal is to driver the MOSFET, External input trigger signal voltage should range 3.3V-20V, driving current ability should be more than 5mA; You can use input pin Ext_Trigger to send a hardware trigger signal to the camera. The hardware trigger can be used to trigger the acquisition start. A hardware debouncer circuit shall be considered on the EXT_Trigger line. By default, the hardware trigger is rising edge activated, refer to below exposure timing:
The requirement to T1 should be from 100us to 2ms; T2 means the interval between two trigger signals, it MUST be more than 33ms; T3 means the exposure time of the frame, it varies according to the range mode;
IP Reset Button for DS77C Lite

LED Indication
- An LED at the back side of the camera indicates the camera status.
- The LED animation table is shown as below:
- Ethernet Broadcast, no connection established, BLUE LED blinking repeatedly

Installation
Hardware Installation
You have read and understood the warnings listed under “Precautions” on Chapter 2; To achieve reliable distance measurements, please follow below tips:
- Better not using the camera in strong sunlight. If have to, keep the ambient light
- below 50k Lux.
- Do NOT place any objects in the scene that are not part of your intended
- target, especially mirrors or other shiny surfaces/objects.
- Maintain a stable housing temperature during operation.
- Take measures to provide cooling to camera
- Mount the camera robustly.
- All accessories are ready
DS77 Pro&DS77C Pro Installation Steps
The steps are as below:
- Mount the camera in an appropriate fixture, e.g. a camera bracket;
- Connect the DS77 Pro&DS77C Pro ToF camera to the host processor with the Ethernet cable, the standard RJ45 socket locates at the back of the DS77 Pro&DS77C Pro camera;
- Insert the DC connector of the power supply adaptor into the 12V DC Jack at the back of the camera;
- Connect the adaptor to power source;
- Please do set the IP address of the camera and host PC in the same segment;
- The default IP address of DS77 Pro&DS77C Pro is 192.168.1.101, you can change the IP address by the NebulaGUITool;
Please do read the document before reconfigure the camera:
DS77 Lite&DS77C Lite Installation Steps
DS77 Lite&DS77C Lite product transmits the required data to host by Ethernet cable, and it doesn’t support Power over Ethernet, so the power adaptor shall be used. The steps are as below:
- Mount the camera in an appropriate fixture, e.g. a camera bracket;
- Insert the DC connector of the power supply adaptor into the 12V~24V DC Jack at the back of the camera;
- Connect the adaptor to power source;
- Please do set the IP address of the camera and host PC in the same segment;
- The default IP address of DS77 Lite&DS77C Lite is 192.168.1.101, you can change the IP address by the NebulaGUITool ;
Please do read the document before reconfigure the camera:
POE Mode Installation (Only For DS77 Pro&DS77C Pro)
What is PoE+ (Power Over Ethernet) Power over Ethernet (PoE+) is a technology that lets network cables carry electrical power. It simplifies the topology of the Ethernet system by reducing the dedicated power cable, a PoE switch or injector shall be in use to support the PoE feature. For Vzense DS77 Series camera, the POE Switch or POE injector needs to support IEEE 802.3at-2009 standard also known as PoE+, which can provide up to 25.5W, or IEEE 802.3bt-2018 standard also known as PoE++, which can provide up to 60W. Otherwise the product may not work well at long range mode. We can provide optional PoE switch or PoE injector to our customers, please try to contact the sales for the quotation and more information.
Steps to Setup PoE Mode
As mentioned above, a PoE switch or PoE injector shall be in use to setup the PoE; The steps are as below:
- Mount the camera in an appropriate fixture, e.g. a camera bracket;
- Plug one end of the Ethernet cable into the RJ45 socket at the back of the camera, and plug the RJ45 end into the Ethernet port of your PoE switch or PoE injector;
- Connect the PoE switch or PoE injector to your host processor by Ethernet cable;
- Connect the PoE switch or PoE injector to power source;
Software Installation
Nebula SDK
Nebula SDK is a cross platform software development kit designed by Vzense team. It can support DS77 series products and contains multiple versions on different operation systems, including Windows, Linux, Arm Linux, ROS, C#, PYTHON etc…
Download or clone SDK project from our GitHub /Gitee:
NebulaGUITool
NebulaGUITool is a graphic tool on windows for the all Vzense DS77 Series products. Download or clone NebulaGUITool evaluation tool from our GitHub /Gitee:
Please do read the Vzense_DSUTool_User_guide.pdf in the folder before using.
Frameviewer
Frameviewer is an opensource application in SDK project that can guide user how to call the SDK APIs. It has a pre-build version app in Tools folder, the source code is in Samples folder. See the document for the details.
Default IP address
The default IP address of the DS77 Series is 192.168.1.101, if you want to set the IP with others or enable DHCP method, please use Vzense NebulaGUITool to change the default setting:
Firmware Upgrade
The user can use NebulaGUITool to upgrade the firmware of the DS77 products Please read the Vzense_NebulaGUITool_User_Guide.pdf before upgrading firmware.
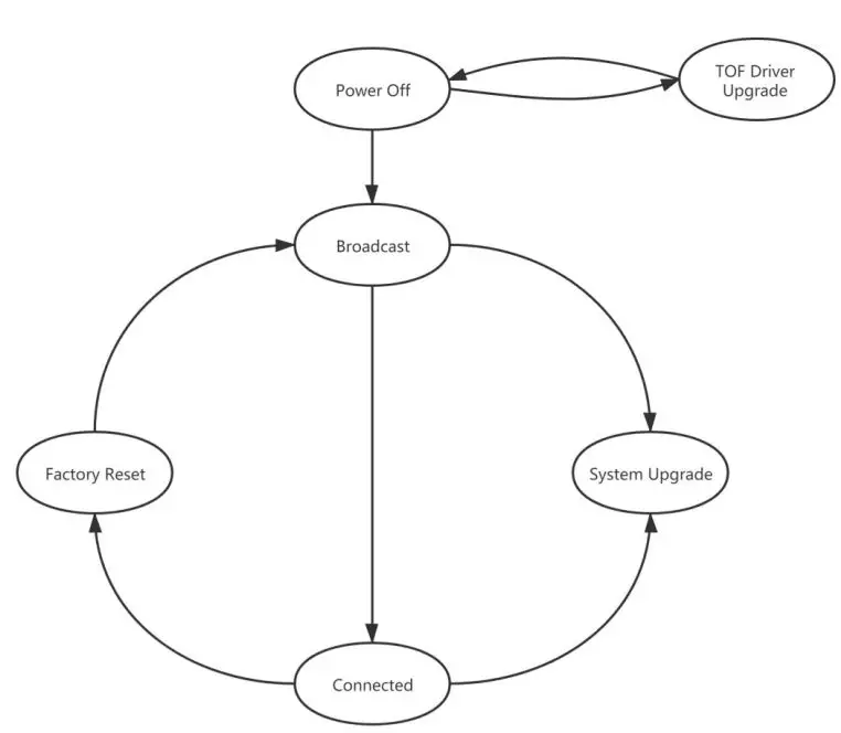
Product State Machine

- Power Off: product do not have any power
- Broadcast: broadcast IP address, socket have not been connected
- Connected: socket is connected, product can transfer image and answer the host command
- Factory Reset: resume all data to factory setting
- TOF Driver Upgrade: product is in upgrading of TOF driver
- System Upgrade: product is in upgrading of firmware
Features
Slave Trigger Mode
Hardware Trigger Mode
At Hardware slave trigger mode, the DS77 product outputs image only at every trigger signal happens.
- Step 1: set the DS77 product as hardware slave trigger mode by a software API; Please refer to the sample code of Vzense DS77 hardware slave trigger mode;
- Step 2: Feed the DS77 with a correct hardware trigger signal. Please refer to Chapter 4.1 or Chapter 4.2 for the requirement to the hardware trigger signal; A hardware trigger source could be generated by a MCU GPIO or any clock source which can meet the requirement.
Software Slave Trigger Mode
At software slave trigger mode, the DS77 product outputs image only at every trigger API call.
- Step 1: set the DS77 product as software slave trigger mode by a software API;
- Step 2: Call the API of software trigger to issue a frame start; Please refer to the sample code of Vzense DS77 software slave trigger mode;
Exposure Time Configuration
Auto Exposure
At auto exposure mode, the DS77 products can automatically set the exposure time, according to the environment around. Basically, the more near object, the lower the exposure time will be, it has maximum exposure time limitation. And the maximum exposure time depends on the frame rate, the lower frame rate, the bigger maximum exposure time.
| Frame rate | Maximum exposure time |
| 5fps | 4000 |
| 10fps | 3000 |
| 15fps | 2000 |
| 20fps | 1500 |
| 25fps | 1000 |
Manual Exposure
The user can set the DS77 product at manual exposure mode, with a fixed exposure time. The value of maximum exposure time depends on the frame rate.
| Frame rate | Maximum exposure time(us) |
| 5fps | 4000 |
| 10fps | 3000 |
| 15fps | 2000 |
| 20fps | 1500 |
| 25fps | 1000 |
Data Filtering
In the software SDK and Frameviewer, we implemented data filtering to improve the depth data performance.
The filtering algorithm includes:
- Median filtering;
- Gaussian filtering;
- Bilateral filtering;
- Timing filtering;
- Confidence filtering;
- Flying pixel removing;
IR Image
Besides the depth image, Vzense DS77 Series camera can also output a VGA resolution IR image. And the IR image is exactly timing synchronized with the depth image. Pixel to pixel mapping is also exactly aligned.
DS77 Series Accessories and Package
- In package item list: DS77 Pro&DS77C Pro

DS77 Lite&DS77C Lite

You can ask Vzense to do customization to the cable for any reason, for example extending the cable length. Please do NOT use the accessories from other parts except Vzense Company, otherwise warranty will void.
Optional item list:
| Item | Component | Description | Quantity |
| 1 | H3C EWPAM2NPOE | 802.3at PoE Injector | 1 |
Optional items need customer to pay for.
Customization Service
Vzense team has rich experience in ToF product design and delivery, we welcome customer to send customization requirement besides the standard module. Reasonable NRE fee shall be charged depends on the requirement.
Appendix
- ROHS Declaration
- Laser Specification
CAUTION
Use of controls or adjustments or performance of procedures other than those specified herein may result in hazardous radiation exposure. Complies with 21 CFR 1040.10 and 1040.11 except for conformance with IEC 60825-1 Ed.3., as described in Laser Notice No. 56, data May 8, 2019. The following Class1 laser label is located on the bottom of the sensor.
Manufacturer
- Name: Qingdao Vzense Technology Co., Ltd.
- Address: 3 Building, Qingdao Research Institute of Beihang University, No. 393 Songling Road, Laoshan District, Qingdao, Shandong
FCC Statement
This equipment has been tested and found to comply with the limits for a Class A digital device, pursuant to part 15 of the FCC Rules. These limits are designed to provide reasonable protection against harmful interference when the equipment is operated in a commercial environment. This equipment generates, uses, and can radiate radio frequency energy and, if not installed and used in accordance with the instruction manual, may cause harmful interference to radio communications. Operation of this equipment in a residential area is likely to cause harmful interference in which case the user will be required to correct the interference at his own expense.
Caution: Any changes or modifications not expressly approved by Vzense Technology for compliance could void the user’s authority to operate this equipment.
Revision History
| Revised on | Version | Description | Approved by |
| 25-Jul-2022 | 1.0 | Add appendix with laser spec and manufacturer information per requirement by compliance test | |
References
Gaussian filter是什么意思_Gaussian filter在线翻译_英语_读音_用法_例句_海词词典
median filtering是什么意思_median filtering在线翻译_英语_读音_用法_例句_海词词典
Vzense/NebulaGUITool: 图形化展示工具,适用于DS77ã€DS77Cç‰äº§å“
Vzense/NebulaSDK: Vzense全新SDK,支æŒDS77ã€DS77ç‰è®¾å¤‡
GitHub - Vzense/NebulaGUITool: Vzense GUI Tool, support DS77, DS77C
GitHub - Vzense/NebulaSDK: Vzense new SDK, support DS77, DS77C























