AVT 2728 Microphone Amplifier Instructions
Introductions
This universal microphone amplifier can work directly with popular two- and three-pin electret microphones. Very good sound quality has been also achieved due to the use of high performance components: Elite series capacitors and low-noise operation amplifier NE5532. This gives the module good enough parameters to make it ideal for use with good quality dynamic microphones.
Characteristics
- non-linear distortion < 0.09% (at maximum gain)
- frequency response > 25 kHz
- adjustable gain from 0.9 to 100×
- stepped and smooth gain adjustment
- power supply circuit for electret microphone
- power supply: 7-24 VDC (non- or rechargeable batteries)
- board size 30×45 mm
Circuit description
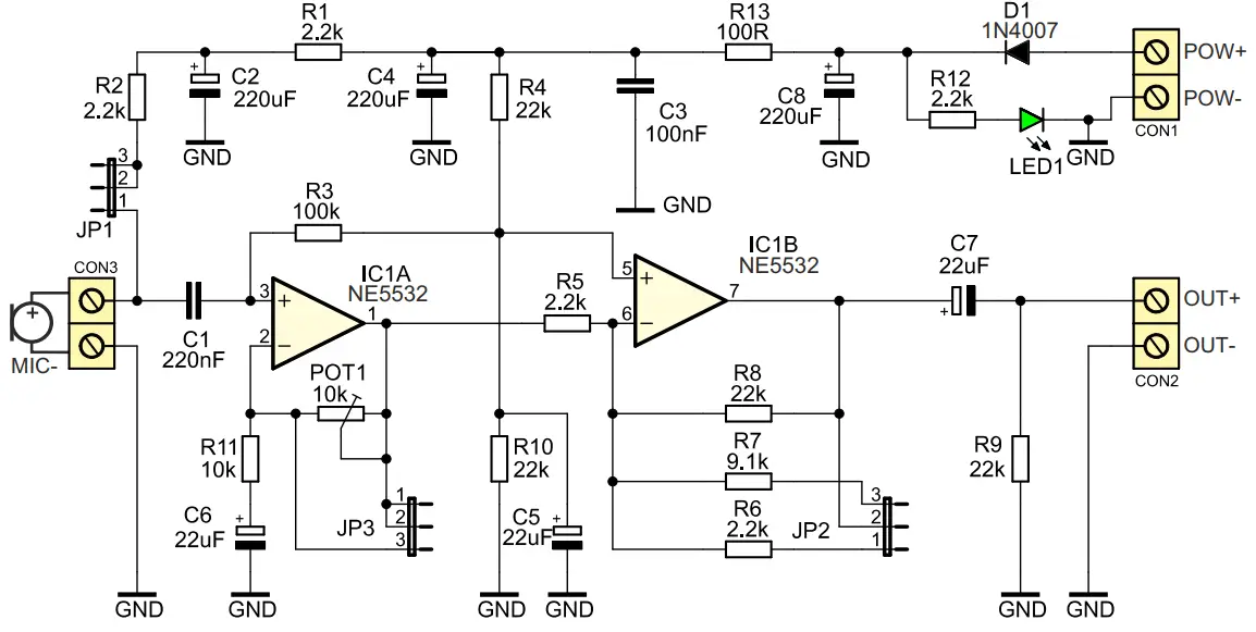
A schematic of the amplifier is shown in Figure 1. As you can see, the circuit is powered by a single voltage. An additional circuit R1, C2, R2 is provided to supply electret microphones. The module includes two stages with adjustable gain. The first stage gain (U1A) is stepless adjustable with POT1 potentiometer in the range 1…10x. The gain of the second stage can be varied step by step via jumper JP2. If JP2 pins are not shorted, the gain is greatest, determined by the ratio R8/R5. When the jumper JP2 in parallel to R8 will connect resistor R6 or R7, the gain will be smaller. Parallel connection of R7 (9.1 kΩ) with resistor R8 (22 kΩ) gives a resistance of 6.4 kΩ, which is 3.2x higher than the resistance of the resultant combination of R6, R8 and 3.4x lower than the resistance of R8. With the given component values, the second stage gain will be: 10x (without jumper), 2.9x (R7 connected), 0.91x (R6 connected). In this way, total gain can be precisely adjusted in the range 0.9…100x. Such a range is completely sufficient for use with typical microphones, including dynamic ones, but if you want to increase maximum gain to 600x (55 dB), you can reduce the value of R11, even to 360 Ω (which will increase the first-stage gain even up to 28x) and also reduce the value of R5, even down to 1 kΩ (by which the gain of the second stage will increase up to 22x). In the basic version (also included) you will get the NE5532 operational amplifier – a circuit developed specifically for use in audio equipment and frequently used even today also in professional equipment. The module deliberately used two active stages – each stage provides a large reserve of the gain and guarantees wide bandwidth and excellent dynamic parameters. Measurements have shown that even at maximum gain (100x, i.e. 40 dB) the bandwidth reaches above 25 kHz. Non-linear distortions are negligible. At maximum gain in the output signal with peak-to-peak value of 5V (resulting in 1.8 Vsk), nonlinear distortions were less than 0.09%. At maximum gain in the output signal with peak-to-peak value of 5 V (resulting in 1.8 Vsk), non-linear distortions were less than 0.09%. At maximum gain 20x (26 dB), the distortion and noise (THD+N) of this simple circuit was less than 0.03%. The module will also work very well with popular operational amplifier TL072 and TL082. Although these amplifiers have larger noise, but with an electret microphone it is not relevant due to the large signal obtained from such microphones. Current consumption will then drop to about 3 mA (compared to about 10 mA with NE5532), which is important for battery power. Further reduction in current consumption is possible with the TL062 circuit. Current consumption will be reduced to around 0.5 mA and, due to two stages of amplification, even at maximum gain, the bandwidth will still be wider than 20 kHz. Alkaline 9 V battery with capacity of 400…500 mAh will last for many hours supply of such a very economical amplifier. In light-duty applications where an electret microphone is used, you can reliably use TL072, TL082 and TL062. Only for operation with a good quality dynamic microphone, it is advisable to use the NE5532 chip, which will then ensure excellent performance and will enable full use of advantages of this microphone.

Fig. 1. Schematic diagram
Mounting and start-up
The amplifier is mounted on a printed circuit board, shown in Figure 2. Its mounting is typical and should not cause any problems. A socket under the IC will make it perfectly easy to experiment and compare the circuit parameters with different operational amplifiers. In standard, a miniature mounting potentiometer will be used as POT1 . Optional external potentiometer can be connected to the JP3 connector marked POT*, then you do not solder the miniature potentiometer. Due to possible external interference, such leads should be as short as possible. Such the potentiometer will be used to smooth gain control and not as a typical volume regulator (because you cannot reduce the gain in it to zero).
The presented module has a high gain, so can easily “pick up” a variety of interference, including through the input circuitry, so it is recommended to connect the microphone using a shielded cable. Figure 3 shows examples of how to connect electret microphones. Ensure power supply for the three-pin microphone directly from the capacitor C2, leaving the JP1 jumper in ELK position (pins 1-2 shorted). In the case when you use a dynamic microphone, the jumper JP1 must be left in the DYN position (pins 2-3 shorted) and although the circuit does not have a symmetrical input, it is strongly recommended to use a symmetrical cable, connected as shown in Figure 4. The system can be supplied with a single voltage of value in a wide range from 7 V to 24 V. Current consumption is mainly determined by the operational amplifier. It should be remembered that the range of maximum output voltages depend on the supply voltage. The higher the supply voltage, the greater the reserve at possible overdrive.

Fig. 2. Arrangement of components on the PCB.

Fig. 3 Examples of electret microphone connections.

Fig. 4 Examples of dynamic microphone connections.

List of components
Resistors
ZW: 0 Ω (black)
R1,R2,R5,R6,R12: 2.2 kΩ (red-red-red)
R3: 100 kΩ (brown-black-yellow)
R4,R8,R9,R10: 2.2 kΩ (red-red-orange)
R7: 9.1 kΩ (white-brown-red)
R11: 10 kΩ (brown-black-orange)
R13: 100 Ω (brown-black-brown)
POT1: miniature potentiometer 10 kΩ
Capacitors
C1: 220 nF MKT
C2,C4,C8: 220 uF !
C3: 100 nF ceramic
C5, C6, C7: 22 uF LOWESR (Elite Audio series) !
Semiconductors
D1: 1N4007 !
LED1: LED !
U1: NE5532 + socket !


Other
JP1, JP2: goldpin 1×3 + jumper
JP3: goldpin 1×3
CON1-CON3: ARK2/500
Microphone
Start mounting from soldering the components onto the board in order of size from smallest to largest. When mounting components marked with an exclamation mark, pay attention to their polarity. Wiring diagrams and symbols of the components on the PCB and photographs of the assembled kit may be helpful. To access the high-resolution images as links, download the PDF.
AVT SPV Sp. z o.o.
Leszczynowa 11 Street,
03-197 Warsaw, Poland
https://sklep.avt.pl/
This symbol means do not dispose of your product with your other household waste. Instead, you should protect human health and the environment by handing over your waste equipment to a designated collection point for the recycling of waste electrical and electronic equipment.
AVT SPV reserves the right to make changes without prior notice.Installation and connection of the appliance not in accordance with the instructions, unauthorised modification of components and any structural alterations may cause damage to the appliance and endanger persons using it. In such a case, the manufacturer and its authorised representatives shall not be liable for any damage arising directly or indirectly from the use or malfunction of the product.
The self-assembly kits are intended for educational and demonstration purposes only. They are not intended for use in commercial applications. If they are used in such applications, the purchaser assumes all responsibility for ensuring compliance with all regulations




















