ROHM SEMICONDUCTOR BM2PAA1Y-Z Evaluation Board User Guide
High Voltage Safety Precautions
- Read all safety precautions before use
Please note that this document covers only the BM2PAA1Y-Z evaluation board (BM2PAA1Y-EVK-001) and its functions. For additional information, please refer to the datasheet.
To ensure safe operation, please carefully read all precautions before handling the evaluation board
![]()
Depending on the configuration of the board and voltages used,
Potentially lethal voltages may be generated.
Therefore, please make sure to read and observe all safety precautions described in the red box below.
Before Use
- Verify that the parts/components are not damaged or missing (i.e. due to the drops).ᴾ
- Check that there are no conductive foreign objects on the board.
- Be careful when performing soldering on the module and/or evaluation board to ensure that solder splash does not occur.
- Check that there is no condensation or water droplets on the circuit board.
During Use - Be careful to not allow conductive objects to come into contact with the board.
- Brief accidental contact or even bringing your hand close to the board may result in discharge and lead to severe injury or death.
Therefore, DO NOT touch the board with your bare hands or bring them too close to the board.
In addition, as mentioned above please exercise extreme caution when using conductive tools such as tweezers and screwdrivers. - If used under conditions beyond its rated voltage, it may cause defects such as short-circuit or, depending on the circumstances, explosion or other permanent damages.
- Be sure to wear insulated gloves when handling is required during operation.
After use - The ROHM Evaluation Board contains the circuits which store the high voltage. Since it stores the charges even after the connected power circuits are cut, please discharge the electricity after using it, and please deal with it after confirming such electric discharge.
- Protect against electric shocks by wearing insulated gloves when handling.
This evaluation board is intended for use only in research and development facilities and should by handled only by qualified personnel familiar with all safety and operating procedures.
We recommend carrying out operation in a safe environment that includes the use of high voltage signage at all entrances, safety interlocks, and protective glasses.
Feature
- Adjustable Output Voltage with External Resistor
- Frequency 65 kHz
- Internal Start up Circuit 730 V(peak)
- Internal Super Junction FET 730 V(peak) (Ron = 1.2 0)
- Internal Current Sense Resistor (Detection Current 1.76 A)
- Contributes to Low EMI by Internal Hopping Function
Figure 1. BM2PAA1Y-EVK-001
Figure 2. BM2PAA1Y-EVK-001 Simple Schematic
Specification
Table 1. Input Range
| Parameter | Min | Typ | Max | Units | Conditions |
| Input Voltage Range | 90 | 230 | 264 | Vac | |
| Input Frequency Range | 47 | 50 / 60 | 63 | Hz | |
| Operating Temperature | -10 | 25 | +65 | °C |
Table 2. Evaluation board specification
These are representative values and not a guarantee of the characteristics, unless stated otherwise use VIN = 230 Vac, lour = 0.6 A, Ta = 25 ° C.
| Parameter | Min | Typ | Max | Units | Conditions |
| Output Voltage | 11.04 | 12.0 | 12.6 | V | |
| Output Maximum Power | – | – | 7.2 | W | |
| Output Current Range (Note 1) | 0 | – | 0.6 | A | |
| No Load Power Consumption | – | 230 | – | mW | IOUT = 0 A |
| Efficiency | – | 79 | – | % | |
| Output Ripple Voltage (Note 2) | – | – | 100 | mVpp |
(Note 1) Adjust the operating time so that surface temperature of no component exceeds 105 ° C
(Note 2) Do not consider spike noise
Operation Procedure
- Operation equipment (
- AC power supply 90 Vac to 264 Vac, 15 W or more
- Electronic Load capacity 0.6 A
- Multimeter
- Connection Instruments
- Turn off each power supply and connect the measuring instrument as shown below.
- Turn on the power supply setting between 90 Vac to 264 Vac
- Turn on the electrical load setting between 0 to 0.6 A
- Connect the multimeter directly to the output and check the voltage by sensing.
Figure 3. Connection Circuit
Circuit
Vin=90 to 264 Vac, Vout= 12V
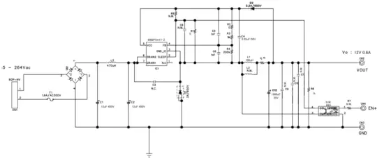
Figure 4. Application circuit

BOM List
| Item | Specifications | Parts name | Manufacture | |
| Capacitor | C1 | 12 µF, 450 V | UCY2W120MP01TD | NICHICON |
| C2 | 12 µF, 450 V | UCY2W120MP01TD | NICHICON | |
| C3 | – | NON MOUNTED | – | |
| C4 | 0.22 µF, 100 V | UMK107B7224KA-T | TAIYO YUDEN | |
| C5 | 1000 pF, 100 V | HMK107B7102KA-T | TAIYO YUDEN | |
| C6 | 1000 pF, 100 V | HMK107B7102KA-T | TAIYO YUDEN | |
| C8 | – | NON MOUNTED | – | |
| C9 | – | NON MOUNTED | – | |
| C10 | – | NON MOUNTED | – | |
| C11 | – | NON MOUNTED | – | |
| C12 | 1000 µF, 25 V | 25ZLJ1000M10x20 | RUBYCON | |
| Connector | CN1 | – | B02P-NV | JST |
| Diode | D1 | FRD, 3 A, 600 V | RFN3BM6S | ROHM |
| D2 | FRD, 0.2 A, 600 V | RFU02VSM6S | ROHM | |
| DB1 | 1 A, 800 V | D1UBA80 | SHINDENGEN | |
| Fuse | F1 | 1.6 A, 300 V | 36911600000 | LITTELFUSE |
| IC | IC1 | – | BM2PAA1Y-Z | ROHM |
| Jumper | J1 | 0 Ω | MCR18EZPJ000 | ROHM |
| Inductor | L1 | 100 µH | RFS1317NP-104KL | COIL CRAFT |
| L2 | – | NON MOUNTED | – | |
| L3 | 470 µH | 7447462471 | WURTH ELECTRONIK | |
| Photocoupler | PC1 | – | NON MOUNTED | – |
| PCB | PCB1 | – | PCB0178 | ROHM |
| Resistor | R1 | – | SHORT | – |
| R2 | – | SHORT | – | |
| R3 | 1 MΩ | MCR03EZPFX1004 | ROHM | |
| R4 | 200 kΩ | MCR03EZPFX2003 | ROHM | |
| R6 | 1 kΩ | MCR18EZPJ102 | ROHM | |
| R7 | – | NON MOUNTED | – | |
| R9 | – | NON MOUNTED | – | |
Layout
Size 70 mm x 30mm
Figure 5. Top silkscreen (top view)
Figure 6. Bottom Layout (Bottom view)
BM@Pxx1Y overview
Features
- PWM Current Mode
- Built-in Frequency Hopping Function
- Burst Operation at Light Load
- Built-in 730 V(peak) Starter Circuit
- Built-in 730 V(peak) Super Junction MOSFET
- VCC UVLO (Under Voltage Lockout)
- VCC OVP (Over Voltage Protection)
- Over Current Limiter Function per Cycle
- Soft Start Function
- Sleep Mode
Figure 7. Pin Configuration
Line up
| Model Name | Switching Frequency | Frequency Reduction | OCP Current |
| BM2PAA1Y-Z | 65 kHz | O | 1.76 A |
| BM2PAB1Y-Z | 25 kHz | – | |
| BM2PDA1Y-Z | 65 kHz | O | 0.93 A |
| BM2PDB1Y-Z | 25 kHz | – |
Key Specifications
- Operating Power Supply Voltage Range
VCC 11.10 V to 26.00 V
DRAIN 730 V(peak) (Max) - Operating Current (Normal): 650 pA (Typ)
- Operating Current (Burst): 350 pA (Typ)
- Operating Current (Sleep): 65 pA (Typ)
- Switching Frequency: 25 kHz / 65 kHz (Typ)
- Operation Temperature: -40 °C to +105 °C
- MOSFET ON Resistance: 1.2 0 (Typ)
Applicaton
Washing machine, Air conditioner, Other white goods
Package
W(Typ) x D(Typ) x H(Typ)
DIP7K
9.27 mm x 6.35 mm x 8.63 mm
Pitch 2.54 mm

Table 3. BM@Pxx1Y-Z Pin Dexcription
| No. | Name | I/O | Function |
| 1 | N.C. | – | Non connection |
| 2 | SLEEP | I | Sleep/Normal modes witching pin |
| 3 | GND_IC | I/O | GND pin |
| 4 | FB | I | Output voltage feedback pin |
| 5 | VCC | I | Input voltage pin |
| 6 | DRAIN | I/O | MOSFET drain pin |
| 7 | DRAIN | I/O | MOSFET drain pin |
Measurement Data
Constant Load Regulations
Figure 8. IOUT vs. VOUT
Figure 9. IOUT vs. Efficiency
Figure 10. IOUT vs. Frequency
Figure 11. IOUT vs. Power Loss
Waveform
Figure 12. Vds and IL VIN = 90 Vac, IOUT = 0 A
Figure 13. Vds and IL VIN = 264 Vac, IOUT = 0 A
Figure 14. Vds and IL VIN = 90 Vac, IOUT = 0.3 A
Figure 15. Vds and IL VIN = 264 Vac, IOUT = 0.3 A
Figure 16. Vds and IL VIN = 90 Vac, IOUT = 0.6 A
Figure 17. Vds and IL VIN = 264 Vac, IOUT = 0.6 A
Waveform ( Start Up)
Figure 18. Vds and Vout VIN = 90 Vac, IOUT = 0 A
Figure 19. Vds and Vout VIN = 264 Vac, IOUT = 0 A
Figure 20. Vds and Vout VIN = 90 Vac, IOUT = 0.6 A
Figure 21. Vds and Vout VIN = 264 Vac, IOUT = 0.6 A
Waveform (Load Response)
Figure 22. lout and Vout VIN = 90 Vac, IOUT = 0.1 A to 0.6 A
Figure 23. lout and Vout VIN = 264 Vac, IOUT = 0.1 A to 0.6 A
Figure 24. lout and Vout VIN = 90 Vac, IOUT = 0.6 A to 0.1 A
Figure 25. lout and Vout VIN = 264 Vac, IOUT = 0.6 A to 0.1 A
Waveform (Ripple Voltage)
Figure 26. Vout Ripple Voltage (5 MHz Filter) VIN = 90 Vac, IOUT = 0.6 A
Figure 27. Vout Ripple Voltage (5MHz filter) VIN = 264 Vac, IOUT = 0.6 A
Operation Temperature
Condition lout=0.6 A. 20 min
Figure 28. Each device Temperature with maximum output current
Consider selecting parts after checking the temperature range of the parts used.
EMI
Condition
VIN = 90 Vac
louT = 0.6 A
Margin
QP=18.5 dB (0.95 MHz)
AV=20.4 dB (0.95 MHz)
Figure 29. Conduction Noise VN=90 Vac
Condition
VIN = 264 Vac
louT = 0.6 A
Margin
QP=14.2 dB (1.03 MHz)
AV=14.3 dB (1.03 MHz)
Figure 30. Conduction Noise VN=264 Vac
Revision History
| Date | Rev. | Changes |
| Mar.2021 | 001 | New Release |
| Nov.2021 | 002 | Maximum Output Current =0.75 A -> 0.6 A Maximum Output Power =9 W -> 7.2 W OCP Detection Current =2.0 A -> 1.76 A FET=650 V-> 730 V(peak) Figure 8 to 30 modified |
Notes
- The information contained herein is subject to change without notice.
- Before you use our Products, please contact our sales representative and verify the latest specifications :
- Although ROHM is continuously working to improve product reliability and quality, semiconductors can break down and malfunction due to various factors.
Therefore, in order to prevent personal injury or fire arising from failure, please take safety measures such as complying with the derating characteristics, implementing redundant and fire prevention designs, and utilizing backups and fail-safe procedures. ROHM shall have no responsibility for any damages arising out of the use of our Poducts beyond the rating specified by ROHM. - Examples of application circuits, circuit constants and any other information contained herein are provided only to illustrate the standard usage and operations of the Products. The peripheral conditions must be taken into account when designing circuits for mass production.
- The technical information specified herein is intended only to show the typical functions of and examples of application circuits for the Products. ROHM does not grant you, explicitly or implicitly, any license to use or exercise intellectual property or other rights held by ROHM or any other parties. ROHM shall have no responsibility whatsoever for any dispute arising out of the use of such technical information.
- The Products specified in this document are not designed to be radiation tolerant.
- For use of our Products in applications requiring a high degree of reliability (as exemplified below), please contact and consult with a ROHM -representative : transportation equipment (i.e.cars, ships, trains), primary communication equipment, traffic lights, fire/crime prevention, safety equipment, medical systems, servers, solar cells, and power transmission systems.
- Do not use our Products in applications requiring extremely high reliability, such as aerospace equipment, nuclear power control systems, and submarine repeaters.
- ROHM shall have no responsibility for any damages or injury arising from non-compliance with the recommended usage conditions and specifications contained herein.
- ROHM has used reasonable care to ensurH the accuracy of the information contained in this document. However, ROHM does not warrants that such information is error-free, and ROHM shall have no responsibility for any damages arising from any inaccuracy or misprint of such information.
- Please use the Products in accordance with any applicable environmental laws and regulations, such as the RoHS Directive. For more details, including RoHS compatibility, please contact a ROHM sales office. ROHM shall have no responsibility for any damages or losses resulting non-compliance with any applicable laws or regulations.
- When providing our Products and technologies contained in this document to other countries, you must abide by the procedures and provisions stipulated in all applicable export laws and regulations, including without limitation the US Export Administration Regulations and the Foreign Exchange and Foreign Trade Act.
- This document, in part or in whole, may not be reprinted or reproduced without prior consent of ROHM
Thank you for your accessing to ROHM product informations.
More detail product informations and catalogs are available, please contact us.
ROHM Customer Support System
www.rohm.com
© 2016 ROHM Co., Ltd. All rights reserved.




















