ROHM RB-D62Q1367TB32 Reference Board

Notes
- The information contained herein is subject to change without notice.
- Although LAPIS Semiconductor is continuously working to improve product reliability and quality, semiconductors can break down and malfunction due to various factors. Therefore, in order to prevent personal injury or fire arising from failure, please take safety measures such as complying with the derating characteristics, implementing redundant and fire prevention designs, and utilizing backups and fail-safe procedures. LAPIS Semiconductor shall have no responsibility for any damages arising out of the use of our Products beyond the rating specified by LAPIS Semiconductor.
- Examples of application circuits, circuit constants and any other information contained herein are provided only to illustrate the standard usage and operations of the Products. The peripheral conditions must be taken into account when designing circuits for mass production.
- The technical information specified herein is intended only to show the typical functions of the Products and examples of application circuits for the Products. No license, expressly or implied, is granted hereby under any intellectual property rights or other rights of LAPIS Semiconductor or any third party with respect to the information contained in this document; therefore LAPIS Semiconductor shall have no responsibility whatsoever for any dispute, concerning such rights owned by third parties, arising out of the use of such technical information.
- The Products are intended for use in general electronic equipment (i.e. AV/OA devices, communication, consumer systems, gaming/entertainment sets) as well as the applications indicated in this document.
- The Products specified in this document are not designed to be radiation tolerant.
- For use of our Products in applications requiring a high degree of reliability (as exemplified below), please contact and consult with a LAPIS Semiconductor representative: transportation equipment (i.e. cars, ships, trains), primary communication equipment, traffic lights, fire/crime prevention, safety equipment, medical systems, servers, solar cells, and power transmission systems.
- Do not use our Products in applications requiring extremely high reliability, such as aerospace equipment, nuclear power control systems, and submarine repeaters.
- LAPIS Semiconductor shall have no responsibility for any damages or injury arising from non-compliance with the recommended usage conditions and specifications contained herein.
- LAPIS Semiconductor has used reasonable care to ensure the accuracy of the information contained in this document. However, LAPIS Semiconductor does not warrant that such information is error-free and LAPIS Semiconductor shall have no responsibility for any damages arising from any inaccuracy or misprint of such information.
- Please use the Products in accordance with any applicable environmental laws and regulations, such as the RoHS Directive. For more details, including RoHS compatibility, please contact a ROHM sales office. LAPIS Semiconductor shall have no responsibility for any damages or losses resulting non-compliance with any applicable laws or regulations.
- When providing our Products and technologies contained in this document to other countries, you must abide by the procedures and provisions stipulated in all applicable export laws and regulations, including without limitation the US Export Administration Regulations and the Foreign Exchange and Foreign Trade Act.
- This document, in part or in whole, may not be reprinted or reproduced without prior consent of LAPIS Semiconductor.
Preface
This manual describes about the ML62Q1367 Reference Board : RB-D62Q1367TB32.
Refer to following documents when necessary.
- ML62Q1300 Group User’s Manual
Provides detailed information about the microcontroller ML62Q1300 Group. - EASE1000 User’s Manual
Provides information on how to use the On-chip emulator EASE1000.
Overview
Features
.The ML62Q1367 Reference Board can be used for learning ‘how to use’ the ML62Q1367, on which the user needs to provide additional external components if necessary. By using the ML62Q1367 Reference Board together with the LAPIS Semiconductor’s on-chip emulator EASE1000 and the provided software development environment, the user can develop software, debug and program the Flash.
ML62Q1367 Reference Board features
- The board is provided with ML62Q1367 32pin TQFP.
- Mounted with the linked connector to EASE1000.
- Through-holes for connecting the pins of LSI to external pheripheral boards.
- Power supply is selectable; supplied from the on-chip emulator EASE1000 or CN1_3pin /CN2_2pin.
- Mounted with LED (P20,P21,P22).
ML62Q1367 Reference Board Hardware specifications
Table 1 shows the hardware specifications of ML62Q1367 Reference Board.
| Mounted LSI | U1 : ML62Q1367 32pin TQFP |
|
Other Mounted components | PWR: Jumper for selecting the power supply input (3pin pin-header and short pin) |
| J1: Jumper for selecting RESET_N pin (3pin pin-header and short pin) | |
| J2: Jumper for selecting P00/TEST0 pin (3pin pin-header and short pin) | |
| P20-P22: LEDs | |
| R1-R3: Resistors for LEDs by P20 to P22 | |
| J3-J5: Jumper Chip for connecting LEDs | |
| CNE: Connector for EASE1000 (14pin connector) | |
| C1, C2: Capacitors for VDD and VDDL | |
| R4: Pull-up resistor for RESET_N | |
| Pads (or/and) Through holes for mounting components | CN1-CN2: Connectors for user application system (25pin, 2.54mm pitch, φ0.8mm ) |
| Power check pin | VDD, VSS, UVDD: φ0.8mm |
| Operating voltage | +1.6V to +5.5V (Supply the VDD with up to 1.8V or higher during power up.) |
| Board size | 55.88 mm x 93.98 mm |
For more information about the connection of the mounted components, see the schematic.
ML62Q1367 Reference Board Outline Diagram
Fig. 1 shows the ML62Q1367 Reference Board.
Function of ML62Q1367 Reference Board
Power Circuit
The input toVDD can be selected from 3.3VOUT of EASE1000 or CN1_3pin / CN2_2pin by PWR jumper.
Note
The power supply ON/OFF procedure in case of setting PWR jumper to the USR-side when using EASE1000.
- The procedure of power supply ON
- The USB cable of EASE1000 is connected.
- The power supply of user’s target system is turned on.
- The procedure of power supply OFF
- The power supply of user’s target system is turned off
- TheUSB cable of EASE1000 is removed
Connection for EASE1000 (CNE)
EASE1000 can be used if J1 and J2 jumper are set to “CNE”.
P00/TEST0 pin:
P00/TEST0 pin of ML62Q1367 is initially set as a pull-up input mode
When using EASE1000, do not set it as an output mode by using an application program, otherwise EASE1000 cannot communicate with the ML62Q1367.
LED (P20, P21, P22)
The P20-P22 pins of the ML62Q1367 are ports that can directly drive LED. The Ports are connected to the LEDs through jumper-chip. Remove the jumper-chip when not using the LEDs.
User Interface
Table 2 shows the pin list of the ML62Q1367 Reference Board user interface connection CN1 and CN2.
| CN1 | NAME | CN1 | NAME | CN2 | NAME | CN2 | NAME |
| 1 | N.C. | 26 | N.C. | 1 | VSS | 26 | N.C. |
| 2 | N.C. | 27 | N.C. | 2 | VDD | 27 | N.C. |
| 3 | VDD | 28 | N.C. | 3 | N.C. | 28 | N.C. |
| 4 | VSS | 29 | N.C. | 4 | N.C. | 29 | N.C. |
| 5 | N.C. | 30 | P04 | 5 | N.C. | 30 | N.C. |
| 6 | RESET_N | 31 | P05 | 6 | N.C. | 31 | N.C. |
| 7 | P00/TEST0 | 32 | P06 | 7 | P14 | 32 | N.C. |
| 8 | P01 | 33 | P07 | 8 | P15 | 33 | N.C. |
| 9 | N.C. | 34 | P10 | 9 | P16 | 34 | P30 |
| 10 | N.C. | 35 | P11 | 10 | P17 | 35 | P31 |
| 11 | N.C. | 36 | P12 | 11 | P20 | 36 | P32 |
| 12 | N.C. | 37 | P13 | 12 | P21 | 37 | P33 |
| 13 | N.C. | 38 | N.C. | 13 | P22 | 38 | N.C. |
| 14 | N.C. | 39 | N.C. | 14 | P23 | 39 | N.C. |
| 15 | N.C. | 40 | N.C. | 15 | P24 | 40 | N.C. |
| 16 | N.C. | 41 | N.C. | 16 | P25 | 41 | N.C. |
| 17 | N.C. | 42 | N.C. | 17 | P26 | 42 | N.C. |
| 18 | N.C. | 43 | N.C. | 18 | P27 | 43 | N.C. |
| 19 | P02 | 44 | N.C. | 19 | N.C. | 44 | N.C. |
| 20 | P03 | 45 | N.C. | 20 | N.C. | 45 | N.C. |
| 21 | N.C. | 46 | N.C. | 21 | N.C. | 46 | N.C. |
| 22 | N.C. | 47 | N.C. | 22 | N.C. | 47 | N.C. |
| 23 | N.C. | 48 | N.C. | 23 | N.C. | 48 | N.C. |
| 24 | N.C. | 49 | N.C. | 24 | N.C. | 49 | N.C. |
| 25 | N.C. | 50 | N.C. | 25 | N.C. | 50 | N.C. |
Precaution for usage
- The ML62Q1367 Reference Board is an unfinished product and intended for research and development and for expert use in the research and development facility only. The ML62Q1367 Reference Board is not intended to be used for volume production or parts thereof.
- Since the content specified herein is subject to change for improvement without notice, confirm the latest content when using the board.
- See the other documents, the ML62Q1300 group user’s manual and EASE1000 user’s manual when using the ML62Q1367 Reference Board.
- Confirm the final electrical characteristics by using the mass production parts on your mass production boards.
- LAPIS supports replacing the board for an initial failure soon after the shipment. However LAPIS doesn’t support reparing the board.
- ML62Q1367 Reference Board have signal patterns on the underside, it might work abnormally if using on conductive materials. Use it on insulating materials or having any preventable parts.
PCB specification, BOM and Schematic
ML62Q1367 Reference Board PCB specification
Fig. 7 shows the Reference Board PCB dimensional outline diagram and layout of components.
PCB part number:
- RB-D62Q1367TB32
Dimension:
- 55.88mm x 93.98mm

Fig. 5 Reference Board PCB dimensional outline diagram and layout of components (Top view)
ML62Q1367 Reference Board BOM
| Parts Number | Silk | Contents | Package Type | Qty. | Maker | |
| 1 | QTU-11836 | RB-D62Q1367TB32 | PWB | – | 1 | LAPIS |
| 2 | GMK107BJ105KA | C1,C2 | Ceramic Capacitor 1uF/35V | 1608(1.6×0.8mm) | 2 | TAIYO YUDEN |
| 3 | HIF3FC-14PA-2.54DSA(71) | CNE | 14pin Header Connector | 14PIN DIP | 1 | HIROSE |
| 4 | A2-3PA-2.54DSA | J1, J2, PWR | 3pin Header Connector | 3PIN DIP | 3 | HIROSE |
| 5 | MCR03ERTJ000 | J3,J4,J5 | Resistor 0Ω | 1608(1.6×0.8mm) | 3 | ROHM |
| 6 | SML-H12P8T | P20, P21, P22 | LED Green | 2012(2.0×1.2mm) | 3 | ROHM |
| 7 | MCR03EZPJ271 | R1, R2, R3 | Resistor 270Ω | 1608(1.6×0.8mm) | 3 | ROHM |
| 8 | MCR01MZPJ103 | R4 | Resistor 10kΩ | 1005(1.0×0.5mm) | 1 | ROHM |
| 9 | ML62Q1367-xxxTB | U1 | 16-bit Microcontroller | TQFP32 | 1 | LAPIS |
| 11 | HIF3GA-2.54SP | – | Short pin | – | 3 | HIROSE |
| 12 | FF013-P3555-AR791 | – | Rubber leg, Push rivet | – | 4 | KOYO FASTENER |
| 13 | – | CN1, CN2 | Unmounted | 50PIN DIP | 2 | – |
| 14 | – | VDD, VSS, UVDD | Unmounted | φ0.8mm | 3 |
Note
- The diameter of the through hole of CN1 and CN2 is 0.8 mm.
- Using CN1 and CN2, the diameter of the connector pin should use a connector below 0.8mm, such as 0.5mm.
- The parts may be changed into other parts with equivalent part special quality.
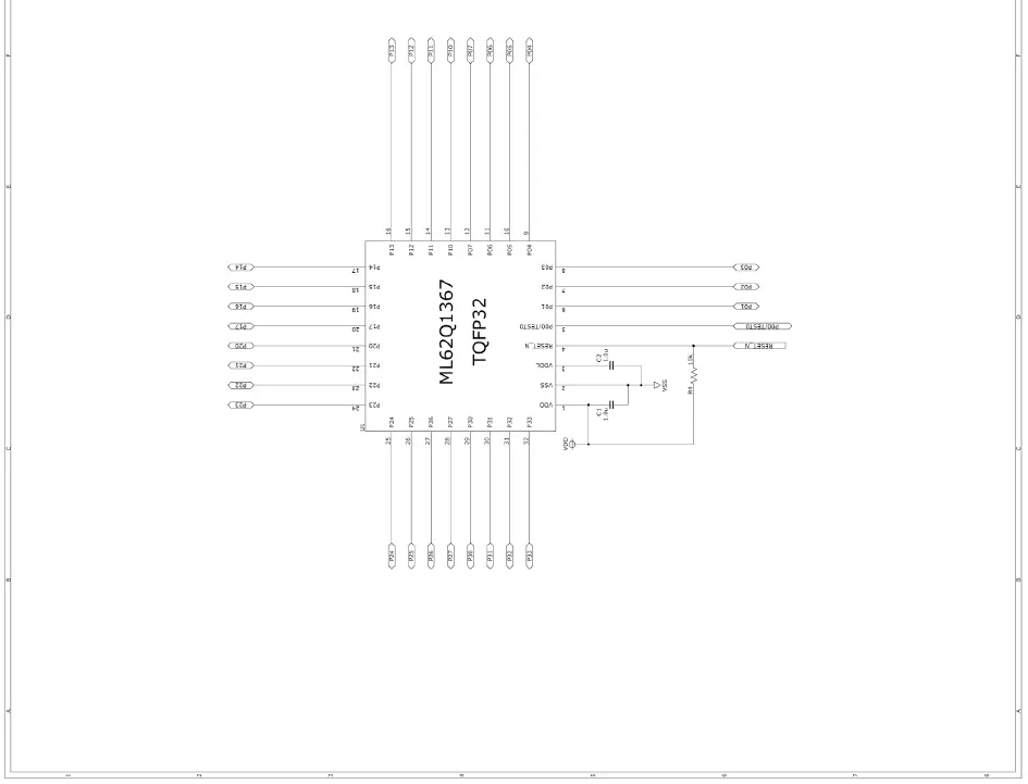
ML62Q1367 Reference Board Schematic
The next page shows the schematic of ML62Q1367 Reference Board

Revision History
|
Document No. |
Issue Date | Page |
Description | |
| Previous Edition | New Edition | |||
| FEBL62Q1367RB-01 | May 23, 2018 | – | – | First edition. |




















