2300/2400 SERIES
HEATED REACH-INS
OPERATOR’S MANUAL
2300, 2400 Series Heated Reach Ins
This manual provides information on installation, operating, maintenance, trouble shooting & replacement parts for
NOTIFY CARIER OF DAMAGE AT ONCE.
It is the responsibility of the consignee to inspect the container upon receipt of same and to determine the possibility of any damage, including concealed damage. Randell suggests that if you are suspicious of damage to make a notation on the delivery receipt. It will be the responsibility of the consignee to file a claim with the carrier. We recommend that you do so at once.
Congratulations on your recent purchase of Randell food service equipment, and welcome to the growing family of satisfied Randell customers.
Our reputation for superior products is the result of consistent quality craftsmanship. From the earliest stages of product design to successive steps in fabrication and assembly, rigid standards of excellence are maintained by out staff of designers, engineers, and skilled employees.
Only the finest heavy-duty materials and parts are used in the production of Randell brand equipment. This means that each unit, given proper maintenance will provide years of trouble free service to its owner.
In addition, all Randell food service equipment is backed by some of the best warranties in the food service industry and by our professional staff of service technicians.
Retain this manual for future reference.
NOTICE: Due to a continuous program of product improvement, Randell reserves the right to make changes in design and specifications without prior notice.
NOTICE: Please read the entire manual carefully before installation. If certain recommended procedures are not followed, warranty claims will be denied.
MODEL NUMBER __________
SERIAL NUMBER __________
INSTALLATION DATE ______
The serial number is located inside the left door of the cabinet on the left interior side wall.
800-621-8560
Randell Service and Parts Hotline
Warranty Policies
Randell believes strongly in the products it builds and backs them with the best warranty in the industry. Standard with every unit comes the peace of mind that this unit has been thoroughly engineered, properly tested and manufactured to excruciating tolerances, by a manufacturer with over 30 years of industry presence. On top of that front end commitment, Randell has a dedicated staff of certified technicians that monitor our own technical service hotline at 1-800-621-8560 to assist you with any questions or concerns that may arise after delivery of your new Randell equipment.
PARTS WARRANTY
- One year parts replacement of any and all parts that are found defective in material or workmanship. Randell warrants all component parts of manufactured new equipment to be free of defects in material or workmanship, and that the equipment meets or exceeds reasonable industry standards of performance for a period of one year from the date of shipment from any Randell factory, assembly plant or warehouse facility.
NOTE: Warranties are effective from date of shipment, with a thirty day window to allow for shipment, installation and set-up. In the event equipment was shipped to a site other than the final installation site, Randell will warranty for a period of three months following installation, with proof of starting date, up to a maximum of fifteen months from the date of purchase. - Free ground freight of customer specified location for all in warranty parts within continental U.S. Component part warranty does not cover glass breakage or gasket replacement. Randell covers all shipping cost related to component part warranty sent at regular ground rates (UPS, USPS). Freight or postage incurred for any express or specialty methods of shipping are the responsibility of the customer.
LABOR COVERAGE
In the unlikely event a Randell manufactured unit fails due to defects in materials or workmanship within the first ninety days, Randell agrees to pay the contracted labor rate performed by an Authorized Service Agent (ASA).
Any warranty work performed by a non-ASA will not be honored by Randell. A complete listing of current ASAs can be found on the Randell page of our web site : www.unifiedbrands.net. Warranties are effective from date of shipment, with a thirty day window to allow for shipment, installation and setup. Where equipment is shipped to any site other than final installation, Randell will honor the labor warranty for a period of ninety days following installation with proof of starting date, up to a maximum of six months from date of purchase.
Temperature adjustments are not covered under warranty, due to the wide range of ambient conditions.
For warranty inquiries call our Field Service Department at: 1-800-621-8560.
WHEN OPTIONAL LABOR EXTENSION POLICY APPLIES
Randell will provide reimbursement of labor to an ASA for any customer that has an optional labor extension of our standard warranty. (Contracted rates do apply) Randell offers both 1 and 2 year extensions. Labor extensions begin at the end of our standard warranty and extend out 9 months to 1 calendar year or 21 months to 2 calendar years from date of purchase. Please contact Randell technical service hotline at 1-800-621-8560 for details and any question on Authorized Service Agents (ASA).
WHEN EXPORT WARRANTIES APPLY
- Randell covers all non-electrical components under the same guidelines as our standard domestic policy.
- All electrical components operated on 60 cycle power are covered under our standard domestic policy.
- All electrical components operated on 50 cycle power are covered for 90 days from shipment only.
- Extended warranty options are not available from the factory.
ITEMS NOT COVERED UNDER WARRANTY
- Maintenance type of repairs such as condenser cleaning, temperature adjustments, clogged drains and unit leveling.
- Randell does not cover gaskets under warranty. Gaskets are a maintenance type component that are subject to daily wear and tear and are the responsibility of the owner of the equipment. Because of the unlimited number of customer related circumstances that can cause gasket failure all gasket replacement issues are considered nonwarranty. Randell recommends thorough cleaning of gaskets on a weekly basis with a mild dish soap and warm water. With proper care Randell gaskets can last up to two years, at which time we recommend replacement of all gaskets on the equipment for the best possible performance.
NOTICE: FOOD LOSS IS NOT COVERED UNDER WARRANTY - Repairs caused by abuse such as broken glass, freight damage, or scratches and dents.
- Electrical component failure due to water damage from cleaning procedures.
QUOTATIONS
Verbal quotations are provided for customer convenience only and are considered invalid in the absence of a written quotation. Written quotations from Randell are valid for 30 days from quote date unless otherwise specified. Randell assumes no liability for dealer quotations to end-users.
SPECIFICATION & PRODUCT DESIGN
Due to continued product improvement, specification and product design may change without notice. Such revisions do not entitle the buyer to additions. Changes or replacements for previously purchased equipment.
SANITATION REQUIREMENTS
Certain areas require specific annotation requirements other than N.S.F. & U.L. standards. Randell must be advised of these specifications before fabrication of equipment. In these special circumstances, a revised quotation may be required to cover additional costs. Failure to notify Randell before fabrication holds the dealer accountable for all additional charges.
CANCELLATIONS
Orders canceled prior to production scheduling entered into engineering/production and cancelled are subject to a cancellation charge (contact factory for details).
STORAGE CHARGES
Randell makes every effort to consistently meet our customer’s shipment expectations. If after the equipment has been fabricated, the customer requests delay in shipment, and warehousing is required:
- Equipment held for shipment at purchasers request for a period of 30 days beyond original delivery date specified will be invoiced and become immediately payable.
- Equipment held beyond 30 days after the original delivery date specified will also include storage charges.
SHIPPING & DELIVERY
Randell will attempt to comply with any shipping, routing or carrier request designated by dealer, but reserves the right to ship merchandise via any responsible carrier at the time equipment is ready for shipment. Randell will not be held responsible for any carrier rate differences; rate differences are entirely between the carrier and purchaser. Point of shipping shall be determined by Randell (Weidman, MI/Jackson, MS). At dealer’s request, Randell will endeavor whenever practical to meet dealer’s request. Freight charges to be collect unless otherwise noted.
DAMAGES
All crating conforms to general motor carrier specifications. To avoid concealed damage, we recommend inspection of every carton upon receipt. In the event the item shows rough handling or visible damage to minimize liability, a full inspection is necessary upon arrival. Appearance of damage will require removing the crate in the presence of the driver. A notation must be placed on the freight bill and signed for by the truck driver at the time of delivery. Any and all freight damage that occurs to a Randell piece of equipment as a result of carrier handling is not considered under warranty, and is not covered under warranty guidelines. Any freight damage incurred during shipping needs to have a freight claim filed by the receiver with the shipping carrier. Consignee is responsible for filing of freight claims when a clear delivery receipt is signed. Claims for damages must be filed immediately (within 10 days) by the consignee with the freight carrier and all cartons and merchandise must be retained for inspection.
RETURNED GOODS
Authorization for return must first be obtained from Unified Brands before returning any merchandise. Any returned goods shipment lacking the return authorization number will be refused, all additional freight costs to be borne by the returning party. Returned equipment must be shipped in original carton, freight prepaid and received in good conditions. Any returned merchandise is subject to a minimum handling charge (consult factory for rate).
INSTALLATION
Equipment installation is the responsibility of the dealer and/or their customer.
PENALTY CLAUSES
Dealer penalty clauses, on their purchase order or contractually agreed to between the dealer and their clients are not binding on Unified Brands. Unified Brands does not accept orders subject to penalty clauses. This agreement supersedes any such clauses in dealer purchase orders.
EXPORT POLICY
All quotations for export sales will be handled by Dorian Drake International (www.doriandrake.com), Unified Brand’s export management organization.
*FOOTNOTES IN REFERENCE TO PARAGRAPHS ABOVE
- Herein called Randell.
- NET means list price less discount, warranty, labor policy, freight, Unified Brands delivery and other miscellaneous charges.
CASH DISCOUNTS WILL BE CALCULATED ON NET ONLY.
Unit Specifications

| Model | L | D | H | Doors | Cu./Ft. | Shelves | Volt | Amps | NEMA | KW | Ship Wt. | |
| HEATED | 2410* | 30″ | 33.5″ | 81.25″ | 1 | 24 | 3 | 208/230/60 | 4.7/5.4 | 6-15P | .98/1.3 | 425 |
| 2410P* | 30″ | 35.625″ | 81.25″ | 2 | 24 | 3 | 208/230/60 | 4.7/5.4 | 6-15P | .98/1.3 | 450 | |
| 2420* | 55″ | 33.5″ | 81.25″ | 2 | 47 | 6 | 208/230/60 | 7/8.1 | 6-15P | 1.47/1.95 | 650 | |
| 2420P* | 55″ | 35.625″ | 81.25″ | 4 | 47 | 6 | 208/230/60 | 7/8.1 | 6-15P | 1.47/1.95 | 700 | |
| 2335* | 35″ | 34.5″ | 84″ | 1 | 35 | N/A | 208/230/60 | 4.7/5.4 | 6-20P | .98/1.3 | 425 | |
| 2335P* | 35″ | 36.5″ | 84″ | 2 | 35 | N/A | 208/230/60 | 4.7/5.4 | 6-15P | .98/1.3 | 475 | |
| 2368* | 68″ | 34.5″ | 84″ | 2 | 72 | N/A | 208/230/60 | 7/8.1 | 6-15P | 1.47/1.95 | 650 | |
| 2368P* | 68″ | 36.5″ | 84″ | 4 | 72 | N/A | 208/230/60 | 7/8.1 | 6-15P | 1.47/1.95 | 700 |
* Includes E series models.
Unit Installation
SELECTING A LOCATION FOR YOUR NEW UNIT
The following conditions should be considered when selecting a location for your unit:
- Floor Load: The area on which the unit will rest must be level, free of vibration, and suitably strong enough to support the combined weights of the unit plus the maximum product load weight.
Model Weight Capacity 2410¹ 1265 2410P¹ 1290 2420¹ 2295 2420P¹ 2345 2335¹ 1650 2368¹ 3170 ¹ Includes E series models.
- Clearance: There must be a combined total of at least 6” clearance above the top of the unit.
- Ventilation: Avoid placing your unit in enclosed locations with low ceiling height.
INSTALLATION CHECKLIST
After the final location has been determined, refer to the following checklist prior to start-up:
- Check to assure the top area is open. Damage can occur if caution is not used while removing the crating material. Look closely in this area for any signs of damage.
- Check that fan motor and blade rotate freely without striking any stationary members.
- Unit must be properly leveled; check all legs or casters to ensure they all are in contact with the floor while maintaining a level work surface.
Adjusting bullet feet heights or shimming casters may be necessary if the floor is not level. NOTE: Damage to equipment may result if not followed. Randell is not responsible for damage to equipment if improperly installed. - Check all doors to ensure that they are sealing properly, are properly aligned, and open and shut freely.
- Plug in unit and turn on main on/off power switch.
- Allow unit time heat to temperature. If temperature adjustments are required, the temperature adjustment control is located on the face of the unit above the door.
- Refer to the front of this manual for serial number location. Please record this information in your manual on page 3 now. It will be necessary when ordering replacement parts or requesting warranty service.
- Confirm that the unit is holding temperature. Set control to desired temperature for your particular ambient and altitude.
- Allow your unit to operate for approximately 2 hours before putting in product to allow interior of unit to heat to storage temperature.
NOTE: All motors are oiled and sealed.
NOTE: FAILURE TO FOLLOW INSTALLATION GUIDELINES AND RECOMMENDATIONS MAY VOID THE WARRANTY ON YOUR UNIT.
ELECTRICAL SUPPLY: The wiring should be done by a qualified electrician in accordance with local electrical codes. A properly wired and grounded outlet will assure proper operation. Please consult the data tag attached to the compressor to ascertain the correct electrical requirements. Supply voltage and amperage requirements are located on the serial number tag located inside the unit on the left interior side wall.
Unit Operation
Your reach-in unit will maintain proper temperatures when utilized properly. It is strongly recommended that the doors be kept closed as much as possible. Make sure the doors close properly after each use.
NOTE: Even though your reach-in was designed for heavy use, excessive door openings should be avoided in order to maintain proper box temperature.
Your heated reach in unit was equipped with a temperature adjustment control located on the top front of the unit. See Figure A.
Turn clockwise for colder setting (higher number).
Turn counterclockwise for warmer setting (lower number)
NOTE: The heated cabinet is designed as a holding cabinet and will maintain temperatures between 60° – 180°F. The heated cabinet is not intended to cook or heat product. Product entering the cabinet should enter at desired temperature.
NOTE: Allow for the unit to operate 8 hours between temperature adjustments.
Preventive Maintenance
Randell strongly suggests a preventive maintenance program which would include the following Monthly procedures:
- Clean fan blade on interior of cabinet.
- Clean all gaskets on a weekly if not daily basis with a solution of warm water and a mild detergent to extend gasket life.
NOTE: DO NOT USE SHARP UTENSILS.
RECOMMENDED CLEANERS FOR YOUR STAINLESS STEEL INCLUDE THE FOLLOWING:
| JOB | CLEANING AGENT | COMMENTS |
| Routine cleaning | Soap, ammonia, detergent Medallion | Apply with a sponge or cloth |
| Fingerprints and smears | Arcal 20, Lac-O-Nu, Ecoshine | Provides a barrier film |
| Stubborn stains and discoloration | Cameo, Talc, Zud, First Impression | Rub in the direction of the polish lines |
| Greasy and fatty acids, blood, burnt-on foods | Easy-Off, Degrease It, Oven Aid | Excellent removal on all finishes |
| Grease and Oil | Any good commercial detergent | Apply with a sponge or cloth |
| Restoration/Passivation | Benefit, Super Sheen, Good idea monthly |
Reference: Nickel Development Institute, Diversey Lever, Savin, Ecolab, NAFEM.
NOTE: Do not use steel pads, wire brushes, scrapers, or chloride cleaners to clean your stainless steel.
CAUTION: DO NOT USE ABRASIVE CLEANING SOLVENTS, NEVER USE HYDROCHLORIC ACID (MURIATIC ACID) ON STAINLESS STEEL.
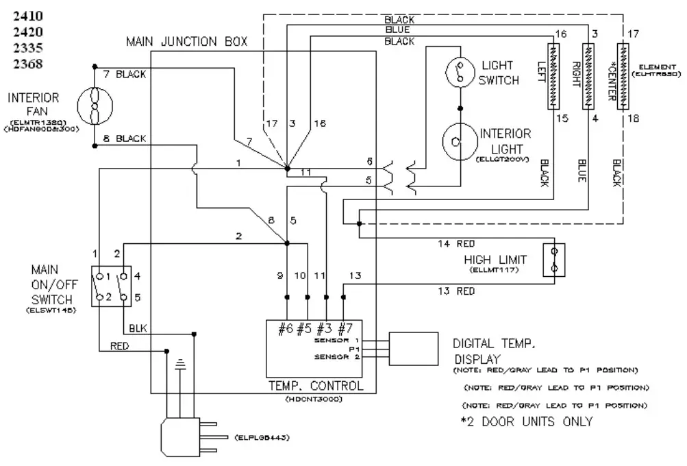
Electrical Diagram

Trouble Shooting Guide
| SYMPTOM | POSSIBLE CAUSE | PROCEDURE |
| Unit doesn’t heat | 1.No power to unit 2.Temperature control turned off 3.Temperature control faulty 4.High limit device 5.Heating element faulty | 1.Plug in unit 2.Check temperature control 3.Test temperature control 4.Test high limit 5.Test element |
| Unit too hot | 1.Temperature control too high 2.Temperature control | 1.Adjust temperature control 2.Test temperature control |
| Unit not hot enough | 1.Door not sealing 2.Fan motor 3.Temperature control 4.Element | 1.Inspect gasket & door hinges 2.Raise temperature setting 3.Adjust temperature control 4.Test elements |
Replacement Parts List
2300/2400 SERIES HEATED REACH-INS
| Part # | Description | 2410 | 2420 | 2335 | 2368 |
| EL HTR650 | HEATER. STRIP 650W 240V | X | X | X | X |
| RP GRD2412 | HEATER GUARD | X | X | X | X |
| EL LGT200V | LIGHT BULB. 40W. 240V | X | X | X | X |
| EL LGT360 | LIGHT. SOCKET | X | X | X | X |
| EL LMT117 | HI LIMIT FUSE | X | X | X | X |
| EL MTR138O | FAN MOTOR | X | X | X | X |
| EL PLG5443 | PLUG. NEMA6-15P | X | X | X | X |
| EL WIR0311 | POWER CORD. 14-3. 8′ | X | X | X | X |
| EL SWT145 | POWER SWITCH. ROCKER D-POL S-THRW | X | X | X | X |
| EL SWT160 | LIGHT SWITCH. PUSHBUTTON | X | X | X | X |
| HD CLP150 | CLIP. SHELF SUPPORT SS | X | X | ||
| HD SHL105 | SHELF. 25-5/8″ X 22″ GRAY” | X | X | ||
| HD SHL106 | SHELF. 25-7/8″ X 25-3/8″ GRAY. NOTCHED | X | |||
| RP CNT3000 | CONTROL ASSY. W/ ALL HD CNT3000 PARTS | X | X | X | X |
| HD CNT3000 | CONTROL. HEATED R-I | X | X | X | X |
| HD CNT3000-1 | CONTROL. LCD READOUT | X | X | X | X |
| HD CNT3000-2 | CONTROL. FILM SENSOR | X | X | X | X |
| HD CNT3000-3 | CONTROL. KNOB | X | X | X | X |
| HD CST060 | 6″ CASTER W/ BRAKE | X | X | ||
| HD CST061 | 6″ CASTER W/O BRAKE | X | X | ||
| HD GRD1159 | GUARD WIRE LIGHT BULB | X | X | X | X |
| HD HDL125 | DOOR HANDLE | X | X | X | X |
| RP HIN0001 | DOOR HINGE. SET OF 2 | X | X | X | X |
| HD HIN0001-5 | DOOR HINGE BUSHING. CAM LIFT | X | X | X | X |
| HD KEY206 | KEY FOR DOOR LOCK | X | X | X | X |
| HD LCK206 | DOOR LOCK | X | X | X | X |
| HD LCK206A | DOOR LOCK CATCH PLATE | X | X | X | |
| IN GSK325H | DOOR GASKET. 26.12″ X 58″ SNAP IN | X | |||
| IN GSK320H | DOOR GASKET. 24.50″ X 58″ SNAP IN | X | |||
| IN GSK306H | DOOR GASKET. 29.75″ X 67.25″ | X | X | ||
| RF FAN300 | FAN. BLADE 3″ | X | X | X | X |
| RF FAN600 | FAN. BLADE 4CW 6-1/4″ ALUM. | X | X | X | X |
| RP BRK0710 | BRACKET. LIGHT SWITCH ACTIVATOR | X | X | X | X |
| RP DOR2410L | DOOR. FULL SIZE S/S. LEFT HAND | X | |||
| RP DOR241OR | DOOR. FULL SIZE S/S. RIGHT HAND | X | |||
| RP DOR2410SRB | DOOR. 1/2 SIZE S/S. RIGHT BOTTOM | X | |||
| RP DOR2410SRT | DOOR. 1/2 SIZE S/S. RIGHT TOP | X | |||
| RP DOR2420L | DOOR. FULL SIZE S/S. LEFT HAND | X | |||
| RP DOR2420R | DOOR. FULL SIZE S/S. RIGHT HAND | X | |||
| RP SWP001 | DOOR SWEEP FOR ROLL IN ONLY | X | X | ||
| RP DOR0418L | DOOR. LEFT DOOR FOR ROLL IN | X | X | ||
| RP DOR0418R | DOOR. RIGHT DOOR FOR ROLL IN | X | X | ||
| RP RMP001 | RAMP FOR ROLL IN | X | X |
















