Ondam ODCS1000K Carbon Heater Temperature Controller

Control Unit pcb
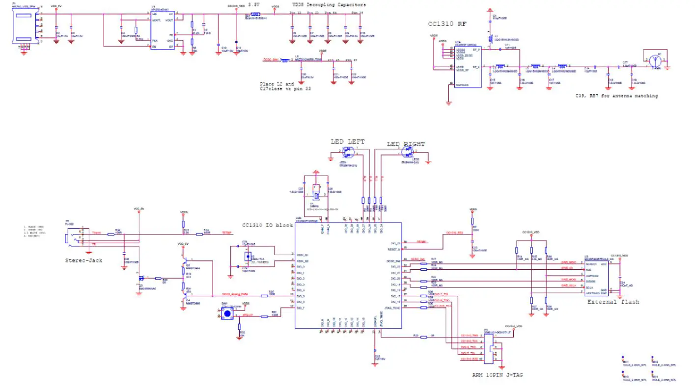
Figure 2 Mass production PCB circuit diagram
How to use
How to use controller
Picture 3 Temperature Controller Control Flowchart
Cl ick a button 0– shutdown – of operation PWM-0% LED-color less
Click a button 1 – Temperature Phase 1(low) PWM-60% LED-Green
Click a button 2 – Temperature Phase 2(middle) PWM-80% LED-Orange
Click a button 3 – Temperature Phase 3(high) PWM-100% LED-Red
How to Use Apps
- Bluetooth Module Change
- touch scan button

- Bluetooth Module Connection
- Select ONDAM Bluetooth Module

- .
.- T emper atur e Contr ol Button
- -> HIGH : PWM 100% data tr ansmission
- -> MID : PWM 80% data tr ansmission
- -> LOW : PWM 60% data tr ansmission
- -> Finish : PWM 0% data tr ansmission
- Measurement temperature:
Measurement temperature of carbon heater- -> Receive device measurement temperature
- -> Receive temperature control status
- -> Receives measurement temperature and temperature control status in seconds
- T emper atur e Contr ol Button
FCC compliance information
THIS DEVICE COMPLIES WITH PART 15 OF THE FCC RULES. Operation is subject to the following two conditions:
- This device may not cause harmful interference, and
- This device must accept any interference received, including interference that may cause undesired operation.
Note: This equipment has been tested and found to comply with the limits for a Class B digital device, pursuant to part 15 of the FCC Rules. These limits are designed to provide reasonable protection against harmful interference in a residential installation. This equipment generates, uses, and can radiate radio frequency energy and, if not installed and used in accordance with the instructions, may cause harmful interference to radio communications. However, there is no guarantee that interference will not occur in a particular installation. If this equipment does cause harmful interference to radio or television reception, which can be determined by turning the equipment off and on, the user is encouraged to try to correct the interference by one
or more of the following measures:
- Reorient or relocate the receiving antenna.
- Increase the separation between the equipment and receiver.
- Connect the equipment into an outlet on a circuit different from that to which the receiver is connected.
- Consult the dealer or an experienced radio/TV technician for help.
Modifications not expressly approved by the manufacturer could void the user’s authority to operate the equipment under FCC rules.
RF exposure considerations
This appliance and its antenna must not be co-located or operation in conjunction with any other antenna or transmitter.
A minimum separation distance of 20 cm must be maintained between the antenna and the person for this appliance to satisfy the RF exposure requirements.



.
















