TRUPER GEN-45X Power Generator

Product Information
The Power Generator is available in two models: GEN-45X and GEN-55X, with motor power of 11 Hp and 13 Hp, respectively. The generator runs on gasoline and has a fuel tank capacity of 7.3 gallons. It has two 120 V double polarized contacts and one 240 V two-phase contact for output voltage. The generator produces a maximum power of 8.7 Hp at startup and has a continuous work cycle at nominal power for 30 minutes rest per tank spent. Its noise level is 97 dB at 13 feet.
technical data
| code | description | Rated Motor Power | Engine | Cylinder Capacity | fuel tank | Voltage | Maximum Power at Startup | Maximum Operation Power | noise level | Work Cycle |
|---|---|---|---|---|---|---|---|---|---|---|
| 15343 | GEN-45X | 11hp | 4 stroke engine | 338cc | 7.3gal | 120V / 240V / 60Hz | 8.7hp | 6hp | 97dB at 13ft | Continuous work at nominal power 30 min rest per tank spent |
| 15344 | GEN-55X | 13hp | 4 stroke engine | 389cc | 7.3gal | 120V / 240V / 60Hz | 10hp | 7.3hp | 97dB at 13ft | Continuous work at nominal power 30 min rest per tank spent |
General Safety Warnings for Power Generators
- Keep the work area clean, tidy, and well-lit.
- Never use the generator in explosive areas such as in the presence of flammable liquids, gas, or flammable dust.
- Keep children and passers-by at a safe distance while operating the generator.
- Operate the generator ONLY outdoors to avoid carbon monoxide poisoning.
- Plugs must match the generator power outlets. Do not modify a plug or use adapters for ground plugs.
- Avoid body contact with grounded surfaces like pipes, radiators, electric ranges, and refrigerators.
- Do not use the generator under rain or humidity conditions or handle it with wet hands and feet.
- Do not use any equipment if cables are worn, broken, peeled, or entangled in any way.
Product Usage Instructions: Power Generator
- Read the user’s manual thoroughly before operating the generator.
- Place the generator on a firm and level surface.
- Perform periodic maintenance to your generator as instructed on page 9 of the manual.
- Use unleaded fuel with a PON octane equal or greater than 86, or a RON octane equal or greater than 91. Never use contaminated gasoline or gasoline-oil mix.
- Do not turn the generator on without oil, otherwise, the engine could be damaged.
- Do not allow the generator to get wet or use the machine with wet hands.
Note: The illustrations in the manual are for reference only and might be different from the real tool.
CAUTION
- To gain the best performance of the tool, prolong the duty life, make the Warranty valid if necessary, and to avoid hazards of fatal injuries please read and understand this Manual before using the tool.
- Keep this manual for future references.
- The illustrations in this manual are for reference only. They might be different from the real tool.
Use and care recomendations
- DO NOT TURN the generator ON WITHOUT OIL, otherwise the engine could be damaged.
- USE UNLEADED FUEL with a PON octane equal or greater than 86, or a RON octane equal or greater than 91. Never use contaminated gasoline or gasoline-oil mix.
- DO NOT allow the generator to GET WET. Do not use the machine with wet hands
- Place the generator on a FIRM AND LEVEL SURFACE.
- Perform periodic MAINTENANCE to your machine (page 9).
Technical Data
Fuel Requirements
- The generator is built with an air-cooled, 4 – stroke motor using unleaded pure gasoline.
- For no reason at all mix oil with the fuel.
WARNING or no reason at all use fuel mixed with ethyl alcohol (gasohol), ethanol, or methane. These attract humidity causing separation and acid build-up while stored. Acidity may damage the motor fuel system when stored. - To prevent issues with the motor, empty the fuel system before storing the generator during 30 days or longer periods of time. Empty the gasoline tank, start the motor and leave it running until the fuel and carburetor lines are empty. The next season, use fresh gasoline.
- Never pour into the gasoline tank, motor or carburetor cleaning liquids because it can result in permanent damage.
General Safety Warnings for power Generators
WARNING! Read carefully all the safety warnings and all the instructions listed. Failure to observe these warnings may result in electric shock, fire and / or severe injuries. Save the warnings and instructions for future reference.
- Work Area
- Keep your work area clean, tidy and well lit.
- Cluttered and dark areas may cause accidents.
- Never use the tool in explosive areas such as in the presence of flammable liquids, gas o flammable dust.
- Power tools produce sparks which may light up flammable materials.
- Keep children and passersby at a safe distance while operating the tool.
- Distractions can cause losing control.
- Operate the generator ONLY outdoors.
- Do not operate the generator in closed spaces. The generator produces carbon monoxide: an odorless highly toxic gas. Breathing the gas produce nausea, fainting or even death.
- Electric Safety
- Plugs shall match the generator power outlets.
- Never modify a plug.
- Do not use adaptors for ground plugs.
- Modified plugs and different power outlets increase the risk of electric shock.
- Avoid body contact with grounded surfaces like pipes, radiators, electric ranges and refrigerators.
- There is a higher risk of electric shock if the body gets grounded.
- Do not use the generator under rain or humidity conditions.
- Water increases the risk of an electric shock.
- Do not handle the generator or electric cables while standing on water, barefoot or with wet hands and feet.
- Water increases the risk of an electric shock.
- Do not use any equipment if cables are worn, broken, peeled, or entangled in any way.
- Damaged or entangled cables increase the risk of electric shock.
- Use only rubber-covered flexible extension cables (in accordance with IEC 245 – 4) or equivalent.
- Using an inadequate extension increases the risk of electric shock.
- Personal Safety
- Stay alert! Watch what you are doing and use common sense when using a tool Refrain from using the tool if tired or under the influence of drugs, alcohol or medication.
- Being momentarily distracted while using the tool could cause severe personal injury.
- Wear protective safety accessories.
- Wearing eye protection, insulated safety shoes and gloves, helmet and ear plugs in noise conditions higher than 85 dB reduce significantly personal injuries
- Prevent an accidental start up. Disconnect all the tools from the generator before starting.
- Unsupervised power tools with the switch in the ON position may cause accidents.
- Remove brackets or adjusting tools before starting the generator.
- Additional tools or vices installed in a rotating part in the generator could damage the equipment or cause severe personal injuries to the operator.
- Do not overreach. Keep both feet perfectly set on the ground and keep good balance at all times.
- These measures lead to better controlling the tool in unexpected situations.
- Wear proper clothes.
- Do not wear loose clothes or jewelry.
- Keep your hair, clothes and gloves away from moving parts
- Loose clothes, jewelry or long hair could get caught in the mobile parts.
- Do not touch the exhaust while the generator is running.
- Temperature in the muffler and nearby areas may go over 150 °F (65 °C). To prevent burns, allow the motor to cool down before manipulating or storing the generator.
- Use and Care of the Generator
- Do not force the generator. Use it within the range it was designed for. Assure a safe and efficient job.
- Do not use any attachment to increase the generator capacity.
- Connect only adequate power tools.
- Do not use power tools for heavy duty work to which the tool is not designed for.
- Do not use power tools if the switch is not working.
- Any power tool that cannot be turned IN or OFF is dangerous and shall be repaired immediately before using.
- Turn OFF the generator and wait until the motor is cooled down before carrying out any type of adjustment, changing accessories or storing.
- To reduce the risk of burns or accidentally starting it up.
- Store the generator when not in use and away from children’s reach. Do not allow untrained people operate the generator.
- The generator can be dangerous under untrained hands.
- Carry out maintenance to the equipment. Double check the mobile parts are not misaligned or stuck. No broken parts or other conditions affecting its operation shall be present.
- Repair any damage before using the generator.
- Most accidents are caused by lack of maintenance.
- Keep tools in the best conditions.
- Connect to the generator only tools in optimum conditions to guarantee a good job and a safe operation.
- Use the generator, its components and accessories in accordance with these instructions and the manner foreseen for the type of job in the right conditions.
- Using the tool for applications different to which is designed could cause a dangerous situation.
- Service
- Repair the tool in a Authorized Service Center using only identical spare parts.
- To keep the tool safety
Electricity Handling
- Electric generators produce tension that could be dangerous. If the generator is not insulatedfrom other electric installations, people using them may be severely injured or die due to an electric shock.
- The generator shall not be connected to other energy sources, such as the power supply company. Under emergency when is strictly necessary to be connected to those energy sources, only a certified electrician shall carry out connections taking into account the differences between the power supply and the generator technical specifications.
- Protection against electric shock depends on the circuit breakers are specially homogenized for the generator. If the circuit breakers must be replaced, go to a Authorized Service Center.
- Alternate current connections within the electric system shall be carried out by a certified electrician complying with the applicable electric standards or codes.
- Inadequate connections may generate an electric discharge towards the outlet lines. It can electrocute the consumers using the electric circuits and even third parties that could touch the lines during a blackout. When electricity is restored, the generator could explode, burn or cause fires.
- Ground the generator properly before starting up.
- The generator can produce energy and work safely within the following conditions: altitude lower than 4920 ft, in ambient temperature between 41 °F and 104 °F and with 90% relative humidity
Fuel Handling
- Never smoke neither close to the generator nor in the gasoline supply zone or when operating the generator.
- To reduce the risk of fire or burns handle fuel with care. It is extremely flammable.
- Do not allow gasoline or oil making contact with your skin.
- Protect your eyes to prevent gasoline and oil spills. In the event of accidental contact, wash immediately with clean water. If irritation persist, go to a physician.
- Store fuel in a container specially designed for that purpose.
- Before refueling the generator, turn OFF the motor, set it in clear ground and wait for the motor to cool down.
- Wipe clean all the fuel spilled on the generator before operating.
- Double check for fuel leaks. If that is the case, correct the leaks before using the generator to prevent fire or injuries by burns.
- Under no circumstance burn spilled fuel to eliminate it.
- For no reason at all use any other type of fuel than the one specified in the Manual
Before Operating the Generator
- Teach yourself to quickly turn OFF the generator. Learn the function of all the controls.
- To adequately ventilate the generator, keep at least 2 feet free space around the generator.
- Set the generator in a firm and leveled surface: avoid sandy or snowed surfaces. If the generator overturns or tilts, fuel could spill out or dust or water could enter into the equipment.
- Do not connect any device OFF. Connect the devices after setting them ON.
- In the event of any difficulty or you have questions about the generator, see a Authorized Service Center

Parts
Fuel and Oil
Oil Supply (A)
- Set the generator in a flat and level surface.
- Turn and remove the oil tank cap.
- Fill up the tank with 4-stroke gasoline motor oil SAE-10W-30. Use a funnel.
- Set back the cap and remove to check the oil level in thecap oil measuring rod.
- Once the tank reached the right level indicated in the rod. Tighten the cap to prevent leaks.
- Do not exceed the maximum oil level because it may produce a lot of smoke when starting the motor.
- Check oil level before each use. If necessary, add oil until the level is within the limits in the cap oil measuring rod.
- Replace oil after 50 hours’ operation. In very dusty or dirty conditions, it may be necessary to change oil more often.
Fuel Supply (B)
- Set the generator in a flat, leveled surface.
- Clean and dry the area around the fuel cap.
- Remove the fuel cap.
- Using a funnel, slowly fill up the fuel tank up to the lower part of the tank neck. Do not overfill to allow fuel expansion and prevent spills (C).
- Clean any fuel spills.
- Cover the tank turning the cap until hearing a click.
- Clean all the fuel spills before starting the motor
Start up
Motor Startup
- Ground the generator, disconnect all devices from the connection panel (A) and turn off the thermal protector (B).
- Make sure the fuel key (C) is open.
- Set the choke lever (D) in the close (OFF) position.
- Set the switch (E) in the ON position.
- Pull lightly the starter handle (F) until you feel resistance on the line. Then, pull hard to start the engine.
- Once the moto started, set the choke lever (D) in the open (ON) position.
Connecting Devices
- After starting the generator, connect the required devices (G) to the contacts on the connection panel.
- If you connect more than one device, connect those that use a higher current for starting first (see table below).
- Verify that the devices do not exceed the rated generator current for more than 30 minutes and that they never exceed the maximum load output.
- Turn on the thermal protector (B).
Overload
- If there is a significant overload, the thermal protector will be turned off. A marginal overload will probably not turn off the thermal protector, but it will reduce the life of the generator.
- If the thermal protector is turned off because of an overloaded circuit, reduce the electrical load on the circuit and wait a few minutes before restarting the thermal protector
Turning OFF
- Turn OFF the heat protector (B).
- Close the fuel tap (C).
- Set the switch (E) into the OFF position.
- Disconnect all the devices from the connection panel.
- If during an emergency, the generator has to be turned off quickly, you can do it in one step setting the switch (E) into the OFF position.
Operating in High Altitude
- In high altitudes, the amount of fuel in the carburetor mix increase, performance is lower and fuel consumption is higher.
- Even though the carburetor injection is adequate, the motor power is lower by 3.5% per each 1000 feet above 6890 feet above sea level. The decrease in power will be more drastic if no adjustments to the carburetor are carried out. Consult a Authorized Service Center to make the adjustments.
Maintenance
- Regular and careful maintenance es essential to keep the generator optimal security and performance levels.
- Before cleaning, repairing, inspecting or storing the generator, turn OFF the motor and wait until the motor has completely cooled down.
- Keep all the nuts, bolts and screws adjusted to assure the generator is in a safe working condition.
- Do not modify the safety devices. Verify regularly to ensure proper operation.
- Any worn or damaged part shall be replaced before using the generator. Do not try to repair parts. The generator can get damaged and put your safety at risk.
- Any repairs or maintenance different to those described in this section, for example, adjusting the carburetor, shall only be carried out in a Authorized Service Center.

- If the generator is operating in very dusty environments, carry out maintenance more frequently.
- Go to a Authorized Service Center to carry out this service
Air Filter
- Check the air filter to assure is in good conditions.
- Remember, a dirty filter could cause start up issues, loss of performance and shorten the useful life of the motor.
- Remove the air filter cover releasing the locks (A).
- Wash the filter with a hot water and detergent solution. allow the filter to dry completely.
- Soak the filter in clean SAE-20 motor oil. Squeeze until eliminating the excessive oil. The motor might release smoke during start up if there is too much oil in the filter.
- Install the filter in its container and set the cover back in place.
- Never use gasoline to clean the air filter.
- It could cause a fire or explosion. Never start the generator with no air filter in place. The motor wears out faster
Oil Change
- The oil drain cap is set under the motor (B).
- Set an adequate container under the generator to get the oil. Remove the drain cap and then, the tank cap (C). Once the oil is drained, set back the drain cap.
- Clean any spills or splashes.
- Fill up the tank with SAE-10W-30 oil.
- Check oil level setting the oil tank cap without screwing it. Oil level shall be between the minimum and maximum level in the oil measuring rod. Make sure the level is not exceeding the maximum mark. Tighten the tank cap when the level is adequate.
- Start the motor and leave it running briefly. Stop the motor. Wait one minute and check the oil level again. Refill if necessary.
- For no reason at all pour used oil in the drain! Take the used oil to a recycling unit.

Fuel Filter
- The fuel filter stops water and dust present in the fuel tank, get inside the carburetor. If the motor has not been started after a long period of time, the sediment container needs to be cleaned:
- With the motor OFF and ambient temperature, close the fuel tap (E).
- Remove the sediment container (F). Clean the interior together with the filter (G).
- Leave the filter and container drying completely.
- Verify the washer (H) is in good conditions. Set the sediment container and fuel filter back in place.
Fuel Drain
- Set under the tank and adequate container to receive gasoline. Use a funnel to prevent fuel from spilling.
- Having the fuel tap closed, remove and clean the fuel filter as indicated in page 10.
- Before setting the filter, open the fuel tap to drain all the fuel tank contents. Once drained, set the filter and sediment container.
- Set under the tank and adequate container to receive gasoline. Use a funnel to prevent fuel from spilling.
- Remove the drain bolt (D).
- Once the fuel is drained in the container, set the drain bolt back and washer. Tighten firmly.
- Clean all fuel.

Spark Plug
- Before removing the spark plug (E) clean the area around the spark plug base to prevent dust and debris entering the motor. Then, remove the spark plug with the wrench included with the generator
- Clean the carbon deposits from the spark plug electrode. Use a spark plug cleaner or a wire brush.
- If the spark plug is damaged or worn, or reusing it is doubtful, replace with one identical.
- Measure the gap existing between the two electrodes. Use a spark plug gauge. The distance between the center electrode and the lateral electrode shall measure between 0.027” and 0.031”
- Check the spark plug washer is in good condition. Insert the spark plug manually to prevent a misadjusted position.
- After setting the spark plug, adjust with a spark plug spanner to compress the washer.
- If installing a new spark plug, tighten up to half a turn after the spark plug is in place and the washer can pe compressed. If installing a used spark plug, tighten up to 1/8 – 1/4 turn after the spark plug is in place and can compress the washer.
- Improperly installed or out of range spark plugs, can get overheated and will damage the motor
Storing and Transportation
- When the generator has to be changing places turn OFF the motor switch and close the fuel tap. Keep the generator leveled to prevent fuel spills.
- When storing the generator for long periods of time:
- Drain completely all the fuel of the generator as indicated in the previous chapter. Then, start the motor until all the fuel is eliminated from inside the motor.
- Replace oil as indicated in page 10.
- Remove the spark plug and pour a capful of SAE-10W-30 oil in the cylinder. Pull the jack-line in the starter to distribute the oil through the system. Then set the spark plug.
- Slowly pull the starter handle until feeling resistance. It indicates the cylinder is reaching the compression phase and the exhaust and absorption valves are closed. Storing the generator under these conditions prevents internal corrosion.
- Clean the generator with a damp cloth and cover it to prevent dust entering and build up.
- Store the generator in a clean, dry place away from children’s reach.
Troubleshooting
If problems persist despite taking recommended corrective actions, contact a Authorized Service Center
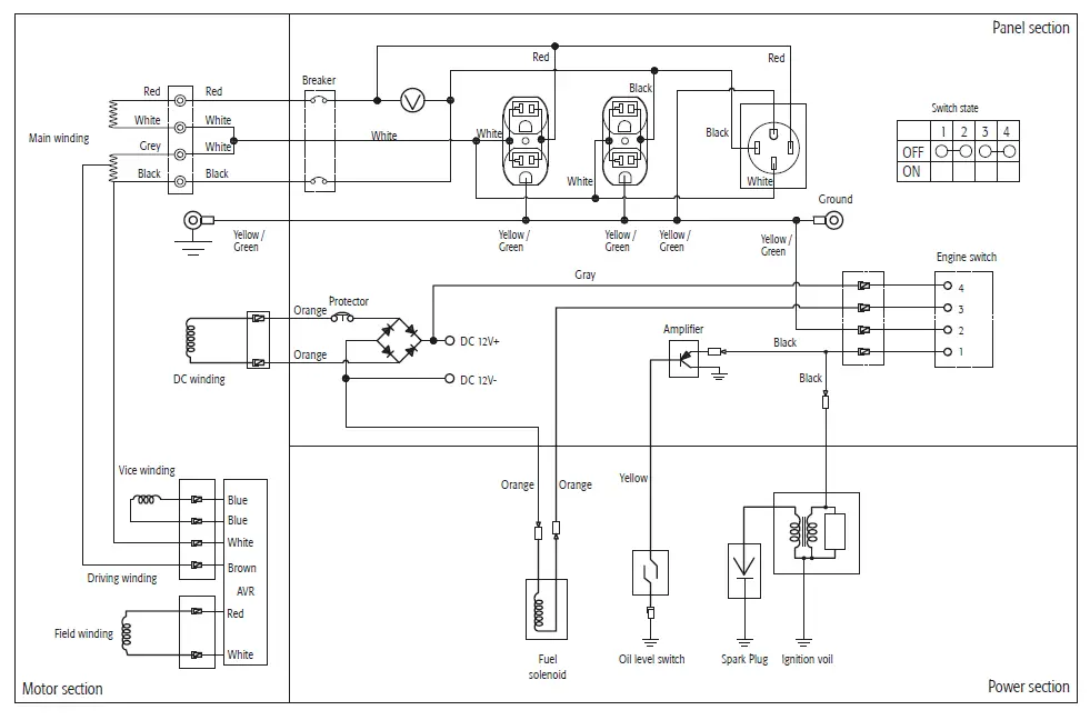
Electric Diagram
Authorized Service Centers
In the event of any problem contacting an Authorized Service Center, please see our webpage www.truper.com to get an updated list, or call our toll-free numbers 800 690-6990 or 800 018-7873 to get information about the nearest Service Center.
- AGUASCALIENTES DE TODO PARA LA CONSTRUCCION
GRAL. BARRAGAN #1201, COL. GREMIAL, C.P. 20030, AGUASCALIENTES, AGS. TEL.: 449 994 0537 - BAJA SUCURSAL TIJUANA
CALIFORNIA AV. LA ENCANTADA, LOTE #5, PARQUE INDUSTRIAL EL FLORIDO II, CP 22244, TUJUANA, B.C.
TEL: 664 969 5100 - BAJA FIX FERRETERÍAS
CALIFORNIA SUR FELIPE ÁNGELES ESQ. RUIZ CORTÍNEZ S/N, COL. PUEBL NUEVO, CP. 25670, CD. CONSTITUCIÓN, B.C.S.
TEL.: 615 152 1115 - CAMPECHE
TORNILLERÍA Y FERRETERÍA AAA AV. ALVARO OBREGON #324, COL. ESPERANZACP. 24080 CAMPECHE, CAMP. TEL.: 981 815 2808 - CHIAPAS FIX FERRETERÍAS
AV. CENTRAL SUR #27, COL. CENTRO, C.P. 30700, TAPACHULA, CHIS. TEL.: 962 118 4083

Warranty Policy
Warranty. Duration: 1 year. Coverage: parts, components and workmanship against manufacturing or operating defects, except if used under conditions other than normal; when it was not operated in accordance with the instructive; was altered or repaired by personnel not authorized by Truper®. To make the warranty valid, present the product, stamped policy or invoice or receipt or voucher, in the establishment where you bought it or in Corregidora 22, Centro, Cuauhtémoc, CDMX, 06060, where you can also purchase parts, components, consumables and accessories. It includes the costs of transportation of the product that derive from its fulfillment of its service network. . Phone number 800-018-7873. Made in China. Imported by Truper, S.A. de C.V. Parque Industrial 1, Parque Industrial Jilotepec, Jilotepec, Edo. de Méx. C.P. 54257, Phone number
Stamp of the business. Delivery date:
www.truper.com
























