SIEMENS TSM-1 Test Switch Module

Installation Instructions
MODEL TSM-1
Test Switch Module
INTRODUCTION
The Model TSM-1 Test Switch Module from Siemens Building Technoliges, Inc. is a key activated momen-tary switch for use with intelligent duct detectors on the MXL System. It is used in conjunction with a TRI, whose CSG-M usage is set to TEST. When the TRI senses the TSM-1 switch closure, it will cause its associated intelligent duct detector to go into alarm. This alarm condition will cause all logic associated with the duct detector to activate. The TSM-1 is mounted on a switch plate and can be installed in a single gang box.
Remove all power from the system until the installation is complete and ready for testing.
All work of any kind shall be performed to meet the requirements of all local and national codes and/or standards required by the authority hav-ing jurisdiction.
WIRING INSTRUCTIONS
Refer to the wiring diagrams in Figures 2 and 3 and wire the addressable interface module according to the appropriate operation for your system.
Note: The recommended wire size is as follows:
- 18 AWG minimum
- 14 AWG maximum
POWER LIMITED WIRING FOR THE TSM-1 TEST SWITCH MODULE
In compliance with NFPA 70—National Electrical Code, all power limited fire protective signaling conductors must be separated by a minimum of ¼ inch from all of the following items located within an outlet box:
- Electric light
- Power
- Class 1 or non-power limited fire protective signaling conductors
INSTALLATION
- Remove the module from its protective bag. Mount the TSM-1 in a user supplied standard single gang mounting box (1½ in deep is recommended). Refer to Figure 1.
- Terminate all field wires to the TSM-1 as required for your application. Refer to the connection diagrams shown in Figures 2 and 3.
- Attach the switch frame to the box.
- Check that jumper JP1 is NOT installed. (JP1 is not used in this application.)
- Attach the keyswitch connector to its mating plug on the bottom of the circuit board.
- Insert the face plate and attach the cover plate with the two screws provided.
Note: A yellow and green LED are included in the kit. Do not use them in this application.
PROGRAMMING
- Use the FPI-32 Programmer/Tester to program the TRI to the desired address. Select STATUS as the usage.
- To operate the TSM-1 LED by the TRI-R relay contacts:
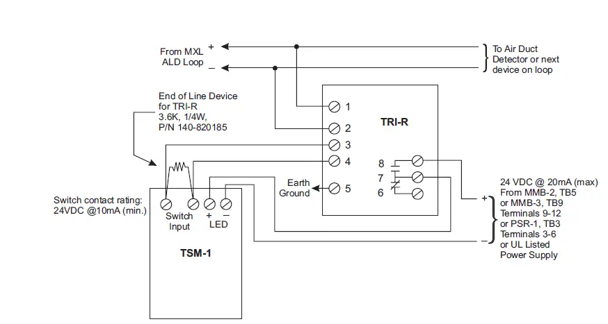
In the CSG-M, configure the TRI by setting its usage to TEST and assign the detector’s address to the TRI-R. Add a logic function with the intelligent detector that will be tested as the input, and assign the output as the TRI-R. Refer to Figure 2. - To operate the TSM-1 LED by the air duct detectors:
In the CSG-M, configure the TRI by setting its usage to TEST. Add a logic function with the intelligent detector that will be tested as the input, and assign the output as the fan shutdown control operated by the air duct detector. Refer to Figure 3.
OPERATION
Reset the MXL System until SYSTEM NORMAL is displayed on the panel. Insert the key into the manual keyswitch input point on the TSM-1. Activate the momentary switch by turning the key to the right.
When the TSM-1 keyswitch is activated, the super-vised switch input of the TRI-R is closed. The TRI-R activation is received by the MXL panel. The MXL panel then sends a reduced alarm threshold to the detector through the TEST usage of the TRI-R. This causes the detector to alarm.
When the detector goes into alarm and sends alarm data back to the MXL panel, the MXL panel sends command data to the TRI-R or air duct to close the relay, which activates the fan controller through the logic function. The MXL panel sends a signal to the intelligent detector, turning on the red LED in both the detector and the TSM-1, indicating the detector is in alarm.
Reset the system. The MXL System will restore the detector’s alarm threshold and display SYSTEM NORMAL on the panel.
CAUTION:
The TSM-1 switch does not perform all of the required smoke detector tests as speci-fied in NFPA Standard 72. Please refer to the instructions that accompany the smoke detector for the complete test requirements.


NOTES:
- For use only with Air Ducts with an incorporated relay.
- Refer to the TRI Installation Instructions, P/N 315-096242, for specific interface module wiring requirements.
- Refer to the AD-11PR, AD-11XPR Installation Instructions, P/N 315-095659, or the AD-3I/-3ILP Installation Instructions, P/N 315-093234, for specific duct detector wiring requirements, as applicable.
Figure 2
TSM-1 Interface to MXL System
TSM-1 LED operated by the TRI-R relay contacts

NOTES:
- For use only with Air Ducts without an incorporated relay.
- Refer to the TRI Installation Instructions, P/N 315-096242, for specific interface module wiring requirements.
- Refer to the AD-11P Installation Instructions, P/N 315-095659, or the AD-3I/-3ILP Installation Instructions, P/N 315-093234,
for specific duct detector wiring requirements, as applicable.
Figure 3
TSM-1 Interface to MXL System
TSM-1 LED operated by the Air Duct Detector
Siemens Building Technologies, Inc. 8 Fernwood Road
Florham Park, New Jersey 07932
P/N 315-098285-8
Siemens Building Technologies, Ltd. 2185 Derry Road West
Mississauga, Ontario L5N 7A6 Canada
firealarmresources.com




















