
Network wiring tester
User Manual 
TESTBOY TB29 Version 1.1
Operating Manual
Information
Safety information
General safety information
WARNING Unauthorised modification and/or changes to the instrument are not permitted for reasons of safety and approval (CE). In order to ensure safe and reliable operation of the instrument, you must always comply with the safety information, warnings, and the information contained in the section “Intended use”.
WARNING
- Observe the following information before using the instrument:
- Avoid operating the instrument near to electric welding equipment, induction heaters, or other electromagnetic fields.
- Do not expose the instrument to high temperatures for a long period of time.
- Avoid dusty and humid environments.
- Measuring/testing instruments and their accessories are not toys and must be kept out of the reach of children!
- When working in commercial facilities, comply at all times with the accident prevention regulations for electrical systems and equipment as established by the employer’s liability insurance association.
Intended use
The instrument is only intended for use in the applications described in the operating manual. Any other usage is forbidden and can result in accidents or the destruction of the instrument. Any such usage will result in the immediate voiding of all guarantee and warranty claims on the part of the operator against the manufacturer.
Information
Remove the batteries if the instrument is not in use for a long period of time; this will protect the instrument against damage. We shall not accept any liability for damage to property or injury to persons resulting from improper handling or non-compliance with the safety information. Any warranty claim will be voided in such cases. An exclamation mark in a triangle indicates safety information in the operating manual. Read the entire manual before commissioning. This instrument is CE-approved and thus fulfills the required directives.
All rights reserved to alter specifications without prior notice 2020 © Testboy GmbH, Germany.
Disclaimer
The warranty claim will be voided in cases of damage caused by failure to comply with the specifications of the manual! We shall not accept any liability for the resulting damage!
Testboy does not accept responsibility for damage resulting from
- Failure to comply with the specifications of the operating manual
- Changes to the product which have not been approved by Testboy
- Spare parts which have not been manufactured or approved by Testboy
- The effect of alcohol, narcotics, and medicine
Correctness of the operating manual
This operating manual has been compiled with considerable care and attention. No guarantee is given that the data, figures, and drawings are complete or correct. Subject to changes, printing mistakes, and errors.
Disposal
Dear Testboy customer, purchasing our product gives you the option of returning the instrument to suitable collection points for waste electrical equipment at the end of its lifespan.
The WEEE directive regulates the return and recycling of electrical appliances. Manufacturers of electrical appliances are obliged to take back and recycle all electrical appliances free of charge. Electrical appliances may no longer be disposed of through conventional waste disposal channels. Electrical appliances must be recycled and disposed of separately. All equipment subject to this directive is marked with this logo.
Disposal of used batteries
As an end user, you are legally obliged (battery law) to return all used batteries; disposal in domestic waste is prohibited!
Batteries containing contaminant material are marked with this symbol indicating that they must not be disposed of in the domestic waste.
The abbreviations used for the decisive heavy metals are:
Cd = cadmium, Hg = mercury, Pb = lead.
You can return your used batteries free of charge to municipal collection points or anywhere where batteries are sold!
Certificate of quality
All quality-related activities and processes performed by Testboy GmbH are subject to continual monitoring within the framework of a Quality Management System. Testboy
GmbH confirms that the testing equipment and instruments used during the calibration process are subject to a continual monitoring process.
Declaration of conformity
The product conforms to the most recent directives. For further information go to www.testboy.de
Function
Thank you for purchasing the Testboy® TB 29.
The test instrument is suitable as a network-enabled line tester for determining the wire sequence. Displays in various sections show how the wires are assigned. The instrument also has additional interfaces for testing as many lines as possible. They include the BNC jack for testing coaxial cables and the RJ11 jack for testing phone cables, for instance.

WARNING
Do not attach any live conductors!
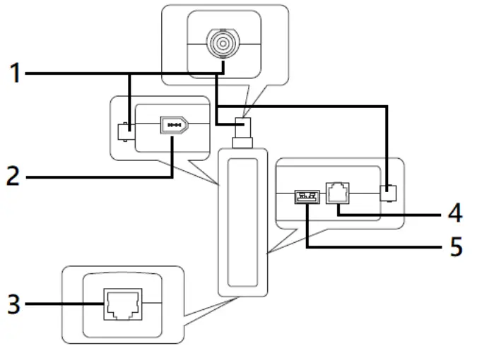
Legend for the instrument
Transmitter
- RJ11 jack
- RJ45 jack
- BNC jack
- 1394 jack
- USB jack
- LC display
- ON/OFF button
- Light ON key
- Light OFF key
- TEST key

Receiver
- BNC jack
- 1394 jack
- RJ45 jack
- RJ11 jack
- USB jack

Operating
Switching on:
Switch on the instrument with the On/Off button. Keep the button pressed until a beep is heard and the display comes on.
Self-test:
A self-test can be carried out with the enclosed line. For this, attach the RJ45 line to the RJ45 jack of the transmitter and to the RJ45 jack of the receiver. Then switch on the instrument and start the latest by pressing the “TEST” button. The following image shows that the instrument is ready to use:

Assignment:
To check the assignment of a line, attach the line to be tested at the transmitter and at the matching jack at the receiver.
Pressing the “TEST” button indicates the assignment on the display. Correct wiring should reveal the same result as in the previous self-test.
IMPORTANT: Wire “9” is the shield in a network cable test. If there is no shielding, then “UTP” is indicated on the display and no Wire “9” is shown. If shielding is present, then “STP” is readable and Wire “9” should appear on the display.
The following appears when there is a short-cut between two wires (e.g. Wires 3 and 4):
The following is shown, for instance, if individual wires are interchanged:
In this example Wires, “3” and “6” have been interchanged.
Presentation is such when, for instance, wires are completely missing or interrupted:

It is clear from this example that the transmitter has not received any feedback signal from the receiver for Wires “3” and “6“. The probable is either an inadequate contact or cable breakage.
These faults can, of course, also arise together. In such an instance, the display could indicate the following:

Battery replacement/Batter status indication
A flat battery is indicated by a battery symbol
on the display.
Battery replacement: Use the opening tab to open the battery compartment lid.
Insert a Typ5 9 V block battery and attach to the battery terminal. Close the battery compartment.
Do not dispose of the batteries in the domestic waste. There will be a collection point near you!
Technical data
| Display | LC display 54 x 26 mm |
| Transmitter dimensions | L/W/D= 185 / 80 / 32 mm |
| Receiver dimensions | L/W/D= 107 / 30 / 24 mm |
| Batteries | 1 x 9 V block |
| Operating temperature | -10 °C ~ +60 °C |

Testboy GmbH
Elektrotechnische Spezialfabrik
Beim Alten Flugplatz 3
D-49377 Vechta
Germany
Tel: 0049 (0)4441 / 89112-10
Fax: 0049 (0)4441 / 84536
www.testboy.de
[email protected]



















