Innophase INP3010 Talaria TWO Evaluation Board

Terms & Definitions
- BLE: Bluetooth Low Energy
- DMM: Digital Multimeter
- DPDT: Double Pole Double Throw
- FTDI: Future Technology Devices International
- GPIO: General Purpose Input/Output
- IO: Input Output
- JTAG: Joint Test Action Group
- LED: Light Emitting Diode
- MPSEE: Multi-Protocol Synchronous Serial Engine
- SCL: Serial Clock
- SDA: Serial Data
- SPI: Serial Peripheral Interface
- SPDT: Single Pole Double Throw
- UART: Universal Asynchronous Receiver-Transmitter
- USB: Universal Serial Bus
Introduction
Welcome to INP301x Talaria TWO evaluation board user guide. This board is designed as an evaluation platform for the INP101x modules. This user guide provides an overview of the evaluation board explaining its key features and functions.
INP301x Package Contents
The package contains:
- INP3010 or INP3011 board
- Micro USB cable
- Antenna (INP3011 board only)
- Battery box

Description of the board
Block Diagram

The block diagram of the INP301x Evaluation board is shown in Figure 2. The main component on the board is the INP101x module. Key features of the evaluation board are:
- Standalone mode vs. Shield mode: Using the mode switch U3, either standalone mode or shield mode can be selected.
- a. In standalone mode, the INP101x can be accessed via micro USB cable for programming and debugging. This mode is recommended for standalone application development.
- b. In shield mode, the INP101x module can be interfaced with any host CPU and can provide serial to Wi-Fi capabilities.
- A peripheral IO header (J1) is available using which all the IO’s of the INP101x module can be accessed.
- Power supply section: Based on the mode, the power for module is derived from either USB or shield header. A battery header is available which can be used as power source as well.
- On board sensors are available to develop sensor to cloud applications.
Jumpers on the board

| Jumper | Mode and Operation |
|---|---|
| J1 | IO header |
| J2 | Used to enable Console logging in shield mode |
| J3 | Connect LED D1 to GPIO14, for debug purposes |
| J4 | Select power from battery connector, also used for current measurements |
| J7 | Connect SCL to GPIO4 |
| J8 | Connect SDA to GPIO3 |
| J9 | Select IO voltage for FTDI IOs |
| J10 | Battery terminal |
| JP1 to JP4 | Arduino UNO shield compatible header (3.3V support only) |
| U3 | Switch between Stand-alone mode and Arduino Shield Mode |
Power Supply and Mode Switch
The INP301x board is designed to supply power to the INP101x module in following ways:
- In standalone mode, power is drawn from USB connector.
- In shield mode, power is drawn from shield connector.
- A battery header is also available to provide power to the module.

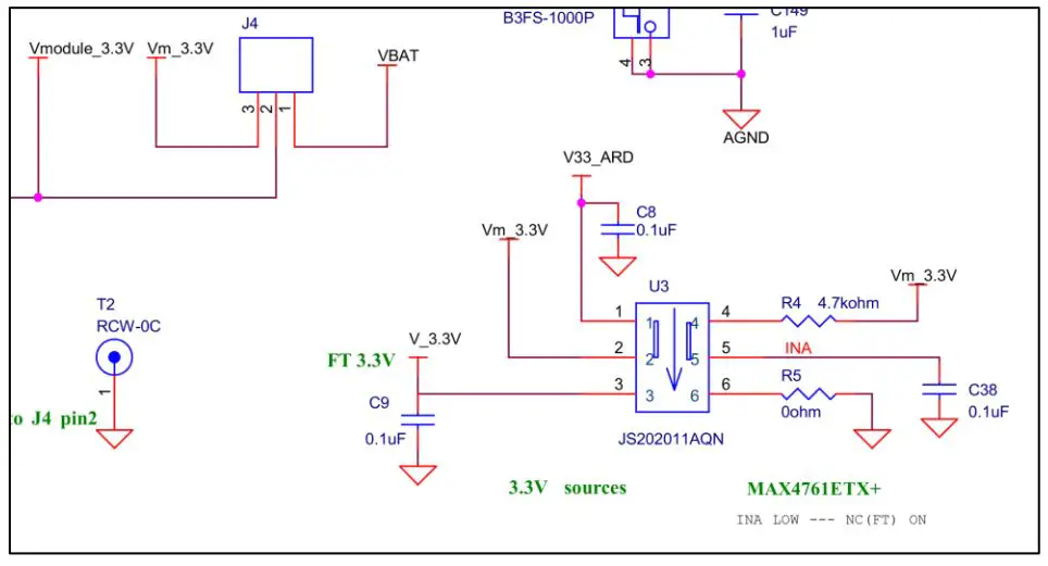
The power supply section is shown in the Figure 4. The INP101x module requires 3.3V supply. The DPDT switch (U3) selects between USB and Arduino header supply using the common net Vm_3.3V. The jumper J4 is used to select between battery supply and Vm_3.3V. The same jumper can be used for measuring current consumption of the module.
IO Header (J1)
The J1 header brings out all the IOs from INP101x module. These IOs can be used for debug, and/or any external interfacing needs. The pinout of this header is shown in Figure 5. To work with on board sensor, pins 1 & 2 needs to be shorted.

Shield Headers (JP1 to JP4)
Arduino UNO compatible headers are available in the INP301x board to interface with any compatible host micro-controller. The GPIOs assigned to shield headers are carefully chosen to achieve following capability:
- INP101x’s SPI slave pins available on JP1
- INP101x’s I2C master pins available on JP1
- Remaining GPIOs are available on JP2 and JP4
Note that INP301x supports 2.5V IO as the default configuration. The shield header connections are shown in Figure 6.

On Board Sensors

The INP301x board has following sensors available on board for quick prototyping/testing:
- Temperature/Humidity (Sensirion SHTC3)
- Pressure (Bosch BMP388)
- Light (TI OPT3002)
To use the sensors, J7, J8, pins 1 & 2 of J1 should be connected. This enables power connection to the sensors on board, I2C connection on GPIOs 3 & 4.
Functional Description
Following are the functional modes that can be achieved in the INP301x board:
- Stand-alone mode
- Shield mode
More details about each mode is available in subsequent sections. Switching between the modes is handled by DPDT switch U3 for power, and multi-port SPDT switch U1 for the GPIOs.
Stand-alone mode
The stand-alone mode is intended for following use cases:
- Host-less application development on INP101x modules
- Programming access to INP101x modules
In stand-alone mode, the U3 switch is pushed towards pin 3, which disconnects power and IO from shield headers and connects them to FTDI. The FTDI port layout is shown in
| FTDI Bus | Interface to Talaria TWO |
|---|---|
| A | JTAG |
| B | RESET |
| C | UART |
| D | CONSOLE (UART) |
The A & B bus of FTDI device supports MPSEE protocol, hence JTAG is assigned to A-bus. The BDBUS7 is connected EN_CHIP of the INP101x module. The C & D bus of FTDI device used as UARTs, with C-bus connected to peripheral UART of INP101x module and D-bus connected is CONSOLE port (GPIO17) of INP101x module.
The JTAG on A-bus is used for debugging applications on the INP101x module. The UART on C-bus is used for programming the INP101x module. The CONSOLE port is a unidirectional UART from INP101x module that operates at high baud rate of 2457600, used for debug prints.
Driver Installation for Windows OS
On Windows OS, libusbK driver needs to be installed to communicate and control the Talaria TWO module via the FTDI device on the evaluation board. The tools/applications provided by InnoPhase will use this driver. Install/uninstall instructions for this driver is given subsequent sections.
Installation instructions for libusbK driver
Download the free software Zadig, available here: – https://zadig.akeo.ie/. Connect your Windows PC or Laptop to the evaluation board using the provided USB cable. Now, open Zadig and click on Options. Select List All Devices and deselect Ignore Hubs or Composite Parents as shown in Figure 9.
To establish communication with Talaria TWO module via the FTDI device on the InnoPhase Evaluation Board, the Talaria TWO USB driver must be libusbK. In case the current driver is not libusbK, use the drop-down menu to select libusbK and click on Reinstall Driver which will update the drivers to libusbK.
Uninstall instructions for libusbK driver
To uninstall libusbK and retrieve COM ports, follow the following steps:
- Expand the libusbK USB Devices and right click on the InnoPhase T2 Evaluation Board. Click on Update Devices as shown in Figure 11.

- On the new window, click on Let me pick from a list of available drivers on my
computer option and click on Next.
- Select USB Composite Device Driver and install the same for reinstalling COM posts.

Shield Mode
This mode will make the EVB-A board to act as a Wi-Fi shield. To enable this mode, flip the switch
U3 towards V33_ARD. This also pulls up the INA pin of the multi-port SPDT device MAX4761ETX,
which then routes the GPIOs from the INP101x module to the shield headers JP1, JP2, JP3 and JP4. In the shield mode a suitable firmware (such as Serial to Wi-Fi application available in the SDK)
should be pre-flashed in the INP101x.
EVB-A as Wi-Fi Shield with STM32 Nucleo Board
A comprehensive set of host application packages are available to download via ST or InnoPhase websites to demonstrate the use of EVB-A as a Wi-Fi/BLE shield board.

Power Measurement
The power consumption of the INP101x module is measured by either connecting a DMM on the jumper J4 or supplying power directly on J4 using specialty power supplies like Otti Arc from Qiotech. Error ! Reference source not found. shows the connection setup to measure current consumption using Otti Arc.

Using Battery as Power Source
Header J4 will switch between VBat and Vm_3.3V. Error! Reference source not found. shows VBat connection.

Antenna
Talaria TWO INP1011 module has a U.fl antenna module. The antenna used is an Inventek 24002500Mhz with part number W24-SSMA-M.
It has the following specifications:
- a) Gain(dBi): 2.15 (dBi refers to the signal power when compared to the output signal power of an isotropic antenna. Antenna gain is the ratio of the signal strength in the direction of strongest radiation to that of an ideal isotropic antenna.)
- b) Return Loss (dBi): 17
The customer can either use the same part or a part with the same specification or a part with gain < 2.15 dBi and return loss < 17 dBi.
If the customer is compliant with the above specification, the FCC certification could be leveraged.
Power Supply
Talaria TWO INP1011 module is designed to use external power supply. It utilizes internal power management circuit including two high efficiency buck converters. External power can be delivered from battery or a power supply connected to pins 2, 3 and AGND. Voltage from power source should be between 2.7V to 4.0V.
Talaria TWO Module Integration in End Products
INP1011 Module is provided to customers with a reference interface board (SDK board) as an example of how the module can be integrated on the end product.
For specific questions and support need to integrate Talaria TWO into customer platforms, customers are advised to contact InnoPhase Inc. We provide comprehensive support for HW and SW source documentation, design reviews, and verification.
Our corporate web site (www.innophaseinc.com) provided links to product briefs, applications, knowledge base and client portal for personalized support to InnoPhase customers. Customers can send also contact InnoPhase by mail for general queries ([email protected]).
FCC/ISED Regulatory Notices
Modification Statement
Changes or modifications made to this equipment not expressly approved by InnoPhase Inc. may void the FCC authorization to operate this equipment.
Interference Statement
This device complies with Part 15 of the FCC Rules and with Industry Canada license-exempt RSS standard(s). Operation is subject to the following two conditions:
- this device may not cause harmful interference, and
- this device must accept any interference received, including interference that may cause undesired operation.
Radio Frequency Radiation Exposure Statement
This device complies with FCC/IC radiation exposure limits set forth for an uncontrolled environment.
The device should be installed and operated with minimum distance of 20 CM between the device/antenna and all persons. This device must not be co-located or operating in conjunction with any other antenna or transmitter without further RF Exposure evaluation.
RF Exposure Statement for Module Integration
This module has been granted modular approval for mobile applications. Host products integrators may use the module in their final products without additional FCC certification if they meet the following conditions. Otherwise. additional FCC approvals must be obtained.
- The host product with the module installed must be evaluated for simultaneous transmission requirements.
- The user manual for the host product must clearly indicate the operating requirements and conditions that must be observed to ensure compliance with current FCC IC RF exposure guidelines.
Labeling Requirements for the Host Device
The host device shall be properly labelled to identify the module within the host device. The
certification label of the module shall be clearly visible at all times when installed in the host device, otherwise the host device must be labelled to display the FCC ID and IC of the module, preceded by the words “Contains transmitter module”, or the word “Contains”, or similar wording expressing the same meaning, as follows:
- Contains FCC ID: 2AVAL-INP2045
- Contains IC: 25715-INP2045

Support
- Sales Support: Contact an InnoPhase sales representative via email – [email protected]
- Technical Support:
- a. Visit: https://innophaseinc.com/support/
- b. Also Visit: https://innophaseinc.com/talaria-two-modules
- c. Contact: [email protected]
InnoPhase is working diligently to provide outstanding support to all customers.
Disclaimers
Limited warranty and liability — Information in this document is believed to be accurate and reliable.
However, InnoPhase Incorporated does not give any representations or warranties, expressed or implied, as to the accuracy or completeness of such information and assumes no liability associated with the use of such information. InnoPhase Incorporated takes no responsibility for the content in this document if provided by an information source outside of InnoPhase Incorporated.
InnoPhase Incorporated disclaims liability for any indirect, incidental, punitive, special or consequential damages associated with the use of this document, applications and any products associated with information in this document, whether or not such damages are based on tort (including negligence), warranty, including warranty of merchantability, warranty of fitness for a particular purpose, breach of contract or any other legal theory. Further, InnoPhase Incorporated accepts no liability and makes no warranty, express or implied, for any assistance given with respect to any applications described herein or customer product design, or the application or use by any customer’s third-party customer(s).
Notwithstanding any damages that a customer might incur for any reason whatsoever, InnoPhase Incorporated’ aggregate and cumulative liability for the products described herein shall be limited in accordance with the Terms and Conditions of identified in the commercial sale documentation for such InnoPhase Incorporated products.
Right to make changes — InnoPhase Incorporated reserves the right to make changes to information published in this document, including, without limitation, changes to any specifications and product descriptions, at any time and without notice. This document supersedes and replaces all information supplied prior to the publication hereof.
Suitability for use — InnoPhase Incorporated products are not designed, authorized or warranted to be suitable for use in life support, life-critical or safety-critical systems or equipment, nor in applications where failure or malfunction of an InnoPhase Incorporated product can reasonably be expected to result in personal injury, death or severe property or environmental damage. InnoPhase Incorporated and its suppliers accept no liability for inclusion and/or use of InnoPhase Incorporated products in such equipment or applications and such inclusion and/or use is at the customer’s own risk.























