Hybrid LV 6KW Solar Inverter 
General information
Getting start
This manual is for Hybrid LV 6KW, it can help service personal perform basic maintenance and repair services. This manual focus on the service, so you should get the basic operation of the inverter from the user manual, and make sure you had read and understood user manual before you use this service manual.
The manual include 4 sections, as follows
- General Information, this section showed the general information of the service manual.
- Introduction of the inverter and each PCB, this section shows you all the PCBs of the Hybrid LV 6KW. Troubleshooting, this section will give you the way to find the trouble
- Appendix, this section showed the information of the critical parts, and how to replace the boards of the inverter.
Important safety instructions
WARNING: This chapter contains important safety and operating instructions.
- Before repair the unit, please read this manual carefully.
- To reduce risk of electric shock, disconnect all wirings before attempting any maintenance. Only turning off the unit will not reduce this risk.
- Be very cautious when working with metal tools on or around batteries. A potential risk exists to drop a tool to spark or short circuit batteries or other electrical parts and could cause an explosion.
- Warning!! Only qualified service persons are able to service this device.
Introduction of the inverter
Basic information
This chapter will introduce the topology and each board of the inverter; it will give us the basic impression of the inverter.
Functional topology
The topology of the inverter shows as below:
There are five factors of the inverter: PV, battery, grid, generator and load. PV and load is the single direction, PV only uses for input, and load for output. Batter and grid is the bi-direction, cause the battery can be charged and also can discharge, grid can be input and output. With these factors, we can make several combinations to meet every application, maximum the availability of the power system.
PCBA board 


Troubleshooting
This section describes how to find the trouble when the system is abnormal. We suggest you can follow the service procedure:
- Check the system status by LCD display.
- Observe the failure board, and static checking.
- Replace the failure board.
- Power up checking.
- Test after repair.
Following these sections will help service person to solve most of problem.
Check the fault information
Please follow the steps as below to find the issues!
Make sure that you can finish all the steps and feedback us the results. Or we may not be able to give you the right solution.
Step 1: Test the bypass mode.
Before turning on the inverter, only connect the utility with the inverter. Without pressing any buttons, the LCD will light up. Press the “ON” button for at least 3 seconds, and wait for the utility connecting to load.
If the connection is failed, please record the fault code.
Step 2: Test the battery working mode.
Before turning on the inverter, only connect the battery with the inverter which means no solar input and grid input. Press the “ON” button for at least 3 seconds, the LCD will light up and wait for the battery connecting to load.
If the connection is failed, please record the fault code.
Step 3: Test the on-grid mode.
Before turning on the inverter, only connect the utility and solar with the inverter. Without press any buttons, the LCD will light up. And wait for the utility connecting to solar.
If the connection is failed, please record the fault code.
Step 4: Test the solar charging mode.
Before turning on the inverter, only connect the solar and battery with the inverter. Without press any buttons, the LCD will light up. And wait for the solar connecting to battery.
If the connection is failed, please record the fault code.
Note: The numbers with
means fault code; with
means warning code. Please clarify them.
- No AC input detected
If AC input is connected, but there is no voltage showed in the LCD. Please follow the part 3.2.8 to check the AC input fuse. - No LCD display
If LCD couldn’t light up with battery, solar, or AC input, please replace MAIN and control board to solve the issue. - Error 01
- Error 01 means BUS voltage is overt the limitation. Please disconnect the load, and restart the inverter to have a check.
- If the inverter can work normally after the restarting, error 01 is usually caused by the surge from the utility input or the energy feedback from the load.
- If the error persists, please check:
- If the error 01 happens immediately when the LCD is on, usually this is the control board problem, you can change the control board to have a check.
- If the error 01 happens when the output is available or charging, the possible cause is the main board, please contact with us to do the diagnose together.
- Error 02
- Error 02 means BUS voltage is under the limitation. Please disconnect the load, and restart the inverter to have a check.
- If the inverter can work normally after the restarting, error 02 is usually caused by the solar or load fluctuation.
- If the error persists, the possible cause is the MAIN board or control board.
- Error 03
- Error 03 means BUS soft start is failed.
- Before the inverter turns on the output or starts charging, the MAIN board SPS will charge the BUS capacitors to 330~450V, and then the MAIN board will be activated, to keep the BUS voltage at 330~450V. If everything is OK, then the inverter will turn on the inverting module. If the voltage couldn’t reach 330~450V or stay at this level, the error 03 will come out.
- Error 03 is related to the MAIN board and control board.
- If you have the multimeter, it will help you to find out which board causes the error 03.
- First, please find the BUS+, neutral and BUS- on the MAIN board, and follow the table as below to do the measurement.
Table 3.1
| Red probe | Black probe | Test value | Reference values | Failure status |
| BUS+ | Neutral | Diode voltage | OL | Less than 3V |
| Neutral | BUS+ | Diode voltage | OL | Less than 3V |
| Neutral | BUS- | Diode voltage | OL | Less than 3V |
| BUS- | Neutral | Diode voltage | OL | Less than 3V |
If the reading is right, and still error 03, it’s usually the control board problem; you can change it and check again.
If the reading is not right, it means that the issue is among the MAIN board, Please replace the boards that with wrong values, error 03 will be solved.
- Error 04
- Error 04 means inverting soft start is failed.
- After bus soft start is finished, and DC-DC control is turned on. The controller will turn on the inverting module, it will output the voltage from 0V to 120V (phase to neutral). If the voltage couldn’t reach 120V after a time, the inverter will give error 04.
- Error 04 is related to the MAIN board, and control board.
- Please replace the control board and MAIN board both, it will solve error 04.
- Error 05
- Error 05 means inverting current is overt the limitation. Please disconnect the load, and restart the inverter to have a check.
- If the inverter can work normally after the restarting, error 05 is usually caused by the surge from the utility input or the energy feedback from the load.
- If the error persists, please check:
- If the error 05 happens immediately when the LCD is on, the problem is related with MAIN board, control board and GRID board.
- If the error 05 happens when the output is available or charging, the problem is related with the MAIN board, please replace it to have a check.
- Error 06
- Error 06 means over temperature. Please disconnect the load, and restart the inverter to have a check.
- If the error still persists even the inverter has cooled down, it means the temperature sensors are wrong. We have the sensors on different board. Please contact with us, we will provide a special firmware for you to diagnose which sensor is wrong.
- Error 07
- Error 07 means relay checking fail. This error is usually caused by the rusting on the board which it is due to the dust and moisture.
- This error is related to the grid board. Please change the grid board, this error will be solved.
- Error 08
- Error 08 means CT sensors are Fault. We have AC current sensors on EX CT boards.
- You can contact with us for the special firmware, it will help to identify which sensor is wrong. Or you can follow as below to check which sensor is wrong.
- Error 09
- Error 09 means solar input power is not normal. Please restart the inverter to check. This error is very rare to see, if you face this error, please contact with us.
- Error 11
Error 11 means solar input is over current. This error is very rare to see, if you face this error, please contact with us. - Error 12
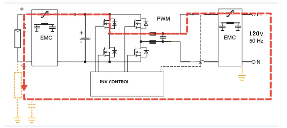
- Error 12 means leakage current is over the limitation.
- For our inverter is the transformerless type, it means there is no galvanic isolation between the solar and grid.
- The loop of the leakage current will be like as below:

- Generally the photovoltaic cells are isolated with the ground, but sometimes, it may have the isolation problem, like the cable is broken or sinking in the water, the glass of the panels has something wrong. These factors may cause leakage current from solar panels to ground.
- By following the safety standard, the inverter needs to cut off the utility input if the current is over the limitation.
- Please check the installation of the solar panels to solve this error.
- If the error persists without solar panels connected, the senor of the leakage current is failed; you can change the GFCI board to solve it.
- Error 13
Error 13 means the isolated resistance of the solar panels is too low. If the error persists after you choose “Grid tie with backup” or “Off-grid mode”, please contact with us. - Error 14
Error 14 means the DC component of the output current is over the limitation when the grid is connected in. This error only happens when the grid is connected in.
If the error persists when you restart the inverter, the error is related to the GRID board or MAIN board. You can change these boards to have a check. - Error 16
Error 16 means the self-checking of the leakage current sensor is failed. Please replace the Grid board or MAIN board to solve the issue. - Error 17
These two errors usually mean the CPU had something wrong. If you haven’t updated any firmware to the control board, please replace control board to solve this issue. - Error 22
Error 22 means the battery voltage is too high. Please check the real voltage and the voltage showed in the LCD display.
If the voltage is higher than 64V, this error will happen. - Error 23
Error 23 means the overload is activated.
Please check if some loads are too heavy for the inverter. Like air conditioner, pump and motors, this kind of loads demand large inrush current when they start up. The recommended rating of these loads is less than 1/3 rating of the inverter. - Error 26
Error 26 means the output is shorted. It is usually caused by the load output connection is shorted. Please check if the wire connection of the load is shorted, or the load is shorted by itself. - Error 27
Error 27 means the fans are blocked. When this error happens, please check if there is any fan stop working. Usually this error is caused by fans stop working. In few cases, it is caused by MAIN board. - Error 32
Error 32 means the DC-DC output current is over the limitation. Please replace MAIN board to solve this issue. - Error 33
Error 33 means the output voltage is lower than limitation. This error is similar with error 23. - Error 34
Error 34 means the output voltage is too high. This error is similar with error 04. - Error 38
Error 38 means MPPT 1 or 2 input is shorted. Please replace MPPT board to solve the issue. - Error 80, 81 and 82
Error 80~82 means parallel CAN communication is lost. Please change the parallel board.
Check the PCBs
In most situations, we need to take the PCBs out of the inverter and do some static measurements, then we can realize which part is damaged, and replace the relevant boards or components. Most fault conditions are due to damage of the power board, including the main board, GRID board, and sometimes the CNTL board.
MAIN board Fuse and capacitors checking
F2
| Parts | Attribute | Reference values | Failure status |
| F2 | Resistor | 0 ohm | Open |
CE1\CE2\CE3\CE4\CE5\CE6\CE7\CE8\CE9\CE10\CE11\CE12
C123\C124\C125\C129\C13O\C131 
If the capacitors explode as below, they need to be replaced.
MAIN board INV power device checking 
| Parts | Attribute | Reference values | Failure status |
| Q21, Q22, Q26, Q27、Q23 | Resistance | G→E: 22.8k | Short or explosion |
| Diode | C→E: OL | ||
| E→C: 0.4V | |||
| Q25、Q28 | Resistance | G→E: 17.3k | Short or explosion |
| Diode | C→E: OL | ||
| E→C: 0.4V | |||
| IGBT1、IGBT2、IGBT3、IGBT4、IGBT5、IGBT6、IGBT7、IGBT8 | Resistance | G→E: 23.0k | Short or explosion |
| Diode | C→E: OL | ||
| E→C: 0.4V | |||
| Q20 | Resistance | G→E:48.5k | Short or explosion |
| Diode | C→E: OL | ||
| E→C: 0.4V | |||
| Q24 | Resistance | G→E:48.5k | Short or explosion |
| Diode | C→E: OL | ||
| E→C: 0.4V | |||
| Q30、Q31、Q32、Q33 | Resistance | G→E: 23.8k | Short or explosion |
| Diode | C→E: OL | ||
| E→C: 0.4V | |||
| D66, D70 | Diode | P to N: 0.4V N to P: OL | Short or explosion |
Note: There is a coating on the board; please use the sharp probe, and press a bit hard to the board, make sure the probe touches the pins to read the right values.
MAIN board DC-DC checking 
| Parts | Attribute | Reference values | Failure status |
|
Q2、Q3、Q4、Q5、Q6、Q7、Q8、Q9、Q10、Q11、Q12、Q13 | Resistor1 | G→S: 7.7k |
Short or explosion |
| G→D:250K | |||
| D→S: OL | |||
| Diode | D→S: OL | ||
| S→D: 0.4V | |||
| R312、R313、R314、R315、R317、R318、 R318、R320、R321、R322、R323、R324 | Resistance | 68 ohm | Short or explosion |
Note 1: When you use the multimeter to measure the resistor of the transistor, because of the capacitor in the circuit, it will cause the changing of the values when you measure the DS and GD. So we recommend you measure the diode forward voltage of SD, and the resistor of GS. These two values can reflect the situation of the transistor more correctly.
In order to read the right value, please discharge the voltage between BAT+ and BAT- to near 0V.
If you want to remove the driver board, please remove the screws below first. 
Driver board checking
Please remove the screws as below, and plug out the driver board, and check.
| Parts | Attribute | Reference values | Failure status |
| D35\D36\D45\D50\D59\D64\ D91\D96\D97\D98\D99\D101 | Diode | +→-: 0.4 | Short or explosion |
| –→+:OL | |||
| R316\R188\R175\R170\ R193\R307\R144\R145 | Resistance | 15k | Short or explosion |
Grid board checking 
| Parts | Attribute | Reference values | Failure status |
| FC1\FC2 | Resistance | 0 ohm | Open |
Appendix
Disassembly guide
Open the top cover and bottom cover
Open the top cover by removing the screws as below:
Open the top cover slowly. Before you can open it totally, please don’t forget to remove the cables attach the LCD: 

Remove the gray and white cables of the machine 

Remove the inductance wires of the main board and GRID board 
Remove PV switch and PV Cable
Five screws must be removed first to remove the PV switch 4.2.5.
To remove the PV cable, first remove 3 screws 
Remove the battery end fuse and copper bars
First remove the two nuts and two screws. 
Remove control board
The two screws are removed first, then the control board can be removed. 
Remove MAIN board
Thirty-nine screws must be removed first to remove the MAIN board. 
Cables connection guideline 
Hybrid LV 6KW Solar Inverter 














