SECURE C-Stat 11-B Battery Powered Programmable Room Thermostat

Battery Powered Programmable Room Thermostat

Programmable room thermostats are widely recognized as one of the best ways in which to control the central heating. C-Stat programmable room thermostats have a large display and intuitive user interface, making them easy to set up and use. C-Stat uses a sophisticated load compensation (LC) algorithm for accurate temperature control and energy efficiency. Being battery-powered, these models are suitable for replacing most existing room thermostats. Installation and connection should only be carried out by a suitably qualified person and in accordance with the edition of the IEE wiring regulation.
Warning:
Isolate mains supply before commencing installation.
Positioning the C-Stat programmable room thermostat
The C-Stat should be mounted on an internal wall approximately 1.5 meters from floor level and should be in a position away from draughts, direct heat and sunlight. Ensure that there will be enough space to allow access to the two retaining screws located at the base of the wall plate

Fitting the wall plate
To remove the wall plate from the C-Stat undo the two retaining screws located on the underside, the wall plate should now be easily removed. Once the wall plate has been removed from the packaging please ensure the C-Stat is resealed to prevent damage from dust, debris etc.
The wall plate should be fitted in a position that allows a total clearance of at least 50mm around the C-Stat programmable thermostat.

Direct Wall Mounting
Offer the plate to the wall in the position the C-Stat is to be mounted and mark the fixing positions through the slots in the wall plate. Drill and plug the wall, then secure the plate in position. The slots in the wall plate compensate for any misalignment of the fixings.
Wiring Box Mounting
The C-Stat wall plate may be fitted directly onto a single gang steel flush wiring box complying with BS4662, using two M3.5 screws. The C-stat is suitable for mounting on a flat surface only; it must not be positioned on an unearthed metal surface.
Electrical Connections
All necessary electrical connections should now be made. Flush wiring can enter from the rear through the aperture in the wall plate. The recommended cable size is 1.0mm².
Internal wiring diagram:

The C-Stat is double insulated and does not require an earth connection, an earth connection block is provided on the wall plate for terminating any cable earth conductors. Earth continuity must be maintained and all bare earth conductors must be sleeved. Ensure that no conductors are left protruding outside the central space enclosed by the wall plate.
- The C-Stat has voltage free contacts
- The C-Stat is battery powered, therefore no mains connection is required to power it.
Please ensure that all wiring complies with current IEE regulations

C-Stat controlling typical combination boiler installation. For precise termination connection information please refer to the boiler manufacturer instructions.

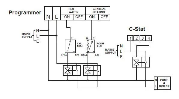
C-Stat controlling a secondary heating zone on a fully pumped system with existing programmer and two spring return valves with auxiliary switches

C-Stat replacing a conventional room thermostat on a fully pumped system with an existing programmer and 3 port mid-position valve.
C-Stat replacing a conventional room thermostat on a fully pumped system with an existing programmer and two spring return valves with auxiliary switches
All wiring diagrams are schematic and should be used for guidance only.
INSTALLATION AND CONNECTION OF THE C-STAT MUST BE CARRIED OUT BY A SUITABLY QUALIFIED PERSON.
WARNING: ISOLATE MAINS SUPPLY BEFORE COMMENCING INSTALLATION
LC Temperature control software
Thermostats using LC control algorithms will reduce the temperature swing that normally occurs when using traditional bellows or thermally operated thermostats. As a consequence, an LC regulating thermostat will maintain the comfort level far more efficiently than any traditional thermostat. When used with a condensing boiler, the LC thermostat will help to save energy as the control algorithm allows the boiler to operate in condensing mode more consistently compared to older types of thermostats.
- For Gas boilers set the LC setting to 6 cycles per hour (default setting)
- For Oil boilers set the LC setting to 3 cycles per hour
- For Electric heating set the LC setting to 12 cycles per hour
To adjust this setting go to the SETUP MENU and select LC CYCLES
Fitting the C-Stat to the wall plate
Fit the 2 x AA batteries provided under the hinged battery cover on the front of the unit. Ensure they are fitted correctly as indicated by the terminal markings in the battery compartment.
Complete the installation by swinging the C-Stat into position by engaging the lugs at the top of the wall plate before pushing it firmly home into its plug-in terminal block.
Tighten the 2 captive screws on the underside of the unit. Now ensure that the heating system is responding to the On/Off commands from the C-Stat. Explain its operation to the householder and hand over the users operating instructions to the user.

Installer Settings
There are a number of ‘Installer Settings’ that should be set on installation. These can be found under the ‘SET UP MENU’ on page 15 of the user instructions.
| Clock Format | AM/PM or 24 Hour clock display – Default setting AM/PM |
| Daylight saving | On or Off – Default setting ON for UK Market |
| Standby temperature | Frost protection setting – Default setting 5°C |
| Upper and Lower Temperature limits | Default settings 30°C and 5°C |
| LC Cycles | This setting will change according to the type of boiler being used – Default setting 6 For Gas boiler, this setting should be 6 cycles per hour For Oil boilers, this setting should be 3 cycles per hour For Electric panel heaters, this should be 12 cycles per hour |
| Optimum Start | On or Off – Default setting Off |
The LC Cycles setting and Optimum Start settings should be carefully set on installation as this will affect system performance.
Resetting the thermostat
Electronic equipment can in some circumstances be affected by electrical interference. If the display becomes frozen or scrambled simply press both the BACK and ENTER buttons simultaneously.

Specification – C-Stat 11-B | C-Stat 17-B
- Power Supply 2 x AA Batteries
- Contact type Micro-disconnection
- Wiring configuration Voltage free c/o contacts (SPDT)
- Contact voltage rating 230V ac 50Hz (30V dc)
- Contact current rating 8A (1A inductive)
- Temperature differential 0.5°C
- Temperature accuracy +/- 0.5°C to 21°C
- Standards BS EN / EN (60730-2-9
- Dimensions (WxHxD) 120mm x 100mm x 26.5mm
- Weight 0.3kg (approx)
- Enclosure Flame retardant thermoplastic
- Ingress protection IP30
- Pollution degree Degree 2
- Insulation class Class II (Double Insulated)
- Software class Class A
- Control type Type 2B
- Temperature range 0°C to 40°C
Secure Meters (UK) Ltd
Secure House, Lulworth Close, Chandler’s Ford,
Eastleigh, SO53 3TL, UK
t: +44 1962 840048 f: +44 1962 841046 www.securemeters.com




















