SEALEY AB1758 51.3kw Direct Diesel Fired Heater

Thank you for purchasing a Sealey product. Manufactured to a high standard this product will, if used according to these instructions and properly maintained, give you years of trouble free performance.
IMPORTANT: PLEASE READ THESE INSTRUCTIONS CAREFULLY. NOTE THE SAFE OPERATIONAL REQUIREMENTS, WARNINGS AND CAUTIONS. USE THE PRODUCT CORRECTLY AND WITH CARE FOR THE PURPOSE FOR WHICH IT IS INTENDED. FAILURE TO DO SO MAY CAUSE DAMAGE AND/OR PERSONAL INJURY AND WILL INVALIDATE THE WARRANTY. PLEASE KEEP INSTRUCTIONS SAFE FOR FUTURE USE.
SAFETY INSTRUCTIONS
ELECTRICAL SAFETY
WARNING! It is the responsibility of the owner and the operator to read, understand and comply with the following:
You must check all electrical products, before use, to ensure that they are safe. You must inspect power cables, plugs, sockets and any other connectors for wear or damage. You must ensure that the risk of electric shock is minimised by the installation of appropriate safety devices. A Residual Current Circuit Breaker (RCCB) should be incorporated in the main distribution board. We also recommend that a Residual Current Device (RCD) is used. It is particularly important to use an RCD with portable products that are plugged into a supply which is not protected by an RCCB. If in any doubt consult a qualified electrician. You may obtain a Residual Current Device by contacting your Sealey dealer.
You must also read and understand the following instructions concerning electrical safety.
- The Electricity at Work Act 1989 requires all portable electrical appliances, if used on business premises, to be tested by a qualified electrician, using a Portable Appliance Tester (PAT), at least once a year.
- The Health & Safety at Work Act 1974 makes owners of electrical appliances responsible for the safe condition of those appliances and the safety of the appliance operators. If in any doubt about electrical safety, contact a qualified electrician.
- Ensure that the insulation on all cables and on the appliance is safe before connecting it to the power supply. See 1.1.1. and 1.1.2. and use a Portable Appliance Tester.
- Ensure that cables are always protected against short circuit and overload.
- Regularly inspect power supply cables and plugs for wear or damage and check all connections to ensure that none are loose.
- IMPORTANT! Ensure that the voltage marked on the appliance matches the power supply to be used and that the plug is fitted with the correct fuse – see fuse rating at right.
- DO NOT pull or carry the appliance by the power cable.
- DO NOT pull the plug from the socket by the cable.
- DO NOT use worn or damaged cables, plugs or connectors. Immediately have any faulty item repaired or replaced by a qualified electrician. When an ASTA/BS approved UK 3 pin plug is damaged, cut the cable just above the plug and dispose of the plug safely.
Fit a new plug according to the following instructions (UK only).- Connect the GREEN/YELLOW earth wire to the earth terminal ‘E’.
- Connect the BROWN live wire to the live terminal ‘L’.
- Connect the BLUE neutral wire to the neutral terminal ‘N’.
- After wiring, check that there are no bare wires, that all wires have been correctly connected, that the cable outer insulation extends beyond the cable restraint and that the restraint is tight.
Double insulated products, which are always marked with this symbol , are fitted with live (brown) and neutral (blue) wires only.
To rewire, connect the wires as indicated above – DO NOT connect either wire to the earth terminal.
- If an extension reel is used it should be fully unwound before connection. A reel with an RCD fitted is preferred since any appliance plugged into it will be protected. The cable core section is important and should be at least 1.5mm², but to be absolutely sure that the
capacity of the reel is suitable for this product and for others which may be used in the other output sockets, we recommend the use
of 2.5mm² section cable.
GENERAL SAFETY
DANGER! Risk of carbon monoxide poisoning. Failure to provide proper ventilation could result in serious illness or death.
- Check that the heater is in sound condition and good working order. Take immediate action to repair or replace damaged parts.
- Use recommended parts only. Unapproved parts may be dangerous and will invalidate the warranty.
- WARNING! Only use paraffin, kerosene or diesel to fuel your heater, in accordance with instructions contained in this manual.
- WARNING! Keep spare fuel in suitable containers and away from sources of heat or ignition.
- Keep the front of the heater a minimum of 2.5 metres (3 metres for AB2158) from any combustible materials (i.e. wooden items, cloth, plastics, paper, etc).
- Only operate on a level and stable surface.
- WARNING! DO NOT use the heater near flammable material, liquids, solids, gases or compressed gas cylinders.
- DO NOT use the heater in closed rooms, living areas, basements or below ground level.
- DO NOT allow untrained persons to operate the heater and DO NOT operate the heater without the cover.
- DO NOT move or handle the heater when hot.
- DO NOT leave the heater unattended when in use. Switch the heater off and unplug from the mains before leaving work area.
- DO NOT fill the fuel tank whilst the heater is running or still hot.
- DO NOT over-fill the fuel container. Wipe up any spilt fuel immediately.
- DO NOT obstruct the air inlet (rear) and air outlet (front) of the heater.
- DO NOT use duct work in front or at the rear of the heater.
- DO NOT allow children or animals near the heater when in use, or while hot.
- WARNING! RISK OF ELECTRIC SHOCK. DO NOT expose the heater to water spray, rain, dripping water or wind.
- DO NOT operate the heater when you are tired or under the influence of alcohol, drugs or intoxicating medication.
- DO NOT touch the heater outlet or dome when first switched off as these are very hot and will take time to cool.
- Ensure that the heater is correctly turned off when not in use and store in a safe, dry area, out of reach of children.
- DO NOT unplug the heater to switch it off. Use the ON/OFF switch.
- WARNING! Improper maintenance can lead to poor combustion and soot production.
NOTE: This appliance is not intended for persons (including children) with reduced physical, sensory or mental capabilities, or lack of experience and knowledge, unless they have been given supervision or instruction concerning use of the appliance by a person
responsible for their safety. Children should be supervised to ensure that they do not play with the appliance.
INTRODUCTION & SPECIFICATIONS
Our range of paraffin / kerosene / diesel heaters represents excellent value. Workshop tried and tested. All models have an adjustable thermostat (C°) that cuts in as desired temperature is reached. Models are fitted with digital room temperature (C°) display, spare parts storage compartment and heavy duty pneumatic wheels. Proven pump systems handle either paraffin, kerosene or diesel with no adjustment of air compressor required. All models are fitted with fuel tank gauge and heavy-duty filler cap.
Sealey Advantages:
- PARAFFIN, KEROSENE OR DIESEL – The Sealey AB heaters will operate on all.
- CLEAN BURNING – A specially designed burner head in a stainless steel combustion chamber ensures a more thorough burn of fuel which means greater fuel economy and maximum heating effect.
- FILTER PROTECTION – The compressor unit is protected by extra large filter elements.
- LARGE FUEL TANK – The AB series heaters will operate for between 8 and 11 hours on a single fill of fuel.
- SAFETY FEATURES – The AB series heaters are fitted with a flame-out device which cuts the fuel supply when the flame is
inadvertently extinguished. - QUALITY – Manufactured to comply with the rigorous standards.
- AFTER SALES SERVICE – The best after sales service in the business. Full spares back up for all models.

Minimum Clearances from Combustibles top 1.2m sides 1.2m front 2.4m WARNING! This heater is not suitable for use with Bio-Diesel; use of Bio-Diesel will damage the filter and seals.
Damage caused by use of Bio-Diesel will not be covered by warranty.Model AB1008 / AB1008SS AB1258 AB1758 / AB1758SS AB2158 rating Btu/hr (kW) 100000 (29.3) 125000 (36.6) 175000 (51.3) 215000 (63) fuel
Paraffin/ Kerosene/Diesel
Paraffin/ Kerosene/Diesel
Paraffin/ Kerosene/Diesel
Paraffin/Kerosene/ Diesel fuel tank capacity (Litres) 38 38 49 49 fuel consumption (L/hr) 3.5 3.8 5.2 6.1 Maximum operating Hours 11 10 9.5 8 Pump Pressure (Psi) +/- 10% 4.5 4.5 6.5 8 Voltage/Amp 230V/5A 230V/5A 230V/5A 230V/5A Air flow (cfm) 520 540 630 670 Heated Volume (m3) 566 702 974 1200 Phase single single single single Power cable (m) 2.1 2.1 2.1 2.1 size (cm) 99 x 58.5 x 66 99 x 58.5 x 66 109 x 61 x 66 109 x 61 x 66 net Weight (Kg) 23 23 26.3 27.7 Assembly Parts 1 Wheel support frame 1 Axle 2 Wheels 1 front Handle 1 rear Handle 2 cord Wraps 2 cotter Pins 4 Axle flat Washers 2 Axle Bushings 2 Wheel caps 4 cord Wrap screws 8 frame Bolts 8 frame nuts
Assembly
Unpack the heater and check contents. Should there be any damaged or missing parts contact your Sealey Dealer immediately.
- Slide axle through wheel support frame, slide a bushing and flat washer (A) to each end of the axle.
- Install wheels with valve stem on the outside, slide flat washer (B) onto the axle and then using a cotter pin bend the legs of the pin with pliers to secure. Snap on the wheel caps onto the flat washer (B).
- Place heater on wheel support frame ensuring that the air inlet is by the wheels and place the heater onto the frame lining up the holes on the fuel tank flange with holes on the wheel support frame.
- Place handle on fuel tank flange and line up with the wheel support frame fixing holes. Insert bolts through the fuel tank flange and both frames and secure finger tight only with nuts and washers.
- Repeat with process with the rear handle.
- Attach the cord wraps onto the front and rear handles as shown in fig.1 using screws and nuts.
- When assembly is complete, securely tighten all nuts.
WARNING! DO NOT use the heater without the support frame fully assembled.
OPERATING CONDITIONS
- Principles of heat generation
When the heater is switched on the air compressor draws in air, pressurises it and passes it through an air line to the burner head nozzle. The air flow causes fuel to be drawn from the tank. The fuel and air mix is then sprayed into the combustion chamber. The mixture is automatically ignited by the spark plug and a high temperature heat stream is generated in the combustion chamber. Air is drawn into the unit by a fan and is pushed around the cool chamber situated between combustion chamber and outer casing. This fast flowing air sucks the heat stream out of the combustion chamber, providing the required heat. The heat output is governed by the compressor – the higher the air pressure the hotter the flame. If the system malfunctions a “flame-out” control will operate and automatically cut off the motor and fuel supply. Should this happen, switch off machine and unplug from mains supply. Refer to trouble shooting chart in Section 8 and/or return unit to supplier for maintenance.
- Fuel
The AB series will operate with three types of fuel, paraffin, kerosene or diesel. The following information must be understood before use.- Paraffin / Kerosene will sometimes cause condensation. If the unit is stored unused (i.e. during the summer) such condensation will cause the fuel tank to corrode and, when next used, the flame to pulsate due to water in the tank. To overcome the the fuel must be drained off, if the heater is to be unused for long periods.
- When used in the construction or agricultural industries ensure that the safety regulations in force are adhered to with regard to distances from flammable materials and any other specified substances.
WARNING! Air contaminants taken into the heater may affect the heat output, damage the unit and may cause health problems.
Example: Body shop filler dust or paint over spray will damage the motor bearing, clog the filter and compressor and contaminate the combustion chamber causing flame flutter and health hazards. Please note that any parts damaged by filler dust or over spray will not be covered by warranty. - VENTILATION. Minimum recommended opening for fresh air intake, AB1008 / AB1008SS = 0.29m², AB1258 = 0.37m², AB1758 / AB1758SS = 0.52m² and AB2158 = 0.63m².
WARNING! Only use the heater in well ventilated areas. Careful consideration must be given to the placing of the heater to provide safe and comfortable heating. Ensure continuous ventilation is provided to the heater operating area, allow at least 0.01m2/kW heater output. A ventilation opening must run to the outside of the premises in which the heater is to be operated.Minimum Clearances from Combustibles top 1.2m sides 1.2m front 2.4m
OPERATING INSTRUCTIONS
- Running the heater on paraffin / kerosene
The heater has been preset at the factory to a setting which is suitable for paraffin, kerosene or diesel and will produce the correct heat output when first used from new. You should run the heater at the preset output in order to ensure the long life, safety and reliability of the unit.
WARNING! The first time the heater is used, fire up outdoors and run for at least 10 minutes to burn off any oils used in the manufacturing process.- Ensure that the unit is unplugged from the mains supply.
- Fill the fuel tank (fig.5) with paraffin, kerosene or diesel until the fuel gauge points to “F”. DO NOT mix the fuels, always drain and clean out the fuel tank when changing type of fuel.
WARNING! Never refill the fuel tank indoors, always refill outside. DO NOT over-fill. Wipe away any spillage before use.
- Plug into the main power supply using the 2m extension cable.
- Turn the thermostat control knob (fig.4) to the desired temperature setting. The heater has a range from 4oC to 43oC. Press the power switch to the “ON”(I)position. The lamp and the room temperature display will illuminate and the heater will start.
NOTE: The electrical components of this heater are protected by a fuse mounted on the PCB. If the heater fails to fire, check this fuse first and replace if necessary. Also check the power source to ensure that the proper voltage is being provided to the heater.
NOTE: The room temperature will display will indicate the following:
- The pump pressure should be +/- 10% of the pressure stated in the specification table above, if the unit is running outside of this tolerance, adjust the pressure as shown in fig.3.

- Shut down the heater using the ON/OFF switch and then disconnect from the mains supply.
- Restarting the heater.
- Wait 10 seconds after turning the heater “OFF” (O).
- Turn the Power switch to “ON” (I).
WARNING! Ensure that all pre-starting precautions are carried out.
- Monitoring the heat output
- If, after a period of time, the heat output begins to fall this indicates that either the unit requires maintenance, as laid out in Section 6, or that the environmental conditions the unit is operating in are not correct, see Section 4.
WARNING
DO NOT ATTEMPT TO TURN UP THE AIR PRESSURE TO COMPENSATE FOR HEAT LOSS as this could result in damage to the combustion chamber and will invalidate the warranty.
- If, after a period of time, the heat output begins to fall this indicates that either the unit requires maintenance, as laid out in Section 6, or that the environmental conditions the unit is operating in are not correct, see Section 4.
MAINTENANCE
WARNING! Maintenance must only be undertaken by a qualified person.
WE STRONGLY RECOMMEND THAT ALL SERVICING IS DONE BY YOUR LOCAL SERVICE AGENT.
Looking after your AB heater will pay dividends, ensuring heat as and when you need it and avoiding frustrating operational problems.
IMPORTANT! We strongly recommend that you arrange for heater servicing during the summer months to avoid being left without heat during the winter.
WARNING! Unplug unit from mains power supply before opening or servicing heater. See Section 1 regarding electrical safety and maintenance.
- General. Keep the heater clean; wipe outer case with a damp, clean cloth. Do not use abrasives. Oil wheels if necessary. Check heater for damage and immediately repair or replace with authorised parts. Contact your Sealey Service Agent.
- Fuel Tank.
- For long term storage the fuel tank will need to be drained. The tank should be flushed every 200 hours of operation or as required. There is a drain plug on the underside of the fuel tank (fig.6). To remove the plug pull down the plug grip and remove the seal head from the drain hole. Drain the fuel into a suitable container. Using a small amount of fresh paraffin, rinse and swirl the paraffin inside the tank and then drain fully.

- Replace the seal head back into the drain hole and push the plug grip into the seal head to lock into position see fig.7.


- For long term storage the fuel tank will need to be drained. The tank should be flushed every 200 hours of operation or as required. There is a drain plug on the underside of the fuel tank (fig.6). To remove the plug pull down the plug grip and remove the seal head from the drain hole. Drain the fuel into a suitable container. Using a small amount of fresh paraffin, rinse and swirl the paraffin inside the tank and then drain fully.
- Spark plug (electrode). Clean and check the plug gap every 600 hours, or replace if necessary. Clean the spark plug using a wire brush and set the gap to 3.5mm.
- Air filter. The cast alloy compressor unit is protected by a three stage filter system (fig.9). T he intake filter should be cleaned every 500 hours or more regularly if the appliance is used in a dusty environment.

- Remove fan guard and the filter end cover.
- Take out the intake filter, wash it using a light detergent and dry thoroughly.
- The Output and Lint filters should be replaced every 500 hours or less if the operating conditions demand.
- Fuel filter. The fuel filter (fig.10) should be cleaned twice per season, unless contamination occurs where it will require cleaning immediately. To clean the filter, remove and wash in paraffin.

- Nozzle. The nozzle should be cleaned or replaced at least once per heating season.
- To clean dirt from nozzle, Unscrew the four retaining screws and hinge open the top cover of the heater.
- Remove the burner head and remove the nozzle (fig.11).

- Blow compressed air through the front of the nozzle. For stubborn dirt it is advisable to soak the nozzle in clean paraffin to help loosen any particulate.
- Refit nozzle and burner head in reverse order to above.
- Flame-out device. The AB heaters are fitted with a flame-out device (a photocell, see fig.12), which cuts the fuel supply should the flame be inadvertently extinguished, or if the unit overheats. If this happens, switch off the heater and unplug from the mains supply. Check the heater to determine the fault. In particular check that the air intake is not obstructed and that the internal fan is rotating freely. Wait a few minutes and restart the unit. If the problem persists contact your local Sealey Service Agent.

- Fan. Fan blades (fig.13) should be cleaned at least once per heating season (depending on environment). Remove the outer case and clean the fan blades with a damp cloth.
Dry fan thoroughly using compressed air.
- Fuse Replacement
NOTE: This is a fuse protected heater.
If your heater fails to ignite check the fuse as shown in fig.14 before contacting your local service agent.
WARNING! Unplug the heater from the mains power supply before attempting any maintenance work.- Remove the control panel screws using a medium phillips screwdriver and lift off the side panel to reveal the printed circuit board.
- Disconnect switch wires from the power switch.
- Remove fuse from holder as shown.
- Replace fuse with one of the same specification.
WARNING! Do not substitute the fuse with one of a higher or lower current rating as this may result in a fire hazard. - Reconnect switch wires to the power switch.
- Replace side panel.

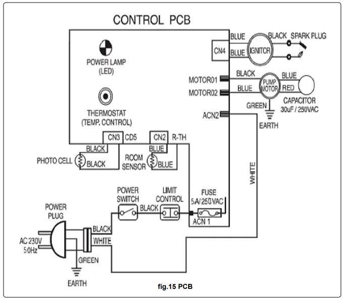
WIRING DIAGRAM

TROUBLESHOOTING
- Although our heaters operate with diesel fuel, when the temperature is below 0°C diesel additives are required to maintain the diesel’s viscosity.
- Typically diesel can cloud in freezing conditions and will start to gel. You will need additives for your fuel in these conditions.
- Kerosene/Paraffin does not start to gel until the ambient temperature is around -40°C.

Problem Possible Cause Solution Heater fires, but main PcB shuts heater off after a short period of time. Lamp is flickering and LED
display shows “E1”.
1. Incorrect pump pressure. 2. Dirty input, output or lint filter.
3. Dirty fuel filter.
4. nozzle is dirty.
5. Photocell lens is dirty.
6. Photocell not installed properly.
7. Photocell Defective.
8. Improper electrical connection between Main PcB and Photocell.
9. Ambient temperature to low for fuel type,
1. Adjust pump pressure (see fig.3). 2. clean/replace Air filter.
3. clean/replace fuel filter.
4. clean/replace nozzle.
5. clean/replace Photocell.
6. Adjust Photocell position.
7. replace Photocell.
8. check wiring connections (see Wiring Diagram).
9.change fuel type.
Heater will not operate or motor runs for a short time. Lamp flickers and LED display shows “E1”. 1. No paraffin in fuel tank. 2. Incorrect pump pressure.
3. corroded spark Plug or incorrect gap.
4. Dirty fuel filter.
5. Dirty nozzle.
6. Moisture in fuel/fuel tank.
7. faulty electrical connection.
8. Ignitor Wire not connected to spark Plug.
9. Defective Ignitor.
1. Fill tank with fresh paraffin. 2. Adjust pump pressure (see fig.3).
3. clean/adjust/replace spark plug.
4. clean/replace fuel filter.
5. clean/replace nozzle.
6. Rinse out fuel tank with fresh paraffin.
7. Inspect all electrical connections.
8. re-attach Ignitor Wire to spark Plug.
9. replace Ignitor.
fan does not operate when heater is plugged in and Power switch is in the “on” position. The lamp is flickering or on and LED display shows “E1” or “E2”. 1. thermostat is set too low. 2. Broken electrical connection between Main PcB and motor.
1. rotate thermostat to a higher setting. 2. Inspect all electrical connections.
Lamp flickering and LED display shows “E3”.
1. thermostat switch has failed. 1. replace thermostat switch. Poor combustion. 1. flames extending beyond heater. 2. Low heat output.
1. Decrease Pump Pressure (see fig.3). 2. Increase Pump Pressure (see fig.3).
Heater does not turn on and the lamp is not lit. 1. temperature limit sensor has overheated. 2. no electrical power.
3. fuse Blown on PcB.
4. faulty connection between temperature Limit sensor and PcB.
1. Push Power switch to “off” and allow heater to cool for 10 minutes. Push Power switch back “on”. 2. check power cable and extension cable connections. test power supply.
3. Check/replace Fuse (see fig.14).
4. Inspect all electrical connections.
WARNING! This heater is not suitable for use with Bio-Diesel; use of Bio-Diesel will damage the filter and seals.
Damage caused by use of Bio-Diesel will not be covered by warranty.
Environmental Protection.
Recycle unwanted materials instead of disposing of them as waste. All tools, accessories and packaging should be sorted, taken to a recycling centre and disposed of in a manner which is compatible with the environment.
SUPPORT CENTER
Parts support is available for this product. To obtain a parts listing and/or diagram, please log on to www.sealey.co.uk, email
[email protected] or phone 01284 757500.
NOTE: It is our policy to continually improve products and as such we reserve the right to alter data, specifications and component parts without prior notice.
IMPORTANT: No liability is accepted for incorrect use of this product.
WARRANTY: Guarantee is 12 months from purchase date, proof of which will be required for any claim.
INFORMATION: For a copy of our latest catalogue and promotions call us on 01284 757525 and leave your full name and address, including postcode.
ABOUT COMPANY
- Sole UK Distributor, Sealey Group, Kempson Way, Suffolk Business Park, Bury St. Edmunds, Suffolk, IP32 7AR
- TEL: 01284 757500
- FAX: 01284 703534
- WEB: www.sealey.co.uk
- EMAIL: [email protected]
Get In Touch
- Call: 0845 6880112
- Email: [email protected]
Our Address
Puravent, Adremit Limited, Unit 5a, Commercial Yard, Settle, North Yorkshire, BD24 9RH





































