iControls ROC-2HE-UL Reverse Osmosis System Controller
![]()
INSTRUCTIONS
Welcome.
Thank you for purchasing an iControls controller.
You made a good choice in choosing iControls. You can expect years of trouble-free service. With a design based on feedback from leaders in the RO field plus our own experience in RO system design and manufacture, iControls RO controllers are truly best in class.
As good as our controllers are, there’s always room for improvement. If you have an experience, idea or input either positive or negative we’d love to hear from you. Again, thanks for your purchase. Welcome to the community of iControls users.
David Spears President, iControls Technologies Inc. [email protected]
Inputs
- Tank level switches: (2) Normally-Closed. Can be used with a single level switch.
- Inlet pressure switch: Normally-Open.
- Pretreat lockout switch: Normally-Open
The Tank, Low Pressure and Pretreat inputs are 50% duty cycle square wave, 10VDC peak @ 10mA max. The switch inputs are dry contacts only. Applying voltage to these terminals will damage the controller. - Controller Power: 110-120/208-240 VAC, 60/50Hz (Range: 110-240 VAC)
- Permeate Conductivity: 0-3000 PPM, 0-6000 µs (standard sensor, CP-1, K=.75)
- Feed Conductivity (opt): 0-3000 PPM, 0-6000 µs (standard sensor, CP-1, K=.75)
Output Circuit Ratings
- Feed Solenoid: 1A. Voltage is the same as motor/supply voltage.
- Solenoid Flush: 1A. Voltage is the same as motor/supply voltage.
- Motor: 1.0 HP/110-120V, 2.0 HP/208-240V.
Circuit Protection
Relay Fuse: F1 5x20mm 2 Amp BelFuse 5ST 2-R
Note: The fuse shown above are for supplemental protection only. Branch circuit protection and disconnect means must be provided externally.
See Field Wiring Diagram for Branch Circuit protection requirements.
Other
Dimensions: 7” tall, 7” wide, 4”” deep. Nema 4X Polycarbonate Hinged Enclosure.
Weight: 2.6 lb. (Basic Configuration, not including optional wire harness,
Environment: etc..) 0-50°C, 10-90%RH (non-condensing)
Simplified Schematic
Controller Overview
Controller Detail: CPU-4
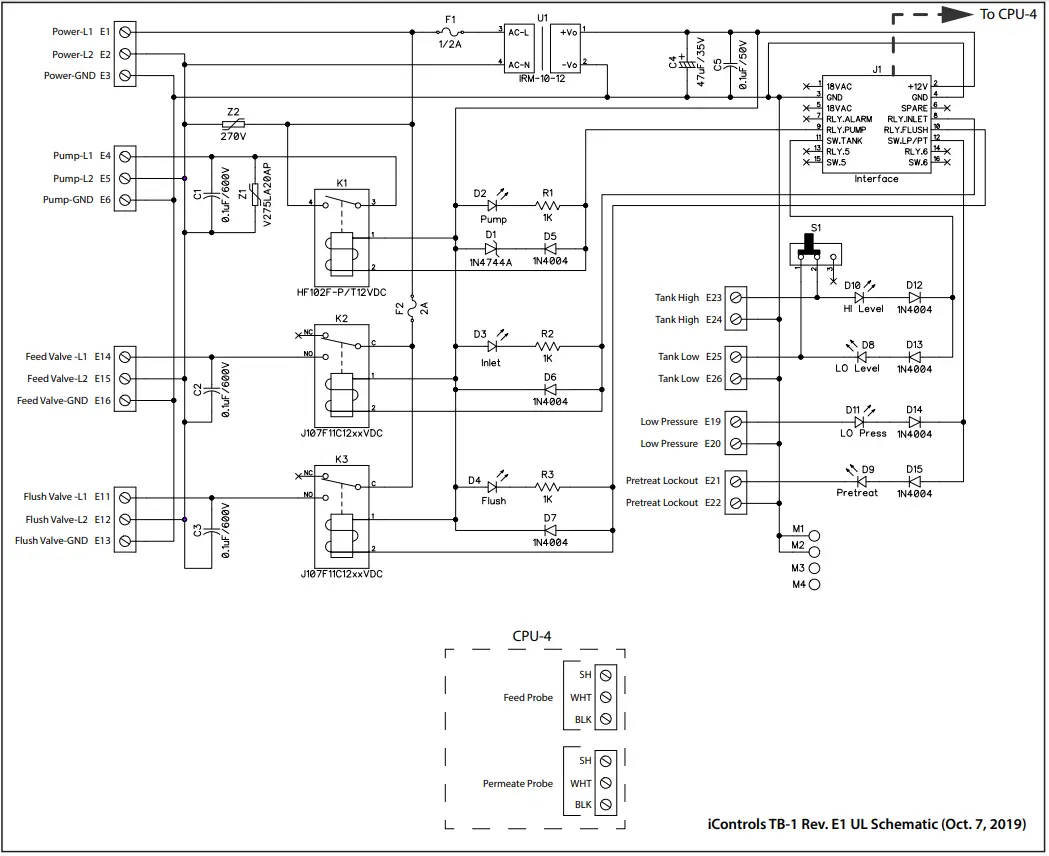
Controller Detail: Terminal Board, TB-1 (Rev D2) (See Fig. 1 for schematic)
Conductivity Probe Installation
This is a partial view of the internal menus. Additional editable items include: Language, Audible Alarm (ON/OFF), WQ Loss of Signal setting, Hardware & Firmware Version and more.
Controller Programming: ROC-2HE Program Selections
The controller has 4 separate user-selectable sets of settings for configuring the RO. The factory de-fault settings are shown below. The settings are identical except for variations in the flush behavior.
- Program 1, High Pressure flush.
- Program 2, No Flush
- Program 3, Permeate Flush, (low pressure, inlet valve closed)
- Program 4, Low Pressure, feed water flush
- See the previous page for instructions on how to access the menu for selecting these programs.
- See Appendix A for a detailed explanation of the Parameters and their affect on the RO’s operation.
These features are disabled by default due to the potential for confusion on the part of end-users in the field. They can be enabled when needed via the OEM PC programming interface which allows changes to all of the values shown above.
Controller Fault Condition Displays
Below are examples and explanations of the displays which accompany the fault conditions possible on the CPU-4. Fault conditions always indicate a problem of some sort which requires corrective action. the displays provide sufficient information to recognize the source of the fault and the required correc-tive action.
Low Pressure Fault: (System is responding to low pressure condition per system settings)
- Line 1 “Service Fault”
- Line 2 “Low Feed Pressure”
- Line 3
- Line 4 “Restart in MM:SS”
Pre Treat Fault: (Pretreat Switch is closed indicating problem with pretreat system).
- Line 1 “Service Fault”
- Line 2 “Pretreat”
- Line 3
- Line 4 “Check Pretreat Sys.”
Permeate Conductity Fault: (Permeate conductivity is higher than the alarm setpoint.)
- Line 1 “Service Fault”
- Line 2 “Permeate TDS xxx ppm” or “Permeate Cond xxx uS”
- Line 3 “Alarm SP xxx ppm” or “Alarm SP xxx uS”
- Line 4 “To Reset Push OFF/ON”
Feed Conductivity Fault: (Feed conductivity is higher than the alarm setpoint.)
- Line 1 “Service Fault”
- Line 2 “Feed TDS xxx ppm” or “Feed Cond xxx uS”
- Line 3 “Alarm SP xxx ppm” or “Alarm SP xxx uS”
- Line 4 “To Reset Push OFF/ON”
Conductivity Probe Error messages:
- Line 2 “Inteference” – Noise detected by conductivity circuit, valid measurement not possible.
- Line 2 “Over-range” – Measurement is out of range for the circuit, probe may also be shorted
- Line 2 “Probe shorted” – Short circuit detected on temperature sensor in probe
- Line 2 “Probe not detected” – Open circuit detected on temperature sensor in probe (white and un-shielded wire)
- Line 2 “Probe Startup 1” – Internal reference voltage too high to make valid measurement
- Line 2 “Probe Startup 2” – Internal reference voltage too low to make valid measurement
- Line 2 “Probe Startup 3” – Internal excitation voltage too high to make valid measurement
- Line 2 “Probe Startup 4” – Internal excitation voltage too low to make valid measurement
Appendix B. Controller Programming: Programming Interface Overview
The Programming interface is a Windows-based tool for making changes to the ROC software. This screen shows the RO settings available. There are 4 field-selectable sets of settings stored in the CPU-.4
Appendix C. Warranty
iControls Limited Warranty
What the warranty covers:
iControls warrants the ROC 2HE to be free from defects in materials and workmanship during the war-ranty period. If a product proves to be defective during the warranty period, iControls will at is sole option repair or replace the product with a like product. Replacement product or parts may include remanufactured or refurbished parts or components.
How long the warranty is effective:
The ROC 2HE is warranted for one (1) year for parts and labor from the date of the first consumer pur-chase or 15 months from ship date, whichever comes first.
What the warranty does not cover:
- Damage, deterioration or malfunction resulting from:
- a. Accident, misuse, neglect, fire, water, lightning or other acts of nature, unauthorized prod-uct modification or failure to follow instructions supplied with the product.
- b. Repair or attempted repair by anyone not authorized by iControls.
- c. Any damage of the product due to shipment.
- d. Causes external to the product such as electric power fluctuations.
- e. Use of supplies or parts not meeting iControls’ specifications.
- f. Normal wear and tear.
- g. Any other cause which does not relate to a product defect.
- Transportation costs necessary to obtain service under this warranty.
- Labor other than factory labor.
How to get service
- To obtain warranty service, contact iControls for a Return Material Authorization (RMA).
- You will be required to provide:
- a. Your name and address
- b. A description of the problem
- Package the controller carefully for shipment and return it to iControls, freight prepaid.
Limitation of implied warranties
There are no warranties, expressed or implied, which extend beyond the description contained herein including the implied warranty of merchantablility and fitness for a particular purpose.
Exclusion of damages
iControls’ liability is limited to the cost of repair or replacement of the product. iControls shall not be liable for:
- Damage to other property caused by any defects in the product, damages based upon incon-venience, loss of use of the product, loss of time, loss of profits, loss of business opportunity, loss of goodwill, interference with business relationships or other commercial loss, even if advised of the possibility or such damages.
- Any other damages, whether incidental, consequential or otherwise.
- Any claim against the customer by any other party.
Effect of state law
This warranty gives you specific legal rights, and you may also have other rights which vary from state to state. Some states do not allow limitations on implied warranties and/or do not allow the exclusion of incidental or consequential damages, so the above limitations and exclusions may not apply to you.
iControls Technologies Inc. 1821 Empire Industrial Court, Suite A Santa Rosa, CA 95403
ph (425) 577-8851
www.icontrols.net


















