
Orange Tart
Educational Soccer Robot
Operation description and Specifications

Overview
Orange Tart is a LEGO-compatible soccer player robot for fun and STEM. An ARM-based electronic board driver three DC motos and control via the Tart application.
What is in the Box
The Orange Tart comes with:
- Orange Core
- 3.7V, 750mAh Li-Po rechargeable battery
- Two 200 RPM and one 70 RPM compact DC gear motors
- Three motor cables with RJ11 sockets
- Charging USB cable
- More than 180 LEGO-compatible building blocks
Features
- Dual-channel driver motor
- Low voltage single-channel driver motor
- Bluetooth 5
- Six addressable RGB LEDs
- Built-in gyro sensor
- Passive Buzzer
- On-board USB connector for battery charging
- Red and green battery charging LED indicators
- Low voltage auto shut down for battery protection
- Auto shut down feature while connecting the USB cable. E.g., a computer’s USB
- A slider switch to control the power (ON/OFF).
Specifications
- Operating voltage: 3.7~ 6V DC
- Logic voltage: 3.3V DC
- Motor voltage: 3.7~ 6V DC
- Microcontroller: STM32F030K6T6
- Driver motor: TB6612FNG Dual-channel
- Driver motor: DRV8837CDSGR Low-Voltage H-Bridge Driver
- Gyro Sensor: MPU6050
- RGB LEDs: WS2812B
- Bluetooth: Feasycom FSC-BT646
- On-board standard TP4056 chip for USB battery charging
- Standard WR-MJ Modular Jack 6P6C for motor connector
- Pb free RoHS compliant components
In the Box


DC Gear Motor Overview
Orange Core Overview

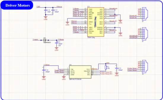
Circuit Diagram






Layout Drawing

Label Drawing
This device complies with part 15 of the FCC Rules. Operation is subject to the following two conditions: (1) This device may not cause harmful interference, and (2) this device must accept any interference received, including interference that may cause undesired operation.
Any changes or modifications not expressly approved by the party responsible for compliance could void the user’s authority to operate the equipment.
Note: This equipment has been tested and found to comply with the limits for a Class B digital device, pursuant to part 15 of the FCC Rules. These limits are designed to provide reasonable protection against harmful interference in a residential installation. This equipment generates uses and can radiate radio frequency energy and, if not installed and used in accordance with the instructions, may cause harmful interference to radio communications. However, there is no guarantee that interference will not occur in a particular installation. If this equipment does cause harmful interference to radio or television reception, which can be determined by turning the equipment off and on, the user is encouraged to try to correct the interference by one or more of the following measures:
- Reorient or relocate the receiving antenna.
- Increase the separation between the equipment and receiver.
- Connect the equipment into an outlet on a circuit different from that to which the receiver is connected.
- Consult the dealer or an experienced radio/TV technician for help.



















