arrow DC333A Demo Board User Guide
Introduction
Demo board DC333A demonstrates operation of the LT5502 IC. The LT5502 is a high performance limiting amplifier and quadrature IF demodulator with 70MHz to 400MHz input frequency, operating over the wide supply voltage range, from 5.25V down to 1.8V.
This allows the LT5502 to run directly from a single Lithium Ion battery, or from two or more NiCad batteries. In combination with an appropriate RF front end and RF/IF bandpass filters, the LT5502 forms a wideband receiver for applications at 900MHz, 1.8GHz, 2.4- 2.5GHz, or other frequencies. The LT5502 can even be used as a self standing receiver at frequencies below 400MHz.

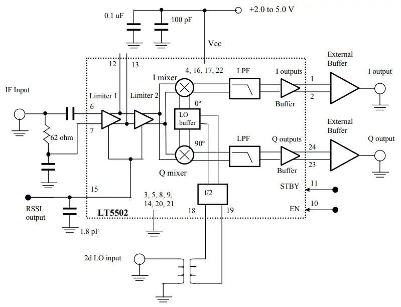
Figure 1. Demo board DC333A block diagram.
Circuit Description
The LT5502 consists of an IF limiting amplifier with 84dB small signal gain, quadrature-converting mixers, low pass filters, and an RSSI section. Figure 1 shows the LT5502 block diagram. In operation, an IF signal is limited by high gain amplifiers, and is then demodulated into in-phase (I) and quadrature (Q) baseband signals using quadrature local oscillator (LO) carriers that are generated on-chip from an external 2xLO signal. The demodulated I/Q baseband signals are passed through fully integrated 5th order low pass filters and output drivers. Demo board DC333A has additional output drivers, which provide 50-ohm output impedance.
The LT5502 has a 4dB noise figure and an achievable sensitivity of –86 dBm. Figure 2 shows the baseband I/Q output voltage swing versus IF input power at an IF frequency of 280MHz. The receive signal strength indicator (RSSI) is built into the IF limiter, and offers a linear IF signal detection range of 90 dB.

Figure 2. Baseband I/Q differential output voltage swing and RSSI output versus IF input power. (IF Frequency = 280MHz, with a 1:4 IF input transformer, and without IF interstage filtering.)
The quadrature demodulators are double-balanced mixers. The quadrature LO carriers are obtained from an on-chip divide-by-two circuit. For this reason, the external 2XLO signal must be twice the LO frequency.
The lowpass filters on the I and Q channels serve for anti-aliasing and pulse-shaping. The 3-dB corner frequency is 7.7MHz, and the group delay ripple is less than 17ns. The filter characteristics are stable over the temperature range from -40°C to +85°C.
The LT5502 has two reduced-power modes of operation. In shutdown mode, power is reduced to less than 1µA. In standby mode with current consumption of 2.6mA, the baseband outputs are pre-biased at their nominal quiescent voltages. This allows instant turn-on with no delay when the LT5502 is interfaced to a baseband chip using large coupling capacitors.
Applications and implementation issues
IF input external circuitry
The external IF input circuitry to the LT5502 can be configured in several different ways, depending on cost, available board space and performance considerations.
1:4 RF transformer (Figure 3a)
A 1:4 RF transformer with a 240-ohm resistor in the secondary provides a broadband 50-ohm impedance match at the primary. A Mini-Circuits JTX-4-10T 1:4 RF transformer or similar transformers from other manufacturers can be used. The cascaded NF is degraded by the transformer loss (1.0 to 2.0 dB). A 1:1 RF transformer can also be used with a 51 to 62 ohm terminating resistor in the secondary of the transformer.
Direct 50-ohm termination (Figure 3b)
This circuit offers a simple and economical solution for single-ended-to differential conversion, although with a penalty of reduced sensitivity. A 62 ohm resistor provides broadband 50-ohm impedance matching. The cascaded NF for the IF circuit is degraded by 2.0 dB. Figure 1 shows a version of the demo board DC333A with 62 ohm terminating resistor.

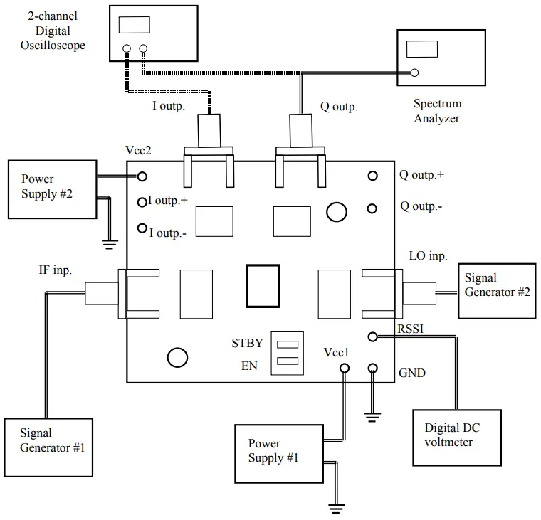
Test and measurement set-up

Figure 4. Test and measurement set-up
Basic tests and measurements
- Connect test equipment and power supplies to the demo board as shown in Figure 4.
To turn ON the LT5502 IC set two dip switches:- STBY – ON, which is LOW (shift switching knob to the left on dip switch 2).
- EN – OFF, which is HIGH (shift switching knob to the right on dip switch 1).
- Set power supply #1 output for +3.0 V and current limit for 40 mA. Set power supply #2 output for +3.0 V and current limit for 40 mA. Nominal DC current for each power supply should be about 25 mA.
- NOTES: A single power supply can be used for both supply inputs. For precise power consumption measurements, two power supplies are preferred.
- Power supply #2 is used for external baseband drivers and should be set for 3.0 V to 5.0 V. Power supply #1 provides supply voltage to the LT5502 IC and can be set from 1.8 to 5.25 V.
- Set signal generator #1 for 280 MHz, CW mode, with output power –50 dBm.
- Set signal generator #2 for 570 MHz, CW mode, with output power –10 dBm. NOTE: 280 MHz input and 570 MHz LO frequencies will result in 5.0 MHz Baseband (BB) output signal.
- Set spectrum analyzer: frequency span 0 to 10 MHz, amplitude reference (top of the screen) to +10 dBm, Res BW = 100 KHz, VBW 30 KHz.
- BB output power measurement. Place a marker on the measured 5.0 MHz tone. Measure power of 5.0 MHz BB (offset) signal in Q. The power should be 1.5 to 3.5 dBm.
NOTE: Test points E1, E2, E6 and E7 are provided for reference. If necessary, test points E1 or E2 can be used for optional I-channel BB outputs tests and measurements. Correspondingly, test points E6 and E7 can be used for optional Qchannel BB outputs tests and measurements. In this case C10, C11, C14 and C15 should be removed. - Optional BB output power measurement. Measure power of 5.0 MHz BB (offset) signal of the other (I) channel. Power should be very close to step 6 measurements.
- 3.0 dB limiting sensitivity measurement. Put a marker on the measured 5.0 MHz tone in reference measuring mode. Reduce power of signal generator #1 (in 1 dB steps) until the 5.0 MHz marker drops by a factor of 3.0 dB. The corresponding signal level at signal generator #1 output is the signal level representing the sensitivity related to – 3.0 dB Baseband output signal drop. This IF input signal level should be –79 dBm to –77 dBm for evaluation boards with an IF input transformer, and –76 dBm to –70 dBm for evaluation boards without an IF input transformer.
- RSSI measurements. Change signal generator #1 output power with 1 or 2 dB step increments, from –85 to +5.0 dBm. RSSI output measured by digital DC voltmeter should be 0.25 to 1.05 V correspondingly.
- BB phase and amplitude mismatch measurements. Connect two (vertical) inputs of the oscilloscope to the I/Q BB outputs (SMA connectors J2 and J3). Measurements should be done with internal or external 50-ohm termination resistors. NOTE:
Oscilloscope should be 1GHz or faster. Calibration and identical connecting cables are required. Measure the phase and amplitude errors. Phase error should be +/- 2.0 degrees maximum. Amplitude error should be within +/- 0.25 dB.
NOTE: Other instruments can be used for the BB phase and amplitude mismatch measurements, such as HP 4192A, impedance analyzer or other. - BB filters frequency response measurements. The BB filters’ frequency response can be measured using the set up of steps 3 and 4 by sweeping the input IF frequency from 285 to 275 MHz. Correspondingly, the BB output will have 0 to 10 MHz sweep.
If the IF input frequency is swept manually, the spectrum analyzer should be in maximum hold mode. One marker should be placed into 10 to 100 KHz point as a reference and another marker should be placed at the point where the frequency response of the BB filter has a 3.0 dB drop. This represents the 3.0 dB corner frequency of the BB filter. The same test can be conducted using a tracking generator or network analyzer. In this case, an external I/Q modulator will be necessary to bring BB signals back to the original input frequency range.


















