
AXIAL FAN

Sileo
Sileo Design
User’s manual

This user’s manual is a main operating document intended for technical, maintenance, and operating staff.
The manual contains information about purpose, technical details, operating principle, design, and installation of the Sileo unit and all its modifications.
Technical and maintenance staff must have theoretical and practical training in the field of ventilation systems and should be able to work in accordance with workplace safety rules as well as construction norms and standards applicable in the territory of the country.

PLEASE READ THE USER’S MANUAL CAREFULLY PRIOR TO INSTALLING, CONNECTION TO POWER MAINS AND OPERATING THE UNIT.
THE MANUFACTURING COMPANY SHALL NOT BE RESPONSIBLE FOR DAMAGE TO HEALTH AND PROPERTY OF THE CUSTOMER CAUSED BY THE CUSTOMER’S VIOLATING THE USER’S MANUAL.
FOLLOW THE USER’S MANUAL REQUIREMENTS TO ENSURE DURABLE OPERATION OF THE UNIT, ITS MECHANICAL AND ELECTRICAL RELIABILITY.
KEEP THIS USER’S MANUAL.
All user’s manual requirements as well as the provisions of all the applicable local and national construction, electrical, and technical norms and standards must be observed when installing and operating the unit.
Disconnect the unit from the power supply prior to any connection, servicing, maintenance, and repair operations.
Only qualified electricians with a work permit for electrical units up to 1000 V are allowed for installation. The present user’s manual should be carefully read before beginning works.
Check the unit for any visible damage of the impeller, the casing, and the grille before starting installation. The casing internals must be free of any foreign objects that can damage the impeller blades.
While mounting the unit, avoid compression of the casing!
Deformation of the casing may result in motor jam and excessive noise.
Misuse of the unit and any unauthorised modifications are not allowed.
Do not expose the unit to adverse atmospheric agents (rain, sun, etc.).
Transported air must not contain any dust or other solid impurities, sticky substances, or fibrous materials.
Do not use the unit in a hazardous or explosive environment containing spirits, gasoline, insecticides, etc.
Do not close or block the intake or extract vents in order to ensure the efficient air flow.
Do not sit on the unit and do not put objects on it.
The information in this user’s manual was correct at the time of the document’s preparation.
The Company reserves the right to modify the technical characteristics, design, or configuration of its products at any time in order to incorporate the latest technological developments.
Never touch the unit with wet or damp hands.
Never touch the unit when barefoot.
This unit is not intended for use by persons (including children) with reduced physical, sensory or mental capabilities, or lack of experience and knowledge, unless they have been given supervision or instruction concerning use of the unit by a person responsible for their safety.
Children should be supervised to ensure that they do not play with the unit.
Precautions must be taken to avoid the back-flow of gases into the room from the open flue of gas or other fuel-burning appliances.
Connection to the mains must be made through a disconnecting device, which is integrated into the fixed wiring system in accordance with the wiring rules for design of electrical units, and has a contact separation in all poles that allows for full disconnection under overvoltage category III conditions.
Ensure that the unit is switched off from the supply mains before removing the guard.

THE PRODUCT MUST BE DISPOSED SEPARATELY AT THE END OF ITS SERVICE LIFE.
DO NOT DISPOSE THE UNIT AS UNSORTED DOMESTIC WASTE.
DELIVERY SET
Fan — 1 pc.
Screws and dowels — 4 pcs.
Plastic screwdriver (only for models with a timer) — 1 pc.
User’s manual — 1 pc.
Packing box — 1 pc.
Sealing gasket — 1 pc.
BRIEF DESCRIPTION
The product is an axial fan for exhaust ventilation of small and medium-sized premises.
The fan is designed for connection to ø 100 and 125 mm air ducts.
OPERATION GUIDELINES
The fan is rated for connection to single-phase AC power mains.
Power supply parameters are stated on the unit packaging and/or the label on the unit casing.
Ingress protection rating against access to hazardous parts and water ingress is IP45, for fans with a S/ST/SH/IR option – IP42.
WARNING! The IP rating is indicated for an assembled unit.
The fan is rated for operation at ambient temperatures ranging from +1 °C to +40 °C.
WARNING! Do not operate the fan outside the specified temperature range.
The unit is rated as a Class II (220-240 V, 50 Hz/220 V, 60 Hz) or Class III (12 V, 50 Hz) electrical appliance and requires no grounding.
DESIGNATION KEY

- Mains parameters
_: 220-240 V/50 Hz
220 V/60 Hz: supply voltage 220 V, power frequency 60 Hz
12: supply voltage 12 V, power frequency 50 Hz - Additional options
S: pull cord switch
Т: turn-off delay timer
ТR: turn-on and turn-off delay timer
SТ: pull cord switch and turn-off delay timer
H: humidity sensor and turn-off delay timer
SH: pull cord switch and humidity sensor
IR: motion sensor - Outlet duct diameter [mm]
100/125 - Motor modification
_: single-speed motor
V2: double-speed motor - Fan series
Sileo
Sileo Design
INSTALLATION
The fan is designed for wall or ceiling mounting with direct air discharge to the ventilation shaft or into the round air duct of matching diameter (Fig. 2). Fan installation with direct air discharge upwards is not allowed (Fig. 2).
Fan installation sequence:
Step 1. Cut off power supply and make sure electricity has been turned off (Fig. 3).
Step 2. Run the power cable to the vent hole (Fig. 4).
Step 3. Remove the front panel from the fan. Then remove the circuit board cover (Fig. 5).
Step 4. Mark and drill holes for mounting the fan, fasten the sealing gasket, and then install the fan (Fig. 6-8).
Step 5. Connect the fan to power mains according to the wiring diagram (Fig. 12-20).
Step 6. Install the circuit board cover (Fig. 9) and the front panel on the fan casing (Fig. 10).
Step 7. Supply power voltage to the fan (Fig. 11).
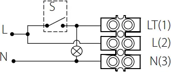
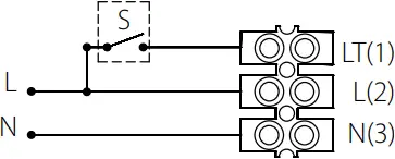
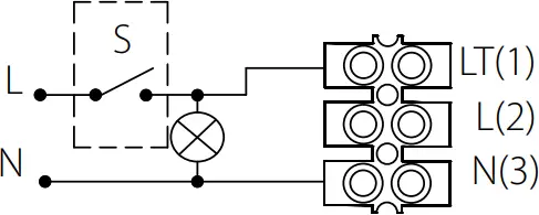
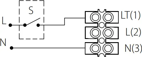
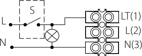
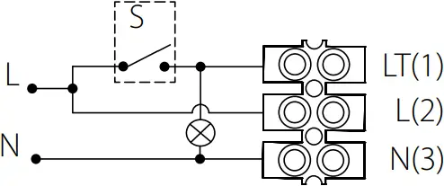
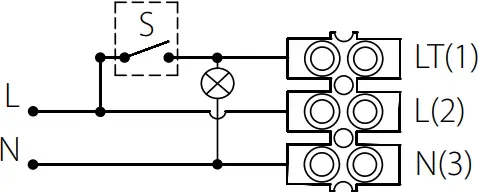
TERMINAL DESIGNATIONS ON WIRING DIAGRAMS
L: phase
N: neutral
S: external switch
FAN OPERATION SETUP

THE TIMER CIRCUIT IS LIVE.
MAKE SURE THE FAN IS DISCONNECTED FROM POWER SUPPLY.
Ti — interval timer turning on and adjustment is performed with the potentiometer Ti. To turn the interval timer off, set the potentiometer Ti into the leftmost position. Rotation of the potentiometer for 1/3 clockwise sets the interval timer operation for 6 hours, rotation of the potentiometer for 2/3 clockwise sets the interval timer operation for 12 hours, and rotation of the potentiometer clockwise in the rightmost position sets the interval timer operation for 24 hours.
Ton — To adjust the fan turn-on delay time, turn the control knob Ton clockwise to increase and counter-clockwise to decrease the turn-on delay time respectively, adjustable from 0 up to 2 minutes.
Toff — To adjust the fan turn-off delay time, turn the control knob Toff clockwise to increase and counter-clockwise to decrease the turn-off delay time respectively, adjustable from 2 up to 30 minutes.
H — To adjust the humidity set point, turn the control knob H clockwise to increase and counter-clockwise to decrease the humidity sensor set point, adjustable from 60 % up to 90 %.
The fan delivery set includes a specially designed plastic screwdriver for fan settings adjustments. Use it to change the turn-on and turn-off delay time and the humidity set point.

DO NOT USE A METAL SCREWDRIVER, KNIFE, ETC. FOR ADJUSTMENT OPERATIONS NOT TO DAMAGE THE CIRCUIT BOARD
TECHNICAL MAINTENANCE
The fan maintenance periodicity is at least once per 6 months.
Maintenance steps:
- Disconnect the fan from power supply and make sure electricity has been turned off (Fig. 21).
- Remove the front panel, wipe the fan with a dry cloth or a brush (Fig. 22).
- Clean the front panel under running water (Fig. 23).
- Wipe the fan surfaces dry.
- Cover the fan with the front panel.
- Connect power supply to the fan (Fig. 24).
WARNING! Do not allow water or liquid come into contact with electric components!
TROUBLESHOOTING
Problem | Possible reasons | Troubleshooting |
| When the unit is connected to power mains, the fan does not rotate and does not respond to any controls. | No power supply. | Make sure the power supply line is connected correctly, otherwise troubleshoot the connection error. |
Internal connection fault. | Contact the Seller. | |
| Low air flow. | The ventilation system is clogged. | Clean the ventilation system. |
Increased noise, vibration. | The impeller is clogged. | Clean the impeller. |
| The fan is not secured well or is not mounted properly. | Troubleshoot the installation error. | |
The ventilation system is clogged. | Clean the ventilation system. |
STORAGE AND TRANSPORTATION REGULATIONS
- Store the unit in the manufacturer’s original packaging box in a dry closed ventilated premise with temperature range from +5 °C to + 40 °C and relative humidity up to 70 %.
- Storage environment must not contain aggressive vapors and chemical mixtures provoking corrosion, insulation, and sealing deformation.
- Use suitable hoist machinery for handling and storage operations to prevent possible damage to the unit.
- Follow the handling requirements applicable for the particular type of cargo.
- The unit can be carried in the original packaging by any mode of transport provided proper protection against precipitation and mechanical damage. The unit must be transported only in the working position.
- Avoid sharp blows, scratches, or rough handling during loading and unloading.
- Prior to the initial power-up after transportation at low temperatures, allow the unit to warm up at operating temperature for at least 3-4 hours.
MANUFACTURER’S WARRANTY
The product is in compliance with EU norms and standards on low voltage guidelines and electromagnetic compatibility. We hereby declare that the product complies with the provisions of Electromagnetic Compatibility (EMC) Directive 2014/30/ EU of the European Parliament and of the Council, Low Voltage Directive (LVD) 2014/35/EU of the European Parliament and of the Council and CE-marking Council Directive 93/68/EEC. This certificate is issued following test carried out on samples of the product referred to above.
The manufacturer hereby warrants normal operation of the unit for 60 months after the retail sale date provided the user’s observance of the transportation, storage, installation, and operation regulations. Should any malfunctions occur in the course of the unit operation through the Manufacturer’s fault during the guaranteed period of operation, the user is entitled to get all the faults eliminated by the manufacturer by means of warranty repair at the factory free of charge. The warranty repair includes work specific to elimination of faults in the unit operation to ensure its intended use by the user within the guaranteed period of operation. The faults are eliminated by means of replacement or repair of the unit components or a specific part of such unit component.
The warranty repair does not include:
- routine technical maintenance
- unit installation/dismantling
- unit setup
To benefit from warranty repair, the user must provide the unit, the user’s manual with the purchase date stamp, and the payment paperwork certifying the purchase. The unit model must comply with the one stated in the user’s manual. Contact the Seller for warranty service.
The manufacturer’s warranty does not apply to the following cases:
- User’s failure to submit the unit with the entire delivery package as stated in the user’s manual including submission with missing component parts previously dismounted by the user.
- Mismatch of the unit model and the brand name with the information stated on the unit packaging and in the user’s manual.
- User’s failure to ensure timely technical maintenance of the unit.
- External damage to the unit casing (excluding external modifications as required for installation) and internal components caused by the user.
- Redesign or engineering changes to the unit.
- Replacement and use of any assemblies, parts and components not approved by the manufacturer.
- Unit misuse.
- Violation of the unit installation regulations by the user.
- Violation of the unit control regulations by the user.
- Unit connection to power mains with a voltage different from the one stated in the user’s manual.
- Unit breakdown due to voltage surges in power mains.
- Discretionary repair of the unit by the user.
- Unit repair by any persons without the manufacturer’s authorization.
- Expiration of the unit warranty period.
- Violation of the unit transportation regulations by the user.
- Violation of the unit storage regulations by the user.
- Wrongful actions against the unit committed by third parties.
- Unit breakdown due to circumstances of insuperable force (fire, flood, earthquake, war, hostilities of any kind, blockades).
- Missing seals if provided by the user’s manual.
- Failure to submit the user’s manual with the unit purchase date stamp.
- Missing payment paperwork certifying the unit purchase.

FOLLOWING THE REGULATIONS STIPULATED HEREIN WILL ENSURE A LONG AND TROUBLE-FREE OPERATION OF THE UNIT.

USER’S WARRANTY CLAIMS SHALL BE SUBJECT TO REVIEW ONLY UPON PRESENTATION OF THE UNIT, THE PAYMENT DOCUMENT AND THE USER’S MANUAL WITH THE PURCHASE DATE STAMP.

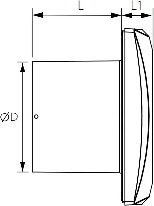
Dimensions [mm] | |||||
| Ø D | B | H | L | L1 | |
| Sileo 100 | 99 | 158 | 136 | 81 | 26 |
| Sileo 125 | 124 | 182 | 158 | 91 | 27 |
| Sileo Design 100 | 99 | 200 | 136 | 81 | 50 |
[1.]

[2.]

[3.]

[4.]

- Latches
[5.]

[6.]

[7.]

[8.]

[9.]

[10.]

[11.]
…100/125
…100/125


…100/125 S


- Fan does not run.
- S switch to ON or pull cord switch
- Fan runs
- S switch to OFF or pull cord switch
[12.]
… 100/125 T/TR


… 100/125 ST

ТR

- Fan does not run.
- S switch to ON or pull cord switch
- Activation of turn-on delay timer (0-2 minutes)
- S switch is OFF during countdown of turn-on delay timer
- Fan runs
- S switch to OFF or pull cord switch
- Activation of turn-off delay timer (2-30 minutes)
Т/SТ

- Fan does not run.
- S switch to ON or pull cord switch
- Fan runs
- S switch to OFF or pull cord switch
- Activation of turn-off delay timer (2-30 minutes)
[13.]
… 100/125 H


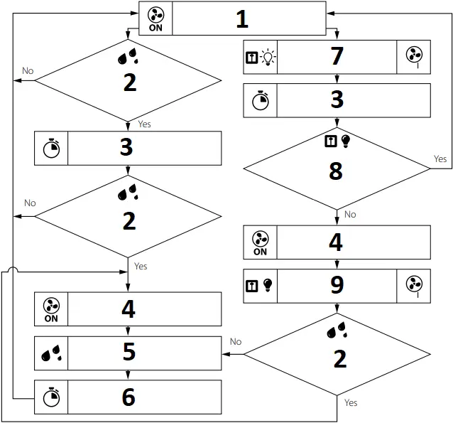
… 100/125 SH


- Fan does not run
- Humidity exceeds set point
- Fan runs
- Humidity is below set point
- Activation of turn-off delay timer (2-30 minutes)
- S switch to ON or pull cord switch
- S switch to OFF or pull cord switch
[14.]
… 100/125 IR


- Fan does not run
- Motion detected
- Fan runs
- No motion detected
- Activation of turn-off delay timer (2-30 minutes)
[15.]
… V2 100/125
… V2 100/125 (speed 1)


… V2 100/125 S (speed 1)


- Fan does not run.
- S switch to ON or pull cord switch
- Fan runs at speed 1
- S switch to OFF or pull cord switch
[16.]
… V2 100/125 (speed 2)


… V2 100/125 S (speed 2)


- Fan does not run.
- S switch to ON or pull cord switch
- Fan runs at speed 2
- S switch to OFF or pull cord switch
[17.]
… V2 100/125 (speed 1 and 2)


… V2 100/125 S (speed 1 and 2)

speed 1 and 2

- Fan does not run
- S switch to ON or pull cord switch
- Speed switch
- Fan runs at speed 1
- Fan runs at speed 2
- S switch to OFF or pull cord switch
[18.]
… V2 100/125 Т



- Interval timer
- Fan runs at speed 1
- Contact of the S switch or the pull cord switch is CLOSED
- Activation of turn-on delay timer (60 seconds)
- The contact of the S switch or the pull cord switch is OPENED during the turn-on delay timer operation
- Fan runs at speed 2
- Contact of the S switch or the pull cord switch is OPENED
- Activation of turn-off delay timer (2-30 minutes)
- The fan does not run
- Activation of turn-off delay timer (60 seconds)
- Start of interval timer (6, 12 or 24 hours)
[19.]
… V2 100/125 H



- Fan runs at speed 1
- Humidity exceeds set point
- Activation of turn-on delay timer (60 seconds)
- Fan runs at speed 2
- Humidity is below set point
- Activation of turn-off delay timer (2-30 minutes)
- Contact of the S switch or the pull cord switch is CLOSED
- The contact of the S switch or the pull cord switch is OPENED during the turn-on delay timer operation
- Contact of the S switch or the pull cord switch is OPENED
[20.]

[21.]


- Latches
[22.]

[23.]

[24.]
Quality Inspector’s Stamp 
Sold by 
(name and stamp of the seller)
Manufacture Date 
Purchase Date 
Sileo ________________________________________

www.ventilation-system.com
B235-1EN-01


















