
Phoenix 250 MAX – LGR Dehumidifier
Phoenix 250 MAX
4030010
Patent Pending
Installation, Operation & Service Instructions
READ AND SAVE THESE INSTRUCTIONS
OWNER’S MANUAL
4030010 250 MAX LGR Dehumidifier
The Phoenix 250 MAX is the latest LGR dehumidifier in the Phoenix Stainless Series. This unit is a 145 ppd (@AHAM), 119 lb. LGR with outstanding low grain and hi-temp performance. The unit pulls only 8.2 amps and has a powerful 365 CFM of airflow.
The 250 MAX combines the latest in Phoenix technology with a lineage dating back to the original Phoenix 200. The Phoenix 200, the first dehumidifier to be described as an LGR (Low Grain Refrigerant) dehumidifier, revolutionized the restoration industry. Next Phoenix introduced the legendary 200 MAX, which has been a top seller for almost 2 decades, followed by the addition of the Phoenix 200 HT featuring excellent high-temperature performance. With the 250 MAX, Phoenix has nowcombined the best features of the 200 MAX and the 200 HT into one unit.
The Phoenix 250 MAX LGR, High Capacity Dehumidifier
- Patented Fixed Bypass Technology
- High Capacity – Removes 145 pints per day at AHAM
- 8.2 amps – Removes over 6.2 pints/kWh.
- R-410A Refrigerant
- More Grain Depression – Drier air from an LGR finishes jobs quicker versus a conventional refrigerant dehumidifier.
- Focused Airflow – Patented focused outlet directs air downward across the wet surface.
- Motorized Impeller – 365 CFM; Faster drying and superior static pressure for ducting.
- Multiple Ducting Options – 12” Inlet, 10” Outlet.
- Recessed 12” Wheels – Allows greater maneuverability on the job site and efficient storage. Rolls over obstacles with ease.
- MERV-11 Pleated Media Air Filter
Serial No. ___________________________
Purchase Date ______/______/_____
Dealer’s Name ___________________________________
Read the operation and maintenance instructions carefully before using this unit. Proper adherence to these instructions is essential to obtain maximum benefit from your Phoenix 250 MAX dehumidifier.
Specifications
| Part No. | 4030010 |
| Power | 110-120 VAC, 8.2 amps |
| Water Removal | 145 pints/day @ AHAM (80°F, 60%) |
| Refrigerant Charge | 2 lbs 5 oz R410a |
| Blower | 365 CFM Internal Condensate Pump with 20 lift, 30’ vinyl hose |
| Operating Range | 33°F to 125°F |
| Filters | 16” x 20” Standard 2” Pleated Media 65% MERV-11 |
| Duct | Inlet – 12” Flex-Duct |
| Options | Outlet – 10” Lay-Flat |
| Warranty | Five years; First year 100% of Parts and Labor Second-fifth year 100% of Parts of sealed refrigeration system. |
Dimensions: Dehumidifier
| Width | 20” |
| Height | 40” |
| Depth | 23” |
| Weight | 119 lb |
Operation
2.1 Transporting the Phoenix
The Phoenix 250 MAX must always be upright when transported by vehicle. It may be tipped on to its handle and back for loading and moving by hand.
If the unit is transported on its side, let it sit upright at least 30 minutes before use.
2.2 Location
Note the following precautions when locating the Phoenix 250 MAX:
- It is designed to be used INDOORS ONLY.
- If used in a wet area, plug it into a GROUND FAULT INTERRUPTER.
- DO NOT use the Phoenix 250 MAX as a bench or table.
- It must always be used in the upright position.
- The air inlet on top & the side outlet must be at least 1 foot from walls and other obstructions to air flow.
- If the humid area is very large, dehumidification can be improved by adding an outlet duct to circulate air to stagnant areas (see Sec. 2.5).
2.3 Electrical Requirements
The Phoenix 250 MAX plugs into a common grounded outlet on a 15 Amp circuit. It draws 8.2 Amps at 80°F, 60% RH. Amp draw increases with increasing temperature and\or humidity. If used in a wet area, a ground fault interrupter (GFI) is required.
If an extension cord is required, it must have a minimum of 14 gauge conductors if 25 feet long or less and 12 gauge conductors if greater than 25 feet long.
2.4 Condensate Removal
The Phoenix 250 MAX is equipped with an internal condensate pump to remove the water that is condensed during dehumidification. This allows the condensate to be pumped 30’ with the attached hose. If the condensate must be pumped more than 20 feet above the unit, a second pump must be added to relay the condensate. If the pump fails and the unit must be used before it can be replaced, the condensate can be drained by gravity (see Sec. 4.9).
2.5 Ducting
A detachable rectangular exhaust collar is supplied that will allow 10” round lay-flat duct to be attached to the Phoenix 250 MAX outlet. Lay-flat plastic ducting is available from Therma-Stor.
To attach ducting to a collar, put the plastic duct end through the collar center and roll the duct end outward so that it overlaps the outside of the collar. The duct and collar may then be quickly attached to the Phoenix 250 MAX by snapping the collar over the four screws at the blower outlet.
2.6 Power Switch
The power switch (right of hour meter) lights up when the unit is turned on. The unit will continue to run in all conditions until the switch is turned off; there is no dehumidistat.
2.7 Pump Purge Switch
This switch (left of hour meter) minimizes the water left in the condensate pump reservoir for moving or storage.
Pressing and holding the pump purge switch will cause the condensate pump to run. Hold the switch in until the flow from the condensate hose stops.
2.8 Hour Meter
The digital hour meter measures the cumulative time that the unit is turned on to tenths of an hour. It stores its total when the unit is unplugged; the previous total will be displayed when the unit is next turned on. It resets to zero after 99,999.9 hours of operation.
2.9 Defrost Control Adjustment
If the unit is going to run for more than 2 hours in an area below 50°F, the defrost timer can be adjusted to improve performance. When the Phoenix 250 MAX is used in a cool area, or the dewpoint is below 50°, frost will form on the cooling coil as it dehumidifies. When enough frost forms, the defrost thermostat will initiate the timed defrost cycle. The cycle periodically turns off the compressor while allowing the blower to run. The frost is melted by the air that the blower draws through the cooling coil.
Each lever on the front face of the timer represents 15 minutes (factory set is 1 in and 1 out). Change the control having 2 levers pushed in and 1 lever pushed out around the face of the timer. Leave 4 consecutive levers pushed out on the face of the timer (1 hour off period)> This ensures any ice build-up on the evaporator will melt away.
This setting helps only in conditions under 50°F, and is not recommended in warmer temperatures.
DRYING TIP: Air’s ability to absorb moisture from wet surroundings and the Phoenix 250 MAX’s ability to remove moisture from that air is greatly improved at higher temperatures. We recommend that the area to be dried be heated to over 70°F if possible. Less drying time will be required and efficiency will improve.
2.10 Low Pressure Control
If the low side refrigerant pressure drops to 35 PSIG, the low pressure control opens and shuts off the compressor and blower. It is an automatically reset control. Its primary
function is to prevent damage to the compressor if a leak develops in the refrigeration system. It may also open if the unit is A) used in a cool area (below 50°F) or B) stored where it is below 40°F and then started. Under these conditions, the unit will restart within several minutes; it may cycle several times until the unit warms up.
Maintenance
3.1 Air Filter
The Phoenix 250 MAX is equipped with a pleated fabric air filter that must be checked regularly. The standard filter is a MERV-11 high efficiency filter. Operating the unit with a dirty filter will reduce the dehumidifier’s capacity and efficiency and may cause the compressor to cycle off and on unnecessarily on the defrost control.
IMPORTANT
3.2 Storage and Freeze Protection
There are two issues to consider when the Phoenix 250 MAX is stored between uses and both pertain to water trapped in the unit. The first is biological growth and the second is damage caused by freezing. The effects of the trapped water can be greatly reduced if precautions are taken to remove as much as possible before storage.
- Use the pump PURGE button to reduce the water level in the reservoir.
- Stretch the hose flat to drain it completely. Raise one end above your head and spool hose while draining water out the other end.
- To reduce biological growth flush the unit with a bio-fungicide that is approved for use with copper, aluminum and polyethylene. To flush:
a. Run the hose to a drain.
b. Plug in the unit but do not turn it on.
c. Remove the air filter. Slowly pour a quart of the antimicrobial through the heat exchanger
d. Hold in the pump purge switch to reduce the water level in the reservoir.
e. Flush with water. - If the unit will be exposed to freezing temperatures, after purging, pull back the filter and pour 1 cup (8oz) of a propylene glycol based anti-freeze through the heat
exchanger. It will flow down into the pump reservoir. Do NOT purge the solution out of the unit. - Dirty filters should be changed prior to long term storage to prevent biological growth on the filter.
Service
CAUTION: Servicing the Phoenix 250 MAX with its high pressure refrigerant system and high voltage circuitry presents a health hazard which could result in death, serious bodily injury, and/or property damage. Only qualified service people should service this unit.
CAUTION: If the supply cord is damaged, it must be replaced by the manufacturer, its service agent or similarly qualified person in order to avoid a hazard.
4.1 Warranty
A warranty certificate has been enclosed with this unit; read it before any repair is initiated. If a warranty repair is required, call the factory first at 1-800-533-7533 for warranty claim authorization and technical assistance.
4.2 Technical Description
The Phoenix 250 MAX uses a refrigeration system similar to an air conditioner’s to remove heat and moisture from incoming air, and to add heat to the air that is discharged (see Fig. 2).
Hot, high pressure refrigerant gas is routed from the compressor to the condenser coil (see Figure 2). The refrigerant is cooled and condensed by giving up its heat to the air that is about to be discharged from the unit. The refrigerant liquid then passes through a filter/drier and capillary tubing which cause the refrigerant pressure and temperature to drop. It next enters the evaporator coil where it absorbs heat from the incoming air and evaporates.
The evaporator operates in a flooded condition, which means that all the evaporator tubes contain liquid refrigerant during normal operation. A flooded evaporator should maintain constant pressure and temperature across the entire coil, from inlet to outlet.
The mixture of gas and liquid refrigerant enter the accumulator after leaving the evaporator coil. The accumulator prevents any liquid refrigerant from reaching the compressor. The compressor evacuates the cool refrigerant gas from the accumulator and compresses it to a high pressure and temperature to repeat the process.
4.3 Troubleshooting
No dehumidification, neither air mover or compressor runand power switch does not light when ON.
- Unit unplugged or no power to outlet.
- Power switch defective.
- Loose connection in internal wiring.
No dehumidification, neither air mover nor compressor run with power switch ON & lit.
- Low pressure control open.
- Power switch defective.
- Loose connection in internal wiring.
Some dehumidification, air mover runs continuously but compressor only runs sporadically.
- Unit is in defrost cycle.
- Defrost thermostat defective.
- Loose connection in compressor circuit.
- Defective compressor overload.
- Defective compressor.
- Defective relay.
- Low refrigerant charge.
No dehumidification, air mover runs but compressor does not.
- Bad connection in compressor circuit.
- Pump safety switch closed
- Defective compressor capacitor.
- Defective compressor overload.
- Defective compressor.
- Defective relay.
- Low refrigerant charge.
Air mover does not run. Compressor runs briefly but cycles on & off.
- Loose connection in air mover circuit.
- Obstruction prevents impeller rotation.
- Defective air mover.
Unit removes some water but not as much as expected.
- Air temperature and/or humidity have dropped.
- Humidity meter and/or thermometer used are out of calibration.
- Unit has entered defrost cycle.
- Air filter dirty.
- Defective defrost thermostat
- Low refrigerant charge.
- Air leak such as loose front cover.
- Defective compressor.
- Restrictive exhaust ducting.
- Faulty defrost thermostat
Unit runs but does not pump water.
- Hose kinked or plugged.
- Pump motor or float switch defective.
- Pump check valve plugged.
- Bad connection in pump circuit.
- Hose disconnected internally.
Unit pumps water automatically but not when purge switch is pushed.
- Bad connection in purge switch circuit.
- Defective purge switch.
Evaporator coil frosted continuously, low dehumidifying capacity.
- Defrost thermostat loose or defective.
- Defrost timer defective.
- Low refrigerant charge.
- Dirty air filter or air flow restricted.
Compressor runs with power switch OFF.
- Defective relay.
- Defective power switch.
4.4 Refrigerant Charging
If the refrigerant charge is lost due to service or a leak, a new charge must be accurately weighed in. If any of the old charge is left in the system, it must be removed before weighing in the new charge. Refer to the unit nameplate for the correct charge weight and refrigerant type.
4.5 Air Mover Replacement
The impeller has a PSC motor and internal thermal overload protection. If defective, the complete assembly must be replaced.
- Unplug the power cord.
- Remove the front cover.
- Remove five screws attaching impeller inlet ring.
- Remove the four screws mounting impeller to underside of base plate.
- Disconnect the blower leads
- Reassembling with the new impeller in reverse order using the above procedure in reverse.
4.6 Condensate Pump Replacement
The internal condensate pump removes water that collects in the reservoir.
To replace the condensate pump:
- Unplug the unit
- Remove the rear skidplate
- Unplug the pump wires from the wire harness
- Remove the condensate hose and the screw attaching the pump bracket to the base
- Replace the pump, hose, wiring, bolts, and cover in the reverse order
4.7 Compressor/Capacitor Replacement
This compressor is equipped with a two terminal external overload, run capacitor, but no start capacitor.
4.8 Defrost Thermostat and Timer
The defrost thermostat is attached to the refrigerant suction tube between the accumulator and compressor. If the low side refrigerant temperature drops due to excessive frost formation on the evaporator coil, the thermostat opens. The compressor is then cycled off and on by the defrost timer.
The blower will continue to run, causing air to flow through the evaporator coil and melt the ice when the compressor is off. When the air temperature and/or humidity increase, the evaporator temperature will rise and the thermostat will close to end the defrost cycle.
4.9 Gravity Drain Option
If the condensate pump fails and cannot be replaced immediately, the Phoenix 250 MAX can be used by draining by gravity.
- Unplug the unit and remove the front cover.
- Push the plastic plug on the right side out from inside the unit.
- Locate the heavy vinyl hose that connects the drain pan to the condensate pump. Pull the end out of the pump.
- Remove tie wrap holding drain tube to suction line.
- Push that end of the vinyl hose through the hole in the right side.
- Connect a garden hose and run it to a drain. Keep the hose as flat to the floor as possible to avoid air pockets that would hinder draining. Placing the unit on something above the floor will also improve draining.
4.10 Relay
The contacts of the single pole, single throw relay complete the power circuit to the compressor. The contacts are closed when power is provided to the relay coil via the control circuit. The control circuit includes the power switch, low pressure control, defrost thermostat and timer.
Options and Accessories
4021475 16” x 20” x 2” Pleated Media 65% MERV-11 (Standard)
4024969 16” x 20” x 2” MERV-8
4024750 12” x 25’ Intake Flex Duct
4024935 10” x 250’ Lay-flat Duct
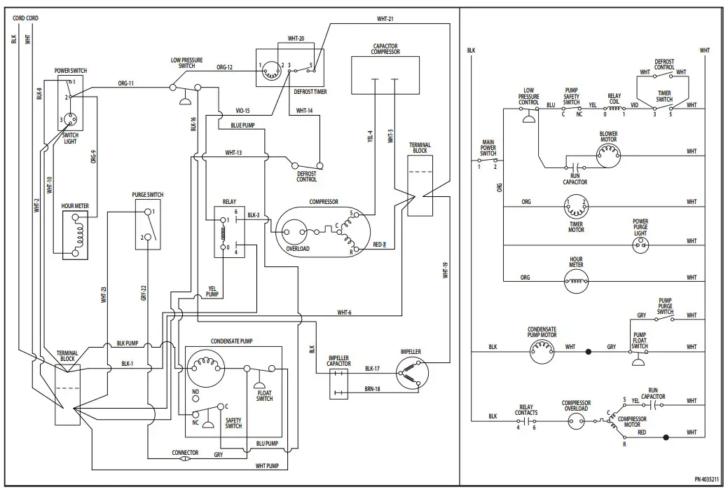
Wiring Diagram

Service Parts

| Item | Description | Qty | Part No. |
| 1 | Top Cover | 1 | 4035206 |
| 2 | Top Cover Hinge | 2 | 4027267 |
| 3 | Wheel 12” Gray | 2 | 4026304 |
| 4 | Cotter Pin 3/32” | 1 | 1284404 |
| 5 | Air Filter 1.75 x 15.5 x 19.5 | 1 | 4021475 |
| 6 | Hose Plastic 0.56 ID x 24 | 1 | 4029894 |
| 7 | Hose Plastic 0.38 ID | 1 | 4021909 |
| 8 | Hose Plastic 0.25ID x 33 | 1 | 4024916 |
| 9 | Coupling Body 0.25 Tube | 1 | 4024910 |
| 10 | Coupling Insert 0.38 Tube | 1 | 4023080 |
| 11 | Capacitor Compressor 45mfd 370V | 1 | 4033032-05 |
| 12 | Capacitor Impeller 15mfd 370V | 1 | 4035235-07 |
| 13 | Thermostat (not shown) | 1 | 4036967 |
| 14 | Compressor | 1 | 4035407 |
| 15 | Hour Meter | 1 | 4028795 |
| 16 | Cord | 1 | 4037038 |
| 17 | Overload Compressor (not shown) | 1 | 1 4035452 |
| 18 | Evaporator Coil | 1 | 4034474-05 |
| 19 | Condenser Coil | 1 | 4028566 |
| 20 | Condensate Pump | 1 | 4034605-01 |
| 21 | Fan Motorized Impeller | 1 | 4026657 |
| 22 | Inlet Ring | 1 | 4034811 |
| 23 | Wire Duct Collar | 1 | 4028593 |
| 24 | Filter Drier (not shown) | 1 | 4029510 |
| 25 | Wire Harness (not shown) | 1 | 4035028 |
| 26 | Handle | 1 | 4026094 |
| 27 | Bolt M10-1.5 X 35 | 2 | 1177792 |
| 28 | Washer M10 X 30 | 2 | 4025517 |
| 29 | Hex Lock Nut M10-1.5 | 2 | 1223780 |
| 30 | Skid Panel | 1 | 4035913 |
| 31 | Power Switch | 1 | 4021822 |
| 32 | Purge Switch | 1 | 4021796 |
LIMITED WARRANTY
Warrantor:
Therma-Stor LLC
4201 Lien Rd
Madison, WI 53704
1-800-533-7533
Who Is Covered: This warranty extends only to the original end-user of the Phoenix 250 MAX dehumidifier, and may not be assigned or transferred.
First Year Warranty: Therma-Stor warrants that, for one (1) year the Phoenix 250 MAX dehumidifier will operate free from any defects in materials and workmanship, or Therma-Stor will, at its option, repair or replace the defective part(s), free of any charge.
Second Through Fifth Year Warranty: Therma-Stor further warrants that for a period of five (5) years, the condenser, evaporator, and compressor of the Phoenix 250 MAX dehumidifier will operate free of any defects in material or workmanship, or Therma-Stor, at its option, will repair or replace the defective part(s), provided that all labor and transportation charges for the part(s) shall be borne by the end-user.
End-User Responsibilities: Warranty service must be performed by a Servicer authorized by Therma-Stor.
If the end-user is unable to locate or obtain warranty service from an authorized Servicer, he should call Therma-Stor at the above number and ask for the Therma-Stor Service Department., which will then arrange for covered warranty service. Warranty service will be performed during normal working hours.
The end-user must present proof of purchase (lease) upon request, by reasonable and reliable means.
The end-user is responsible for normal care. This warranty does not cover any defect, malfunction, etc. resulting from misuse, abuse, lack of normal care, corrosion, freezing, tampering, modification, unauthorized or improper repair or installation, accident, acts of nature or any other cause beyond Therma-Stor’ reasonable control.
Limitations and Exclusions: If any Phoenix 250 MAX Dehumidifier part is repaired or replaced, the new part shall be warranted for only the remainder of the original warranty period applicable thereto (but all warranty periods will be extended by the period of time, if any, that the Phoenix 250 MAX Dehumidifier is out of service while awaiting covered warranty service).
UPON THE EXPIRATION OF THE WRITTEN WARRANTY APPLICABLE TO THE Phoenix 250 MAX DEHUMIDIFIER OR ANY PART THEREOF, ALL OTHER WARRANTIES IMPLIED BY LAW, INCLUDING MERCHANTABILITY AND FITNESS FOR A PARTICULAR PURPOSE, SHALL ALSO EXPIRE. ALL WARRANTIES MADE BY Therma-Stor ARE SET FORTH HEREIN, AND NO CLAIM MAY BE MADE AGAINST Therma-Stor BASED ON ANY ORAL WARRANTY. IN NO EVENT SHALL Therma-Stor, IN CONNECTION WITH THE SALE, INSTALLATION, USE, REPAIR OR REPLACEMENT OF ANY Phoenix 250 MAX DEHUMIDIFIER OR PART THEREOF BE LIABLE UNDER ANY LEGAL THEORY FOR ANY SPECIAL, INDIRECT OR CONSEQUENTIAL DAMAGES INCLUDING WITHOUT LIMITATION WATER DAMAGE (THE END-USER SHOULD TAKE PRECAUTIONS AGAINST SAME), LOST PROFITS, DELAY, OR LOSS OF USE OR DAMAGE TO ANY REAL OR PERSONAL PROPERTY.
Some states do not allow limitations on how long an implied warranty lasts, and some do not allow the exclusion or limitation of incidental or consequential damages, so one or both of these limitation may not apply to you.
Legal Rights: This warranty gives you specific legal rights, and you may also have other rights which vary from state to state.




















