Phoenix R250 LGR Dehumidifier

Product Information
The Phoenix R250 is a high-performance dehumidifier that has been redesigned from the inside out to be rugged and durable. It features epoxy-coated coils that extend the life of the coil, provide protection in corrosive environments, and maintain the coil’s heat transfer ability over the life of the coil. Additionally, it has a handle used on the R200 along with patented ByPassTM Technology, excellent airflow, multiple ducting options, and a pleated media filter. The R250 removes up to 135 pints of water per day (AHAM) while drawing only 8.3 amps of electricity, making it one of the smallest, lightest XL category LGRs on the market.
Specifications
- Part No.: 4034460
- Power: 8.3 amps, 120 VAC, Grounded
- Water Removal
- Blower: 310 CFM without external ducting
- Cord Length: 25ft
- Refrigerant: 2 lb, 0 oz. R-410A Charge
- Operating Range
- Filters:
- Duct Options
- Warranty: Five years; 1st year 100% of Parts and Labor 2nd-5th year 100% of sealed refrigeration system parts.
- Dimensions:
- Width: 20″
- Height: 33.5″
- Depth: 20″
- Weight:
- Unit: 109 lbs
- Shipping: 125 lbs
- Patent: 7,246,503 D570,988 8,069,681
Product Usage Instructions
Before using the Phoenix R250 dehumidifier, read the operation and maintenance instructions carefully. Proper adherence to these instructions is essential to obtain maximum benefit from your dehumidifier.
Safety Certifications
The Phoenix R250 conforms to unified standard UL 603352-40.
Transporting
The Phoenix R250 must always be upright when transported by vehicle. It may be tipped onto its handle and back for loading and moving by hand. If the unit is transported on its side, let it sit upright at least 30 minutes before use.
Location
Place the dehumidifier inside the structure and make sure all windows and doors are closed to the outside. Seal off the affected wet areas from unaffected areas to decrease drying times.
Electrical Requirements
The Phoenix R250 requires a power source of 8.3 amps, 120 VAC, and Grounded.
Condensate Removal
Place the condensate hose into a drain or a large water-tight container.
Ducting
The Phoenix R250 has multiple ducting options.
Defrost Cycle
If the low-side refrigerant temperature drops below the defrost set point, due to excessive frost formation on the evaporator coil, the thermistor activates the solid-state control and the defrost light. The control cycles the compressor off and on by the thermistor temperature measurement. The air mover will continue to run, causing air to flow through the evaporator coil and melt the ice when the compressor is off. When the air temperature and/or humidity increases, the evaporator temperature will rise and the thermistor will end the defrost cycle at the defrost set point.
The Phoenix R250 LGR Dehumidifier
- Coated Coils – For longer life, protection against corrosion in the harshest environments, and protection against the loss of the heat transfer properties of the coil.
- Capacity – The Phoenix R250 removes 135 pints per day at AHAM, (80°F/60%RH).
- Energy Efficiency – Draws only 8.3 amps and removes 6.0 pints/kWh.
- 310 CFM – Faster drying and superior static pressure for ducting.
- Hi-Temp Operation – up to 110°F
- Heavy-Duty Condensate Pump.
- Compact Design – 20”x20”x33.5”.
- Telescoping Handle – A heavy-duty retractable handle for ease of transport and reduces space for storage and stacking.
- Recessed 12” Wheels – Allows greater maneuverability on the job site and efficient storage. Rolls over obstacles with ease.
- Pleated Media Air Filter – A 12”x12”x1” MERV-11 filter is standard.
- Stacking/Nesting – Reduces space for ease of stacking and storage.
- Patented ByPass™ Technology – Increased performance over a wide temperature range.
The Phoenix R250 has been redesigned from the inside out to be a rugged, high-performance dehumidifier. Phoenix is leading the industry by introducing epoxy-coated coils. This new feature will extend the life of the coil, provide protection in corrosive environments, and maintain the coil’s heat transfer ability over the life of the coil. We kept the outstanding handle used on the R200 along with patented ByPass™ Technology, excellent airflow, multiple ducting options, and a pleated media filter. And, with some amazing Phoenix Engineering, the R250 removes the most water of the Phoenix roto molds at 135 pints per day (AHAM) while drawing only 8.3 amps of electricity, making it one of the smallest, lightest XL category LGRs on the market.
Read the operation and maintenance instructions carefully before using this unit. Proper adherence to these instructions is essential to obtain maximum benefit from your Phoenix R250 dehumidifier.
WARNING
- It is designed to be used INDOORS ONLY.
- If used in a wet area, plug it into a GROUND FAULT INTERRUPTER.
- DO NOT use the Phoenix R250 as a bench or table.
- It must always be used in an upright position.
Safety Certifications
The Phoenix R250 conforms to the unified standard UL 60335-2-40.
Specifications
- Part No. 4034460 (Red)
- Power 8.3 amps, 120 VAC, Grounded
- Water Removal 135 pints/day @ AHAM (80°F, 60%)
- Blower 310 CFM without external ducting
- Cord Length 25ft
- Refrigerant Charge 2 lb, 0 oz. R-410A
- Operating Range 33°F to 110°F
- Filters: 12” x 12” x 1” Pleated Media MERV-11
- Duct Inlet – 12” Flex-Duct
- Options Outlet – 10” Lay-Flat
- Warranty Five years; 1st year 100% of Parts and Labor 2nd-5th year 100% of sealed refrigeration system parts.
Dimensions
- Width 20” 21”
- Height 33.5” 35.25”
- Depth 20” 21”
- Weight 109 lbs 125 lbs
- Patent – 7,246,503 D570,988 8,069,681
Operation
Place dehumidifier inside structure, place condensate hose into a drain, or a large water tight container, and turn on. To decrease drying times, make sure all windows and doors are closed to the outside and seal off the affected wet areas from unaffected areas. Optimum performance will be observed between the temperatures of 70°F and 95°F. 
Transporting
The Phoenix R250 must always be upright when transported by vehicle. It may be tipped onto its handle and back for loading and moving by hand.
If the unit is transported on its side, let it sit upright at least 30 minutes before use.
Location
Note the following precautions when locating the Phoenix R250:
- It is designed to be used INDOORS ONLY.
- If used in a wet area, plug it into a GROUND FAULT INTERRUPTER.
- DO NOT use the Phoenix R250 as a bench or table.
- It must always be used in an upright position.
Electrical Requirements
The Phoenix R250 plugs into a common grounded outlet on a 15 amp circuit. It draws 8.3 amps at 80°F, 60% RH. If used in a wet area, a ground fault interrupter (GFI) is required. If an extension cord is required, it must have a minimum of 14 gauge conductors if 25 feet long or less and 12 gauge conductors if greater than 25 feet long.
Condensate Removal
The Phoenix R250 is equipped with an internal condensate pump to remove the water that is condensed during dehumidification. This pump allows the condensate to be pumped 20 feet above the unit with the attached hose. If the condensate must be pumped more than 20 feet above the unit, a relay pump must be added. The condensate pump automatically purges for 20 seconds every eight minutes. Use the PURGE button to empty the reservoir. If the condensate level rises in the reservoir to a critical level a back-up float switch will activate the pump-out for up to 1 minute. If the water in the reservoir fails to be evacuated, the safety switch will turn off the compressor.
Ducting
A wire duct collar is supplied to allow 10” lay-flat duct to be attached to the Phoenix R250 outlet. Lay-flat plastic ducting is available (see accessories in section 6). Attach ducting to the wire duct collar by inserting the plastic duct end through the collar center and rolling the duct end outward to overlap the outside of the collar. The duct and collar may then be quickly attached to the Phoenix R250 by snapping the collar over the four plastic exhaust tabs.
If the R250 is located in the unaffected area, the intake can be ducted with 12” flex duct (see accessories in section 6). Attach the flex du
ct to the top cover by hooking the spiral wire under the four tabs. Tape the duct to the top cover for a complete seal.
Defrost Cycle
If the low-side refrigerant temperature drops below the defrost set point, due to excessive frost formation on the evaporator coil, the thermistor activates the solid-state control and the defrost light. The control cycles the compressor “off” and “on” by the thermistor temperature measurement. The air mover will continue to run, causing air to flow through the evaporator coil and melt the ice when the compressor is off. When the air temperature and/or humidity increases, the evaporator temperature will rise and the thermistor will end the defrost cycle at the defrost set point.
POWER Button 
Press the POWER button to turn the dehumidifier “on” or “off”. When starting the dehumidifier the display will show the accumulated hours. Press the POWER button again to turn the dehumidifier off. The display will also power off.
PURGE Button
During normal operation, the pump automatically cycles every eight minutes. Press the PURGE button to remove condensate manually from the reservoir. There are three ways to manually remove water from the reservoir:
- Press the PURGE button once and the pump will run for 20 seconds
- Press and hold the PURGE button and the pump will run for up to 30 seconds
- Press the PURGE button while the dehumidifier is plugged in but powered off and the pump will run for 30 seconds.
Always manually purge the water reservoir before transport or storage. Turn off the power and allow the plugged-in dehumidifier to rest 15 minutes before the final purge.
Hour Meter
The digital hour meter displays the amount of time the dehumidifier has been turned on to the tenth of an hour. The hour meter continuously cycles between total machine hours and job hours every 3 seconds. Hours are stored in memory even when the unit is unplugged. The previous totals will be displayed next time the unit is powered on.
HOURS Button
Pressing the HOURS button displays the hour meter when the unit is turned off but plugged into power. To reset job hours, press and hold the HOURS button for 5 seconds when the unit is operating.
Defrost Light
The DEFROST light turns on when the unit is in defrost cycle and indicates when the compressor is off.
Bypass Control
Below 90°F – When the Phoenix R250 is used in normal dehumidifier operating temperatures (below Bypass Cover 90°F), the bypass cover must close the bypass openings, figure 4. This maximizes performance by increasing the amount of air that is dehumidified across Figure 4: Below 90° (Normal) the evaporator. This temperature range is Bypass Cover often found during the first 24 hours of a drying job. Above 90°F – When the Phoenix R250 is used in high temperature conditions above 90°F, reposition Figure 5: At or above 90°the bypass cover to open the bypass holes, figure 5. Thisimproves dehumidifier efficiency by increasing the amount of airflow Bypass openings located under filter over the condenser and lowering the refrigerant pressure. Simultaneously, this slows the airflow across the evaporator allowing the air temperature to be lowered to the dew
point and increases dehumidifier capacity. These higher temperatures are often found after the first 24 hours.
Maintenance
Air Filter
The Phoenix R250 is equipped with a pleated media air filter that must be checked regularly. The standard filter is a MERV-11 high-efficiency filter. Operating the unit with a dirty filter will reduce the dehumidifier’s capacity and efficiency and may force the unit into defrost causing the compressor to cycle “off” and “on” unnecessarily. The filter can generally be vacuumed cleaned several times before needing replacement. Replacement filters can be ordered from the manufacturer or purchased locally if available.
IMPORTANT: DO NOT operate the unit without the filter
or with a less effective filter as the heat exchanger and coils inside the unit could become clogged and require disassembly to clean.
Storage and Freeze Protection
There are two issues to consider when the Phoenix R250 is stored between uses and both pertain to water trapped in the unit. The first is biological growth and the second is damage caused by freezing. The effects of the trapped water can be greatly reduced if precautions are taken to remove as much as possible before storage.
- Use the pump PURGE button to reduce the water level in the reservoir.
- Stretch the hose flat to drain it completely. Raise one end above your head and spool hose while draining water out the other end.
- To reduce biological growth flush the unit with a
bio-fungicide that is approved for use with copper, aluminum and polyethylene. To flush:- Run the hose to a drain.
- Plug in the unit but do not turn it on.
- Remove the air filter. Slowly pour a quart of the antimicrobial through the heat exchanger.
- Hold in the pump purge switch to reduce the water level in the reservoir.
- Flush with water.
- If the unit will be exposed to freezing temperatures, after purging, pull back the filter and pour 1 cup (8oz) of propylene glycol-based anti-freeze through the heat exchanger. It will flow down into the pump reservoir. Do NOT purge the solution out of the unit.
- Dirty filters should be changed prior to long-term storage to prevent biological growth on the filter.
Service
WARNING: Servicing the Phoenix R250 with its high pressure refrigerant system and high voltage circuitry presents a health hazard which could result in death, serious bodily injury, and/or property damage. Only qualified service people should service this unit.
CAUTION: Do not operate unit without the front housing in place.
Technical Description
The Phoenix R250 uses a refrigeration system similar to an air conditioner’s to remove heat and moisture from incoming air and to add heat to the air that is discharged.
Hot, high-pressure refrigerant gas is routed from the compressor to the condenser coil. The refrigerant is cooled and condensed by giving up its heat to the air that is about to be discharged from the unit. The refrigerant liquid then passes through a filter/drier and capillary tubing which cause the refrigerant pressure and temperature to drop. It next enters the evaporator coil where it absorbs heat from the incoming air and evaporates. The evaporator operates in a flooded condition, which means that all the evaporator tubes contain liquid refrigerant during normal operation. A flooded evaporator should maintain constant pressure and temperature across the entire coil, from inlet to outlet. The mixture of gas and liquid refrigerant enter the accumulator after leaving the evaporator coil. The accumulator prevents any liquid refrigerant from reaching the compressor. The compressor evacuates the cool refrigerant gas from the accumulator and compresses it to a high pressure and temperature to repeat the process.
Troubleshooting
No dehumidification, neither hour meter display nor compressor run and the POWER button does not turn ON.
- Unit unplugged or no power to the outlet
- Defective control board
- Loose connection in internal wiring
No dehumidification, neither hour meter display nor compressor run with POWER button ON.
- Defective control board
- Loose connection in internal wiring
Some dehumidification, air mover runs continuously but compressor only runs sporadically.
- Unit is in defrost cycle, DEFROST light on
- Defrost thermistor defective or loose
- Loose connection in compressor circuit
- Defective compressor overload
- Defective compressor
- Defective relay
- Upper housing is not sealed to lower housing
No dehumidification, air mover runs but compressor does not.
- Bad connection in compressor circuit
- Safety float switch closed, check pump reservoir
- Defective compressor capacitor
- Defective compressor overload
- Defective compressor
- Defective control board3
The air mover does not run. The compressor runs briefly but cycles on and off.
- Loose connection in blower circuit
- The obstruction prevents impeller rotation
- Defective air mover
Unit removes some water but not as much as expected.
- Air temperature and/or humidity have dropped
- Humidity meter and/or thermometer used are out of calibration
- Unit has entered defrost cycle
- Air filter dirty
- Defective defrost thermistor
- Low refrigerant charge
- Air leak such as loose cover
- Defective compressor
- Restrictive exhaust or inlet ducting
Unit runs but does not pump water.
- Hose kinked or plugged
- Pump motor defective
- Pump check valve plugged
- Bad connection in pump circuit
- Hose disconnected internally
- Defective control board (pump phase)
Unit pumps water automatically but not when PURGE button is pushed.
- Bad connection in PURGE button circuit
- Defective control board
Evaporator coil frosted continuously, low dehumidifying capacity.
- Defrost thermistor loose or defective
- Low refrigerant charge
- Dirty air filter or restricted air flow
- Upper housing is not sealed to lower housing
Compressor runs with POWER button OFF.
- Defective relay
- Defective control board
- Upper housing not sealed to tower
Air Mover
The motorized impeller has a PSC motor and internal thermal overload protection. If defective, the complete assembly must be replaced.
- Unplug power cord
- Remove the four screws attaching the bottom plate to the lower housing
- Disconnect the impeller leads
- Remove the four screws holding the impeller to the bottom plate
- Reassemble the new impeller using the above procedure in reverse
Thermistor
The defrost thermistor is attached to the refrigerant suction line between the accumulator and the evaporator.
To replace thermistor:
- Unplug the dehumidifier
- Remove the front housing
- Cut cable ties and remove insulation and aluminum tape
- Remove control panel
- Unthread thermistor from control housing grommet
- Detach thermistor from control board jumper
- Reassemble thermistor and dehumidifier using the above procedure in reverse

Condensate Pump
The internal condensate pump removes water that collects in the reservoir.
To replace the condensate pump:
- Unplug the unit
- Remove the front housing
- Unplug the pump wires from the wire harness
- Remove the condensate hose and the one screw attaching the pump bracket to the compressor support

- 5. Replace the pump, hose, wiring, bolts, and housing the reverse order
Float Safety Switch
The float safety switch activates when the water rises too high in the condensate reservoir. The float safety switch turns off the compressor until the water level lowers and disengages the switch.
To replace the float safety switch:
- Unplug the dehumidifier
- Remove the front housing
- Unplug the float safety switch wires from the wire harness
- Remove the one screw attaching the pump and float switch bracket to the compressor support
- Remove the pump from the reservoir and slide out the float switch from under the compressor support
- Replace the float, pump, wiring, bolts and housing in the reverse order

Options & Accessories
- 4025568 Air Filter, Pleated 12” x 12” x 1” MERV-11
- 4026315 Air Filter, Pleated 12” x 12” x 1” MERV-8
- 4024750 Inlet Flex Duct 12” x 25” Metallize Polyester
- 4024935 Lay-Flat Duct 10” Round x 250’ Roll
- 4026309-01 10” Duct Ring
- To order, contact Therma-Stor LLC at 1-800-533-7533.
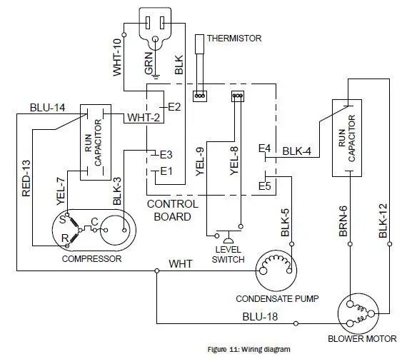
Wiring Diagram

| Item | Description | Qty | Part No. | Item | Description | Qty | Part No. | |||
| 1 | Top Cover | 1 | 4026977 | 11 | Coupling Body, 1/4” Tube | 1 | 4026306 | |||
| 2 | Top Cover Catch | 1 | 4026979 | 12 | Coupling Insert, 1/4” Tube | 1 | 4026986 | |||
| 3 | Top Cover Hinge | 2 | 4026978 | 13 | Cord | 1 | 4032315 | |||
| 4 | Hex Bolts, 1/4”–20 x 4” 4 | 1 | 1154019 | 14 | Control Board | 1 | 4026763 | |||
| 5 | Hex Bolts, 1/4”–20 x 1.75” | 2 | 1154014 | 15 | Capacitor, Compressor, 50 μF | 1 | 4033032-06 | |||
| 6 | Handle Weldment | 1 | 4026344 | 16 | Capacitor, Impeller, 15 μF | 1 | 4033031-07 | |||
| 7 | Wheel, 12” | 2 | 4026851 | 17 | Thermistor | 1 | 4031279 | |||
| 8 | Cotter Pin | 2 | 1284404 | 18 | Handle lever | 1 | 4026350 | |||
| 9 | Filter, 12” x 12” x 1” | 1 | 4025568 | |||||||
| 10 | Hose (1/4” ID x 33’ long) | 1 | 4024916 | |||||||
| Items listed are not shown | ||||||||||
| Description | Qty | Part No. | Description | Qty | Part No. | |||||
| Compressor | 1 | 4035407 | Impeller, Air Mover | 1 | 4026657 | |||||
| Evaporator Coil | 1 | 4033995-02 | Exhaust Grill | 1 | 4026308 | |||||
| Condenser Coil | 1 | 4033996 | Wire Duct Collar | 1 | 4026309 | |||||
| Condensate Pump | 1 | 4034582-01 | Impeller Plate Bolt | 4 | 1154006 | |||||
| Float Safety Switch | 1 | 4034374 | ||||||||

LIMITED WARRANTY
- Warrantor:
- Therma-Stor LLC
- 4201 Lien Rd.
- Madison, WI 53704
- Telephone: 1-800-533-7533
Who Is Covered: This warranty extends only to the original end-user of the Phoenix R250 dehumidifier and may not be assigned or transferred. Year One: Therma-Stor LLC warrants that, for one (1) year the Phoenix R250 dehumidifier willoperate free from any defects in materials and workmanship, or Therma-Stor LLC will, at its option, repair or replace the defective part(s), free of any charge. Year(s) Two Through Five: Therma-Stor LLC further warrants that for a period of five (5) years, the condenser, evaporator, and compressor of the Phoenix R250 dehumidifier will operate free of any defects in material or workmanship, or Therma-Stor LLC, at its option, will repair or replace the defective part(s), provided that all labor and transportation charges for the part(s) shall be borne by the end-user. Year(s) One Through Seven: Materials and workmanship of the housing are covered. End-User Responsibilities: Warranty service must be performed by a Servicer authorized by Therma-Stor LLC. If the end-user is unable to locate or obtain warranty service from an authorized Servicer, he should call Therma-Stor LLC at the above number and ask for the Therma-Stor Service Department, which will then arrange for covered warranty service. Warranty service will be performed during normal working hours. The end-user must present proof of purchase (lease) upon request, by use of the warranty card or other reasonable and reliable means. The end-user is responsible for normal care. This warranty does not cover any defect, malfunction, etc. resulting from misuse, abuse, lack of normal care, corrosion, freezing, tampering, modification, unauthorized or improper repair or installation, accident, acts of nature or any other cause beyond Therma-Stor LLC’s reasonable control. Limitation and Exclusions: If any Phoenix R250 Dehumidifier part is repaired or replaced, the new part shall be warranted for only the remainder of the original warranty period applicable thereto (but all warranty periods will be extended by the period of time, if any, that the Phoenix R250 Dehumidifier is out of service while awaiting covered warranty service). UPON THE EXPIRATION OF THE WRITTEN WARRANTY APPLICABLE TO THE PHOENIX R250
DEHUMIDIFIER OR ANY PART THEREOF, ALL OTHER WARRANTIES IMPLIED BY LAW, INCLUDING MERCHANTABILITY AND FITNESS FOR A PARTICULAR PURPOSE, SHALL ALSO EXPIRE. ALL WARRANTIES MADE BY THERMA-STOR LLC ARE SET FORTH HEREIN, AND NO CLAIM MAY BE MADE AGAINST THERMA-STOR LLC BASED ON ANY ORAL WARRANTY. IN NO EVENT SHALL THERMASTOR LLC, IN CONNECTION WITH THE SALE, INSTALLATION, USE, REPAIR OR REPLACEMENT OF ANY PHOENIX R250 DEHUMIDIFIER OR PART THEREOF BE LIABLE UNDER ANY LEGAL THEORY FOR ANY SPECIAL, INDIRECT OR CONSEQUENTIAL DAMAGES INCLUDING WITHOUT LIMITATION WATER DAMAGE (THE END-USER SHOULD TAKE PRECAUTIONS AGAINST SAME), LOST PROFITS, DELAY, OR LOSS OF USE OR DAMAGE TO ANY REAL OR PERSONAL PROPERTY.Some states do not allow limitations on how long an implied warranty lasts, and some do not allow the exclusion or limitation of incidental or consequential damages, so one or both of these limitations may not apply to you. Legal Rights: This warranty gives you specific legal rights, and you may also have other rights which vary from state to state.






















