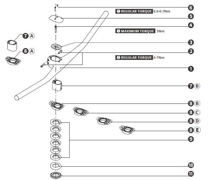
GIANT GLM-PRTBK3068 Contact SLR Trail Integrated Handlebar

CONTENT
Fits MTB bikes with integrated cockpit, steerer Diameter: 1 1/8”, external cable routing

INSTALLATION

Please refer to the QR code video for the assembly sequence and details.
LINK TO SHOWCASE PAGE:
https://www.giant-bicycles.com/global/showcase/contact-slr-trail-integrated-bar

SPACER FOR TESTING BEFORE CUTTING THE STEERER TUBE (40MM/50MM ±3° EXCLUSIVE)

GARMIN MOUNT INSTALLATION

















