
Tunable Color 2.0 Instruction Manual
Written with Tunable Color v. 1.6.1
System Requirements: iOS 9.0 (Minimum)
OVERVIEW
The Araya Tunable Color 2.0 iOS app enables the commissioning of Bluetooth-equipped Araya modules incorporated into a lighting fixture. The app is designed for use by professional lighting specifiers and designers.
System Requirements: iOS 9.0 minimum.
Tunable Color 2.0 supports iOS version-10 and is compiled to support bit code and 64-bit requirements.
Click on the icon below (or type “Tunable Color” in the Search window in the App Store screen) to view and download the app on your iOS device.
![]()
Currently, email and GPS position is collected (subject to change). The app uses an “authentication” feature, which adds new possibilities. Authentication also requires every user to use a password with a minimum of 6 valid characters. Once the valid password is approved and the modules are detected, the user will have full control.
The app does not require the user to re-enter a password every time, and remembers if the user has previously logged in. The session remains logged in (or remains in the “Skip” mode if chosen by the user) until the user specifically logs out of or logs back into the app.
The user can reset their own password via the app, and will receive a reset ink via email. However, any locked modules will still need to have their individual passwords separately reset.
ERP has the ability to temporarily revoke access or change the user password for any user account. From within the Firebase website, user accounts and passwords can be deleted, changed or disabled. The ‘Master Password’ can also be updated at any moment without changing the app itself.
Upon discovery, the modules (including the Araya Logic Module or the Digital Control Adapter) can be named, and if desired, assigned to a group. The app enables the user to set the Correlated Color Temperature (CCT), Dimming, Saturation and Hue for each module/group. Scenes enables up to five scenes –– a scene is any combination of CCT, Dimming, Saturation and Hue –– to be programmed into the module for recall by the app or a 0–10 V connection. For modules connected to a DMX system, the DMX channels can also be set using this app. For modules connected to a 0–10 V line, Stored Scenes Mode can also be specified in the app.
Split-View Screen Mode
On iPhone 6+, 7+ and iPads, but NOT on iPhone SE, Tunable Color 2.0 supports a split-view screen. This allows you to see the list of connected modules and groups on the left and their commissioning details on the right.
Multiple Modules Mode
A maximum of 8 connected modules can be commissioned at a time by the app. When more than 8 modules are discovered, the app enters into a special mode. This mode allows the user to keep the selected module connected at all times (unless the selected item is a group containing more than 8 modules), while other modules are disconnected periodically to limit the connected quantity to a maximum of 8 at any given time. This feature makes it possible to commission luminaires in a busy environment, where more than 8 modules are within the discovery distance range.
NOTE: Only modules of the same CCT range can be grouped together.
GETTING STARTED
Make sure that the lighting fixture is turned on.

Download the latest version of the Araya 2.0 Tunable Color app from the App Store and launch it.
Login is necessary ONLY if you need to operate modules that are password-protected. If you want to keep the modules open and accessible by everyone, you need to click on the “Skip” option in the login screen, or logout if you are already logged in.
2.1 Create Account (optional)
Click on the drop-down Options Menu on the top left of the screen, and click on ‘Login’ to access the ‘Create Account’ screen. Enter a valid email address and 6-character password to create an account and log in, after which you can secure and control any Bluetooth-equipped modules “discovered” by the app that are unlocked (no bulb
icon).
NOTE: The password you create will be assigned to any unlocked modules and automatically lock them with a green lock
icon.

2.2 Login with an Account (optional)
If you have already created an account, you can log in by entering your email address and your password and then pressing “OK”. You will then be able to control any modules that you have previously secured with this password (these modules will have a green lock
icon).
Modules with a magenta
icon indicate that a different password was used to lock them, and you will not be able to control these modules.
The app remembers if you have previously logged in, so there is no need to re-enter the password each time. To logout, you have to go to the Options Menu->Logout <user name>.
2.3 ‘Skip’ (Login without an Account)
Using this option, you can discover—but NOT control—the values of locked modules with a red
icon. This option also prevents the app from locking any open modules.
NOTE: When you log in without an account, you cannot lock open modules to prevent access by others, and some buttons on the Options menu are not available (“grayed out”) to prevent unauthorized use.
After completing one of these three startup options, click ‘Scan’ on the top right of the screen to discover modules.
MAIN SCREEN

Module ‘Bulb’ and ‘Lock’ Icons

The main screen lists all discovered modules or groups of modules.
In the main screen, the modules can be turned on and off by pressing and holding on the bulb icon belonging to that module. The signal strength of the Bluetooth onnection
is shown on the right of each module.
Clicking the ‘>’ shown in the row will open a more detailed view. Sliding a row to the left will reveal a red ‘Remove’ button. This will remove the selected module from the
display (until the next scan).
NOTE: The left slider icon or red ‘Remove’ button is not available for the parent of any group.
The inside of each module ‘bulb’ icon represent the color of the light as well as the dimming level. The dots around the bulb icon tell you if the module is turned on or off. If
the dots are present, the module is ON; if the dots are not shown, the module is OFF.
To the left of each module’s colored bulb icon, there is one of three smaller ‘lock’ icons: green, red, or magenta.
- If
is green, the user is logged in and the module’s password matched the user’s password. This module can now be controlled and commissioned by the user. - If
is magenta, the user is logged in, but the module is locked under a different password. This module cannot be controlled unless the password that was previously used to secure the module is entered. The user won’t be able to change the module name or group, nor be able to bring the group name dialog up. - If
is red, the user is NOT logged in, but the module is password-protected and so it cannot be controlled. The user won’t be able to change the module name or group, nor be able to bring the group name dialog up. - If there is no lock icon, the user is NOT logged in and the module is ‘open’ (not password-protected).
If there is a larger bulb icon with a slider located above any of the module bulb icons, this means that those modules have been assigned to a group.
NOTE: Any changes made to the group dimming slider or the on/off dots around the group bulb icon will apply to all of the lamps in that group. At the same time, individual modules can be dimmed or controlled even if they are part of a group (including the ability to reset the password or Factory Default a single module or an entire group of modules at a time).
Simply tap on a desired module or group to launch its Commissioning Screen.
COMMISSIONING SCREEN
4.1 Properties Menu
This top section of the Commissioning Screen shows the Group name field if a group is chosen, or the Module and Group name fields if a Module is chosen.
4.1.1 Module / Group Properties
The names for a chosen module and/or group are listed here. These names can be changed as needed.
The On / Off button shown on the right of the Group Name or Module Name field allows for toggling the selecting group or module on or off without going back to the Main Screen.

In addition, the arrow to the right of the Group field displays a drop-down menu that allows for the modules in the group to be moved to a different group, or to be added to a new group, or to be ungrouped again into individual modules.

4.1.2 Color Picker
Instead of clicking or sliding one at a time to choose individual values in the Commissioning section below, a color with specific Dimming/CCT/Hue/Saturation values can be visually chosen from the color picker palette. Simply slide the circle icons to the desired color value. ‘
NOTE:
- The Color Picker tool is not shown for Warm/Dynamic Dimming Modules (DDM) or ERP Blanco® arrays.
4.2 Commissioning Controls Menu
The module or group can be commissioned in one of three ways:
- clicking on the value field to the left of the sliders, which will display a keyboard for typing in the desired value;
- dragging the sliders left or right with numerical DMX values showing up during the sliding action;
- tapping on the -/+ buttons on the right side of the sliders.
4.2.1 Dimming
The module or the group can be dimmed from 100–1%, in increments of 1%. The dimming value is shown at the far left.

4.2.2 CCT
The CCT of an individual module or selected group of modules can be changed in increments of 25K. The CCT range of 1650–4000 K, 2700–6000 K, or 1650–8000 K is
automatically detected.
NOTES:
- Only modules of the same CCT range can be grouped together.
- This slider is not shown for Warm/Dynamic Dimming Modules (DDM).
4.2.3 Saturation
Saturation adds gradients of color to a white point. Saturation can be added in increments of 1%, from 1–100% (fully saturated).
NOTE:
- This slider is not shown for Warm/Dynamic Dimming Modules (DDM) or ERP blanco® arrays.
4.2.4 Hue
Hue enables different colors to be added to the light in increments of 1°, from 1° to 60°.
NOTE:
- This slider is not shown for Warm/Dynamic Dimming Modules (DDM) or ERP blanco® arrays.
4.3 Scenes Options Menu
Allows up to five scenes to be programmed and recalled for a selected module or group. For Color Tuning Modules, the color of the Scenes rectangle represents the dominant color of the selected module. For Warm/Dynamic Dimming Modules, the rectangles are depicted in shades of gray.

4.3.1 Light / Application Scenes
To activate Scenes, tap on any one of the Scenes rectangles (labeled “1”, “2”, “3”, “4” or “5”). Commission the lamp as previously described. To save scenes, press and hold one of the Scenes buttons until the color of the chosen Scenes rectangle changes. The Scenes button will then display the dominant color of the scene as a visual cue.
NOTE: Users can swipe to switch between the Light Scenes (1-5) and the App Scenes (A-E), or tap on the dots below the Scenes rectangles. The App Scenes will stay with the app regardless of the module chosen.

4.3.2 0–10 V Control Option
When the lamp is connected to a 0–10 V line, the default is control of Correlated Color Temperature (CCT). If desired, the 0–10 V line can be set to control Scenes by sliding the Stored Scenes button to the “on” position. In this mode, the 0–10 V control will toggle the light between up to 5 preset scenes.
4.4 DMX Slots Configuration
This feature enables the configuration of DMX channels using an iOS device. The DMX control system should first be powered OFF, and only modules that are connected to the DMX system should be powered on.

4.4.1 DMX Channel Selection Process
- On the Main Screen, select the module or group to be configured.
- Scroll to the bottom of the Commissioning Screen until the DMX Channels selection menu is visible.
- Set the four channel numbers appropriately as desired numbers between 0 and 512, either by dragging the sliders, or by clicking in the value fields and typing in the desired values, or by pressing the +/- buttons located on the right of the sliders.
4.4.2 Testing the Slot Configuration
- Power up the DMX control system.
- Apply the DMX signals to the channels set during slot configuration.

5.1 Copy / Paste Options
The ‘Copy All Parameters’ command will copy all the current commissioning parameters made to a single module or group. You can then go back to the Main Screen to choose an UNLOCKED module or group, then click on the ‘Paste All Parameters’ command from the Edit menu to apply these parameters to the chosen module or group.
‘Copy to App Scenes’: This copies the 5 Light Scenes over to the App Scenes of the same module.
‘Paste App Scenes’: This pastes the 5 copied Scenes to the App Scenes of any selected module.
5.2 Unlock / Lock Options
The Lock command will lock any unlocked modules or newly discovered ones with the current password. The Unlocked command will unlock any modules that have been locked with the current password.
NOTE: Unlocked modules will remain as such until the user clicks on ‘Scan’ again on the Main Screen, at which point they are locked again, indicated by the green
icon.

5.3 Master Unlock
This command will clear the password that was set for each module currently displaying in the app. It will ask the user for a Master Password, to perform this operation.
This Master Password is different from the login password, and can be obtained by contacting your Lumen tix sales representative.


5.4 Factory Default
The user is allowed to enter the Master Password only once per session. This command allows the application user to enter the Master Password when they have access to a wi-fi or cellular network, and also be able to reset lights where no such access is available.
It is now possible to reset every parameter other than the module name to a factory default with a single operation:
- Clear password
- Clear group name
- Reset Scenes
- Scenes Mode off
- Light(s) on
- DMX values reset from 1 to 4, or reset to ‘1’ for Warm/ Dynamic Dimming Modules
5.5 ‘Apply to Group’ Button
Tapping on this button will apply the current commissioning settings to all of the modules in the same group.
5.6 Animate CCT / Animate Hue
Use these to animate the CCT and/or the Hue values in a loop until canceled (good for a quick test/demo of the module).

6.1 Create Group (only active when logged in)
New groups can be created and named here first, and then the module(s) belonging to each new group can be chosen directly on the Main Screen. This process makes it easier to group multiple modules at a time.

6.2 Discovery Distance (in meters)
This changes the discovery distance up to a maximum of 60 meters. When commissioning multiple modules, reducing the discovery distance enables connection to the closest lamp.

6.3 Save / Delete Discovered Modules
After discovering and connecting to selected modules, the ‘Save Discovered…’ option will allow you to save those modules. Next time the app is started afresh, only those
saved modules will be detected. The regular scan will be skipped entirely and the app will attempt to reconnect only. If the app cannot find the saved modules, it will try to
reconnect in the background
If you tap on the ‘Scan’ button, it will remove any previously saved modules and will then detect any modules within the vicinity of the device based on the discovery distance set.
Conversely, the ‘Delete Previously Discovered…’ command will allow you to delete any modules that have previously been saved.
6.4 About This App
Provides information about the release and build number of the app. If you tap on the website link provided, the app will exit and take you to a web browser pointing to the
ERP website.
6.5 Support
Tapping this button launches you to the support page on the ERP web site.

6.6 Legal
Provides necessary and important legal information about the nature and use of the app.
6.7 Login / Logout
Logs in or out of the current account (see the ‘Getting Started’ section).

6.8 Reset Password (accessed from the Login/Logout screen)
The user can reset their own password via the app, and will receive a reset ink via email. However, any locked modules will still need to have their individual passwords separately reset.
NOTE: Internet access is required to perform this action.

6.9 Console
Used by ERP to troubleshoot any issues that may arise with the app and the module.

6.10 Bug Report
Once logged in, this screen will provide detailed information about each discovered module.
The ‘Send’ command on the top-right of this screen will allow you to share this information with yourself or others.

6.11 Module Report
Once logged in, this screen will provide detailed information about each discovered module.
The ‘Share’ command on the top-right of this screen will allow you to share this information with yourself or others.
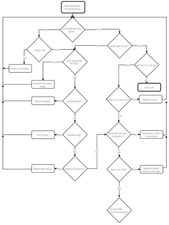
TROUBLESHOOTING

ERP Power LLC
893 Patriot Drive, Suite E
Moorpark, CA 93021
8 0 5 . 517.13 0 0
www.erp-power.com

















