sunways STS-3K Grid-Connected PV Inverter

Attention
The products, services or features purchased are subject to the commercial contracts and terms of Sunways technologies Co., Ltd. All or part of the products, services or features described in this document may not be within purchased. Unless otherwise agreed in the contract, the Company shall not make any express or implied declaration or guarantee of the contents of this document. Due to product version upgrades or other reasons, the contents of this document will be updated periodically. Unless otherwise agreed, this document serves only as a guide to use, and all statements, information and recommendations in this document do not constitute any express or implied guarantee.
- Manufacturer: Sunways Technologies Co., Ltd.
- Address: No. 1, Second Road, Green Industrial Zone, Chongshou Town, Cixi City, ZheJiang Province, PEOPLE’S REPUBLIC OF CHINA
- Website: www.sunways-tech.com
- Service Mail: [email protected]
- Hotline: +86 400-9922-958
Preface
- Overview
This manual is an integral part of Sunways STS 3-6kW series single-phase inverters (hereinafter referred to as the inverter). It mainly introduces the assembly, installation, electrical connection, maintenance and troubleshooting of the products. Before installing and using the inverter, please read this manual carefully, understand the safety information and be familiar with the functions and characteristics of the inverter. - Target Groups
This manual is applicable to the electrical installers with professional qualifications and end-users. If there are any problems in the installation process, please call Sunways service telephone at +86 400-9922-958 or email Sunways at [email protected] for consultation.
Safety Instructions
Safety Notes
- Before installation, please read this manual carefully and follow the instructions in this manual strictly.
- Installers need to undergo professional training or obtain electrical related professional qualification certificates.
- When installing, do not open the front cover of the inverter. Apart from performing work at the wiring terminal (as instructed in this manual), touching or changing components without authorization may cause injury to people, damage to inverters and annulment of the warranty.
- All electrical installations must conform to local electrical safety standards.
- If the inverter needs maintenance, please contact the local designated personnel for system installation and maintenance.
- To use this grid-connected inverter for power generation needs the permission of the local power supply authority.
- The temperature of some parts of the inverter may exceed 60° C during operation. To avoid being burnt do not touch the inverter during operation. Let it cool before touching it. 2.1.8 When exposed to sunlight, the PV array generates dangerous high DC voltage. Please operate according to our instructions, or it will result in danger to life.
Statement
Sunways Technologies Co., Ltd. has the right not to undertake quality assurance in any of the following circumstances:
- Damages caused by improper transportation.
- Damages caused by incorrect storage, installation or use.
- Damages caused by installation and use of equipment by non-professionals or untrained personnel.
- Damages caused by failure to comply with the instructions and safety warnings in this document.
- Damages of running in an environment that does not meet the requirements stated in this document.
- Damages caused by operation beyond the parameters specified in applicable technical specifications.
- Damages caused by unauthorized disassembly, alteration of products or modification of software codes.
- Damages caused by abnormal natural environment (force majeure, such as lightning, earthquake, fire, storm, etc.).
- Any damages caused by the process of installation and operation which don’t follow the local standards and regulations.
- Products beyond the warranty period.
Important Safety Matters
Table below shows the symbols that may appear in this document and their definition:

Symbols Explanation
This chapter mainly elaborates the symbols displayed on the inverter, nameplate and packing box.
- Symbols on the Inverter

- Symbol on the Inverter nameplate

- Symbol on the Packing box

Product Description
Basic Features
Function
- The Sunways STS 3~6kW series inverter is a single-phase grid-connected PV inverter which used to efficiently convert the DC power generated by the PV string into AC power and feed it into the grid.
- The STS 3~6kW series inverter includes 6 models which are listed below:
STS-3KTL, STS-3.6KTL, STS-4.2KTL, STS-4.6KTL, STS-5KTL, STS-6KTL - Applicable grid type
The applicable grid types for the Sunways STS 3~6kW series are TN-S, TN-C, TN-C-S and TT. When applied to the TT grid, the voltage of N to PE should be less than 30V. For more details please see Figure 3-1: - Storage conditions
- Inverter must be stored in its original packaging.
- The storage temperature and humidity should be in the range of -30 ° C and + 60 ° C, and less than 90%, respectively.
- If a batch of inverters needs to be stored, the height of each pile should be no more than 6 levels.

Physical Layout
- Inverter front view:

- Inverter side view:

- Inverter bottom view:

- Inverter back view:

Display Interface

| Item | Indicator | Status | Description |
| 1 | In Pdoicwaetror | Off | No input voltage detected or input voltage is too low. |
| Slow flashing | Inverter powered on, waiting for the grid connection. | ||
| Quick flashing | Inverter detected grid power and entered self-test status. | ||
| On | Normal, grid-connected and power generated. | ||
| 2 | In Adliacramtor | On | An alarm or fault is detected, specific fault information can be viewed from the display. |
| Off | The inverter is running normally. | ||
| Slow flashing | An alarm or fault is detected, specific fault information can be viewed from the display. | ||
| Quick flashing | The monitoring device is connected to the router or connected to internet but not connected to the server. | ||
| 3 | OLED Display | On | Display the inverter operating information. |
| Off
| If the button pressed without any response, the screen is faulty or not well connected. | ||
| 4 | Button | Physical button | Switch OLED display information and set parameters by short press and long press. |
Packing List
The package of the inverter includes the following accessories. Please check whether the accessories in the packing box are complete when receiving the goods. See Figure 3-7 for the packing list:

| Note | ① ② | Eaxlrpeoardtylipmreit-aintisotnal&lecdoinsriodlevtehresiionnve2rptcesr;).RS485 and DRED version 1pcs (This connector DRED version only (This connector already pre-installed inside the inverter). |
Installation
Location
The Sunways STS 3~6kW series inverter is designed with IP65 protection enclosure for indoor and outdoor installations. When selecting an inverter installation location, the following factors should be considered:
- The wall on which the inverter is mounted must be able to withstand the weight of the inverter.
- The inverter needs to be installed in a well-ventilated environment.
- Do not expose the inverter directly to strong sunlight to prevent excessive temperature operation. The inverter should be installed in a place with shelter to prevent direct exposure to sunlight and rain.
- Install the inverter at eye level for easy inspection of screen data and further maintenance.
- The ambient temperature of the inverter installation location should be between -30 ° C and 60 ° C.
- The surface temperature of the inverter may reach up to 75 ° C. To avoid risk of burns, do not touch the inverter while it’s operating and inverter must be installed out of reaching of children.
The recommended installation location of the inverter, as shown in Figure 4-1:
Warning
Do not put flammable and explosive articles around the inverter.
The requirements for inverter installation spacing are shown in Figure 4-2

The installation angle of the inverter is recommended as shown in Figure 4-3:

Mounting
Wall bracket installation Dimensions of wall bracket, see Figure 4-4:

- Use the wall bracket as the template to mark the position of 4 holes on the wall. See Figure 4-5 for details:

- Bracket assembly
Prepare the two M5 screws and Z-shaped plate in the accessory bag, then fix the Z-shaped plate to the mounting bracket.
- Use an electrical driller with 10mm diameter bit to drill 4 holes in the wall with 80 mm depth.
Warning
Before drilling, make sure to avoid any buried water tube and electric wires in the wall. - Insert the expansion tubes into the holes and tighten them, then fix the bracket onto the wall with expansion screws by using a cross screwdriver, as shown in Figure 4-7:

- Mounting the inverter
Lift up the inverter, hang the back rail on the fixed wall bracket carefully. Screws the inverter to the Z-shaped plate ( The lock is purchased separately). See Figure 4-8 for details:
- Mounting the inverter
Electrical Connection
- Danger
A high voltage in the conductive part of the inverter may cause an electric shock. When installing the inverter, make sure that the AC and DC sides of the inverter are completely de-energized. - Warning
Do not ground the positive or negative pole of the PV string, otherwise it will cause serious damage to the inverter. - Warning
Static may cause damage to the electronic components of the inverter. Anti-static measures should be taken during installation and maintenance. - Attention
Do not use other brands or other types of terminals other than the terminals in the accessory package. Sunways has the right to refuse all damages caused by the mixed-use of terminals. - Attention
Moisture and dust can damage the inverter, ensure the cable gland is securely tightened during installation. The warranty claim will be invalidated if the inverter is damaged as a result of a poorly connected cable connector. - Inverter PV string connection
The following must be considered when making electrical connections to the inverter:- Disconnect the AC breaker switch on the grid side.
- The DC switch of the inverter must be turned to the “OFF” position.
- For best practice, ensure PV modules of the same model and specifications are connected in each string.
- Make sure the maximum output voltage of each PV string does not exceed 600V
- Make sure the maximum output voltage of each PV string does not exceed 600V.
DC connector assembly procedure
- Select the appropriate photovoltaic cable:
Cable type Traverse area (mm²) General photovoltaic cable Range (mm²) Recommended value (mm²) 2.5-4.0 4.0 - Peel off the DC cable insulation sleeve for 7 mm, as shown in Figure 4-9:

- Disassemble the connector in the accessory bag, as shown in Figure 4-10:

- Insert the DC cable through the DC connector nut into the metal terminal and press the terminal with a professional crimping plier (pull back the cable with some power to check if the terminal is well connected to the cable), as shown in Figure 4-11:

- Insert the positive and negative cables into the corresponding positive and negative connectors, pull back the DC cable to ensure that the terminal is tightly attached in the connector.
- Use an open-end wrench to screw the nut to the end to ensure that the terminal is well sealed, as shown in Figure 4-12:
Warning- Before assembling the DC connector, make sure that the cable polarity is correct.
- Use a multimeter to measure the voltage of the DC input string, verify the polarity of the DC input cable, and ensure that each string voltage is within 600V.
- Insert the positive and negative connectors into the inverter DC input terminals respectively, a click sound should be heard if the terminals are well connected, as shown in Figure 4-13:

- Seal the unused PV terminals with the terminal caps.
Connection of AC output
- The Sunways STS 3~6kW series single phase inverter operates with grid voltage and frequency of 220/230V and 50/60Hz, respectively.
- This inverter includes an integrated residual current device (RCD) .
- If an external residual current device (RCD) is used, a device of type (A/AC etc) should be used, with a tripping current of 300mA or higher.
- The recommended cable and AC switch for the Sunways STS 3~6kW series single phase inverter are shown in the following table:
Model STS-3KTL STS-3.6KTL STS-4.2KTL STS-4.6KTL STS-5KTL STS-6KTL Cable 4mm2 4mm2 4mm2 4mm2 6mm2 6mm2 Breaker 20A 25A 32A 32A 40A 40A Warning
An AC breaker must be connected on the AC side of the inverter.
Any loads cannot be connected to the inverter without the AC breaker.
AC connector connection steps
- Take the AC connector out of the accessory bag and disassemble it, as shown in Figure 4-14:

- According to the table above, select an appropriate cable, peel the insulation sleeve of AC cable off for 50mm, and peel off the end of L /PE / N wires for 8mm, as shown in Figure 4-15:

- Insert the stripped end of each three wire into the appropriate hole of the terminal head (yellow green wire to PE port, red or brown wire to L port, and blue or black wire to the N port). Please try to pull out the cable to make sure it is well connected. As shown in Figure 4-16:

- According to the arrow direction push the threaded sleeve to make it connected with the AC terminal head and then rotate the cable gland clockwise to lock it, as shown in figure 4-17:

- Connect the AC connector to the inverter AC terminal, and the slight click shows that the connection is in the place. As shown in figure 4-18:

External ground connection
| Danger | DOothneorwt cisoen,nitemctatyhecaNu-sweireeleacstraicpsrohtoecckt.ive ground wire to the inverter casing. |
| Attention | Good grounding is good for resisting surge voltage shock and improving EMI performance. Inverters must be well-grounded. For a system with only one inverter, the PE cable needs to be grounded. For a multi-inverter system, all inverters PE wires need to be connected to the same grounding copper bar to ensure equipotential bonding. . |
Ground terminal connection steps:
- The external grounding terminal is located in the lower right side of the inverter.
- Fix the grounding terminal to the PE wire with a proper tool and lock the grounding terminal to the grounding hole in the lower right side of the inverter, as shown in Figure 4-19.
- The cross-setional area of the external grounding cable is 4mm².

Monitoring Device Installation
Sunways STS 3~6kW series single phase inverter supports WiFi, GPRS, LAN and RS485 communication.
Plug the WiFi, LAN or GPRS module into the COM1 port in the bottom of inverter (as shown in Figure 4-20). A slight “click” sound during the installation represents that the assembly is in place.

Note
- The GPRS and LAN version module does not need to be configured.
- The WiFi version module needs to be configured to the router for the first installation. If the router name or password are changed, the WiFi dongle will need to be reconfigured. For details, please refer to the [QUICK INSTALLATION GUIDE] which is attached to the accessory bag.
Attention
Do not touch the waterproof plug in the card slot except for replacing the SIM card. In that case, please make sure the card slot is completely sealed by the weatherproof plug after replacing the SIM card. Any damages caused by improper waterproof plug placement will void the warranty.
CT/RS485/DRED Connection
Terminals definition
Inverter communication ports are located at the behind of the CT/DRED plate at the bottom and include CT port, RS485 port (used for Datalogger connection), and DRED port, as shown in Figure 4-21:
| Note | Port 1 | Port 2 | Port 3 |
| CT Port | RS485 Ports | DRED Port |

Note
- This port is available on export limitation & control, RS485 and DRED versions of the inverter only.
- The Pin connector in inverter Port1 and Port2 may vary from 2Pin to 3pin according to the shipment version.
Different versions of the inverter have different terminals, which are defined as follows:

RS485 Communication
STS series single-phase inverter supports multiple inverters daisy-chain connection to a data logger via RS485 communication. Multiple inverters connection diagram as shown in Figure 4-22:

The maximum distance between the inverter at the end of the daisy chain and the Data logger should be within 1000m.
Attention
It is recommended to use the RS485 communication cable with a cross-sectional area of 0.75-1.5mm² and an outer diameter of 5mm-10mm. RS485 cable requirements: Shielded twisted-pair cable or shielded twisted Ethernet cable.
Export limitation & control or power limit solution
Export limitation & control or power limit solution, wiring instructions and configuration, please contact Sunways after-sales at [email protected].
Wiring Steps:
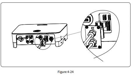
- Remove the CT/DRED plate in the bottom of the inverter with a cross screwdriver.
- Put the cable through the connector and connect to the terminal in the following order: screw cap, sealing ring, insulator, metal plate, nut and 3/6pin connector, as shown in Figure4-23:

- Insert the cable to the port in the 3/6pin connector and fasten with a screwdriver.
- Insert the 3/6pin connector into the 3/6pin connecter inside the inverter, and screw the CT/DRED plate back with a cross screwdriver, as shown in Figure 4-24:

System Layout of Units without Integrated DC Switch
Local standards or codes may require that PV systems are fitted with an external DC switch on the DC side. The DC switch must be able to safely disconnect the open-circuit voltage of the PV array plus a safety reserve of 20%. Install a DC switch to each PV string to isolate the DC side of the inverter. We recommend the following electrical connection, as shown in Figure 4-25:

Start and Stop
Start the Inverter
When starting the inverter, follow these steps:
- Turn on the AC breaker first (close the AC circuit breaker).
- Turn on the DC switch in the bottom. If the PV string voltage higher than the inverter start-up voltage, the inverter will start.
- When both AC and DC power supply are normal, the inverter is ready to start. The inverter will initiate checking its internal parameters and grid parameters, if it is within the range, the green light on the left side of the screen begins to flash, and the “Waiting” message will be displayed on the OLED display.
- After self-checking is completed, the inverter will start generating electricity, the green light will remain on, and the OLED display will display real-time power information.
Stop the Inverter
When turning off the inverter, please follow the steps below:
- Turn off the AC breaker first.
- Wait 30 seconds and then turn the DC switch to the “OFF” position. At this time, there is remaining power in the inverter capacitor. Wait for 5 minutes until the inverter is completely de-energized before conducting any work on the inverter.
- Disconnect the AC and DC cables.
General Operation
Display Operation
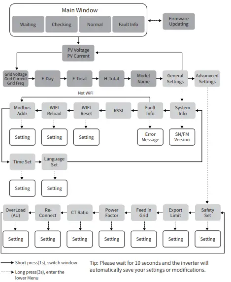
When the inverter is turned on, the following interfaces will be displayed on the OLED display, and the OLED display allows the user to check various operation information and to modify the settings of the inverter. Please refer to the following display operation flow for details:

Auto-Test
- This function is disabled by default, and will be only functional in the safety code of Italy. Short press the button several times until “Auto Test CEI 0-21” displays on the screen, press and hold the button 3 seconds to activate “Auto Test”. After the auto test is finished, short press the button several times until the screen displays “Auto Test Record”, and hold the button 3 seconds to check the test results.
- The auto test type will be chosen from “Remote” and “Local” before starting the auto test.
- “Remote” is set as 1 by default, which only can be modified to “0” by sending an external command and “Local” is set to 0 by default, which can be modified to 1 through operating the button on the inverter. According to the requirements of the standard, the test has been divided into three modes:
- “Remote” set as 1, “Local” set as 0, then the test order is 59.S1,59.S2,27.S1,81>.S2,81<.S2;
- “Remote” set as 1, “Local” set as 1, then the test order is 59.S1,59.S2,27.S1,81>.S1,81<.S1;
- “Remote” set as 0, “Local” set as 1, then the test order is 59.S1,59.S2,27.S1,81>.S2,81<.S2. Connect the AC cable, auto test will start after the inverter connected to the grid, see the operation steps below:

The auto test will start when the correct test item is selected, and the test result will be displayed on the screen when it finished. If the test was successful , it will display “Test Pass”, otherwise will display “Test Fail”. After each item tested, the inverter will reconnect to the grid and automatically start the next test according to the requirements of CEI 0-21.
AC Output Boost for STS-5KTL Inverter
The maxium output power of the residencial single-phase solar system is 5kVA in most of the states in Australia. Check the local DNSPs or authorities if they allow AC output more than 5kVA.
Note
- Advanced settings can only be changed by qualified professionals with relevant certifications.
- Check requirements with local NSP before activating 10% AC output boost.
- Only STS – 5KTL has the option to enable/disable the 10% AC output boost.
- The default password to access the advanced settings is 1111, applicable to all on-grid inverters.
Please follow this flow chart to enable 10% AC output boost:

Power Quality Response Modes
Power derating for voltage variation (Volt-Watt mode)
This mode can be enabled via the configuration software. Please contact Sunways Technical Support at [email protected] for more information.
Reactive power regulation for voltage variation (Volt-VAr mode)
This mode can be enabled via the configuration software. Please contact Sunways Technical Support at [email protected] for more information.
Country Code (Safety Code) Setting
Please set “Country code (Safety code)” under the menu “Safety Set” in “Advanced Settings”.
Online Monitoring APP
Customers can check their inverters real-time power, warnings and status through the App“SunwaysHome”anytime anywhere.
Troubleshooting
Error Message
Sunways STS 3~6kW series single phase inverter is designed in accordance with grid operation standards, and conform to the requirements of safety and EMC. The inverter had passed a series of rigorous tests to ensure it runs sustainably and reliably before shipment. When a fault occurs, the corresponding error message will be shown on the OLED display, and in this case, the inverter might stop feeding into grid. The fault messages and their corresponding troubleshooting methods are listed below:

Maintenance

Technical Parameters



Address: No. 1, Second Road, Green Industrial Zone, Chongshou Town, Cixi City, ZheJiang Province, PEOPLE’S REPUBLIC OF CHINA
Website: www.sunways-tech.com
Service Mail: [email protected]
Hotline: +86 400-9922-958














Warning
























