GOODWE XS Grid-Tied PV Inverter User
Symbols
Safety Measures & Warning
The XS-Series strictly conforms and has been tested according to international safety regulations. GOODWE strongly advises installers to follow the local safety regulations during the commissioning, operation and maintenance of the XS-Series inverter. An improper operation may result in electric shocks or damage to equipment and property.
- The installation, maintenance and connection of the inverters must be performed by quality personnel, in compliance with local electrical standards, and regulations, and following the regula-tions of the local power suppliers, companies and related authorities.
- To avoid electric shocks, the DC input and AC output port of the inverters must be disconnected and wait at least 5 minutes before performing any installation or maintenance.
- The temperature of some components of the inverters may exceed 60℃ during operation. To avoid being burnt, do not touch the inverter during operation. Let it cool before touching it.
- Keep children away from the inverter.
- Touching or changing inverter components without following the GOODWE’s manual instructions may cause personal injury, damage the inverters and ultimately be a reason for warranty invalidation.
- The electronic components of the inverter may be damaged by static electricity. Appropriate methods must be adopted to prevent such damage, otherwise, the GOODWE’s warranty may be void.
- Make sure that the output voltage of the proposed PV array is lower than the maximum rated input voltage of the inverter; otherwise, the inverter may be damaged and the warranty may be void.
- When exposed to sunlight, the PV array generates dangerous high DC voltage; we strongly opera-tors to strictly follow the GOODWE’s instructions and avoid actions that put lives at risk. The PV modules should have as a minimum an IEC61730 class A rating protection.
- If the equipment is used in a way not authorized by the GOODWE, the equipment’s built-in protection may be damaged.
- In order to achieve complete isolation of the equipment: Turn off the DC switch, disconnect the DC terminal, the AC terminal, and the AC breaker
- Do not insert or pull the AC or DC terminals when the inverter is in operation.
- An earthing photovoltaic system requires the installation of an Arc Fault Detector on the DC side. The below bullet points are not understandable. Urgently review!
- The inverter can exclude the possibility of DC residual currents to 6mA in the system,
- Where an external RCD is required in addition to the built-in RCMU, type A RCD must be used to avoid tripping.
- The PV is not grounded as default configuration.
- Inverters should not be used in multiple phase combinations.
- The inverters are not suitable for power limitations for multiple inverters.
To ensure that the IP65 protection is maintained, please make sure that the inverter is rigorously packed and its component sealed properly. The GOODWE strongly suggests to install the inverter at most one day after it has been unpacked. If this is not the case and the installation takes longer, please re-seal all the unused terminals and ensure that the inverter and its components are not exposed to water or dust. For our inverter product, GOODWE provides a standard manufacturer warranty that comes with the product and a prepaid warranty extension solution to our customers. You can find the details about the terms and solutions below the linkage.
https://en.goodwe.com/warranty.asp
Product Introduction
Inverter Overview
XS series inverter illustration.
- DC Switch (Optional)
- PV Input Terminals
- WiFi/LAN Module Port (Optional)
- CT & DRED/Remote Shutdown /RS485 Port (Optional)
- AC Output Terminal
- LCD
- Indicator Light
- Button

| Item | Name | Description |
| 1 2 | DC Switch (Optional) PV Input Terminal | During normal operation it is in “on” state, it can shut down the inverter after it is disconnected from the grid by the AC breaker. |
| For PV string connection | ||
| 3 | WiFi/LAN Module Port (Optional) | For WiFi/LAN communication |
| 4 5 | CT & DRED/Remote Shutdown/RS485 Communication Port AC Output Terminal | For CT and DRED & Remote Shutdown & RS485 Communication |
| 6 | LCD | For AC cable connection |
| 7 | Indicator Light | Inverter operation data viewing and parameter configuration. |
| 8 | Button | Display the state of the inverter |
| For configuration and viewing parameters. |
Package
The unit is thoroughly tested and strictly inspected before delivery. Damage may still occur during shipping.
- Check the package for any visible damage upon receiving.
- Check the inner contents for damage after unpacking.
- Check the package list below.

The terminal is used for CT/Remote Shutdown/RS485 function.
Installation
Mounting Instructions
- In order to achieve optimal performance, the ambient temperature should be lower than 45℃.
- For easy maintenance, we suggest installing the inverter at eye level.
- Mounting Support Requirements:
• The mounting support shall be nonflammable and fireproof.
• Make sure that the support surface is solid enough to bear the product weight load.
• Do not install the product on the support with poor sound insulation to avoid the noise generated by the working product, which may annoy the residents nearby. - Product labels and warning symbols should be placed at a location that is easy to read by the users.
- Make sure to install the inverter at a place where it is protected from direct sunlight, rain and snow.

Equipment Installation
Select installation location
Please take the following points into consideration when you are selecting a proper location to install inverter.
- Please choose appropriate mounting methods and installation location in terms of weight and dimension of the inverter.
- The location must be well ventilated and sheltered from direct sunlight.
- Install the inverter vertically or with a backward tilt within 15 degrees. No lateral tilt is allowed. The inverter should not be tilted sideways. The area of the connectors should point downwards

To allow for dissipation of the heat and in order to facilitate dismantling, the space around the inverter should allow for some clear spaces. The spacing around the inverter should meet the requirements as illustrated in the below figures for the sake of heat dissipation and demounting.

Mounting procedure
- Use the wall-mount bracket as a template and drill holes with 10mm in diameter and 80 mm in depth on the wall.
- Fix the wall-mount bracket on the wall with the expansion bolts in the accessories bag.
- Hold the inverter by the side groove.
- Mount the inverter onto the wall-mount bracket

Electrical Connection
Connection To The Grid (AC Side Connection)
- When connecting the inverter make sure to adjust the voltage and the frequency in compliance with the grid regulations and the specifications of the GOODWE.
- Add a breaker or fuse to the AC side. Please note that the specification should be more than 1.25 times of rated AC output current.
- The PE line of the inverter should be connected to the earth. Make sure the impedance of neutral wire and earth wire is less than 10ohm.
- Disconnect the breaker or fuse between the inverter and the utility.
- Please note that there are two AC connector brands compatible with the inverters: VACONN and Exceedconn. Choose one of them to connect the inverter to the grid.
- When laying the AC line make sure that the protective earthing conductor is not strained.
Where an external RCD (Residual Current Device) is required in addition to the built-in RCMU (Residual Current Monitoring Unit), and a type A RCD must be used to avoid tripping.
| Inverter model GW700-XS | Recommended RCD specifications |
| 300mA | |
| GW1000-XS GW1500-XS | 300mA |
| GW2000-XS | 300mA 300mA |
| GW2500-XS | 300mA |
| GW3000-XS | 300mA |
| GW2500N-XS | 300mA |
| GW3000N-XS | 300mA |
| GW700-XS-11 | 300mA |
| GW1000-XS-11 | 300mA |
| GW1500-XS-11 | 300mA |
| GW2000-XS-11 | 300mA |
| GW2500-XS-11 | |
| GW3000-XS-11 | 300mA 300mA |
| GW3000-XS-B11 | 300mA |
- The inverter is compatible with two brands of AC connectors: VACONN and Exceedconn

- VACONN AC connectors installation instruction

- Exceedconn connectors installation instruction

- AC cable specification

| Grade | Description | Value |
| A | O.D. | 10~12mm |
| B | Conductor Material Sectional Area | 2.5~4mm2 |
| C | Bare Wire Length | 10mm around |
The neutral wire is blue, live wire is brown (preferred) or black and protective earth wire is yellow-green. Rotate (tightening torque: 0.6N.m) the connector of the AC cable into the corresponding terminal.
AC circuit breaker and leakage current protection device
Please install an independent two-pole circuit breaker to protect the inverter and make sure it is safe to disconnect it from the grid. In addition to the built-in RCMU, an external RCD is required to ensure that the inverter system does not carry DC residual currents. To avoid tripping, the types A can be used.
| Inverter Model | Recommended Circuit Breaker Specifications |
| GW700-XS/GW1000-XS/GW1500-XS/ GW700-XS-11/GW1000-XS-11/GW1500-XS-11 | 16A |
| GW2000-XS/GW2500-XS/GW3000-XS/ GW2500N-XS/GW3000N-XS/GW3300-XS/ GW3KB-XS/GW2000-XS-11/GW2500-XS-11/ GW3000-XS-11/GW3000-XS-B11 | 25A |
Note: it is not recommended that multiple inverters share a single circuit breaker. The integrated leakage current detection device of the inverter can detect external leakage current in real-time. When the detected leakage current exceeds the limit value, the inverter will quickly disconnect from the grid, if the leakage current protection device is installed externally, the tripping current should be 300mA or higher.
DC Side Connection
- Before connecting the PV strings, please ensure the plug connectors have the correct polarity. Incorrect polarity has the potential to cause permanent damage to the unit.
- The open circuit voltage of the PV strings cannot exceed the maximum input voltage of the inverter.
- Only the GOODWE supplied DC connectors are suitable for use.
- The positive and negative poles should not be connected to the PE wire (ground wire). Not following this instruction may cause damage to the inverter.
- Do not connect the positive or negative poles of the PV string to the PE wire. Not following this instruction may cause damage to the inverter.
- Red represents positive, black represents negative
- For the XS series, the minimum insulation resistance to the ground of the PV panels must exceed 16.7kΩ (R=500/30mA). There is a risk of shock hazard if this minimum resistance requirement is not met.
There are four types of DC connectors, DEVALAN, MC4, AMPHENDL H4, and QC4.10 series.
Note: The actual DC connector used is as shown in the accessory box.
DC cable specification:
The installation method of the DC connector.
Earth Terminal Connection
The inverter is equipped with an earth terminal according to the requirement of EN 50178. All non-current carrying exposed metal parts of the equipment and other enclosures in the PV power system must be grounded. Please follow the steps below to connect the “PE” cable to the ground.

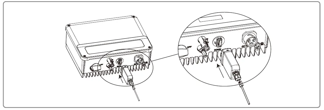
Communication Connection
This port is used for the connection of Wi-Fi or LAN modules only. No connection to USB is allowed. Do not connect a PC or other devices to this port.
Wi-Fi Communication
The Wi-Fi communication option is only applicable to the Wi-Fi version inverter and a Wi-Fi communication module is required. Please refer to “Wi-Fi Configuration Instruction” in the accessory box for detailed instructions. The WiFi module installation of the XS series are shown below
After the installation, confirm whether the indicator on the module is on. If the indicator is off, the module needs to be unplugged and installed again
LAN Communication
LAN Communication is only applicable for LAN version inverters and a LAN Communication module is required.
RS485 Communication
- RS 485 communication option is only applicable to the RS485 version inverter and the RS485 communication function is required.
- RS485 communication connection of XS series is shown as below
Step 3: Put the cable through the connector and connect to the terminal. For a single inverter connection Please connect RS485 cables to the ‘RS485-‘ port (3 or 7) and ‘RS485+’ port (6 or 8).
| NO. | Function |
| 3 | RS485- |
| 7 6 | |
| 8 | RS485+ |
For multiple inverter connection
Please connect RS485 cables to ‘RS485-‘ port (3 or 7) and the ‘RS485+’ port (6 or 8).
Note: When in multi-machine parallel, please ensure that terminals at both ends of the 2-pin cable are connected with the same polarity
| NO. | Function |
| 3 7 | RS485- |
| 6 | RS485+ |
| 8 |

Export Power Limit Connection Diagram
The methods of connecting the Power Limiting device CT is shown below. CT90-5 or CT90-30 is recommended.

DRED / Remote Shutdown / CT(Power Limit Device) Connection
DRED (Demand response enabling device) is only for Australian and New Zealand installations, in compliance with Australian and New Zealand safety requirements. Contact the after-sales service to get the DRED terminal if you need to use the DRED function. DRED function is off by default. Start this function via SolarGo App if it’s needed. Remote shutdown is only for Europe installations, in compliance with European safety requirements. And Remote shutdown device is not provided by GOODWE. Detailed operation is shown below:
Step 2:
Put the cable through the plate. Different cable and connection methods should be applied for different functions. Please follow the connection steps in accordance with the function in need.
CT and DRED
Please connect the cables in order as shown in the right table
Remote Shutdown
Please connect the cables in order as shown in the right table.
CT and Remote Shutdown
Please connect the cables in order as shown in the right table
Step3:
Connect the terminal to the right position onto the inverter
Note:
- Compatible DRED commands are DRM0, DRM5, DRM6, DRM7, and DRM8.
- Please set up the power limit function on the local setting page once all connection steps are done.
- CT is directional. Please make sure CT+ is properly connected to white & black wire and CT- to the black wire. Please make sure the limit buckle is connected to the output live wire (L) of the inverter.
- If CT is not well connected, it will display “CT disconnected” on the inverter. If CT is reversely connected, it will display “CT Reverse” on the inverter when connected to the grid.
Earth Fault Alarm
In compliance with section 13.9 of IEC62109-2, the XS series inverter is equipped with an earth fault alarm. When an earth fault occurs, the fault indicator at the front LED screen will light up. On inverters with Wi-Fi communication, the system sends an email with the fault notification to the customer. For inverters without Wi-Fi, the buzzer of the inverter will keep ringing for one minute and ring again after half an hour until the fault is resolved. (This function is only available in Australia and New Zealand).
SEMS Portal
SEMS Portal is an online monitoring system. After completing the installation of the communication connection, you can access www.semsportal.com or download the App by scanning the QR code to monitor your PV plant and device. Please contact the after-sales for more operation of SEMS Portal.
System Operation
LCD Panel
Indicator lights in Yellow/Green/Red correspondently refer to:
User Interface And System Configuration
Operation Method
There are 2 modes of button operation: Short press the button and long press the button. In all levels of the menu, if no action is taken, the backlight of the LCD will switch off, the LCD will automatically revert to the first item of the first level menu, and any modifications made to the data will be stored in internal memory.
Set Safety Country
After powering on for the first time, the inverter prompts Select Country/Region, please short press until “GW1000-XS Pac=****.0W” is displayed, and then set the safety region. The inverter cannot be connected to the grid before the safety-related area is set. If the display shows “GW1000-XS Pac=****.0W”, then long press the button to enter the second level menu. Short press to browse the countries available. Please wait after choosing the suitable country’s safety setting, the display will show “setting…” and skip to “Set OK” or “Set Fail”.
NOTE: For the Australian market, to comply with AS/NZS 4777.2:2020, please select from Australia Region A/B/C, please contact your local electricity grid operator on which Region to select. After the safety area setting is completed, some parameters in the inverter system will take effect according to the corresponding safety regulations, such as PU curve, QU curve, trip protection, etc. If you need to change the configuration parameters, please refer to the SolarGo APP user manual.
LCD
A schematic of the display screen is shown below:
- Display Area
- Line 1 — Working status information
- Line 2—Displays the real-time power generated by the inverter.
- This area displays the status information. “Waiting” indicates the inverter is standing by for power generation; “Checking **S” (checking time is based on safety, and varies from country to country) indicates is self-checking, counting down, and preparing for power generation. “Normal” indicates the inverter is generating power. If any condition of the system is abnormal, the screen will display an error message.
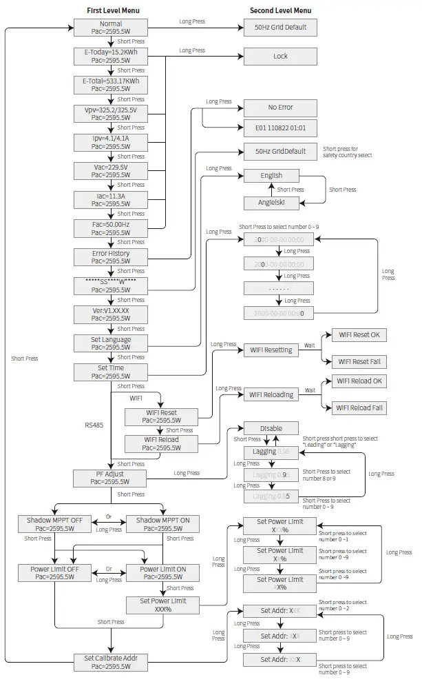
- Through button operation, the screen can display different information such as operation parameters and power generation status in this area. There are two levels of menus, and the flow chart of the first level menu is shown below:
Use Of The LCD
The display allows accessing the configuration of the basic parameters. All the language, time, and country settings can be configured by buttons. The menu, shown in the LCD displays area has two levels of menu. Short or long-press the button will take you between menus and through each menu. Items in the first level menu that have no second level are locked. For these items, when the button is pressed for two seconds, the LCD will display the word “Lock” followed by data relating to the first level menu item. The locked menu can only be unlocked under system mode switching, fault occurrence, or button operation.
Menu Introduction
- When the PV panel is feeding power to the inverter, the LCD displays the first-level menu.
- The initial display is the first item on the first level menu, and the interface displays the current status of the system. It shows “Waiting” in the initial state; it displays “Normal” during power generation mode; if there is something wrong with the system, an error message is displayed. Please refer to “5.3 Error message”.
View PV voltage, PV current, grid voltage, current, and frequency:
- Short press the button to enter the “E-total” menu which displays the total power generation for today.
- Short press the button to enter the “E-total” menu which displays the total power generation until today.
- Short press the button to enter the “Vpv” menu which displays the PV voltage in “V”.

- Short press the button to enter the “Ipc” menu which displays the PV current in “A”.
- Short Press the button to enter the “Vac” menu which displays the grid voltage in “V”.
- Short Press the button once more to enter the “Inc” menu which displays the grid current in “A”.
- Short Press the button once more to enter the “Frequency” menu which displays the grid frequency in “Hz”.
- View error code
Short press the button once more to enter the “Error Code history” menu. Long press the button to enter the second level menu of error detection. The newest three inverter records will be shown by short pressing the button in this second-level menu. The records include error codes (EXX) and error times (110316 15:30). - View model name and reconfigure safety country:
From the error code history item in the first level menu, short press the button to see the model name. If you want to change the safety country, please long press the button, then LCD will enter the second level menu. In the second level menu, short pressing the button can change the safety country. After choosing the suitable safety country, the inverter will store the chosen safety country if there is no input for 20 seconds. If there is no exact proper country code, please choose “50Hz Grid Default” or “60Hz Grid Default” accordingly. - View software version
From the model name item in the first level menu, short press the button to see the software version. The current software version can be shown in this menu.
Basic Setting
- Set language
Short press the button to enter the “Set Language” menu. Long press the button to enter the second-level menu. Short press the button to browse the languages available. - Set time
From the first level “Set Language” menu, short press the button to enter the “Set Time” menu. Long press the button to enter the second-level menu. The initial display is “2000-00-00 00:00”, in which the first four numbers represent the year (e.g. 2000~2099); the fifth and sixth numbers represent the month (e.g. 01~12); the seventh and the eighth numbers represent the date (e.g. 01~31). The remaining numbers represent the time. Short press the button to increase the number in the current location, and press to move the cursor to the next position. - Set protocol:
The function is only used for service personnel, setting the wrong protocol could lead to a communication failure. From the first level “Set Time” menu, short press the button to enter the “Set Protocol Display” menu. Long press the button to enter the sub-menu. The circulatory sub-menu including two protocols can be found. The protocol can be chosen by short pressing the
button. - MPPT function for shadow:
The default setting for the shadow optimizer is disabled. Please enable the shadow optimizer when there is a shadow on the PV panel. The function could help the system generate more power under shadow conditions. Please do not enable the function when there are no shadows being cast onto the panel. Otherwise, it could lead to lesser generated power. Press the button until it enters the shadow optimize menu. When LCD displays “Shadow MPPT OFF”, it means the MPPT function for shadow is switched off. Long press the button to enable the function. If LCD displays “Shadow MPPT ON” it means the shadow optimizer is on. Long press the button to disable the function. - 70% rated power limit
The function is only available for inverters in Germany. It can only be used by network operators. Otherwise it will cause a loss of power generated from the PV plant. Press the button till the LCD displays the 70% rated power menu. If LCD displays 70% rated enable it means the function to limit the inverter working under 70% of rated output is switched off. Long press the button will switch this function on. If LCD displays recover rated power it means the inverter is working under 70% of rated output power. Long press the button to recover the inverter to 100% of its rated output power.
Power Limiting Function Setting
- Enter Password:
Please enter the password (valid for 10 minutes) before changing the power limiting state (the default is OFF) and the power limiting setting (the default is 2% rated power): Long press the button to enter the password input menu. The initial display “1111” is the default password. Short press the button to increase the number in the current location and long press to move the cursor to the next position. The operations are shown below.
- Modify Password:
Long press the button to enter the password change menu. Short press to increase the number in the current location, and long press to move the cursor to the next position. If the old password is right, the new password will be stored after 20 seconds without any input.
Note: You can only enter the new password if the login is within the effective time period (10 minutes). The operation is shown below.
- Power limiting function setting:
If the power limiting function is ON, the maximum output power of the inverter will be limited at the power limit setting value while the inverter is without a power limiting device (such as a CT/Meter) or when the power limiting device is out of order. - Auto-Test
The default setting of this function is disabled which can only be available in Italy safety. Short press the button until the LCD displays “Auto Test”, and long press the button to start this function. if auto test is finished, short press the button until the LCD displays “Auto Test Result”, and long press the button to check the result.
Autotest types will be chosen by “Remote” and “Local” before starting the test. “Remote” default setting is 1, unable to be modified. The “Local” default setting is 0, which can be set to 0 or 1 by calibrating the software. If set “Local” to 1, testing order will be 59.S1, 59.S2, 27.S1, 81>S1, 81<S1. Otherwise, the testing order will be 59.S1, 59.S2, 27.S1, 81>S2, 81<S2. Connect AC, autotests will begin after the inverter relays close successfully: output power is zero and LCD will show the information about testing. If the sub-test finishes and the LCD displays “Test ***** Ok”, inverter relay breaks off and reconnects to the grid automatically according to CEI 0-21 requirement. Then the next test starts
If the sub-test fails, the inverter relay breaks off and enters wait mode. To retry, the inverter needs to be totally powered off and restarted.
Operation Of Display When Commissioning
When the input voltage reaches the inverter’s turn-on voltage, the LCD starts to work, the yellow lights are turned on and the LCD displays “Waiting”. More information will be displayed within a few seconds. If the inverter is connected to the grid, “Checking 30” will be displayed and a countdown of 30 seconds will commence. When the countdown reaches “00S” you will hear the relay trigger 4 times. The LCD will then display “Normal”. The instant power output will be shown at the left bottom of the LCD.
Error Message
An error message will be displayed on the LCD if a fault occurs
| Error code | Error message | Description |
| 03 | Fac Fail | Grid frequency out of permissible range |
| 14 | Isolation Fail | Ground insulation impedance is too low |
| 15 | Vac Failure | Grid voltage out of permissible range |
| 17 | PV Over Voltage | Overvoltage at DC input |
| 19 | Over Temperature | Over Temperature on the case |
| 23 | Utility Loss | Utility is unavailable |
| 24 | AFCI Fail | Abnormal recognition of arc fault signal |
Wi-Fi Reset & Wi-Fi Reload
These functions are only available for Wi-Fi model inverters. The Wi-Fi reload function is used to change the Wi-Fi configuration to the default value. Please configure the Wi-Fi again after using the function. Short press the button until the LCD displays “Wi-Fi Reset”, then long press the button until the LCD displays “Wi-Fi Resetting”. Stop pressing and wait for the screen to display “Wi-Fi Reset OK” or “Wi-Fi Reset Failed”.
Short press the button until the LCD displays “Wi-Fi Reload”, then long press the button until the LCD displays “Wi-Fi Reloading”. Stop pressing and wait for the screen to display “Wi-Fi Reload OK” or “Wi-Fi Reload Failed”.
Precaution For Initial Startup
- Make sure the AC circuit is connected and the AC breaker is turned off.
- Make sure the DC cable between the inverter and PV string is connected, and the PV voltage is normal.
- Turn on the DC switch, and set the safety country according to the local regulation.
- Turn on the AC breaker. Check the inverter work normally.
Special Adjustable Setpoints
The inverter has a field in which the user can set functions, such as trip points, trip times, reconnect times, active and inactive QU curves, and PU curves. It is adjustable through special software. If needed, please contact after-sales. To obtain software manuals, you can download them from the official website or contact after-sales.
PF Power Curve Mode
PF power curve mode can be modified by Calibrate communication method, according to the set range to set the corresponding value
| Function Default valuePF Power Curve Mode value (New Zealand) Setting range (Australia) Default | |||
| PF curve mode enable or disable | 0 | 0 | “0”or“1” |
| B %P/P | 50 (50%) | 50 (50%) | 30%~80% |
| C Powerrafteadctor | 0.9 | 0.9 | 0.8~1 |
PU Curve Mode
The PU curve mode can be modified by Calibrate communication method, according to the set range to set the corresponding value
| Function Default value PU curve Mode value (New Zealand) Setting range (Australia) Default | |||
| PU curve mode enable or disable | 1 | 1 | ““0”or“1” |
| V1 voltage ratio | 207V | 207V | Not applicable |
| P1 power ratio | 100 100%*Pn | 100 100%*Pn | 0~120 |
| V2 voltage ratio | ( ) 220V | ( ) 220V | 216V~230V |
| P2 power ratio | 100 100%*Pn | 100 100%*Pn | 0~120 |
| V3 voltage ratio | ( ) 250V | ( ) 244V | 235V~255V |
| P3 power ratio | 100 100%*Pn | 100 100%*Pn | 0~120 |
| V4 voltage ratio | ( ) 265V | ( ) 255V | 244V~265V |
| P4 power ratio | 20 20%*Pn | 20 20%*Pn | 0~120 |
| ( ) | ( ) | ||
QU Curve Mode
QU curve mode can be modified by calibrating communication, according to the set range to set the corresponding value.
| Function Default value QU curve Mode value (New Zealand) Setting range (Australia) Default | |||
| QU curve mode enable or disable | 0 | 0 | “0”or“1” |
| V1 voltage ratio | 207V | 207V | Not applicable |
| Q1 reactive power ratio | 30 30%*Pn | 30 30%*Pn | 0~60 |
| V2 voltage ratio | ( ) 220V | ( ) 220V | 216V~230V |
| Q2 reactive power ratio | 0 0%*Pn | 0 0%*Pn | 0 |
| V3 voltage ratio | ( ) 250V | ( ) 244V | 235V~255V |
| Q3 reactive power ratio | 0 0%*Pn | 0 0%*Pn | 0 |
| V4 voltage ratio | ( ) 265V | ( ) 255V | 244V~265V |
| Q4 reactive power ratio | 30 30%*Pn | 30 30%*Pn | 0~60 |
| (- ) | (- ) | ||
Power Recovery Rate
The power recovery rate can be modified by calibrating communication, according to the set range to set the corresponding value.
| Function Power recovery rate Settings | The default value (Australia & New Zealand) | Setting range 5~100 |
| 16(16%Pn/min) |
If you need to change the above Settings, please contact our after-sales service.
Troubleshooting
If the Inverter is not able to work properly, please refer to the following instructions before contacting your local service. If any problems arise, the red (FAULT) LED indicator on the front panel will light up and the LCD screen will display relevant information. Please refer to the following table for a list of the error messages and associated solutions.
| Type of fault | Troubleshooting | |
|
System Failure | Isolation Failure | 1. Disconnect DC switch, take off DC connector, check the impedance between 2. PV (+) & PV(-) to earth. 100 kΩ, please check the insulation of the PV string If the impedance is less than 3. wiring to earth. large than 100 kΩ, please contact local service office. 4. If the impedance is measured the impedance between neutral Take off AC connector, |
| Ground I Failure | 1. The ground current is too high. 2. Unplug the inputs from the PV generator and check the peripheral AC 3. system. problem is cleared, reconnect the PV panel and check the Inverter When the 4. status. local service office for help if the problem still persists. Contact | |
| Vac Failure | 1. The PV Inverter will automatically restart within 5 minutes if the grid returns 2. to normal. grid voltage conforms with the specification. 3. Make sure neutral (N) wire and PE wire is connected well. 4. Make sure service office for help if the problem still persists. Contact local | |
| Fac Failure | 1. Grid is not connected. 2. Check grid connection cables. 3. Check availability of grid. | |
| Utility Loss | 1. Not connect to the grid. 2. Check if the power grid is connected to a cable. 3. Check the availability of the power grid. | |
| PV Over Voltage | 1. Check if the PV open circuit voltage is higher or too close to the maximum 2. input voltage or not. when PV voltage is less than the maximum input If the problem still persist voltage, contact local service office for help. | |
| Over Temperature | 1. The internal temperature is higher than normal value specified. 2. Reduce ambient temperature. 3. Move the inverter to a cool place. 4. If the problem still exists, contact local service office for help. | |
| Type of fault | Troubleshooting | |
|
Inverter Failure | Relay-Check Failure |
1. Turn off DC switch of the inverter. 2. Wait till the inverter’s LCD light is off. 3. Turn on DC switch and make sure it is connected. 4. If the problem still exists, contact local service office for help. |
| DCI Injection High | ||
| EEPROM R/W Failure | ||
| SCI Failure | ||
| SPI Failure | ||
| DC BUS High | ||
| BUS Unbalance | ||
| GFCI Failure | ||
| Ifan Fault | ||
| Efan Fault | ||
| Afan Fault | ||
| AFCI Fail | ||
| No display | 1. Turn the off DC switch, take the off DC connector, and measure the voltage of the PV array. 2. Plug in the DC connector, and turn on the DC switch. 3. If PV array voltage is lower than 250V, please check the configuration of the inverter 4. module. is higher than 250V, please contact local office. If voltage | |
| Others | The Wi-Fi module fails to connect to the network | 1. If the Wi-Fi module fails to connect to the network after choosing the right router hotspot and entering the right passwords, it’s possible that there are special characters not supported by the module in the hotspot passwords. Please modify the password to consist of only Arabic numerals or uppercase/lowercase 2. letters. still exists, contact local service office for help. If the problem |
Note:
When sunlight is insufficient, the PV inverter may continuously start up and shut down automatically due to insufficient power generation from the PV panels, which would not lead to inverter damage.
Maintenace
Regular maintenance of the inverter ensures its service life and optimal efficiency.
Note: Disconnect the AC circuit breaker, then turn off the DC switch. Wait for 5 minutes to release residual voltage before maintenance.
DC Switch Check
The DC switch does not need extra maintenance if it’s in use. Just check whether it can work properly. Keep the inverter shutdown before checking. Turn the DC switch on and off 10 times continually once a year. Turning the switch regularly can clean up the device and extend its service life.
Boot order:
- Set the circuit breaker on the AC side to ON.
- Set the DC switch to ON.
Caution: Skip this step if no DC switch. - Set the circuit breaker on the DC side to ON.
Shutdown order:
- Set the circuit breaker on the AC side to OFF.
- Set the DC switch to OFF.
Caution: Skip this step if no DC switch. - Set the circuit breaker on the DC side to OFF.
Electrical connection check
Maintenance period: once a half year.
- Check whether the cables are securely connected.
- Check whether the PE cables are reliably grounded
- Check whether the waterproof covers for ports are locked
Technical Parameters
| Technical Data | GW700-XS | GW1000-XS | GW1500-XS | GW2000-XS |
| Input | ||||
| Max. Input Power (W) | 910 | 1,300 | 1,950 | 2,600 |
| Max. Input Voltage (V) | 500 | 500 | 500 | 500 |
| MPPT Operating Voltage Range (V) | 40~450 | 40~450 | 50~450 | 50~450 |
| MPPT Voltage Range at Nominal Power (V) | 80~450 | 85~450 | 125~450 | 165~450 |
| Start-up Voltage (V) | 40 | 40 | 50 | 50 |
| Nominal Input Voltage (V) | 360 | 360 | 360 | 360 |
| Max. Input Current per MPPT (A) | 12.5 | 12.5 | 12.5 | 12.5 |
| Max. Short Circuit Current per MPPT (A) | 15.6 | 15.6 | 15.6 | 15.6 |
| Max. Backfeed Current to The Array (A) | 0 | 0 | 0 | 0 |
| Number of MPP Trackers | 1 | 1 | 1 | 1 |
| Number of Strings per MPPT | 1 | 1 | 1 | 1 |
| Output | ||||
| Nominal Output Power (W) | 700 | 1,000 | 1,500 | 2,000 |
| Nominal Output Apparent Power (VA) | 700 | 1,000 | 1,500 | 2,000 |
| Max. AC Active Power (W)*1 | 800 | 1,100 | 1,650 | 2,200 |
| Max. AC Apparent Power (VA)*2 | 800 | 1,100 | 1,650 | 2,200 |
| NBroamziiln)al Power at 40℃ (W() Only for | 700 | 1,000 | 1,500 | 2,000 |
| MOvaexrPlooawde)r(Wat()4O0℃nly(IfnocrluBdrainzigl)AC | 700 | 1,000 | 1,500 | 2,000 |
| Nominal Output Voltage (V) | 230 | 230 | 230 | 230 |
| Nominal AC Grid Frequency (Hz) | 50/60 | 50/60 | 50/60 | 50/60 |
| Max. Output Current (A) | 3.5 | 4.8 | 7.2 | 9.6 |
| MDuarxa.tOiount)p(uAt/Fmasu)lt Current (Peak and | 25@5ms | 25@5ms | 25@5ms | 25@5ms |
| Inrush Current (Peak and Duration) (A/us) | 50@2us | 50@2us | 50@2us | 50@2us |
| Nominal Output Current (A) | 3.0 | 4.3 | 6.5 | 8.7 |
| Power Factor | ~1 (Adjustable from 0.8 leading to 0.8 lagging) | |||
| Max. Total Harmonic Distortion | <3% | |||
| M(Aa) ximum Output Overcurrent Protection | 24 | 24 | 24 | 24 |
| 97.2% | 97.2% | 97.3% | 97.5% | |
| 96.0% | 96.4% | 96.6% | 97.0% | |
| Protection | ||||
| PV Insulation Resistance Detection | Integrated | |||
| Residual Current Monitoring | Integrated | |||
| PV Reverse Polarity Protection | Integrated |
| Anti-islanding Protection | Integrated |
| AC Overcurrent Protection | Integrated |
| AC Short Circuit Protection | Integrated |
| AC Overvoltage Protection | Integrated |
| DC Switch | Integrated |
| DC Surge Protection | Type III |
| AC Surge Protection | Type III |
| General Data | |
| Operating Temperature Range (℃) | -25~+60 |
| Relative Humidity | 0~100% |
| Max. Operating Altitude (m)*3 | 4000 |
| Cooling Method | Natural Convection |
| User Interface | LED, LCD (Optional),WLAN+APP |
| Communication | WiFi, LAN or RS485(Optional) |
| Communication Protocols | Modbus-RTU (SunSpec Compliant) |
| Weight (kg) | 5.8 |
| Dimension (W×H×D mm) | 295×230×113 |
| Noise Emission (dB) | <25 |
| Topology | Non-isolated |
| Self-consumption at Night (W) | <1 |
| Ingress Protection Rating | IP65 |
| DC Connector | MC4 (2.5~4mm²) |
| AC Connector | Plug and Play Connector |
| Environmental Category | 4K4H |
| Pollution Degree | III |
| Overvoltage Category | DC II / AC III |
| Protective Class | I |
| The Decisive Voltage Class (DVC) | PV:C AC:C Com:A |
| Active Anti-islanding Method | AFDPF + AQDPF *4 |
| CAuosutnratrliyao) f Manufacture (Only for | China |
| Technical Data | GW2500-XS | GW3000-XS |
| Input | ||
| Max. Input Power (W) | 3,250 | 3,900 |
| Max. Input Voltage (V) | 500 | 500 |
| MPPT Operating Voltage Range (V) | 50~450 | 50~450 |
| MPPT Voltage Range at Nominal Power (V) | 240~450 | 280~450 |
| Start-up Voltage (V) | 50 | 50 |
| Nominal Input Voltage (V) | 360 | 360 |
| Max. Input Current per MPPT (A) | 12.5 | 12.5 |
| Max. Short Circuit Current per MPPT (A) | 15.6 | 15.6 |
| Max. Backfeed Current to The Array (A) | 0 | 0 |
| Number of MPP Trackers | 1 | 1 |
| Number of Strings per MPPT | 1 | 1 |
| Output | ||
| Nominal Output Power (W) | 2,500 | 3,000 |
| Nominal Output Apparent Power (VA) | 2,500 | 3,000 |
| Max. AC Active Power (W)*1 | 2,750 | 3,300 |
| Max. AC Apparent Power (VA)*2 | 2,750 | 3,300 |
| Nominal Power at 40℃ (W() Only for Brazil) | 2,500 | 3,000 |
| Mfoar xBPraozwile)r at 40℃ (Including AC Overload) (W() Only | 2,500 | 3,000 |
| Nominal Output Voltage (V) | 230 | 230 |
| Nominal AC Grid Frequency (Hz) | 50/60 | 50/60 |
| Max. Output Current (A) | 12.0 | 14.3 |
| Mmasx) . Output Fault Current (Peak and Duration) (A/ | 30@5ms | 30@5ms |
| Inrush Current (Peak and Duration) (A/us) | 50@2us | 50@2us |
| Nominal Output Current (A) | 10.9 | 13.0 |
| Power Factor | ~1 (Adjustable from 0.8 leading to 0.8 lagging) | |
| Max. Total Harmonic Distortion | <3% | |
| Maximum Output Overcurrent Protection (A) | 32 | 32 |
| 97.6% | 97.6% | |
| 97.2% | 97.2% | |
| Protection | ||
| PV Insulation Resistance Detection | Integrated | |
| Residual Current Monitoring | Integrated | |
| PV Reverse Polarity Protection | Integrated | |
| Anti-islanding Protection | Integrated | |
| AC Overcurrent Protection | Integrated | |
| AC Short Circuit Protection | Integrated | |
| AC Overvoltage Protection | Integrated | |
| DC Switch | Integrated | |
| DC Surge Protection | Type III | |
| AC Surge Protection | Type III | |
| General Data | ||
| Operating Temperature Range (℃) | -25~+60 | |
| Relative Humidity | 0~100% |
| Max. Operating Altitude (m)*3 | 4000 |
| Cooling Method | Natural Convection |
| User Interface | LED, LCD (Optional),WLAN+APP |
| Communication | WiFi, LAN or RS485(Optional) |
| Communication Protocols | Modbus-RTU (SunSpec Compliant) |
| Weight (kg) | 5.8 |
| Dimension (W×H×D mm) | 295×230×113 |
| Noise Emission (dB) | <42 |
| Topology | Non-isolated |
| Self-consumption at Night (W) | <1 |
| Ingress Protection Rating | IP65 |
| DC Connector | MC4 (2.5~4mm²) |
| AC Connector | Plug and Play Connector |
| Environmental Category | 4K4H |
| Pollution Degree | III |
| Overvoltage Category | DC II / AC III |
| Protective Class | I |
| The Decisive Voltage Class (DVC) | PV:C AC:C Com:A |
| Active Anti-islanding Method | AFDPF + AQDPF *4 |
| Country of Manufacture (Only for Australia) | China |
| Technical Data | GW2500N-XS | GW3000N-XS | GW3KB-XS | GW3300-XS |
| Input | ||||
| Max. Input Power (W) | 3,250 | 3,900 | 3,900 | 3,900 |
| Max. Input Voltage (V) | 600 | 600 | 600 | 500 |
| MPPT Operating Voltage Range (V) | 50~550 | 50~550 | 50~550 | 50~450 |
| MPPT Voltage Range at Nominal Power (V) | 205~450 | 245~450 | 240~450 | 275~450 |
| Start-up Voltage (V) | 50 | 50 | 50 | 50 |
| Nominal Input Voltage (V) | 360 | 360 | 360 | 360 |
| Max. Input Current per MPPT (A) | 13.0 | 13.0 | 13.0 | 12.5 |
| Max. Short Circuit Current per MPPT (A) | 16.3 | 16.3 | 16.3 | 15.6 |
| Max. Backfeed Current to The Array (A) | 0 | 0 | 0 | 0 |
| Number of MPP Trackers | 1 | 1 | 1 | 1 |
| Number of Strings per MPPT | 1 | 1 | 1 | 1 |
| Output | ||||
| Nominal Output Power (W) | 2,500 | 3,000 | 3,000 | 3,300 |
| Nominal Output Apparent Power (VA) | 2,500 | 3,000 | 3,000 | 3,300 |
| Max. AC Active Power (W)*1 | 2,750 | 3,300 | 3,300 | 3,300 |
| Max. AC Apparent Power (VA)*2 | 2,750 | 3,300 | 3,300 | 3,300 |
| NBroamziiln)al Power at 40℃ (W() Only for | 2,500 | 3,000 | 3,000 | 3,300 |
| MOvaexrPlooawde)r(Wat()4O0℃nly(IfnocrluBdrainzigl)AC | 2,500 | 3,000 | 3,000 | 3,300 |
| Nominal Output Voltage (V) | 220/230 | 220/230 | 220 | 230 |
| Nominal AC Grid Frequency (Hz) | 50/60 | 50/60 | 60 | 50/60 |
| Max. Output Current (A) | 12.0 | 14.3 | 14.3 | 14.3 |
| MDuarxa.tOiount)p(uAt/Fmasu)lt Current (Peak and | 30@5ms | 30@5ms | 30@5ms | 30@5ms |
| Inrush Current (Peak and Duration) (A/us) | 50@2us | 50@2us | 50@2us | 50@2us |
| Nominal Output Current (A) | 11.4/10.9 | 13.6/13.0 | 13.6/13.0 | 14.3 |
| Power Factor | ~1 (Adjustable from 0.8 leading to 0.8 lagging) | |||
| Max. Total Harmonic Distortion | <3% | |||
| M(Aa) ximum Output Overcurrent Protection | 32 | 32 | 32 | 32 |
| 97.6% | 97.6% | 97.6% | 97.6% | |
| 97.2% | 97.2% | 97.2% | 97.2% | |
| Protection | ||||
| PV Insulation Resistance Detection | Integrated | |||
| Residual Current Monitoring | Integrated | |||
| PV Reverse Polarity Protection | Integrated | |||
| Anti-islanding Protection | Integrated | |||
| AC Overcurrent Protection | Integrated | |||
| AC Short Circuit Protection | Integrated | |||
| AC Overvoltage Protection | Integrated | |||
| DC Switch | Integrated | |||
| DC Surge Protection | Type III (Type II Optional) | Type III | ||
| AC Surge Protection | Type III | |||
| AFCI | Optional | |||
| General Data | ||||
| Operating Temperature Range (℃) | -25~+60 | |||
| Relative Humidity | 0~100% | |||
| Max. Operating Altitude (m)*3 | 4000 | |||
| Cooling Method | Natural Convection | |||
| User Interface | LED, LCD (Optional) WLAN+APP | |||
| Communication | WiFi, LAN or RS485(Optional) | |||
| Communication Protocols | Modbus-RTU (SunSpec Compliant) | |||
| Weight (kg) | 5.8 | |||
| Dimension (W×H×D mm) | 295×230×113 | |||
| Noise Emission (dB) | <42 | |||
| Topology | Non-isolated |
| Self-consumption at Night (W) | <1 |
| Ingress Protection Rating | IP65 |
| DC Connector | MC4 (2.5~4mm²) |
| AC Connector | Plug and Play Connector |
| Environmental Category | 4K4H |
| Pollution Degree | III |
| Overvoltage Category | DC II / AC III |
| Protective Class | I |
| The Decisive Voltage Class (DVC) | PV:C AC:C Com:A |
| Active Anti-islanding Method | AFDPF + AQDPF *4 |
| CAuosutnratrliyao) f Manufacture (Only for | China |
- For Belgium Max. AC Active Power (W): GW700-XS is 700, GW1000-XS is 1000, GW1500-XS is 1500, GW2000-XS is 2000, GW2500-XS is 2500, GW2500N-XS is 2500, GW3000-XS is 3000, GW3000N-XS is 3000;
- For Belgium Max. Output Apparent Power(VA) :GW700-XS is 700, GW1000-XS is 1000, GW1500-XS is 1500, GW2000-XS is 2000, GW2500-XS is 2500, GW2500N-XS is 2500, GW3000-XS is 3000, GW3000N-XS is 3000
- For Australia Max. The operating Altitude (m) is 3000;
- AFDPF: Active Frequency Drift with Positive Feedback, AQDPF: Active Q Drift with Positive Feedback.
| Technical Data | GW700-XS-11 | GW1000-XS-11 | GW1500-XS-11 | GW2000-XS-11 |
| Input | ||||
| Max. Input Power (W)*1 | 910 | 1300 | 1950 | 2600 |
| Max. Input Voltage (V) | 500 | 500 | 500 | 500 |
| MPPT Operating Voltage Range (V) | 40~450 | 40~450 | 50~450 | 50~450 |
| MPPT Voltage Range at Nominal Power (V) | 65~450 | 85~450 | 125~450 | 165~450 |
| Start-up Voltage (V) | 40 | 40 | 50 | 50 |
| Nominal Input Voltage (V) | 360 | 360 | 360 | 360 |
| Max. Input Current per MPPT (A) | 15 | 15 | 15 | 15 |
| Max. Short Circuit Current per MPPT (A) | 18.75 | 18.75 | 18.75 | 18.75 |
| Max. Backfeed Current to The Array (A) | 0 | 0 | 0 | 0 |
| Number of MPP Trackers | 1 | 1 | 1 | 1 |
| Number of Strings per MPPT | 1 | 1 | 1 | 1 |
| Output | ||||
| Nominal Output Power (W) | 700 | 1000 | 1500 | 2000 |
| Nominal Output Apparent Power (VA) | 700 | 1000 | 1500 | 2000 |
| Max. AC Active Power (W)*2 | 800 | 1100 | 1650 | 2200 |
| Max. AC Apparent Power (VA)*2 | 800 | 1100 | 1650 | 2200 |
| Nominal Power at 40℃ (W() Only for Brazil) | 700 | 1000 | 1500 | 2000 |
| (MOanxlPyofowreBr raatz4il0)℃ (Including AC Overload) (W) | 700 | 1000 | 1500 | 2000 |
| Nominal Output Voltage (V) | 230 | 230 | 230 | 230 |
| Output Voltage Range (V) | 154~288 | 154~288 | 154~288 | 154~288 |
| Nominal AC Grid Frequency (Hz) | 50/60 | 50/60 | 50/60 | 50/60 |
| AC Grid Frequency Range (Hz) | 45~55/57~63 | 45~55/57~63 | 45~55/57~63 | 45~55/57~63 |
| Max. Output Current (A) | 3.5 | 4.8 | 7.2 | 9.6 |
| MDuarxa.tOiount)p(uAt/Fmasu)lt Current (Peak and | 25@5ms | 25@5ms | 25@5ms | 25@5ms |
| Inrush Current (Peak and Duration) (A/us) | 50@2us | 50@2us | 50@2us | 50@2us |
| Nominal Output Current (A) | 3.0 | 4.3 | 6.5 | 8.7 |
| Power Factor | ~1 (Adjustable from 0.8 leading to 0.8 lagging) | |||
| Max. Total Harmonic Distortion | <3% | |||
| Maximum Output Overcurrent Protection (A) | 22.3 | 22.3 | 22.3 | 22.3 |
| 97.2% | 97.2% | 97.3% | 97.5% | |
| 96.0% | 96.4% | 96.6% | 97.0% | |
| Protection | ||||
| PV Insulation Resistance Detection | Integrated | |||
| Residual Current Monitoring | Integrated | |||
| Anti-islanding Protection | Integrated | |||
| AC Overcurrent Protection | Integrated | |||
| AC Short Circuit Protection | Integrated | |||
| AC Overvoltage Protection | Integrated | |||
| DC Switch | Integrated | |||
| DC Surge Protection | Type III (Type II Optional) | |||
| AC Surge Protection | Type III | |||
| AFCI | Optional | |||
| Optional | ||||
| Remote Shutdown | Optional | |||
| Remote Shutdown | Optional | |||
| General Data | ||||
| Operating Temperature Range (℃) | -25~+60 | |||
| Relative Humidity | 0~100% | |||
| Max. Operating Altitude (m) | 3000 | |||
| Cooling Method | Natural Convection | |||
| User Interface | LED, LCD ,WLAN+APP | |||
| Communication | WiFi or LAN or RS485(Optional) | |||
| Weight (kg) | 5.8 | |||
| Dimension (W×H×D mm) | 295×230×113 |
| Noise Emission (dB) | <25 |
| Topology | Non-isolated |
| Self-consumption at Night (W) | <1 |
| Ingress Protection Rating | IP65 |
| DC Connector | MC4 (2.5~4mm²) |
| AC Connector | plug and play connector |
| Environmental Category | 4K4H |
| Pollution Degree | III |
| Overvoltage Category | DC II / AC III |
| Protective Class | I |
| The Decisive Voltage Class (DVC) | PV:C AC:C Com:A |
| Active Anti-islanding Method | AFDPF + AQDPF *3 |
| Country of Manufacture (Only for Australia) | China |
| Technical Data | GW2500-XS-11 | GW3000-XS-11 | GW3000-XS-B11 |
| Input | |||
| Max. Input Power (W)*1 | 3250 | 3900 | 3900 |
| Max. Input Voltage (V) | 600 | 600 | 600 |
| MPPT Operating Voltage Range (V) | 50~550 | 50~550 | 50~550 |
| MPPT Voltage Range at Nominal Power (V) | 200~450 | 240~450 | 240~450 |
| Start-up Voltage (V) | 50 | 50 | 50 |
| Nominal Input Voltage (V) | 360 | 360 | 360 |
| Max. Input Current per MPPT (A) | 15 | 15 | 15 |
| Max. Short Circuit Current per MPPT (A) | 18.75 | 18.75 | 18.75 |
| Max. Backfeed Current to The Array (A) | 0 | 0 | 0 |
| Number of MPP Trackers | 1 | 1 | 1 |
| Number of Strings per MPPT | 1 | 1 | 1 |
| Output | |||
| Nominal Output Power (W) | 2500 | 3000 | 3000 |
| Nominal Output Apparent Power (VA) | 2500 | 3000 | 3000 |
| Max. AC Active Power (W)*2 | 2750 | 3300 | 3300 |
| Max. AC Apparent Power (VA)*2 | 2750 | 3300 | 3300 |
| Nominal Power at 40℃ (W() Only for Brazil) | 2500 | 3000 | 3000 |
| (MOanxlPyofowreBrraatz4il0)℃ (Including AC Overload) (W) | 2500 | 3000 | 3000 |
| Nominal Output Voltage (V) | 220/230 | 220/230 | 220 |
| Output Voltage Range (V) | 154~288 | 154~288 | 154~288 |
| Nominal AC Grid Frequency (Hz) | 50/60 | 50/60 | 60 |
| AC Grid Frequency Range (Hz) | 45~55/57~63 | 45~55/57~63 | 57~63 |
| Max. Output Current (A) | 12 | 14.3 | 14.3 |
| M(Aa/mx. sO)utput Fault Current (Peak and Duration) | 25@5ms | 30@5ms | 30@5ms |
| Inrush Current (Peak and Duration) (A/us) | 50@2us | 50@2us | 50@2us |
| Nominal Output Current (A) | 11.4/10.9 | 13.6/13.0 | 13.6 |
| Power Factor | ~1 (Adjustable from 0.8 leading to 0.8 lagging) | ||
| Max. Total Harmonic Distortion | <3% | ||
| Maximum Output Overcurrent Protection (A) | 31.5 | 31.5 | 31.5 |
| 97.6% | 97.6% | 97.6% | |
| 97.2% | 97.2% | 97.2% | |
| Protection | |||
| PV Insulation Resistance Detection | Integrated | ||
| Residual Current Monitoring | Integrated | ||
| Anti-islanding Protection | Integrated | ||
| AC Overcurrent Protection | Integrated | ||
| AC Short Circuit Protection | Integrated | ||
| AC Overvoltage Protection | Integrated | ||
| DC Switch | Integrated | ||
| DC Surge Protection | Type III (Type II Optional) | Type III | |
| AC Surge Protection | Type III | ||
| AFCI | Optional | ||
| Optional | |||
| Remote Shutdown | Optional | ||
| Remote Shutdown | Optional | ||
| General Data | |||
| Operating Temperature Range (℃) | -25~+60 | ||
| Relative Humidity | 0~100% | ||
| Max. Operating Altitude (m) | 3000 | ||
| Cooling Method | Natural Convection | ||
| User Interface | LED, LCD ,WLAN+APP | ||
| Communication | WiFi or LAN or RS485(Optional) | ||
| Weight (kg) | 5.8 | ||
| Dimension (W×H×D mm) | 295×230×113 | ||
| Noise Emission (dB) | <25 | ||
| Topology | Non-isolated | ||
| Self-consumption at Night (W) | <1 | ||
| Ingress Protection Rating | IP65 | ||
| DC Connector | MC4 (2.5~4mm²) | ||
| AC Connector | plug and play connector |
| Environmental Category | 4K4H |
| Pollution Degree | III |
| Overvoltage Category | DC II / AC III |
| Protective Class | I |
| The Decisive Voltage Class (DVC) | PV: C AC: C Com: A |
| Active Anti-islanding Method | AFDPF + AQDPF *3 |
| Country of Manufacture (Only for Australia) | China |
- For Australia Max. Input Power (W) GW700-XS-11 is 945, GW1000-XS-11 is 1350, GW1500-XS-11 is 2025, GW2000-XS-11 is 2700, GW2500-XS-11 is 3375 GW3000-XS-11 is 4050
- For Belgium Max. Output Apparent Power (VA) and Max. AC Active Power (W)
GW700-XS-11 is 700, GW1000-XS-11 is 1000, GW1500-XS-11 is 1500, GW2000-XS-11 is 2000, GW2500-XS-11 is 2500,GW3000-XS-11 is 3000 - AFDPF: Active Frequency Drift with Positive Feedback, AQDPF: Active Q Drift with Positive Feedback.
Note
Overvoltage Category Definition
- Category I applies to equipment connected to a circuit where measures have been taken to reduce transient overvoltage to a low level.
- Category II: applies to equipment not permanently connected to the installation. For example, appliances, portable tools, and other plug-connected equipment;
- Category III: applies to fixed downstream equipment, including the main distribution board. For example, switchgear and other equipment in an industrial installation;
- Category IV: applies to equipment permanently connected at the origin of an installation (upstream of the main distribution board). For example, electricity meters, primary overcurrent protection equipment, and other equipment connected directly to outdoor open lines.
Moisture Location Category Definition
| Moisture parameters TemmpedrattyuRre Range | 3K3 L4eKv2el 4K4H | ||
| 0~~+4805℃ | -33~+4 | -20~~+55℃ | |
| Hu i i ange | 5% % | 15%~100% | 4% 100% |
Environment Category Definition
- Outdoor: the ambient air temperature is -20~50℃. The relative humidity range is from 4% to 100%, applied to PD3.
- Indoor unconditioned: the ambient air temperature is -20~50 ℃. The relative humidity range is from 5% to 95%, applied to PD3.
- Indoor conditioned: the ambient air temperature is 0~40 ℃. Relative humidity range is from 5% to 85%, applied to PD2.
Pollution Degree Definition
- Pollution degree 1: No pollution or only dry, non-conductive pollution occurs. The pollution has no influence.
- Pollution degree 2: Normally only non-conductive pollution occurs. However, a temporary conductivity occasionally caused by condensation must be expected.
- Pollution degree 3: Conductive pollution occurs. Or dry, non-conductive pollution becomes conductive due to condensation, which is expected.
- Pollution degree 4: Persistent conductive pollution occurs. For example, pollution is caused by conductive dust, rain, and snow.
Power off the inverter
When operating and maintaining the inverter, please power off the inverter. Operating the equipment with power on may cause damage to the inverter or risk of electric shock. After the inverter is powered off, there is a delay in the discharge of internal components. Please wait until the equipment is completely discharged according to the required label time.
- Step 1: (Optional) Issue a shutdown command to the inverter.
- Step 2: Disconnect the AC switch between the inverter and the grid.
- Step 3: Disconnect the DC switch of the inverter.
- Step 4: (Optional) Disconnect the DC switch of the inverter and PV string paper.










Autotest types will be chosen by “Remote” and “Local” before starting the test. “Remote” default setting is 1, unable to be modified. The “Local” default setting is 0, which can be set to 0 or 1 by calibrating the software. If set “Local” to 1, testing order will be 59.S1, 59.S2, 27.S1, 81>S1, 81<S1. Otherwise, the testing order will be 59.S1, 59.S2, 27.S1, 81>S2, 81<S2. Connect AC, autotests will begin after the inverter relays close successfully: output power is zero and LCD will show the information about testing. If the sub-test finishes and the LCD displays “Test ***** Ok”, inverter relay breaks off and reconnects to the grid automatically according to CEI 0-21 requirement. Then the next test starts


















