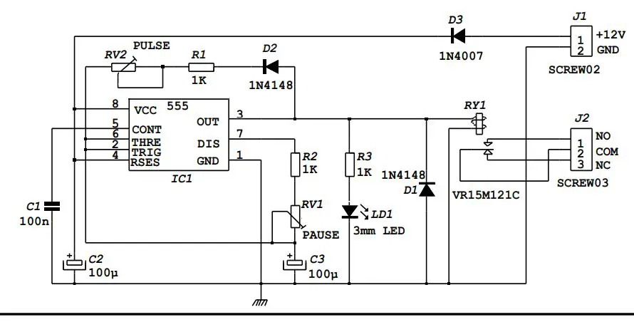
velleman WST111 Adjustable Interval Timer Kit User Manual

Soldering

1 Resistor

Brown, Black, Red
2 DIODE
Watch the polarity

3 Trim potentiometer

4 Capacitor

5 LED

6 IC-sockets
Watch the notch

7 Terminal blocks

8 Electrolytic capacitor

9 Relay

10 IC – CI



TO ALL RESIDENTS OF THE EUROPEAN UNION
Important environmental information about this product This symbol on this unit or the package, indicates that disposal of this unit after its lifecycle could harm the environment. Do not dispose the unit as unsorted municipal waste; it should be disposed by a specialized company for recycling. This unit should be returned to your distributor or to a local recycling service. Respect the local environmental rules. If any doubt contact your local authorities about waste disposal rules.
















