
R8182D,E,F,H,J Combination
Protectorelay™ Primary Control and
Aquastat® Controller
INSTALL ACTION INSTRUCTIONS
APPLICATION
The R8182 combines a Protectorelay™ primary control and immersion type Aquastat controller in one unit for use in oil-fired, hydronic heating systems.®
The Protectorelay™ primary control provides control of a line voltage, intermittent ignition oil burner when used with a C554A Cadmium Sulfide Flame Detector and a 24V thermostat.
The R8182 models provide switching as follows:
| Model | Switching |
| R8182D | High limit, spst; Low limit/circulator, spdt |
| R8182E | High limit, spst |
| R8182F | High limit, spst Circulator, spst |
| R8182H (with remote bulb) | High limit, spst Low limit/circulator, spdt |
| R8182J (with remote bulb) | High limit, spst |
The auxiliary ZC and ZR terminals on the R8182D, E, H, J provide zone control through an R845A Switching Relay.
All models are capable of zone control using zone valves. Each additional zone requires a separate 24V thermostat and a V8043 or V8044 Zone Valve.
The R8182D, E, F models mount directly on the boiler. The R8182H, J models mount directly on a 4 by 4-inch junction box and have a 5 foot (1.5 meter) armored
capillary for remote sensor location.
To order an immersion well, use form 68-0040 Wells and Fittings for Temperature Controllers, for part numbers and descriptions.
Refer to Fig. 1 through 3 for installation dimensions.
Refer to Fig. 4 through 8 for internal views of the R8182D, E, F, G, J.

R8182D, E,F, H,J COMBINATION PROTECTORELAY™ PRIMARY CONTROL AND AQUASTAT® CONTROLLER






INSTALLATION
When Installing this Product…
- Read these instructions carefully. Failure to follow them could damage the product or cause a hazardous condition.
- Check the ratings given in these instructions and on the product to be sure the product is suitable for your application.
- Be sure the installer is a trained, experienced service technician.
- After completing the installation, use these instructions to check product operation.
CAUTION
1. Disconnect the power supply before beginning installation to prevent electrical shock or equipment damage.
2. Be sure that the combustion chamber is clear of oil or oil vapor before starting the burner.
3. Be sure that the ambient temperature at the element does not exceed 250°F (121°C).
IMPORTANT
Be sure that the sensing bulb fits snugly inside the immersion well and that the sensing bulb rests against the bottom of the immersion well. Refer to Fig. 3.
Mounting the R8182
- Disconnect the power supply.
- Drain all water from the boiler.
- Most boilers are equipped with a tapping that allows horizontal mounting of immersion well where average temperature boiler water circulates freely. If no tapping is provided, prepare one.
- Install immersion well or compression fitting (ordered separately) by threading immersion well into a tapped hole.
- For R8182D, E, F models:
a. Loosen immersion well clamp screw on the side of R8182 case.
b. Insert the bulb into immersion well until it bottoms.
c. If necessary, bend the capillary tube to hold the bulb against the bottom of the immersion well.
NOTE: Do not make sharp bends in the tubing. A sharp bend can break the tubing and cause a loss of fill. In models with an adjustable tubing length,
pull the extra tubing out of the controller case.
d. Fit controller case onto immersion well so that immersion well clamp slides over the flange of immersion well.
e. Securely tighten immersion well clamp screw. - For R8182H,J models:
a. Loosen the screw holding the hinged backplate to the controller case and swing the backplate away from the controller case.
b. Screw the backplate to a 4 by 4-inch junction box.
c. Insert the bulb into immersion well until it bottoms.
d. If necessary, bend the capillary tube to hold the bulb against the bottom of the immersion well.
NOTE: Do not make sharp bends in the tubing. A sharp end can break the tubing and cause a loss of fill. In models with an adjustable tubing length, pull the extra tubing out of the controller case.
e. Tighten immersion well screw over brass collar.
f. After wiring, swing the control against the backplate and refasten the screw. - Refill the boiler and check for water leakage.
Wiring
IMPORTANT
Use Underwriters Laboratories Inc. listed connectors when making external circuit connections to the orange and white line voltage burner and ignition lead wires
of the R8182H, J.
CAUTION
Disconnect power supply before wiring to prevent electrical shock or equipment damage.
All wiring must comply with local codes, regulations, and ordinances.
IMPORTANT
Terminals on the R8182 are approved for copper wire only.
Follow the wiring instructions furnished by the appliance manufacturer, if available, or refer to Fig. 9 through 15. For wiring multiple zoning systems, refer to Fig. 14 and 15.
The R8182 is equipped with special wiring terminals. Wires can be wrapped around the terminal screw or inserted from the side.Method 1- Strip 7/16 inches of insulation from the wire end.
- Wrap wire 3/4 of distance around the screw as shown in Method 1.
- Use a standard, flathead screwdriver to tighten the screw until the wire is snugly in contact with the screw and contact plate.
- .tighten the screw an additional one-half turn.
Method 2
1. Strip 5/16 inches of insulation from the wire end.
2. Insert wire beneath screw as shown in method 2.
3. Using a standard, flathead screwdriver, tighten the screw until the wire is snuggly in contact with the screw and contact plate.
OPERATION
R8182D
A call for heat by the thermostat pulls in relays 1K and 2K to turn on the burner. The safety switch starts to heat. If the burner ignites within safety switch timing, the cad cell sees flame, and the safety switch heater circuit is bypassed. The burner operates until the call for heat is satisfied. Circulator operates when relay 1K pulls in only if R to W is made in the Aquastat® controller.
When R to B (low-limit) is made by a drop in water temperature, it acts as a call for heat, pulling in relay 2K to turn on the burner. The circulator cannot operate. See Fig. 4, 9, 14, 15, and 17.
NOTE: Do not use a push-type ratchet screwdriver.
R8182E
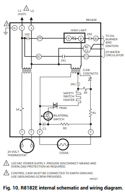
The burner and circulator operate whenever the thermostat calls for heat. Relay 2K pulls in. When cadmium sulfide cell sees flame, the safety switch heater circuit is bypassed. 2K is held in through 2K1. If the temperature rises too high limit setpoint, R to B breaks, shutting off the burner. The circulator continues operation under the direction of the thermostat. See Fig. 5 10, 15, and 16.
R8182F
A thermostat call for heat pulls in relay 2K to turn on the burner. When cadmium sulfide cell sees flame, safety switch heater circuit is bypassed. The circulator is independent of the thermostat circuit, being controlled only by Aquastat® controller switch. Refer to Fig. 6, 11, 15, and 18.

R8182H
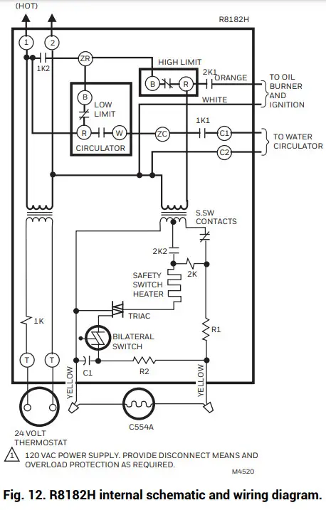
A call for heat by the thermostat pulls in relays 1K and 2K to turn on the burner. The safety switch starts to heat. If the burner ignites within safety switch timing, the cadmium sulfide cell sees flame, and the safety switch heater circuit is bypassed. The burner shuts off when the call for heat is satisfied. Circulator operates when relay 1K pulls in only if R to W in the Aquastat®controller is made.
When R to B (low-limit) is made by a drop in water temperature, it acts as a call for heat, pulling in relay 2K to turn on the burner. The circulator cannot operate. See Fig. 7, 12, 15, and 17.
R8182J
The burner and circulator operate whenever the thermostat calls for heat. Relay 2K pulls in. When cadmium sulfide cell sees flame, the safety switch heater circuit is bypassed. 2K is held in through 2K1. If the temperature rises to a high-limit setpoint, R to B breaks, shutting off the burner. Circulator continues operation under the direction of the thermostat. See Fig. 8, 13, 15, and 16.
Multizone Control
In all multizone applications, a call for heat in any zone energizes the safety switch circuit, and relay 2K pulls in. If the burner ignites within safety switch timing, the cad cell sees flame, and the safety switch heater is bypassed.
In all multizone applications with R8182D and H, the low-limit controller in the Aquastat® acts independently to turn on the main burner on a drop in water temperature. When R to B (low-limit) is made, relay 2K pulls in to turn on the main burner, the same as for single-zone applications.
Zone Circulator Control with R8182D, H
The relay for each zone is connected to the Aquastat® controller through terminals ZC and ZR. The R845 Relay and thermostat for each zone can energize the zone circulator through ZC only if R to W in the Aquastat® the controller is made. If R to B (high-limit) is made, the zone thermostat energizes the burner through ZR.
Zone Circulator Control with R8182E, J
The relay for each zone is connected to the Aquastat® controller through terminals ZC and ZR. The R845A Relay and thermostat in each zone can energize the zone circulator through ZC on a call for heat. If R to B (high limit) is made, the zone thermostat energizes the burner through ZR.
Zone Valve Control with R8182
The valve for each zone is connected to the Aquastat® controller by wiring end switches on the zone valve to T-T on the R8182. On a call for heat from any zone, the R8182 operates the same as in single-zone applications.

STARTUP AND CHECKOUT
WARNING
CAN CAUSE PROPERTY DAMAGE, SEVERE INJURY, OR DEATH.
This product is intended for use only in systems with a pressure relief valve.
Because heating systems differ, the correct temperature setting for one system may not be correct for another. Follow the boiler manufacturer recommendations for proper selection of settings.
High-Limit Setting—All Models
The high-limit opens and turns off the burner when the water temperature reaches the setpoint. The high-limit automatically resets after the water temperature drops past the setpoint and through the 10°F (6°C) (15°F [8°C] with R8182E, J) differential.
Set the indicator at desired shutoff temperature.
Low-Limit/Circulator Setting—D and H Models (Fig. 17)
On a temperature rise, with the adjustable differential at the minimum set of 10°F (6°C), the burner circuit (RB) breaks and the circulator circuit (R-W) makes at the low- limit setpoint. See Fig. 17. On a temperature drop of 10°F (6°C) below the setpoint, the R-B circuit makes, and the R-W circuit breaks.
At any differential setting greater than 10°F (6°C), the RB make temperature and R-W break temperature remain the same—control setting minus 10°F (6°C). The R-B break and R-W make temperatures are the setpoint temperature plus the difference between the differential setting and 10°F (6°C).
EXAMPLE: Setpoint of 140°F (60°C), differential set at 25°F (14°C). On a temperature rise, R-B breaks, and RW makes at 155°F (68°C). On a temperature fall, R-B makes and R-W breaks at 130°F (54°C).
Set low-limit indicator at the minimum temperature recommended for domestic hot water supply. The setting must be at least 20°F (11°C) below the high-limit setting to prevent one switch from locking out the other. Set differential the desired number of degrees.
Circulator Setting—F MODELS (Fig. 18)
Set circulator indicator at the minimum water temperature recommended for hydronic heating comfort. The circulator breaks 10°F (6°C) below the setpoint.
Startup
CAUTION
Be sure combustion chamber is free of oil or vapor.
- Push red reset button and release.
- Open hand valve on the oil supply line.
- Set the thermostat to call for heat.
- Close line switch; the burner will start.
- Under normal conditions, burner operates until the thermostat is satisfied or line switch is opened.
Make certain the system operates as described in the OPERATION section. Use the following procedure to verify that the Protectorelay™ control is controlling
properly.
Flame Failure Check
Shut off the oil supply hand valve while the burner is on. After 45 seconds, the safety switch locks out, the motor stops, and the oil valve closes. Allow five minutes for the burner to cool, then manually reset the safety switch.
Ignition Failure Check
Test by closing the oil supply while the burner is off. Run through starting procedure but do not open the oil supply line hand valve. Safety switch locks out as for flame failure. Then turn the oil back on, and reset the safety switch.
Power Failure Check
Turn off the power supply while the burner is on. When the burner goes out, restore power and the burner will reset.
NOTE: If the operation is not as described, see the cover insert for additional information and check the wiring.
Aquastat® Replacement®
The Aquastat controller section of the Protectorelay™ control is field replaceable. When ordering a replacement assembly, specify the complete model number of the R8182.
To Replace the Aquastat® Limit:
- Disconnect the power supply.
- Note the position of the connecting wires.
- Remove fastening screws and wires.
- Remove the Aquastat controller and install a new assembly.





Resideo Technologies, Inc.
1985 Douglas Drive North, Golden Valley, MN 55422
1-800-468-1502
69-0600—02 M.S. Rev. 06-21 | Printed in the United States
© 2021 Resideo Technologies, Inc. All rights reserved.
This product is manufactured by Resideo Technologies, Inc. and its affiliates.




INSTALLATION




















