DL04 Chrome Smart Door Lock, Digital Door Lock, Fingerprint lock with LCD, Camera, Wi-Fi Remote Unlock App
User Manual
Product Brief
Note: Please make sure inner part clean before installation
Smart Lock Construction

| NO. | Name | Quantity |
| 1 | Key | 2 |
| 2 | Front part | 1 |
| 3 | Fixed column | 2 |
| 4 | Lock cylinder | 1 |
| 5 | Connection Wire | 1 |
| 6 | Door | |
| 7 | Silicone pad | 1 |
| 8 | Back part | 1 |
| 9 | MS fixing screw | 2 |
| 10 | Back panel | 1 |
| 11 | M4 fixing screw | 4 |
| 12 | Battery case | 1 |
| 13 | Battery | 1 |
| 14 | Mortise | 1 |
Smart Lock lnstalltion Diagram

Install instruction
- Install mortise, fix the mortise with 6ps MS screw
- Install lock cylinder, fixed the lock cylinder with screw, ensure that the copper bar of the shaft faces the room, length is 18-20mm outside exposed the plane.
- Install front panel
- Install base panel(put on silicon base), flexed two screw column with 2pcs MS screw
- Connect the wire, put on the back panel and fixed with 4pcs M4 screw.
- Put on battery

Product Function :
Unlock methods: fingerprint, password, IC card, Key, Apps
- Fingerprint: Advanced semiconductor sensors, 360 degree recognition angle, wide fingerprint collection area, high resolution, effectively preventing fake fingerprints;
- Password: Advance touch screen button technology, which can add 12 irrelevant passwords before and after the correct password
- Double authentication mode: Set a combination of fingerprint, password and card to verify and unlock. After setting, only the door can be opened when two users are authenticated at the same time
- User management: The administrator has the highest authority (ordinary users can only open and close the door), and can edit and set the lock.
- Alarm function: this machine has anti-warping alarm, low pressure alarm, trial and error alarm.
a. It is recommended to initialize the lock after new installation
b. When collecting fingerprints, the finger strength is moderate, do not apply pressure vigorously to prevent the fingerprint collection head from scratching;
c. The battery should not be used for too long. Generally, it is recommended to charge it at least once in 3 months, otherwise the battery leakage will damage the smart lock;
d. When it prompts for the first time “the battery is insufficient, please replace the battery”, you should charge it in time to avoid inconvenience caused by the exhaustion of the battery;
e. After entering the wrong fingerprinUcard/password in any way for 5 consecutive times, it will alarm, the device will sound an alarm sound, and the door lock cannot be used within 90 seconds;
- Initialization operation:
Using the card pin, press the small hole in the middle of the unlock/ close button on the rear panel and hold for 5 seconds.
The voice prompts “initialization successful”. - Enter the door lock function management:

- Add user/Delete user

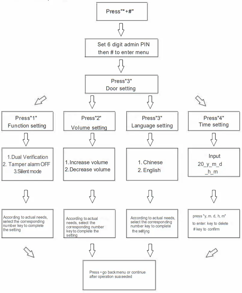
- Door setting
* Back/exitldelete
# Con firm/enter/repeat voice
- Add administrator

- Network configuration:

- Debug Menu

- Initialize setting




























