AVATOAST 184BT18A Adjustable Speed Vertical Conveyor Bun Toasters
SAFETY
When using electrical appliances, basic safety precautions should always be followed, including the following:
- Read all instructions carefully and completely.
- For commercial use only.
- DO NOT touch hot surfaces.
- Protect against electrical shock by keeping all cords, plugs, and other electrical components away from water or other liquids.
- Unplug this unit when not in use and before cleaning.
- Allow the unit to cool before putting on or taking off parts.
- DO NOT operate this or any appliance with a damaged electrical cord or plug.
- DO NOT operate this or any appliance after it has malfunctioned or has been damaged in any way.
- DO NOT use outdoors.
- DO NOT place on or near a hot gas or electric burner.
- Attach the plug to the appliance first, then plug the electrical cord into the wall outlet.
- Disconnect the unit by removing the electrical plug from the wall outlet.
- DO NOT use appliances for any application other than intended use.
- DO NOT insert metal utensils or oversized foods into this unit, as they may cause
a fire and heighten the risk of electrical shock. - DO NOT store any item on top of this unit when in operation.
- DO NOT allow this oven to touch or to be covered by flammable material,
such as curtains, draperies, walls, etc., when in operation. - DO NOT clean with metal scouring pads, as pieces can break off and touch electrical components, heightening the risk of electrical shock.
- Never place materials such as paper, cardboard, plastic, etc. in this oven.
- DO NOT cover the interior of this unit with metal foil, as it may cause the oven to overheat.
- Avoid scratching the surface or nicking the edges of this unit. If the oven is damaged or broken, contact customer service before use.
- Turn off the appliance by removing the plug from the wall outlet.
- Note that the use of accessories not recommended by the manufacturer
may result in injury. - Children should be supervised to ensure that they DO NOT play with the oven.
- This appliance is not intended for use by persons (including children) with reduced physical sensory or mental capabilities, or lack of experience and knowledge
unless a person responsible for their safety has given them supervision or instruction concerning the use of the appliance. - When using the appliance in shops, snack bars, hotels, etc., check the voltage and outlet to make sure the appliance is correctly connected with power.
- Place the unit on a flat surface that is well ventilated. The appliance must be supervised during operation. DO NOT leave the appliance without powering off.
NOTE: Save these instructions for future reference.
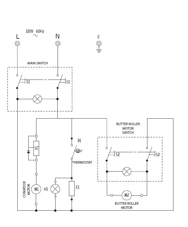
CIRCUIT DIAGRAM
WIRING DIAGRAM
MODEL: VERTICAL BUN TOASTER – 120V MODEL CODE: 184BT18A
| LEGEND | DESCRIPTION |
| B1 | CONTROL THERMOSTAT |
| E1 | HEATING ELEMENT – 1600W |
| S1 | MAIN SWITCH |
| H1 | PILOT LIGHT FOR THERMOSTAT |
| S2 | BUTTER ROLLER SWITCH |
| M1 | CONVEYOR MOTOR – 120V |
| M2 | BUTTER ROLLER MOTOR – 120V |
| SC | CONVEYOR SPEED CONTROL – 120V |

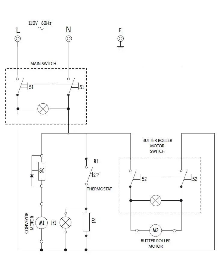
WIRING DIAGRAM
MODEL: VERTICAL BUN TOASTER – 208/240V MODEL CODE: 184BT18H
| LEGEND | DESCRIPTION |
| B1 | CONTROL THERMOSTAT |
| E1 | HEATING ELEMENT – 2400W / 3200W |
| S1 | MAIN SWITCH |
| H1 | PILOT LIGHT FOR THERMOSTAT |
| S2 | BUTTER ROLLER SWITCH |
| M1 | CONVEYOR MOTOR – 208V/240V |
| M2 | BUTTER ROLLER MOTOR – 208V/240V |
| SC | CONVEYOR SPEED CONTROL – 208V/240V |

INSTALLATION
ASSEMBLY AND CONVEYOR INSTALLATION
The feed tray, adjustable feet, and the conveyor cassette are packed separately in the box and need to be assembled in the unit as per the instructions below.
- Lay the unit on its side and screw the adjustable feet into position using the threaded holes provided. The unit can then be leveled using the adjustable part of the le8. However, it is not imperative if the unit is not perfectly level.
NOTETHE UNIT MUST NOT BE USED WITHOUT THE FEET BEING IN POSITION.
- Remove the butter roller (2) by pushing the shaft to the right to disengage from the drive socket.
- Remove the buttered pan (3) by lifting off the locating pins.
- Remove the top panel (1) using the two black knobs provided to lift up and slightly backward. See diagram A.
- The bottom panel (4) can now be removed. Hold the top edge with one hand and pull straight back. Hold the bottom with the other hand and lift it up and towards the front. Slide the panel down and out below the butter roller bushes.
- Install the cleaned conveyor cassette (8). (refer to speciñc cleaning instruction page 7) as follows. Grasp the conveyor cassette by the handles provided and place the locating pins into the hanger adjustable hanger brackets. Push the conveyor cassette forwards gently to engage the drive gear. See diagram B. The cassette assembly height bolt is preset from the factory. If the cassette gear does not make adequate contact or is binding with the drive gear, tighten or loosen the height bolt to ensure proper contact.
NOTE:CARE MUST BE TAKEN IN FITTING THE CONVEYOR CASSETTE. THE CASSETTE IS HEAVY AND IT IS IMPORTANT THAT IT IS NOT DROPPED INTO PLACE TO AVOID POTENTIAL DAMAGE TO THE DRIVE GEARS.
- Replace the bottom panel (4), the top panel (1), the buttered pan (3), and the butter roller (2) in that order
- Install the bun feeder chute by fitting the slots on each side onto the back panel studs.

INSTALLATION OF OPTIONAL TEFLON SHEET.
- Lay the Teflon sheet on a flat surface and measure approximately 2’’ from the end of the sheet. Notch the corners at 45 degrees as needed and fold a flap 2’’ long.
Carefully crease the flap at the 2’’ fold. - Remove the bun feeder chute (7). From the rear of the Teflon sheet, the retainer bracket slip the 2’’ fold under the bracket. Bring the balance of the sheet forwards and smooth the sheet down against the grill plate.
- Reinstall the feeder chute.
NOTE
THE TEFLON SHEET SHOULD BE INSTALLED PRIOR TO FITTING THE CONVEYOR CASSETTE AS DESCRIBED ABOVE. IT IS RECOMMENDED THAT A LIGHT COATING OF EDIBLE OIL IS APPLIED TO THE GRILL PLATE PRIOR TO FITTING THE TEFLON SHEET
OPERATING INSTRUCTIONS.
- Thoroughly clean the unit as described in the cleaning section of this manual on page 7.
- Turn on the main switch the conveyor will now run.
- Set the temperature to approx. 400F which equates to 5.7 on the scale. If using the optional Teflon sheet it is advisable to increase the temperature setting to approx. 450F which equates to 6.5 on the scale (1-85F, 2-140F, 3-200F, 4-285F, 5-350, 6-410F, 7-480F).
- Any high-quality edible oil can be used with this bun toaster. It is preferable to use oil specifically suited for use in toasters.
- The pilot cycle cycles with the heating element and indicates when the heater is on. It is preferable to wait until the unit has reached operating temperature and the light has cycled on and off twice.
- Heat the toaster oil to melting point and carefully fill the butter tray 2/3 full. Turn on the butter roller using the switch provided.
- Hold the bun half in the palm of the hand and in one motion slide the sliced side of the bun onto the butter roller. Drop the bun with the sliced surface towards the grill plate using the feeder chute provided. See diagram C.
- The toasted bun will drop out into the receiving tray at the bottom of the unit.
NOTE:
THE TOASTED COLOUR OF THE BUN CAN BE ADJUSTED TO LIGHTER OR DARKER BY USING THE TEMPERATURE CONTROL OR THE SPEED CONTROL OR A COMBINATION OF BOTH. WHEN OPTIMUM BUN COLOUR AND SPEED HAVE BEEN ACHIEVED IT IS RECOMMENDED A NOTE IS TAKEN OF THE SETTINGS FOR FUTURE REFERENCE.

CONVEYOR ADJUSTMENT.
If optimum bun grilling is not achieved using the speed and temperature settings it is possible to adjust the position of the conveyor system relative to the grill plate. Moving the conveyor closer to the grill plate will apply more pressure to the bun and result in more effective toasting.
- Switch off the unit and allow it to cool down.
- Remove the butter roller and tray and feed chute.
- Remove the top panel and the bottom panel.
- Remove the conveyor cassette carefully by lifting up and pulling it towards the front
NOTE:
THE CONVEYOR IS HEAVY AND MUST BE HANDLED CAREFULLY. - The hanger adjustment brackets will now be exposed. Loosen the brackets and move them EQUALLY towards the grill plate in increments of 1/8”. See diagram D.
- Retighten the bracket screws.
- Adjust the drive gear engagement as needed with the bolts at the bottom of the hanger plate. Ensure that the lock nuts are retightened.
CLEANING & MAINTENANCE
NOTE:
THE UNIT MUST BE DISCONNECTED FROM THE POWER SOURCE AND ALLOWED TO COOL DOWN BEFORE CLEANING TAKES PLACE.
- All of the removable panels can be cleaned either in a sink with hot water and detergent or placed in a dishwasher.
- It is recommended the conveyor cassette is only cleaned in a sink with regular detergent. Make sure the chains are lubricated after cleaning with a suitable toaster oil.
- The grill plate can be cleaned with a suitable grill plate scourer. After drying a light film of toaster oil should be applied.

DIMENSIONS

MODEL:
184BT18A – 120V 1600W 184BT18H – 208/240V 2400/3200W
MODEL:
184BT18AXL – 120V 1600W 184BT18HXL – 208/240V 2400/3200W
PARTS DIAGRAM
MODEL: Adjustable Speed Vertical Conveyor Bun Toasters
184BT18A – 120V 1600W
184BT18H – 208/240V 2400/3200W

MODEL: Adjustable Speed Vertical Conveyor Bun Toasters
184BT18AXL – 120V 1600W
184BT18HXL – 208/240V 2400/3200W

PART LEGEND
| PART LEGEND | ||
| ITEM | PART NO. | DESCRIPTION |
| 1 | 184PBT1 | BUTTER ROLLER WHEEL FOR 184BT18 UNITS |
| 2 | 184PBT2 | BUTTER ROLLER PAN FOR 184BT18 UNITS |
| 3A | 184PBT3A | MAIN DRIVE MOTOR, 120V 60HZ FOR 184BT18A UNITS |
| 3H | 184PBT3H | MAIN DRIVER MOTOR, 208-240V, 60HZ FOR 184BT18H UNITS |
| 4 | 184PBT4 | BUTTER ROLLER DRIVING GEAR FOR 184BT18 UNITS |
| 5 | 184PBT5 | BUTTER ROLLER SHAFT BUSHING FOR 184BT18 UNITS |
| 6A | 184PBT6A | BUTTER ROLLER DRIVING MOTOR, 120V 60HZ FOR 184BT18A UNITS |
| 6H | 184PBT6H | BUTTER ROLLER DRIVING MOTOR, 208-240V 60HZ FOR 184BT18H UNITS |
| 7 | 184PBT7 | TERMINAL BLOCK FOR 184BT18 UNITS |
| 9 | 184PBT9 | THERMOSTAT FOR 184BT18 UNITS |
| 10 | 184PBT10 | CONTROL KNOB FOR 184BT18 UNITS |
| 11A | 184PBT11A | SPEED CONTROL 400 OHMS 120V FOR 184BT18A UNITS |
| 11H | 184PBT11H | SPEED CONTROL 400 OHMS 208-240V FOR 184BT18H UNITS |
| 12 | 184PBT12 | SWITCH FOR 184BT18 UNITS |
| 13 | 184PBT13 | CRUMB TRAY FOR 184BT18 UNITS |
| 17A | 184PBT17A | POWER CORD, 120V NEMA 5-15P FOR 184BT18A UNITS |
| 17H | 184PBT17H | POWER CORD, 208-240V NEMA 6-20P FOR 184BT18H UNITS |
| 18 | 184PBT18 | ADJUSTABLE FOOT 4″ SS FOR 184BT18 UNITS |
| 21 | 184PBT21 | BUTTER ROLLER DRIVING AXLE BUSHING FOR 184BT18 UNITS |
| 22 | 184PBT22 | BUTTER ROLLE SHAFT POSITIONING PIN FOR 184BT18 UNITS |
| 23 | 184PBT23 | BUTTER ROLLER SHAFT SPRING FOR 184BT18 UNITS |
| 24 | 184PBT24 | BUTTER ROLLER BEARING FOR 184BT18 UNITS |
| 25 | 184PBT25 | BUTTER ROLLER BEARING BUSHING FOR 184BT18 UNITS |
| 28 | 184PBT28 | CONVEYOR CHAIN DRIVE AXLE FOR 184BT18 UNITS |
| 29 | 184PBT29 | CONVEYOR CHAIN FOR 184BT18 UNITS |
| 39A | 184PBT39A | ELEMENT, 1600W 120V FOR 184BT18A UNITS |
| 39H | 184PBT39H | ELEMENT, 208-240V, 2600-3200W FOR 184BT18H UNITS |
| 40 | 184PBT40 | BUN LOADING TRAY STANDARD FOR 184BT18 UNITS |
| 40A | 184BTXLFT | BUN LOADING TRAY XL FOR 184BT18 UNITS |
| 42 | 184PBT42 | TOP PANEL REPLACEMENT HANDLE FOR 184BT18 UNITS |
| 44 | 184PBT44 | CASSETTE POSITIONING PIN FOR 184BT18 UNITS |
| 47 | 184PBT47 | CONVEYOR CASSETTE ASSEMBLY FOR 184BT18 UNITS |
TROUBLESHOOTING
| PROBLEM | POSSIBLE CAUSE | POTENTIAL SOLUTION. |
| UNIT DEAD NO POWER. | 1. NO POWER AT THE WALL RECEPTACLE. 2. PLUG DISCONNECTED. 3. MAIN SWITCH. 4. SUPPLY CIRCUIT BREAKER. | 1. CHECK THE SUPPLY CIRCUIT BREAKER. 2. CHECK PLUG. 3. CHECK SWITCH IS ON 4. CHECK AND RESET. |
| NO HEAT. | 1. FAULTY THERMOSTAT. 2. FAULTY ELEMENT. 3. LOOSE CONNECTIONS. 4. MAIN SWITCH OFF. | 1. REPLACE THERMOSTAT. 2. REPLACE ELEMENT 3. CHECK WIRING CONNECTIONS 4. CHECK SWITCH IS ON |
| CONVEYOR AND BUTTER | 1. LOOSE CONNECTIONS. | 1. CHECK WIRING CONNECTIONS |
| ROLLER NOT WORKING. | 2. FAULTY MAIN SWITCH. | 2. REPLACE THE MAIN SWITCH |
| 3. FAULTY BUTTER ROLLER SWITCH. | 3. REPLACE THE BUTTER ROLLER SWITCH | |
| 4. MOTORS DEFECTIVE. | 4. CHECK AND REPLACE FAULTY MOTORS. | |
| BUTTER ROLLER NOT | 1. AS POINTED OUT IN SECTION 3 ABOVE. | 1. SEE SECTION 3. |
| TURNING. | 2. ROLLER SHAFT INCORRECTLY | 2. CHECK ROLLER IS PROPERLY ENGAGED |
| INSERTED INTO DRIVE SOCKET. | INTO DRIVE SOCKET. | |
| 3. MOTOR FAULTY | 3. CHECK AND REPLACE THE MOTOR. | |
| MAIN CONVEYOR | 1. AS POINTED OUT IN SECTION 3 ABOVE. | 1. SEE SECTION 3. |
| STATIONARY | 2. DRIVE GEARS NOT ENGAGING | 2. REINSTALL CONVEYOR AS PER INSTRUCTIONS |
| 3. CONVEYOR LINKAGE BINDING. | 3. CHECK CONVEYOR FOR BENT OR FAULTY LINKS | |
| 4. SPEED CONTROL FAULTY. | 4. REPLACE SPEED CONTROL | |
| 5. MOTOR FAULTY | 5. REPLACE THE MOTOR. | |
| BUNS DO NOT TOAST | 1. INCORRECT TEMPERATURE | 1. ENSURE THERMOSTAT IS SET AT AROUND |
| PROPERLY | SETTING | SETTING 5/6 |
| 2. CONVEYOR SPEED TOO FAST | 2. REDUCE SPEED UNTIL TOASTING IS CORRECT. | |
| 3. WRONG OIL USED. | 3. IDEALLY USE TOASTER OIL OR COCONUT OIL. | |
| 4. POORLY SLICED BUNS. | 4. ENSURE BREAD IS CUT CORRECTLY. | |
| BUNS TOAST UNEVENLY. | 1. INSUFFICIENT CONVEYOR PRESSURE 2. POOR APPLICATION OF OIL OR BUTTER 3. POORLY SLICED BUNS. | 1. ADJUST CONVEYOR AS IN INSTRUCTIONS 2. ENSURE EVEN COATING WHEN USING THE BUTTER ROLLER 3. ENSURE BREAD IS CUT CORRECTLY. |
| BUNS TEND TO STICK TO THE GRILL PLATE | 1. WRONG OIL USED. 2. GRILL PLATE HAS BAKED-ON OIL RESIDUE 3. DOUGHY BUNS OR EXCESS SUGAR CAN CAUSE STICKING. 4. BUNS NOT PROPERLY DEFROSTED. | 1. IDEALLY USE TOASTER OIL OR COCONUT OIL. 2. CLEAN GRILL SURFACE AS INSTRUCTED.
3. CONSIDER USING DAY-OLD BUNS OR INCREASING THE GRILL TEMPERATURE. 4. DEFROST BUNS CORRECTLY. |
EQUIPMENT LIMITED WARRANTY
AvaToast warrants its equipment to be free from defects in material and workmanship for a period of 1 year when purchased from an authorized dealer. This is the sole and exclusive warranty made by AvaToast covering your AvaToast brand equipment. A claim under this warranty must be made within 1 year from the date of delivery of the equipment. Only the equipment’s original purchaser may make a claim under this warranty. AvaToast reserves the right to approve or deny the repair or replacement of any part or repair request. The warranty is not transferable.
Covered Models:
This warranty covers these AvaToast models only:
- 184BT18A, 184BT18AXL, 184BT18H, 184BT18HXL
To Make a Warranty Claim:
This warranty is only valid on equipment purchased from an authorized dealer. To make a claim, please contact Ready Kitchen Warranty.
- Phone: 717-381-4844
Please have your model number, serial number, proof of purchase, and proof of qualified installation ready before calling.
- Email: Help@ReadyKitchenWarranty.com
Please include your name, model number, serial number, proof of purchase, proof of installation, and a brief description of the issue in your email. Including clear pictures of the issue will help expedite the process. Failure to include one or more of these things will extend processing time.
This Limited Warranty does not cover:
- Equipment sold or used outside the Continental United States.
- Avo toast has the sole discretion on wearable parts not covered under warranty.
- Equipment not purchased directly from an authorized dealer.
- Equipment used for residential or other non-commercial purposes.
- Equipment that has been altered, modified, or repaired by anyone other than an authorized service agency.
- Equipment where the serial number plate has been removed or altered.
- Damage or failure due to improper installation, improper utility connection or supply, and issues resulting from improper ventilation or airflow.
- Defects and damage due to improper maintenance, wear, and tear, misuse, abuse, vandalism, or Act of God. Any action for breach of this warranty must be commenced within 1 year of the date on which the breach occurred. No modification of this warranty, or waiver of its terms, shall be effective unless approved in a writing and signed by the parties The laws of the Commonwealth of Pennsylvania shall govern this warranty and the parties’ rights and duties under it. Avo toast shall not under any circumstances be liable for incidental or consequential damages of any kind, including but not limited to loss of profits.
Residential, Food Truck, and Non-Commercial Warranty
Valid only in the Contiguous United States Avatoast warrants new equipment sold to a residential, food truck, and other non-commercial customers to be operational upon delivery and proper installation, not to exceed a period of 30 days from the date of delivery. Contact your authorized place of purchase for assistance.






















