
Escort HP 9700 CB Radio
User Manual
PNI Escort HP 9700
CB Radio/ CB-Radio/Radio CB/Staite radio CB
Escort HP 9700 CB Radio
Special warnings
Read the warnings below to prevent fire, personal injury, or damages to the CB radio or to the CB antenna.
Do not try to operate the radio while driving. Doing so expose yourself to the risk of road accidents.
This radio is designed for 12V/24V DC power supply. Do not use a higher voltage.
Do not place the radio on an excessively dusty, damp or unstable surface.
Do not connect the antenna during transmission, risk of electric shock.
Please keep away from interfering devices (such as: tv, generator, etc.)
Those who use pacemakers are advised to keep their distance from the antenna during transmission and especially not to touch it.
Do not bring metal objects close to the internal electrical part of the radio, danger of electric shock.
Avoid exposing the radio to temperatures lower than -26°C and higher than +80°C, the temperature on board a vehicle can sometimes exceed 80°C, which can cause irreparable damage to the radio in case of prolonged exposure. Do not expose the radio to sunlight for a long time.
Do not cover the radio with other objects, it will prevent it from cooling.
Check that the vehicle battery is sufficiently charged to avoid rapid discharge.
It is important to turn off the radio before starting the engine to avoid damage caused by high starting voltage.
When replacing the fuse, you must use a 2A 250V type F fuse. Do not use a higher value fuse.
If an abnormal smell or smoke is coming out of the radio, turn off the radio immediately.
Do not transmit for a long time, the radio may heat up and malfunction.
Keep the radio away from children.
Other warnings:
Before connecting or using this product, please carefully read the instructions below. Keep this manual for future reference.
Before using the radio, connect the antenna. Check the SWR before transmitting. Too high SWR can lead to the destruction of the radio terminals, internal components that are not covered by the warranty.
There are no components of the radio that can be repaired by the user.
Contact an authorized service center.
To prevent the risk of fire, use a suitable power supply.
Key features
- Adjustable ASQ/SQ
- ASQ key on the microphone
- EMG key (automatically go to emergency channels)
- ANC function (Automatic Noise Cancelling)
- RF Gain function
- Scan function
- On screen indicator of transmission/reception signal strength
- Connector for external speaker
- USB 5V 1.7A port on the front panel
Installation instructions
Choose the most suitable location to install the CB radio. It must not disturb you while driving.
To install the radio, use the bracket and accessories in the package. The screws must be well tightened to avoid vibration of the radio while driving.
The mounting bracket can be positioned above or below the radio, and it can be tilted depending on the installation method.
WARNING: Make sure that the supply voltage is 12V or 24V.
Power the radio
Before powering up the radio, make sure that the power button is rotated fully to the left.
The power cord of the radio includes a protective fuse (on the red wire). The radio is equipped with a cigarette lighter plug. To power the radio, insert the cigarette lighter plug into the dedicated slot in your car.
WARNING: If the fuse is blown, do not replace it with a higher value one. The one in the factory has 2A.
The installation of the antenna
To use the radio, you need an antenna that operates in the frequency 2628MHz.
The tuning and the installation of the antenna must be performed by specialized technicians.
Usually, the antenna must be positioned on the highest part of the vehicle, without being shielded by obstacles and as far as possible from any electrical source or electromagnetic noise. The coaxial cable of the antenna must not be interrupted or pressed. Connect the plug on the end of the antenna coaxial cable to the antenna plug on the back of the radio.
Testing the radio
Once the radio is installed and powered, test its correct operation:
- Check that the radio is correctly power supplied
- Check the antenna connection to the radio
- Connect the microphone to the jack on the front panel of the radio
- Turn on the radio by turning the volume knob clockwise. Adjust the volume to the desired level.
- Select the desired channel using the UP/DOWN keys on the microphone.
Note: in Romania channel 22 is used. - Adjust the squelch level to the area where the background noise disappears. (Instructions on activating and adjusting the ASQ/SQ function can be found on the page 7)
- Press the PTT button on the microphone to transmit and release it to receive
- Check the level of the signal transmitted/received via the signal bars on the front panel of the radio
Front panel

| Nr. | Name | Short press function | Long press function |
| 1 | 6-pin connector | – | – |
| 2 | AF/SC | Change AM/FM modulation | Activate scan function |
| 3 | RFG/MENU | Activate RF Gain function | Access the menu |
| 4 | ASQ/SQ | Enter SQ/ASQ level setting mode (use UP/DOWN keys on microphone) | Switch between SQ and ASQ |
| 5 | EMG/Lock | Automatically go to emergency channels (9/19) | Key lock (except PTT button on the microphone) |
| 6 | LCD screen | – | – |
| 7 | USB 5V 1.7Aport | – | – |
| 8 | Turn on/off the radio or adjust the volume | – | – |
Basic operations
Turn the radio on/off and adjust the volume
- Turn the main knob [8] clockwise to turn on the radio. The current channel, current frequency, norm, modulation and active functions will be displayed on the screen.
- Continue to turn the main knob clockwise to adjust the volume to the desired level.
- Turn the main knob [8] counterclockwise to turn off the radio.
Channel selection
Briefly press UP and DOWN keys on the microphone to change the channel.
Press and hold to scroll the channels faster.
Functions
SQ/ASQ
Enable manual squelch (SQ) and level setting
- Long press the key ASQ/SQ [4]. The SQ icon and the current squelch level will blink on the screen.
- Shortly press UP and DOWN keys on the microphone to change the level. 28 levels are available, from level 00 (squelch open to maximum) to level 28 (only the strongest signals can be heard).
Note: The level of the squelch is related to the length of the antenna and the environmental conditions. - Shortly press ASQ/SQ key to return to standard operating mode.

Enable automatic squelch (ASQ) and level setting
- Long press the ASQ/SQ key [4]. The AQ icon and the current squelch level will blink on the screen.
- Briefly press the UP and DOWN keys on the microphone to change the level. 5 levels are available, from level 01 to level 05 (only the strongest signals can be heard).
- Briefly press the ASQ/SQ key to return to the normal operation mode.

AM/FM modulation
- Shortly press AF/SC [2] to switch between AM and FM mode.
Note: If you have the radio set to a norm that does not support AM, pressing the A/F key will have no effect. The FM icon will also be displayed on the screen.

Channel Scan
- Long press the key AF/SC [2] to enable the scan function.
- The channels and the SC icon will be displayed successively on the screen. The number of channels depends on the set norm.
- Use the UP and DOWN keys on the microphone to change the scanning direction.
- Press and hold the AF/SC key again to disable the scan function. The radio will return to normal operation, and the SC icon will disappear from the screen.

RF Gain
Shortly press RFG/MENU [3] key to enable/disable the RF Gain function.
RF Gain level setting
- Long press the RFG/MENU key to access the menu.
- Briefly press the RFG/MENU key until you reach the RF GAIN menu. The current RF Gain level will blink on the screen.
- Briefly press the UP and DOWN keys on the microphone to change the level. 9 levels are available.
- Press the PTT key on the microphone to exit the menu.

EMG (emergency channels)
- Shortly press EMG/Lock key [5].
- The radio will automatically switch to channel 09. The EMG icon will blink on the screen.
- Briefly press the EMG/Lock key again to switch to channel 19.
- Briefly press the EMG/Lock key again to return to normal operation. The EMG icon will disappear from the screen.

Key Lock
- Long press the EMG/Lock key [5] to activate the Lock function.
- A padlock icon will appear on the screen.
- All keys are now locked except for the PTT key.
- Long press the EMG/Lock key to deactivate the Lock function. The function icon will disappear from the screen.

Menu
Options: RFGAIN, BRIGHT, CONTRAST, ANC
Long press the RFG/MENU key to access the menu.
Briefly press the RFG/MENU key to navigate through the options.
- RFGAIN
• The current RF Gain level will blink on the screen.
• Briefly press the UP and DOWN keys on the microphone to change the level. 9 levels are available.
- BRIGHT (screen brightness)
• The current brightness level will blink on the screen.
• Briefly press the UP and DOWN keys on the microphone to change the level. 5 levels are available, from 1 (darkest) to 5 (brightest).
- CONTRAST
• The current contrast level will blink on the screen.
• Briefly press the UP and DOWN keys on the microphone to change the level. 6 levels are available, from 1 (brightest) to 6 (darkest).
- ANC (Automatic Noise Cancelling)
• The active option will blink on the screen.
• Options: ON/OFF
• Briefly press the UP and DOWN keys on the microphone to switch between the two options.
• If this function is active, the NC icon will appear on the screen.
Set the standard (norm)
- Turn off the radio.
- Turn back on the radio while holding down the PTT and DOWN keys on the microphone.
- Use the UP and DOWN keys on the microphone to change the norm.
- Turn off and back on the radio.
Available standards
| Norm | Frequency (MHZ) | Channels | Country | EMG (9/19) |
| EU | 26.965- 27.405 | 40CH (4W) AM/FM | AT, BE, BG, CH, CY, DK, EE, ES, FI, FR, GR, HR, HU, IE, IS, IT, LT, LU, LV, NL, NO,, PT, RO, SE, SI | CH09: 27.065MHz AM/FM CH19: 27.185 AM/FM |
| CE | 26.965- 27.405 | 40CH (4W) FM only | RO, MT | CH09: 27.065MHz FM CH19: 27.185MHz FM |
| UK* | 27.60125-27.99125 | 40CH (4W) FM only | UK | CH09: 27.68125MHz FM CH19: 27.78125MHz FM |
| PL | 26.960- 27.400 | -5KHZ 40CH (4W) AM/FM | PL | CH09: 27.060MHz AM/FM CH19: 27.180MHz AM/FM |
| E | 26.965- 27.405 | 40CH (4W) AM/FM | ES | CH09: 27.065MHz AM/FM CH19: 27.185MHz AM/FM |
| I2 | 26.965- 26.955 | 34CH (4W) AM/FM | IT | CH09: 27.065MHz AM/FM CH19: 27.185MHz AM/FM |
| D | 26.965- 27.405 | 01CH- 40CH (4W) FM only | DE | CH09: 27.065MHz AM/FM CH19: 27.185MHz FM |
| 26.565- 26.955 | 41CH-80CH (4W) FM only | |||
| D2 | 26.965- 27.405 | 40CH (4W) FM only | DE | CH09: 27.065MHz AM/FM CH19: 27.185MHz FM |
|
DE | 26.965- 27.405 | 01CH- 40CH (4W) AM/FM | DE | CH09: 27.065MHz AM/FM CH19: 27.185 AM/FM |
| 26.565- 26.955 | 41CH- 80CH (4W) FM only |
* In the UK norm, to quickly switch to the CE norm, briefly press the AF/SC key. CE appears on the screen. Press the AF/SC key again to return to the UK norm.
Technical specifications
| Channels | 40 AM/FM |
| Frequency range | 26.965 – 27.405 MHz |
| Power supply | 12V/24V |
| Dimensions/weight | 115 x 150 x 38 mm/0.8 kg |
| Operating temperature | -26°C ~ +80°C |
| Reception | |
| Sensitivity | > 1µV |
| Frequency error | ≤300Hz |
| Current consumption | 200 mA in stand-by |
| Transmission | |
| Maximum output power | 4W FM at 12V/24V |
| Modulation | 70% to 90% (AM) |
| 1.9KHz (FM) | |
| Antenna impedance | 50 Ohm |
| Current consumption | max. 2 A |
Countries in which there are particular restrictions (License/Register)
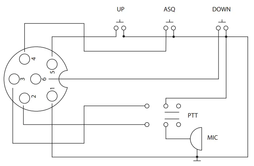
Microphone wiring diagram
- GND (braid)
- MIC (white)
- TX (yellow)
- ASQ (red)
- UP (green)
- DOWN (black)
EU Simplified Declaration of Conformity
SC ONLINESHOP SRL declares that CB Radio PNI Escort HP 9700 complies with the Directive EMC 2014/30/EU and RED 2014/53/UE. The full text of the EU declaration of conformity is available at the following Internet address: https://www.mypni.eu/products/7591/download/certifications


















