
Line Input / Line Output
Matching Transformer
Model WMT1AS
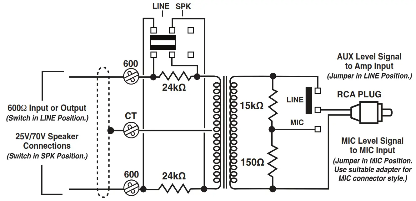
The WMT1AS is a balanced and isolated impedance matching transformer with additional features that allow adapting of signal levels between various audio source and input types. Typical uses are to provide a 600-ohm balanced input adapter for unbalanced AUX inputs. WMT1AS can also be used to drive long, balanced, twisted pair cable. This improves noise rejection and the maximum run length. The WMT1AS can adapt speaker level signals (25V/70V systems) to a level suitable for the AUX input of an amplifier, adapt line-level signals down to levels suitable for MIC inputs and can adapt speaker level signals to MIC level as well. See the drawing below for setting the Operating Modes.
| APPLICATION | SETTINGS | SCREW TERMINALS | RCA PLUG | |
SWITCH | JUMPER | |||
| ADAPT HI-Z AUX INPUT TO 6000 BALANCED INPUT | LINE | LINE | 6000 BAL INPUT* | TO AUX LEVEL INPUT |
| ADAPT SPEAKER LEVEL TO HI-Z AUX INPUT | SPK | LINE | TO SPEAKER LINE** | TO AUX LEVEL INPUT |
| ADAPT LINE LEVEL TO MIC LEVEL INPUT | LINE | MIC | TO LINE LEVEL SOURCE | TO MIC LEVEL INPUT |
| ADAPT SPEAKER LEVEL TO MIC LEVEL INPUT | SPK | MIC | TO SPEAKER LINE** | TO MIC LEVEL INPUT |
| DRIVE 6000 BALANCED LINE | LINE | LINE | TO 6000 BALANCED LINE | FROM DRIVE SOURCE |
* SHIELD CAN BE CONNECTED TO CENTER TAP, MIDDLE SCREW
**70V OR 25V SPEAKER SYSTEMS
Specifications are subject to change without notice. ©2010 Bogen Communications, Inc. 54-2202-01A 1107

TYPICAL PERFORMANCE

* SOURCE IMP= 40Ω, LOAD IMP = 100KΩ
LIMITED WARRANTY
The WMT1AS is warranted to be free from defects in material or workmanship for two (2) years from the date of sale to the original purchaser. This warranty does not extend to any of our products that have been subjected to abuse, misuse, improper storage, neglect, accident, improper installation or have been modified or repaired or altered in any manner whatsoever, or where the serial number or date code has been removed or defaced.


















