FEVER PITCH Stereophonic Orchestrator

ABOUT ALEXANDER PEDALS
Alexander Pedals builds hand-crafted effects pedals in Garner, North Carolina. Each Alexander Pedal is meticulously voiced and tweaked by our sonic scientists to achieve sounds that are both instantly familiar yet completely unique.
Alexander Pedals are designed by Matthew Farrow and a group of trusted players, builders, and friends. Matthew has been building guitar pedals since the late 1990s, first with Pharaoh Amplifiers, and now with Disaster Area Designs. Matthew has designed some of the most innovative effects units on the market, including some big names he’s not allowed to tell you about.
Alexander Pedals was started for two reasons – to make great tones, and to do good. The great tones part you probably have some idea about. As for doing good, Alexander Pedals donates a portion of the profits from every pedal sold to charity, whether you buy from us or our dealers. Matthew’s younger brother Alex passed away in 1987 of a form of cancer called neuroblastoma. Alexander Pedals honors his memory by helping in the fight to end childhood cancer.
BASIC OPERATION
I hear a symphony, and so can you.
The Alexander Fever Pitch represents a quantum leap forward for effects pedals, combining a four-voice pitch shifter with a flexible effects section.
Using the pedal is pretty simple: plug your instrument into the INPUT jack and your amplifier or other effect into the LEFT / TRS jack, power up the pedal with 9V 250mA or more, and turn some knobs. You’ll be rewarded with expansive textures Fever Pitch’s FXCore DSP processor and our own custom microcontroller interface.
This manual contains full technical details on the operation of this pedal.
For more information regarding firmware updates, update tools, and software integration, please scan the code in this section to visit our website.
INS AND OUTS
- INPUT: Instrument input. Defaults to mono, may be set to TRS Stereo or TRS Sum using the Global configuration menu.
- RIGHT: Right stereo output. This output may be phase-inverted in the Global configuration menu to match the output phase of your amplifier setup.
- LEFT / TRS: Main output. Defaults to mono output, may be set to output the left side of the stereo output using the Global configuration menu. May also be used as a TRS stereo output (disables the RIGHT jack) if the next effect or input is TRS stereo.

- DC 9V: Center-negative, 2.1mm ID barrel jack for DC input. The pedal requires a minimum of 250mA to operate, higher current supplies are acceptable. Do not power the pedal from a source greater than 9.6V DC.
- USB: USB mini-B connector for USB MIDI or firmware updates
- MULTI: User configurable jack, used for Expression pedal (TRS only,) remote footswitch, or MIDI input / output (requires converter unit or adapter cable.)
CONTROLS & DISPLAY
- Fever Pitch is a pretty complex pedal under the hood, but we worked hard to make sure that it’s easy to drive.
- We combined a simple user interface with a high-resolution OLED display to get you the maximum tweakability with the minimum frustration.
- The lower left knob is an endless rotary encoder with push switch. Turn this knob to navigate between pages of the user interface, each page has a new group of effect controls to tweak.
- You can tap the encoder to switch between the delay and reverb modes, or hold it to access the Setup, Preset Save, or Scale Save menus.
- The other five knobs adjust the parameters on the current page, and the parameter names and values are shown on the display.

The display shows the current function and position of each knob, as well as the sound mode, preset name, and page name. If you’re using an expression pedal, the display will also show the pedal position while it’s moving.
PRESETS
How do you make quick changes on a pedal that has 9+ knobs? PRESETS. Fever Pitch allows you to save up to 32 presets that contain the entire state of the pedal.
- Loading a preset recalls all knob positions, sequence steps, sequencer settings, and expression pedal mappings.
- To load a preset, hold the BYPASS / PRESET footswitch. You can set the number of available presets in the Setup Menu, from 1 to 8. You can also set the pedal to access the upper banks of presets (9-16, 17-24, 25-32) in the same menu. This allows you to use multiple banks of presets for different gigs, bands, instruments, whatever you like.
- You can also use an external MIDI controller to load any preset from 1-32, regardless of how the Setup Menu is configured.
- To save a preset, first use the pedal knobs to tweak the sound, then hold the Page knob. Press and hold the BYPASS / PRESET footswitch to enter the save menu.
- If you want to save to the current preset, you can just hold down the BYPASS / PRESET footswitch again. If you prefer to rename the preset, turn the
- Page knob to select a character in the name and then tap the Page knob to edit that character. Use the Page knob to select the preset number and edit to change the save location.
TURN TO SELECT CHARACTER OR PRESET

TAP TO SELECT CHARACTER OR NUMBER TO EDIT
Conducting the symphony
- Fever Pitch is an exciting an unique device, made up of a customized chain of cascading effects modules. Each page of the user interface allows you, the player, to interact with different parts of the pedal to tailor the sound as you see fit.
- The basic structure of the Fever Pitch effect is: Input -> Four Stereo Pitch Shifters -> Reverb / Delay -> Stereo Tremolo / Pan -> Stereo Chorus /
- Vibrato
- Turn the knob to the left of the display to select a new page of controls – the small boxes at the bottom of the display indicate which page you’re currently accessing. The display will then change to show the various controls available on the current page, as well as their settings.

PITCH SHIFTING
Now that we’ve seen the big picture, let’s explore some of the hidden details in Fever Pitch: the heart of the pedal is the pitch-shifting section, with four independent voices.
- Use the MAIN page as a mixer to set the blend of voices you’d like to hear. You can dial in any ratio of voices, including all wet or just the dry signal.
- Each shifter has its own tuning control that ranges from +1 to -1 octaves, as well as +2 and -2 settings.
- These are shown on the display in half-steps (semitones) from -24 to +24.
- At unison pitch, the display will show “—-.”
- The PAN page allows you to position each voice across the stereo spectrum. The display shows “^” when a voice is centered in the stereo field.
Dialing in usable musical intervals can be challenging, so we’ve given you a little help. Navigate to the TUNING page and turn the lower right knob to select from one of our preset scales. The intervals listed below are in semitones from your input pitch.
- UNI: 0, 0, 0, 0 MIN1: 0, +3, +7, +12
- OCT1: -24, -12, +12, +24 MAJ2: -12, -7, 0, +4
- OCT2: -12, +12, -12, +12 MIN2: -12, -7, 0, +3
- O5TH: -12, -7, +7, +12 MAJ7: 0, +4, +7, +11
- 5THS: -7, 0, 0, +7 MIN7: 0, +3, +7, +10
- MAJ1: 0, +4, +7, +12 OCT5: -12, -7, -12, -7
You can also create your own custom scale that will be available for use in any preset. Turn the lower right knob until one of the User scales is shown (USR1-4,) then tweak the intervals. Hold down the PAGE knob, then keep it held until the scale saved message appears. Finally, don’t forget you can just manually input any pitches you like! You don’t need to use the scales at all, they are just here to help.
REVERB AND DELAY
We’ve incorporated a flexible time-based effect section to fill out your sound with Fever Pitch. The pitch shifters and dry signal all feed a reverb and delay engine with stereo capabilities. Tap the PAGE knob to switch between Reverb and Delay modes, as shown on the REVERB / DELAY page.
- REVB – reverb decay time
- PDLY – reverb pre-delay time
- TONE – reverb tone and damping
- RMIX – reverb mix
- TDIV – not used in reverb mode
- REPT – delay repeat / feedback
- TIME – delay time
- DPAN – delay signal pan position
- DMIX – delay mix
- TDIV – tap division (TRIP, 8TH, DOT8, QTR)
Fever Pitch will respond to tap tempo and MIDI clock in delay mode only. Set the Tap Division to NCLK to disable MIDI clock.
MODULATION EFFECTS
We’ve also packed two independent modulation effects into the output section of Fever Pitch. Use the MOD.FX page to dial them in.
- TREM – tremolo/pan speed
- DPTH – tremolo/pan depth
- CHOR – chorus/vibrato speed
- DPTH – chorus/vibrato depth
- MODE – tremolo/pan mode
The tremolo / pan effect has four different modes:
- TREM: tremolo effect on wet signals, both left and right channels have the same modulation PAN: panning effect on wet signals, left and right channels have opposite modulation
- TR+D: tremolo effect on wet and dry signals, this produces the most intense tremolo
- PN+D: panning effect on wet and dry signals, this produces the most intense panning.
The modulation effects do not respond to tap tempo or MIDI clock.
EXPRESSION AND RAMPING
Connect a TRS expression pedal to the MultiJack to control any or all of the pedal parameters remotely.
Fever Pitch requires a TRS expression pedal, sleeve = 0V (common,) ring = 3.3V, tip = 0-3.3V. You can also use an external control voltage connected to tip and sleeve, as long as it doesn’t exceed 3.3V.
If you’re using a MIDI controller, you can send MIDI CC 100, value 0-127. 0 is the same as full heel setting, 127 is toe setting.
To map expression pedal values to pedal settings, first set the expression pedal to the heel setting then turn the pedal knobs. Then sweep the expression pedal to the toe setting and turn the knobs again.

Fever Pitch will smoothly blend between the two knob settings as you move the expression pedal. You can map any of the effect knobs to the expression pedal, other than a few controls that don’t have linear functions like tap division and tremolo mode.
If you prefer to have controls that aren’t affected by the expression pedal, simply set them with the pedal heel down, then gently “wiggle” the knob with the pedal at toe down. This will set the same values for heel and toe and those knobs won’t change as you sweep the pedal.
The MultiJack input is factory-calibrated for most common expression pedal types, but you can also adjust the range using the configuration menu. Tweak the EXP LO parameter to set the heel down value and the EXP HI parameter to calibrate the toe down position.
You can also use the Ramp function to automatically move between expression positions. Use the RAMP knob to set the speed of the ramp, and the TRIG knob to set the trigger mode. Hold the Tap / Ramp footswitch to fire the ramp.
- TOGG ramp will alternate between positions when you hold the footswitch
- MOM ramp will move from heel to toe when you hold the footswitch, and return when you release it.
- REPT ramp will start when you hold the footswitch, and will automatically move from heel to toe and back until you hold the footswitch again.
- Hold the PAGE knob on the MISC page to reset the ramp/expression settings.
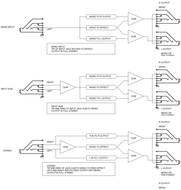
STEREO ROUTING
Fever Pitch was designed to work in a stereo context – everything centers (no pun intended) around its flexible routing and panning controls. We’ll cover how all the various stereo modes work so you can pick the one that works best with your rig.
To set the stereo mode, enter the setup menu and navigate to STEREO. The pedal will reconfigure its inputs and outputs as you step through the menu, and once you’ve set it as you like just hold the PAGE knob to save.


MONO INPUT
- Standard mono input.
- Use this for mono input with full stereo output.
input sum
- Input is summed L+R from TRS, output is full stereo.
stereo
- Input is stereo from TRS, output is full stereo.
- Use this if the previous device in chain has stereo output.
MONO I+O
- Input is mono, output sets all pan controls to center for dual mono. Use this if using the pedal strictly with one amp, prevents signal loss with wide pan settings.
sum mono
- Input is mono summed from TRS, output sets all pan controls to center for dual mono.
- Use this if previous device in chain is stereo but only one amp is connected.
GLOBAL CONFIGURATION
To enter the global setup menu, first hold down the Page knob (lower left), then press the left footswitch. Turn the Page knob to select the parameter you want to change, then turn the Data knob (lower right) to set its value. Hold the Page knob to save your settings and exit the menu.
- M.JACK: EXPRESS MultiJack is expression pedal input FOOT. SW MultiJack is foot switch input MIDI MultiJack is MIDI input (requires MIDI to TRS adapter)
- CHANNEL: Sets MIDI input channel
- BYPASS: NORMAL Hard bypass TRAILS Trails bypass, allows reverbs or delays to ring
- RPHASE: NORMAL R / DRY output phase normal INVERT R / DRY output phase inverted
- STEREO: MONO IN INPUT jack is mono, outputs are stereoINP. SUM INPUT jack sums to mono, outputs are stereo STEREO INPUT jack is stereo, outputs are stereo MONO I+O INPUT jack is mono, outputs are dual mono SUM MONO INPUT jack sums to mono, outputs are dual mono We recommend using MONO I+O mode if you only have one amp connected
- PRESET: Sets number of presets available on device. Does not affect MIDI.
- DISPLY: STATIC Display does not show bars or moving values MOVING Display shows animated value bars
- CC OUT: OFF Pedal does not send MIDI CC values JACK Pedal sends MIDI CC from MultiJack USB Pedal sends MIDI CC from USB MIDI
BOTH Pedal sends MIDI CC from both - BRIGHT: Sets display brightness
- EXP LO: Sets the heel down calibration for the MultiJack expression pedal
- EXP HI: Sets the toe down calibration for the MultiJack expression pedal
- RETURN: Pedal will retun to the main control page after 5, 10, 30 seconds, or disable.
- PWR ON: Choose BYPASS or ENGAGE to set the power-on state of the pedal
- RESET: Turn to reset CONFIG, PRESETS, or ALL. Hold MODE to reset. Set to MIDI DUMP to export the pedal presets over USB MIDI.
MIDI
- Fever Pitch features full and comprehensive MIDI implementation. Every single function and knob may be controlled by MIDI.
- The pedal will accept USB MIDI at any time, or may be used with 1/4” MIDI by setting
- M.JACK = MIDI in the Global configuration menu. The pedal will respond to MIDI messages sent on the channel set in the Global menu only.
- The 1/4” MIDI input is compatible with the Neo MIDI Cable, Neo Link, Disaster Area MIDIBox 4, 5P-TRS PRO, or 5P-QQ cables. Most other 1/4” compatible MIDI controllers should work, the pedal requires pin 5 connected to TIP and pin 2 connected to SLEEVE.
| LVLA | 50 | 0-127 |
| LVLB | 51 | 0-127 |
| LVLC | 52 | 0-127 |
| LVLD | 53 | 0-127 |
| DRY | 74 | 0-127 |
| TUNA | 54 | 0-127 |
| TUNB | 55 | 0-127 |
| TUNC | 56 | 0-127 |
| TUND | 57 | 0-127 |
| SCAL | 75 | 0-127 |
| PANA | 58 | 0-127 |
| PANB | 59 | 0-127 |
| PANC | 60 | 0-127 |
| PAND | 61 | 0-127 |
| DRY PAN | 76 | 0-127 |
| REVERB (DLY RPT) | 62 | 0-127 |
| PREDELAY (DLY TIME) | 63 | 0-127 |
| RVB TONE (DLY PAN) | 64 | 0-127 |
| RVB MIX (DLY MIX) | 65 | 0-127 |
| DELAY SUBDIVISION | 77 | |
| MIDI BEAT CLOCK | Delay mode only |
| Command | MIDI CC | Range |
| TREM RATE | 66 | 0-127 |
| TREM DEPTH | 67 | 0-127 |
| CHORUS RATE | 68 | 0-127 |
| CHORUS DEPTH | 69 | 0-127 |
| TREM MODE | 78 | 0 TREM, 32 PAN, 64 TR+D, 96 PN+D |
| VOLUME | 70 | 0-127 |
| TONE | 71 | 0-127 |
| RAMP RATE | 72 | 0-127 |
| RAMP TRIGGER | 73 | 0 MOM, 44 TOGG, 88 REPT |
| DETUNE | 79 | 0 OFF, 127 ON |
| MODE SELECT | 49 | 0 REV, 127 DLY |
| TAP TEMPO | 93 | ANY |
| RAMP TRIGGER | 97 | ANY |
| EXPRESSION PDL | 100 | 0 HEEL, 127 TOE |
| BYPASS | 102 | 0 BYP, 127 ON |
SPECIFICATIONS
- Input: Mono or stereo (TRS)
- Output: Mono or stereo (use either TRS or dual TS)
- Input Impedance: 1M ohms
- Output Impedance: 560 ohms
- Power Requirements: DC 9V only, 250mA or greater
- Requires isolated DC power supply
- Dimensions: 3.7” x 4.7” x 1.6” H x W x D not including knobs(120 x 94 x 42mm) 32 user presets
- MultiJack enables expression pedal, foot switch, or MIDI input
- EXP Morph allows controlling all knobs from expression or MIDI
- Automated ramping function for expression without external pedal
- CTL footswitch for tap tempo or ramp trigger
- USB port for firmware updates and USB MIDI
- Buffered bypass (hybrid analog+digital)
CHANGE LOG
- Manual version 1.00 / Firmware version 1.00 (beta 107)
- Initial Release


















