ACME COOLIE 14FC

Safety Instructions
Please read the instruction carefully which includes important information about the installation, usage and maintenance.
WARNING
Please keep this User Guide for future consultation. If you sell the unit to another user, be sure that they also receive this instruction manual.
Important:
Damages caused by the disregard of this user manual are not subject to warranty. The dealer will not accept liability for any resulting defects or problems.
- Unpack and check carefully to ensure that there is no transportation damage before using the unit.
- This product is suitable for wet locations. Do not immerse in water.
- DO install and operate by qualified operator.
- DO NOT allow children to operate the fixture.
- Use safety chain when fixing the unit. Handle the unit by carrying its base instead of head only.
- The unit must be installed in a location with adequate ventilation, at least 50cm from adjacent surfaces.
- Be sure that no ventilation slots is blocked, otherwise the unit will be overheated.
- Before operation, ensure that you are connecting this product to the proper voltage in accordance with the specifications in this manual or on the product’s specification label.
- It’s important to ground the yellow/green conductor to earth in order to avoid electric shock.
- Minimum ambient temperature TA: 0℃. Maximum ambient temperature TA: 40℃. Do not operate this product at a lower or higher temperature.
- DO NOT connect the device to any dimmer pack.
- Keep flammable materials away from the fixture while operating to avoid fire hazard.
- Make sure the power cord is not crimped or damaged; replace it immediately if damaged.
- Avoid any flammable liquids, water or metal from entering the unit. Once it happens, cut off the mains power immediately.
- DO NOT operate in a dirty or dusty environment. DO clean the fixture regularly.
- DO NOT touch any wire during operation as there might be a hazard of electric shock.
- Avoid entanglement of the power cord with other wires.
- In the event of serious operating problem, stop using the unit immediately.
- Never turn on and off the unit time after time.
- The housing, the lenses, or the ultraviolet filter must be replaced if they are visibly damaged.
- DO NOT open the housing as there are no user serviceable parts inside.
- DO NOT attempt to operate this unit if it becomes damaged. DO NOT attempt any repairs yourself. Repairs carried out by unskilled people can lead to damage or malfunction. Please contact the nearest authorized technical assistance center if needed.
- Disconnect this product from its power source before servicing.
- DO use the original packaging if the device is to be transported.
- Avoid direct eye exposure to the light source while the product is on.
- DO NOT operate this product if you see damage on the housing, shields, or cables. Have the damaged parts replaced by an authorized technician at once.
Installation:
The fixture should be fixed on the clamp. Always ensure that the unit is firmly fixed to avoid vibration and slipping off during operation. Ensure that the trussing or area of installation must be able to hold 10 times the weight without any deformation. Always install a safety cable that can hold at least 12 times the weight of the fixture when installing. DO install and operate by qualified operator. It must be installed in a place where there is out of the reach of people.
Techical Specfications
- Power Voltage: 100-240V~ 50/60Hz
- Power Consumption: 165W
- Light Source: 14x15W RGBW LED
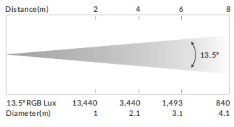
- Beam Angle: 13.5°
- Spot Angle: 25.6°
- Control: DMX Channel: 4/5/7 Channel
- Control Mode: DMX512, RDM, Primary/Secondary Firmware upgrade via DMX link
- Construction: Display: LED display
- Data In/Out: 3-pin XLR in/out
- Power In/Out: Power Cord in/out
- Protection Rating: IP66
- Features: Outstanding color mixing effect Preset program in stand-alone mode 4 dimming curves, smooth dimming from 0~100% Outstanding strobe effect with variable speed .

Photometric Diagram
Dimension/Weight: 302x230x350mm, 9.1kgs 11.9″x9.1″x13.8″in, 20.1lbs
How To Set The Fixture
Control Panel 
- Power: Water proof connectors for power input/output
- DMX IN/OUT: Water proof connectors for DMX512 operation, 3-pin XLR cable to link the units together 3: Display: To show the menu and the selected functions
Button:
- MENU
To select the programming functions - DOWN
To go forward in the selected functions - UP
To go backward in the selected functions - ENTER
To confirm the selected functions
Main Functions
Turn on the unit, press the MENU button into menu mode, and press the UP/DOWN button until the required function is shown on the monitor. Select the function by the ENTER button. Use the UP/DOWN button to choose the submenu, press the ENTER button to store and automatically return to the last menu. Press the MENU button or let the unit idle 30 seconds to exit menu mode. The main functions are shown below: Once you set to LOC, YES after running in show mode for 5 minutes without any change or restarting the unit, the key board become locked. Press ENTER button to enable the menu, the display will show 0, press UP and DOWN button until it shows 123, then press ENTER to unlock.
Addr DMX Address
Press the MENU button up to when the Addr is shown on the display. Press ENTER button and the display will blink. Use DOWN and UP button to change the DMX 512 address. Once the address has been selected, press ENTER button to setup or automatically exit menu mode without any change after 30 seconds. Back to the previous functions without any change press MENU button.
Chad DMX Address
Press the MENU button up to when the Chad is shown on the display. Press ENTER button and the display will blink. Use DOWN and UP buttons 4CH to change the DMX 512 address. Once the address has been selected, press ENTER button to setup or automatically exit menu mode without any change after 30 seconds. Back to the previous functions without any change press MENU button.
Shnd Show Mode
Press the MENU button up to when the Shnd is shown on the display. Press ENTER button and the display will blink. Use the DOWN and UP buttons to select the Sh 1 (show 1) (show 16) or (Manual). After selecting the show mode, use the DOWN and UP buttons to adjust the value for fade mode and speed mode. Once selected, press ENTER button to store or automatically return to the main functions without any change after 30 seconds. To go back to the previous functions without any change press the MENU button.
Pri./Sec. Mode
Press the MENU button up to when the SCnd is shown on the display. Press ENTER button and the display will blink. Use DOWN and UP button to select the pr1 (Primary), sec 1 (Secondary 1) or sec2 (Secondary 2). Once select, press ENTER button to store or automatically return to the main functions without any change after 30 seconds. To go back to the previous functions without any change press the MENU button.
d1nd Dimmer Mode
Press the MENU button up to when the d1nd is shown on the display. Press ENTER button and the display will blink. Use DOWN and UP button to select the d11 (Dimmer Curve 1) …d14 (Dimmer Curve 4). Once select, press ENTER button to store or automatically return to the main functions without any change after 30 seconds. To go back to the previous functions without any change press the MENU button.
d1ns Dimmer Speed
Press the MENU button up to when the d1ns is shown on the display. Press ENTER button and the display will blink. Use DOWN and UP button to select the Snoo (Smooth), FASE (Fast). Once select, press ENTER button to store or automatically return to the main functions without any change after 30 seconds. To go back to the previous functions without any change press the MENU button.
dnse DMX State
Press the MENU button up to when the dnse is shown on the display. Press ENTER button and the display will blink. Use DOWN and UP button to select the PrSe (Primary/Secondary),bLnd (Blackout Mode) or hoLd (Hold). Once select, press ENTER button to store or automatically return to the main functions without any change after 30 seconds. To go back to the previous functions without any change press the MENU button.
Led LED
Press the MENU button up to when the Led is shown on the display. Press ENTER button and the display will blink. Use DOWN and UP button to select the on (On) or oFF (Off). Once select, press ENTER button to store or automatically return to the main functions without any change after 30 seconds. To go back to the previous functions without any change press the MENU button.
d1SP Display
Press the MENU button up to when the d1SP is shown on the display. Press ENTER button and the display will blink. Use DOWN and UP button to select the d1SP (Normal) or d1SP (Display Inversion). Once select, press ENTER button to store or automatically return to the main functions without any change after 30 seconds. To go back to the previous functions without any change press the MENU button.
bALA White Balance
Press the MENU button up to when the bALA is showing on the display. Press ENTER button and the display will blink. Use DOWN and UP button to select the red (Red),Gree (Green) or bLue (Blue) mode. Once the mode has been selected, press the DOWN and Up button to select the value from 125 to 255, press the ENTER button to setup or automatically return to the main functions without any change after 30 seconds. To go back to the previous functions without any change press the MENU button.
NAnu Manual Test
Press the MENU button up to when the NAnu is showing on the display. Press ENTER button and the display will blink. Use DOWN and UP button to select the red (Red), Gree (Green), or bLue (Blue), Uh1E (White), CoLo (Color), d1nn(Dimmer) or (Strobe) mode. Once the mode has been selected, press the DOWN and Up button to select the value from 0 to 255, press the ENTER button to setup or automatically return to the main functions without any change after 30 seconds. To go back to the previous functions without any change press the MENU button.
Loc Key Board Lock
Press the MENU button up to when the Loc is showing on the display. Press ENTER button and the display will blink. Use DOWN and UP button to select the no (Key board lock On) or yes (Key board lock Off). Once select, press the ENTER button to setup or automatically return to the main functions without any change after 30 seconds. Back to the previous functions press MENU button.
EeSe Auto Test
Press the MENU button up to when the EeSe is blinking on the display. Press ENTER button and the unit will run self-test by built-in program. To go back to the functions press the MENU button again.
Fenp Temperature
Press the MENU button up to when the Fenp is blinking on the display. Press ENTER button and the display will show the temperature of the unit. To go back to the functions press the MENU button again.
FhrS Fixture Hours
Press the MENU button up to when the FhrS is blinking on the display. Press ENTER button and the display will show the number of working hours of the unit. To go back to the functions press the MENU button.
uer Software version
Press the MENU button up to when the uer is blinking on the display. Press ENTER button and the display will show the version of software of the unit. To go back to the functions press the MENU button again.
RDM FUNCTIONS
- Select the MANUFACTURER menu to display the manufacturer of the fixture.
- Select the SOFTWARE VERSION menu and the program version number of the fixture will be displayed.
- Select the DMX START ADDRESS menu to change the DMX 512 address (001-512).
- Select the DEVICE MODEL DESCRIPTION menu to display the model of the fixture.
- Select the DEVICE LABEL menu to change the model of the fixture.
- Select the DMX PERSONALITY menu to set the channel mode of the fixture (4/5/7 channel). Select the DMX PERSONALITY DESCRIPTION menu to display the current channel mode of the fixture.
- Select the DEVICE HOURS menu to display the running time of the fixture.
How To Control The Unit
You can operate the unit in two ways:
- By primary/secondary built-in preprogram function
- By universal DMX controller
Primary/Secondary Built-in Preprogram Function
By linking the units in primary/secondary connection, the first unit will control the other units to give an automatic, sound activated, synchronized light show. This function is good when you want an instant show. You have to select Sh 1 (show 1) …Sh 4 (show 4) for the first unit. Its DMX input jack will have nothing plugged into. The other units will be secondary mode automatically.
Control By Universal DMX Controller
DMX512 Connection
- At last unit, the DMX cable has to be terminated with a terminator. Solder a 120-ohm 1/4W resistor between pin 2(DMX-) and pin 3(DMX+) into a 3-pin XLR-plug and plug it in the DMX-output of the last unit.
- Connect the unit together in a “daisy chain” by XLR plug cable from the output of the unit to the input of the next unit. The cable can only be used in series and cannot be connected in parallel. DMX 512 is a very high-speed signal. Inadequate or damaged cables, soldered joints or corroded connectors can easily distort the signal and shut down the system.
- The DMX output and input connectors are pass-through to maintain the DMX circuit, when one of the units’ power is disconnected.
- Each lighting unit needs to have a DMX address to receive the data by the controller. The address number is between 1-512.
- The end of the DMX 512 system should be terminated to reduce signal errors.
- 3 pin XLR connectors are more popular than 5 pins XLR.
- 3 pin XLR: Pin 1: GND, Pin 2: Negative signal (-), Pin 3: Positive signal (+)
- 5 pin XLR: Pin 1: GND, Pin 2: Negative signal (-), Pin 3: Positive signal (+), Pin4, Pin5 not used.
Address Setting
If you use a universal DMX controller to control the units, you have to set DMX address from 1 to 512 so that the units can receive DMX signal. Press the MENU button to enter menu modeAddr, select , press the ENTER button to confirm, the present address will blinking the display, use the UP/DOWN button to adjust the address from 001 to 512, press the ENTER button to store. Press the MENU button back to the last menu or let the unit idle 30 seconds to exit menu mode. Please refer to the following diagram to address your DMX512 channel for the first 4 units.
| Channel mode | Unit 1 Address | Unit 2 Address | Unit 3 Address | Unit 4 Address |
| 4 channels | 1 | 5 | 9 | 13 |
| 5 channels | 1 | 6 | 11 | 16 |
| 7 channels | 1 | 8 | 15 | 22 |
DMX512 Configuration
Please control the fixture by referring to the configurations below
Attentions:
- The unit will maintain the last condition until reset if you cut-off the DMX signal.
- For the channel Function, keep the value for about 3 seconds, then the corresponding function will take into effect.
4 Channels Mode
| Channel | Value | Function |
| 1 | 000-255 | RED 0%”100% |
| 2 | 000-255 | GREEN 0%”100% |
| 3 | 000-255 | BLUE 0%”100% |
| 4 | 000-255 | WHITE 0%”100% |
5 Channels Mode
| Channel | Value | Function |
| 1 | 000-255 | RED 0%”100% |
| 2 | 000-255 | GREEN 0%”100% |
| 3 | 000-255 | BLUE 0%”100% |
| 4 | 000-255 | WHITE 0%”100% |
| 5 | 000-255 | DIMMER 0%”100% |
7 Channels Mode:
| Channel | Value | Function |
| 1 | 000-255 | RED 0%”100% |
| 2 | 000-255 | GREEN 0%”100% |
| 3 | 000-255 | BLUE 0%”100% |
| 4 | 000-255 | WHITE 0%”100% |
| 5 | COLOR WHEEL |
| 000-007 | OFF | |
| 008-015 | PRESET COLOR 1 | |
| 016-023 | PRESET COLOR 2 | |
| 024-031 | PRESET COLOR 3 | |
| …… | …… | |
| 232-239 | PRESET COLOR 30 | |
| 240-247 | PRESET COLOR 31 | |
| 248-254 | PRESET COLOR 32 | |
| 255 | OFF | |
| STROBE | ||
| 000-007 | OFF | |
| 008-015 | OPEN | |
| 016-131 | RANDOM FROM SLOW TO FAST | |
| 132-139 | OPEN | |
| 6 | 140-181 | FAST CLOSE SLOW OPEN |
| 182-189 | OPEN | |
| 190-231 | FAST OPEN SLOW CLOSE | |
| 232-239 | OPEN | |
| 240-247 | RANDOM STROBE | |
| 248-255 | OPEN | |
| 7 | 000-255 | DIMMER 0%”100% |
Troubleshooting
Following are a few common problems that may occur during operation. Here are some suggestions for troubleshooting: A.The unit does not work and no light
- Check the connected power.
- Measure the voltage.
- Check the power indicator to see whether it can be lit up or not.
Not responding to the DMX controller
- Check whether the DMX connectors and the DMX cables are connected correctly.
- Check whether the DMX address is correctly set.
- If the intermittent DMX signal problem occurs, check whether the XLR socket and the signalcable are well connected.
- Try it with another DMX controller.
- Check whether the DMX cables run near or alongside to the high-voltage cables, which may damage or interfere with the signal circuit.
One of the channels is not working well
- The stepper motor might be damaged or the cable connected to the PCB might be broken.
- The motor’s drive IC on the PCB might be out of condition.
Fixture Cleaning
It is absolutely essential that the fixture is kept clean to ensure the maximum light output and allow the fixture to function reliably throughout its life. The fixture must be cleaned regularly to avoid dust, dirt, and smoke-fluid residues building up on or within the fixture. The cleaning frequency depends on the application environment. Clean the fixture immediately if the dust enters it to avoid damage to the optical lens due to excessive dust.
- A soft lint-free cloth moistened with any good glass cleaning fluid is recommended, under no circumstances should solvents be used.
- Always dry the parts carefully.
- Clean the external optical lens at least every 20 days.
Innovation, Quality, Performance




















