telegesis EAP-E/EAP-E-PA Ethernet Access Point 
Introduction
The EAP-E Ethernet access point allows access to an ETRX2 or ETRX2-PA wireless mesh networking module via Ethernet using the Lantronix® XPort® DirectTM serial to Ethernet bridge device. The Telegesis AT-Command interface – based on the EmberZNet meshing stack – can be easily accessed by the application software using telnet or by creating a virtual COM port using the supported Lantronix® CPR (COM Port Redirector) software for windows. By default the EAP-E is set up to use DHCP for easy integration into most networks. Depending on the network and firewall configuration it is possible to connect to one or more local EAP-Es via the internet allowing remote interaction with local ZigBee® networks. Using the Ember bootloader custom firmware and firmware upgrades can be downloaded via Ethernet or over the air. The SIF interface also allows the EAP-E to be used as a platform for firmware development and debugging. The EAP-E access points also support the use of Ember’s EZSP (Ember ZigBee® Serial Protocol) instead of the Telegesis AT Command interface.
Installation Requirements
- 5V-6V Power Supply (supplied separately)
- Cat5 Ethernet Cable
- 10/100 MBit Ethernet connectivity (ideally with DHCP server)
- Mains Socket
LEDs
The EAP-E has two LEDs situated on the RJ45 Ethernet connector:
- Green Link LED
- off: No link
- on: Link established
- Yellow Activity Led
- off: No activity
- on: Activity
Absolute Maximum Ratings
| Parameter | Min. | Max. | Units | Condition |
| Supply Voltage Vdd | -0.3 | 201 | V | |
| Storage Temperature range | -40 | 85 | °C |
The absolute maximum ratings given above should under no circumstances be violated. Exceeding one or more of the limiting values may cause permanent damage to the device.
Operating Conditions
Typical values at 25°C.
| Parameter | Min. | Typ. | Max. | Units | Condition |
| Supply Voltage, Vdd | 4.5 | 5 | 6 | V | |
| Supply Current EAP-E | 235 | 275 | mA | TX +3dBm | |
| 235 | 275 | mA | RX | ||
| Supply Current EAP-E-PA | 300 | 400 | mA | TX +17dBm | |
| 235 | 275 | mA | RX | ||
| Operating ambient temperature range | 0 | 25 | 70 | °C |
For radio features please refer to the ETRX2 and ETRX2-PA product manuals.
Dimensions: 114mm x 74mm x 25mm
Weight: 95g
Device Installation and Operation
In order to install the device connect the EAP-E to a suitable power supply with the positive supply in the centre of the plug. After that connect it to your network hub.
If a DHCP server is connected to your network the EAP-E will automatically acquire an IP address. In most cases the IP address obtained by the EAP-E can be found out by accessing the DHCP server, but there is also an easier way to do that. The Lantronix® DeviceInstaller tool downloadable from www.lantronix.com or included on a CD-ROM with your EAP-E can be used to identify EAP-E devices on the local network either with or without DHCP. To do this simply follow these steps:
- Install and execute the Lantronix® DeviceInstaller
- If your PC has more than a single network adapter a message will prompt at start-up requiring you to specify which adapter connects to the local network to which the EAP-E is connected.
- Click the Search button to find the EAP-E device on your network
- If required a fixed IP address can now be assigned by pressing the “Assign IP” button and following the displayed wizard.
- To test the communication with the EAP-E select the unit from the main window list and click Tools->Ping.
Once the IP address of the EAP-E is known it is possible to open a telnet session connecting to the built-in ETRX2. By default the port connecting to the ETRX2 is port number 10001 as shown in Figure 3. Please note that Figure 3 also shows a local command echo, which is why the characters of the command ATI are repeated. 
he default Port number of 10001 can be changed to any port number in order to allow multiple EAP-Es to be addressed via the internet. To do this the local router/firewall needs to be set up to forward incoming ports to the respective port of the corresponding local EAP-Es. All you need now to connect to your ZigBee® network via the internet is the remote IP address and the port number.
In order to change the configuration data, such as the port number simply open a telnet connection to port number 9999, which is the configuration port and follow the setup menu. Alternatively you can use the Lantronix® DeviceInstaller to do this as shown in Figure 4.
For example if you want to change the settings of the serial port speed press ‘1’ followed by <enter>. Following on you are asked to specify the baudrate (19200), I/F Mode (4C), Flow (00), port number (10001), and other parameters. To enter a value for a parameter, type the value and press <enter>, or to confirm a current value, just press enter. When you are finished, save the new configuration (option 9). The unit reboots.
Please note: When changing the default serial port settings (baudrate, flow control, parity, data bits), identical settings must be used for the Lantronix® XPort® DirectTM and the ETRX2, otherwise communication will not be possible. For a detailed description of the menu settings please consult the XPort® DirectTM user guide available from www.lantronix.com. The DeviceInstaller is used to change the configuration of the EAP-E on the Ethernet side. In most cases there is no need to alter any of the Ethernet settings and so the DeviceInstaller can usually be ignored.
Creating Virtual COM Ports
If accessing the serial port of the remote ETRX2 using Telnet is inconvenient for your application, potentially because you want your application to work with either the Telegesis ETRX2USB, ETRX2CF or the EAP-E in the same way, you can map the EAP-E to a virtual COM port in the same way as you can do with the USB and CF devices. For this purpose Lantronix® provides a COM port redirector (CPR) software for use with their products. The Lantronix® CPR tool can be downloaded from www.lantronix.com or is included on a CD-ROM with your EAP-E and supports Windows XP, Windows 2000 and Windows 2003 Server. To create a virtual COM port follow these simple steps:
- Download and Install the Lantronix® CPR
- Make sure your EAP-E is installed and correctly configured
- Execute the “CPR Manager”.
- Select Device -> Search. All EAP-Es in the local network will show up.
- Select COM Port -> Add and Remove.
- Select an available COM port number from 1 to 256 (or 1 to 63 if you use Telegesis Terminal).
- Click on the new COM port in the left hand side of the window.
- Double click on a Device on the bottom of the window
- Make sure
- Click the Save icon.
During the installation and setup process you will be prompted whether to install a driver, which has not been signed by Microsoft. Select Yes.
After this process any application can access the embedded ETRX2 as though it was connected to the local machine’s COM port as shown in Figure 6.
Firmware changes and upgrades
The firmware which is loaded onto the integrated ETRX2 Module can be upgraded over the air or via Ethernet using a virtual COM port as described in the Development Kit Manual. The procedure for boot loading is described in section 12 of the Telegesis Development Kit Product Manual (available from our website). If you want to bootload new firmware via the COM port, you must take care to follow this procedure, because the Telegesis firmware and the Ember bootloader run at different baud rates:
- Start Lantronix DeviceInstaller, CPR Manager and Telegesis Terminal
- Set up a normal serial COM port connection from Telegesis Terminal to the EAP
- Execute AT+BLOAD
- Disconnect Telegesis Terminal
- Use DeviceInstaller to change the Lantronix Ethernet module to 115200 baud, as described in section 4
- Connect Telegesis Terminal but stay at 19200 baud
- Hit <cr> and get the usual bootloader prompts
- Download new firmware at 19200
- Disconnect Telegesis Terminal
- Use DeviceInstaller to change the Lantronix module back to 19200 baud
- Connect Telegesis Terminal
- Resume normal operation with the new firmware
Alternatively, access to the SIF programming interface is possible by removing the cover of the EAP-E access point. You can also use this interface for custom firmware development and real-time debugging of your custom firmware. Finally, with the advent of EmberZNet3.x, it is now possible to download the Ember EZSP (Ember ZigBee® Serial Protocol) as described in section 6 of the EM260 manual to the EAP-E. In case you require an EAP-E with pre-loaded EZSP firmware please contact [email protected].
Device Reset and manually Entering the Bootloader
In case the embedded ETRX2 needs to be reset manually the reset pin of the ETRX2 is connected to the CP1 pin of the Lantronix® XPort® DirectTM module in the same way as the A/D2 pin is connected to the CP2 pin. This allows hardware triggering of the Ember standalone bootloader, which can be used for firmware upgrades. To learn how to access the CP1 and CP2 Pin of the Lantronix® XPort® DirectTM module please refer to the Lantronix® XPort® DirectTM user guide.
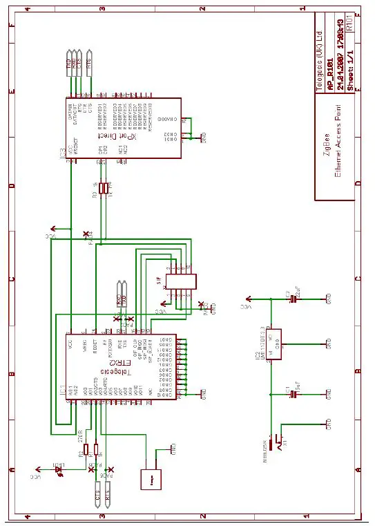
Schematics
The schematic of the EAP-E is shown on the next page for reference. LED1 and the beeper are future options, which are not fitted. The serial port including the handshaking lines as well as the reset and A/D2 lines can be accessed via labelled pads. X2 is the SIF connector, which allows programming and custom firmware development and real time debugging in conjunction with the Ember InSight Adaptors and the accompanying development toolchain.
Ordering Information
| Ordering/Product Code | Description |
| EAP-E | Access Point based on standard ETRX2 · AT Style Command Interpreter · Integrated 2.4GHz Antenna |
| EAP-E-PA | Access Point based on ETRX2-PA · AT Style Command Interpreter · Integrated 2.4GHz Antenna |
| ETRX2DVKA | Development Kit with: · 1 x ETRX2HW Module with Board to Board Connector · 1 x ETRX2DV Development Board · 2 x ETRX2 Modules soldered to · 2 x ETRX2MCB Module Carrier Boards · 2 x AA Battery Holders with Leads & Connector Plugs · 1 x USB Cable |
| ETRX2DVKA-Plus | Telegesis Development Kit with: · 1 x ETRX2DV Development Board · 1 x ETRX2HW Module with a fitted Harwin · 1 x ETRX2MCB Carrier Boards fitted with ETRX2 modules · 1 x ETRX2-PA MCB with ETRX2-PA Module · 1 x AA Battery Holders with leads · 1 x USB cable · 1 x ETRX2USB USB stick · 1 x ETRX2HRHW-PA Module with Hirose connector for external antenna and Harwin · 1 x ½ Wave antenna · 1 x 100mm cable to connect module to antenna |
| ETRX2 | Telegesis Wireless Mesh Networking Module with Ember ZigBee® Technology: · Telegesis AT Style Command Interpreter and · Ember’s EmberZNet2.x stack · Integrated 2.4GHz Antenna |
| Notes: · Customers’ PO’s must state the Ordering/Product Code. · There is no “blank” version of the ETRX2 Module available. All Modules carry both the EmberNet Stack and the Telegesis AT style Command Layer. Where customers wish to program custom firmware they can simply overwrite the existing firmware · Please contact Telegesis if you require additional AT style commands or specific integration assistance. | |
Trademarks
All trademarks, registered trademarks and products names are the sole property of their respective owners.
Disclaimer
Product and Company names and logos referenced may either be trademarks or registered trademarks of their respective companies. We reserve the right to make modifications and/or improvements without prior notification. All information is correct at time of issue. Telegesis (UK) Ltd does not convey any license under its patent rights or assume any responsibility for the use of the described product
Contact Information
Website: www.telegesis.com
E-mail: [email protected]
Telegesis (UK) Limited 3, Abbey Barn Business Centre Abbey Barn Lane High Wycombe Bucks HP10 9QQ UK
Tel: +44 (0)1494 510199 Fax: +44 (0)5603 436999
References
Telegesis – www.telegesis.com Ember – www.ember.com Lantronix – www.lantronix.com


















