Dyna-Glo EG7500DGP 7500W Electric Garage Heater Instruction Manual

Before the first use of this heater, please read this USER’S MANUAL very carefully. This USER’S MANUAL has been designed to instruct you as to the proper manner in which to assemble, maintain, store,
and most importantly, how to operate the heater in a safe and efficient manner. Please keep this manual for future reference.
CONSUMER: Retain this manual for future reference.
Questions, problems, missing parts? Before returning to your retailer, call our customer service department at 877-447-4768 8:00 a.m. – 4:30 pm CST, Monday – Friday.
or email us at [email protected]
IMPORTANT INSTRUCTIONS
THIS HEATER REQUIRES HARDWIRE INSTALLATION (NO PLUG). THE INSTALLATION OF THIS PRODUCT MUST BE CARRIED OUT BY A CERTIFIED ELECTRICIAN AND IN ACCORDANCE WITH ALL LOCAL AND NATIONAL ELECTRICAL CODES.
When using electrical appliances, basic precautions should always be followed to reduce the risk of fire, electric shock, and injury to persons, including the following:
- Read all instructions before installing or using this heater.
- This heater is hot when in use. To avoid burns, do not let bare skin touch hot surfaces. Keep combustible materials, such as electrical cords, furniture, pillows, bedding, papers, clothes, and curtains at least 3 feet (0.9 m) from the front of the heater and keep them away from the sides and rear.
- Extreme caution is necessary when any heater is used by or near children or invalids and whenever the heater is left operating and unattended.
- Always turn off the power to the heater when not in use.
- Do not operate any heater after the heater malfunctions, has been dropped or damaged in any manner. Disconnect power at the service panel and have the heater inspected by a reputable electrician before reusing.
- Do not use outdoors.
- This heater is not intended for use in bathrooms, laundry areas and similar indoor locations. Never locate heater where it may fall into a bathtub or other water container.
- Do not insert or allow foreign objects to enter any ventilation or exhaust opening as this may cause an electric shock or fire, or damage the heater.
- To prevent a possible fire, do not block air intakes or exhaust in any manner. Do not use on soft surfaces, like a bed, where openings may become blocked.
- A heater has hot and arcing or sparking parts inside. Do not use it in areas where gasoline, paint, or flammable liquids are used or stored.
- Use this heater only as described in this manual. Any other use not recommended by the manufacturer may cause fire, electric shock, or injury to persons.
- To disconnect heater, turn controls to off, and turn off power to heater circuit at main disconnect panel.
- If the red alarm light on the front of the unit illuminates, immediately turn the heater off and inspect for any objects on or adjacent to the heater that may have blocked the airflow or otherwise caused high temperaturs to have occurred. DO NOT OPERATE THE HEATER WITH THE ALARM LIGHT ILLUMINATING.
PET OWNERS WARNING:
The health of some small pets including birds are extremely sensitive to the fumes produced during the first-time use of many appliances. These fumes are not harmful to humans but we recommended that you do not use your heater around birds and small pets during its initial use until the manufacturing protective coatings burn off.
![]()
This Product can expose you to chemicals including Diisononyl phthalate (DINP) which is known to the State of California to cause cancer and Di-isodecyl phthalates (DIDP) which is known to the State of California to cause birth defects or other reproductive harm. For more information go to www.p65Warnings.ca.gov
SPECIFICATIONS
Rating Switch Setting Volts Phase Hz AMPS BTU/hour
| 7500W | II | 240 | 1 | 60 | 31.25 | 22590 |
| 5000W | I | 240 | 1 | 60 | 20.9 | 17060 |
| 5600W | II | 208 | 1 | 60 | 26.9 | 19107 |
| 3700W | I | 208 | 1 | 60 | 17.9 | 12625 |
SAFETY INFORMATION
![]()
THIS HEATER REQUIRES HARDWIRE INSTALLATION (NO PLUG). THE INSTALLATION OF THIS PRODUCT MUST BE CARRIED OUT BY A CERTIFIED ELECTRICIAN AND IN ACCORDANCE WITH ALL LOCAL AND NATIONAL ELECTRICAL CODES.
NOTE: COMPATIBLE WITH A 240V LINE VOLTAGE DOUBLE POLE WALL THERMOSTAT. MUST BE INSTALLED BY A CERTIFIED ELECTRICIAN.
READ AND UNDERSTAND ALL INSTALLATION & OPERATION INSTRUCTIONS PRIOR TO OPERATING THIS UNIT. OBSERVE ALL SAFETY INSTRUCTIONS.
- Use only copper wires rated for at least 60ºC.
- Heater air flow must be directed parallel to or away from adjacent
- Observe all wall, floor and ceiling clearance
- All wiring must be done according to national and local electrical codes. The heater must be grounded as a precaution against possible electrical shock. Heater circuit must be protected with proper
- The mounting structure and the anchoring hardware must be capable of supporting the weight of the heater and the mounting bracket (if used).
- All electrical power must be disconnected at the main service box, which must be locked before connecting, inspecting, cleaning or servicing the heater. This is an important precaution to prevent serious electric shock.
- This is heater is not suitable for use in hazardous locations containing explosive liquids or vapours. This heater has hot or arcing or sparking parts inside. Do not use it in areas where gasoline, paint or flammable liquids are used or stored.
- This heater is not suitable for use in corrosive atmospheres such as marine greenhouses or chemical storage areas.
- This heater must be mounted at least 8 feet off the floor. For specific clearances, see figure 2.
![]()
IMPROPER INSTALLATION OR FAILURE TO FOLLOW THE PROCEDURES OUTLINED IN THIS
INSTRUCTION MANUAL CAN RESULT IN SERIOUS ELECTRICAL SHOCK.
LOCATING HEATER
Install heater away from traffic areas, maintaining clearances stated in figure 2 (below). The air flow direction should not be restricted (ie. by columns or machinery). The air flow should wipe exposed walls rather than blowing directly on them. When more than one heater is used in an area, heaters should be installed so that the air discharge of each heater supports the air flow of the others, to provide best warm air circulation as shown in figure 3.

LOCATING HEATER

Figure 3
PRE-INSTALLATION

| Part | Description | Quantity |
| A | Garage Heater | 1 |
| B | Mounting Bracket | 1 |
| C | Screw | 3 |
| D | Washer | 6 |
MOUNTING THE BRACKET
Refer to Figures 4a and 4b.
- Locate a wood stud in the wood ceiling joist/side wall. For ceiling only, if you cannot locate a wood stud, you have to install a wood piece on the ceiling as this heater must be securely fastened.
- Remove the mounting bracket from the heating unit by loosening bracket screws with a wrench and slipping the handle off over the screw heads.
- Place a washer on screws before inserting through the holes in the mounting bracket and screw them securely into a ceiling joist or wall stud.
NOTE: If you want to swivel the heater either to the right or left adding a washer to both sides of the bracket is recommended. A longer lag bolt may be required to properly secure the unit. See Figure 4a.
HANGING THE HEATER
- Attach the heating unit to the mounting bracket.
- Lift the heater up and into the mounting bracket.
- Align the bracket screws with the keyhole slots in the mounting bracket.
- Tighten the bracket screws with a wrench so the unit is securely suspended at horizontal or vertical level.
- The heater can be mounted with different angles listed in the drawing on page 7 as long as you maintain proper clearance listed on page 4.

ADJUSTING AIR FLOW DIRECTION
- To turn the unit when it has been installed with a single lag bolt (as shown in figure 4a), simply turn the entire heater as needed.
The unit cannot be turned horizontally if it has been installed with 2 lag bolts. - To tilt the unit vertically, loosen the bracket screws (see figure 5).
- Adjust louvers to the desired position (see Figure 6).

NOTE: The louvers are designed so they cannot be completely closed. Do not attempt to bypass this feature; damage to the unit can result.
![]()
TO PREVENT POSSIBLE ELECTRIC SHOCK, DISCONNECT POWER TO THE HEATER AT THE
MAIN SERVICE BOX BEFORE ATTEMPTING TO ADJUST THE HEAT OUTPUT OF THIS UNIT.
MULTIPLE VERTICAL ANGLES

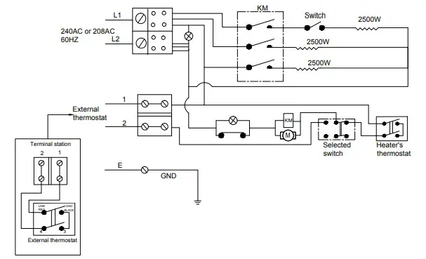
CONNECTING THE POWER

If you will use an external temperature control (external thermostat) to control the heater, please follow below attention points:
- Make sure that the heater’s temperature control knob (thermostat knob) is turned fully clockwise.
- Connect the wire according to below wiring diagram.

CONNECTING THE POWER
3. The external temperature control (external thermostat): a certified thermostat must be used.
4. The lead wire of external temperature control (external thermostat) can not be less than 14AWG.
TO PROTECT THE HEATING ELEMENT
When starting the heater, turning the temperature control clockwise slowly to desired heat setting, the unit starts the fan first then starts the heating element.
When shutting off the heater, turning the temperature control counter-clockwise to off, both the fan and the heating element turn off at the same time.
![]()
THIS APPLIANCE MUST BE GROUNDED! THE APPLIANCE MUST CONNECT TO A CURRENT PROTECTION CIRCUIT OR DEVICE
BEFORE BEING CONNECTED TO POWER SUPPLY!
- Remove the screw from the front of the unit to connect the power to the heater.
- Attach the cable connectors to the unit (See Figure 7). Select power supply wire to comply with local and national electric codes using heater rating given on the rating label.
NOTE: All wiring must be carried out by a Certified Electrician and must be in accordance to national and local electrical codes. For certain applications, conduit may be required, See Figure 7. Check local electrical codes. If you run the wiring in conduit and wish to be able to turn the heater be sure to purchase enough flexible conduit to allow the heater to be turned.
CONNECTING THE POWER

THE HEATER MUST BE PROPERLY INSTALLED BEFORE IT IS USED.

OPERATING INSTRUCTIONS
Check that the garage heaters outlet grill is not covered or obstructed in anyway, and make sure the power to the unit is switched on.
SETTING THE THERMOSTAT
- Rotate thermostat knob clockwise to desired position, POWER INDICATOR will turn yellow.
- After room reaches desired comfort level the heater will turn off. Heater will cycle on and off to maintain room temperature.
SELECTION SWITCH
Using the SELECTION SWITCH, you can control the heating output: I for 5600W, II for 7500W
THERMAL CUT-OUT
The heater will automatically shut off when parts of it overheat. The heater will turn ON again when the abnormal temperature returns to normal levels. Should the unit overheat and cause the thermal cut-out to cycle, the cause of the overheating must be determined and corrective action taken before further operation.
WHEN THE THERMAL CUT-OUT IS ACTIVATED, THE CAUTION INDICATOR WILL TURN RED. IN THIS CASE, IMMEDIATELY TURN THE HEATER OFF AND INSPECT FOR ANY OBJECTS ON OR ADJACENT TO THE HEATER THAT MAY CAUSE HIGH TEMPERATURES. DO NOT TAMPER WITH ANY OF THE CONTROLS. DO NOT OPERATE THE HEATER WITH THE CAUTION
INDICATOR GLOWING RED.
ADJUSTING AIR FLOW DIRECTION
- To turn the unit when it has been installed with a single lag bolt (as shown in figure 4a), simply turn the entire heater as needed. The unit cannot be turned horizontally if it has been installed with 2 lag bolts.
- To tilt the unit vertically, loosen the bracket screws (see Figure 5).
MAINTENANCE
- Before cleaning, make sure the power has been turned off at the circuit breaker panel and that the heating element of the heater is cool.
- To maintain the external appearance of the heater, the unit occasionally needs to be wiped with a dry duster. During the summer months, or at other times when the appliance is not in use and is completely cold, it should be the wiped over with a damp cloth.
- Do not use abrasive cleaning powders or furniture polish. Do not use chemical or abrasive products, metallic scourers and so on, which may deteriorate the surface, to clean the appliance.
- During the summer months, or at other times when the appliance is not in use, disconnect the power supply. Keep the appliance in a dry and cool place.
- All other servicing should be performed by qualified service personnel. Do not try to repair the heater yourself.
NOTE: The motor is permanently lubricated, and no further lubrication is needed.
REPLACEMENT PARTS
| Part | Description | Part# |
| 1 | Back mesh | EG5000001AC |
| 2 | Hanging plate | EG5000002AC |
| 3 | Fan Blade | EG5000003AC |
| 4 | Air guide plate | EG5000004AC |
| 5 | Large handle seat | EG5000005AC |
| 6 | Small handle seat | EG5000006AC |
| 7 | Spring | EG5000007AC |
| 8 | Motor | EG5000008AC-DGC |
| Part | Description | Part# |
| 9 | Heater | EG7500001AC |
| 10 | Selection Switch | EG5000011AC |
| 11 | Thermostat | EG5000012AC |
| 12 | Knob | EG5000013AC |
| 13 | Terminal block | EG5000014AC-DGC |
| 14 | Temperature CUT-OFF | EG5000017AC |
| 15 | Caution Indicator (Red) | EG5000018AC |
| 16 | Power Indicator (Yellow) | EG5000019AC |
| 17 | AC Contactor | EG7500002AC |

TROUBLESHOOTING
| PROBLEM | ROOT CAUSE | CORRECTIVE ACTION |
|
Unit is not heating. |
The overheat protection has activated. | Inspect the garage heater and check that the air inlets and outlets are not blocked as this may cause overheating. Switch off the circuit breaker to the garage heater for 30 minutes and allow it to cool down. Turn the power back on and operate. |
| The breaker has tripped | Reset the breaker at the fuse panel and restart the heater | |
| The room temperature has already reached the set thermostat temperature | Adjust the temperature setting to make sure the thermostat setting temperature is higher than current room temperature. | |
|
Garage heater emits a burning smell | During production dust and/ or oil debris gathered on heating coils. | Make sure the room is well ventilated. Allow the garage heater to run until the smell is dissipated. |
| Check and make sure there is no combustible material within 0.9 meters (3 feet) of the garage heater. | Remove the combustible material around the garage heater. | |
| This heater must be mounted at least 8 feet off the floor, for specific clearances, please check the “LOCATING HEATER” section in the instruction manual |
Relocate the garage heater so there is enough space between the heater and adjacent wall and floor. |
Warranty
LIMITED WARRANTY:
This limited warranty is extended to the original retail purchaser of this Forced Air/Convection/Radiant Heater and warrants against any defect in materials and workmanship for a period of one (1) year from the date of retail sale.GHP Group, Inc., at it’s option, will either provide replacement parts or replace or repair the unit, when properly returned to the retailer where purchased or one of our service centers
as directed by GHP Group,Inc., within one (1) year of retail purchase. (Shipping costs, labour costs,etc. are the responsibility of the purchaser.)
DUTIES OF THE OWNER:
This heating appliance must be operated in accordance with the written instructions furnished with this heater. This warranty shall not excuse the owner from properly maintaining this heater in accordance with the written instructions furnished with this heater. A bill of sale, canceled check or payment record must be kept to verify purchase data and establish warranty period. Original carton should be kept in case of warranty return of unit.
WHAT IS NOT COVERED:
- Damage resulting from use of improper
- Damage caused by misuse or use contrary to the owners manual and safety
- Damage caused by a lack of normal
- Fuses
- Use of non-standard parts or
- Damage caused in Freight charges on warranty parts or heaters to and from the factory shall be the responsibility of the owner.
This warranty does not imply or assume any responsibility for consequential damages that may result from the use, misuse, or the lack of routine maintenance of this heating appliance. A cleaning fee and the cost of parts may be charged for appliance failures resulting from lack of maintenance. This warranty does not cover claims which do not involve defective workmanship or materials. FAILURE TO PERFORM GENERAL
MAINTENANCE (INCLUDING CLEANING) WILL VOID THIS WARRANTY.
THIS LIMITED WARRANTY IS GIVEN TO THE PURCHASER IN LIEU OF ALL OTHER WARRANTIES, EXPRESSED OR IMPLIED, INCLUDING BUT NOT LIMITED TO THE WARRANTIES OF MERCHANTABILITY OF FITNESS FOR A PARTICULAR PURPOSE. THE REMEDY PROVIDED IN THIS WARRANTY IS EXCLUSIVE AND IS GRANTED IN LIEU OF ALL OTHER REMEDIES. IN NO EVENT WILL GHP GROUP, INC. BE LIABLE FOR INCIDENTAL OR CONSEQUENTIAL DAMAGES.
Some states do not allow limitations on how long an implied warranty lasts, so the above limitation may not apply to you. Some states do not allow the exclusion or limitation of incidental or consequential damages so the above limitation or exclusion may not apply to you.
CLAIMS HANDLED AS FOLLOWS:
- Contact your retailer and explain the
- If the retailer is unable to resolve the problem, contact our Customer Service detailing the heater model, the problem, and proof of date of purchase.
- A representative will contact DO NOT RETURN THE HEATER TO GHP GROUP, INC. unless instructed by our Representative. This warranty gives you specific legal rights and you may also have other rights which vary from state to state.
WARRANTY REGISTRATION
IMPORTANT: We urge you to fill out your warranty registration card within fourteen (14) days of date of purchase. You can also register your warranty on the internet at www.ghpgroupinc.com. Complete the entire serial number. Retain this portion of the card for your records.
























