VWR 1330GM Gravity Convection Oven

Product Information
The Microprocessor Controlled Ovens are available in various models: 1330FM, 1350FM, 1370FM, 1330GM, 1350GM, 1370GM, 1330FMS, 1350FMS, 1370FMS, 1330GMS, 1350GMS, and 1370GMS. These ovens are manufactured by Sheldon Manufacturing Inc. and are designed for professional, industrial, or educational use. They are suitable for tasks such as material preparation or testing at atmospheric pressure. It is important to note that these ovens should not be used in hazardous or household locations or for heating flammable, volatile, or combustible materials.
Product Usage Instructions
Receiving and Inspection
- Upon delivery, inspect the oven for any visible exterior damage. If any damage is found, note and describe it on the freight bill and file a claim with the carrier.
- Inspect the unit for concealed loss or damage both internally and externally. If any damage is found, the carrier will arrange for an official inspection to substantiate your claim.
- Verify that the accessory package is complete. The package should contain four (4) leveling feet, two (2) shelves, and eight (8) shelf clips.
Graphic Symbols
The oven’s control panel features graphic symbols that indicate the use and function of various adjustable components. Consult the manual for further description or discussion of a control or user item when necessary. Some of the symbols include AC Power, Manual Control, Timer, Degrees Celsius, Temperature, Over Temperature Safety, Earth Ground, Potential Shock Hazard behind this panel, and Unit should be recycled (Not disposed of in land-fill).
Installation
Before installation, check local city, county, or other ordinances that may govern the use of this equipment. If you have any questions about local requirements, contact the appropriate local agency. Installation can be performed by the end user. Follow these guidelines:
- Ensure that the power supply matches the voltage listed on the unit’s data plate located on the right front side of the oven. The voltage should not vary more than 10% from the data plate rating.
- These units are designed for 50/60HZ application. It is recommended to use a separate circuit to prevent product loss due to overloading or circuit failure.
RECEIVING AND INSPECTION
Your satisfaction and safety require a complete understanding of this unit. Read the instructions thoroughly and be sure that all users are given adequate training before attempting to use this unit. Note: This equipment must be used only for its intended purpose; any alterations or modifications will void your warranty.
- Inspection: The carrier, when accepting shipment, also accepts responsibility for safe delivery and is liable for loss or damage claims. On delivery inspect for visible exterior damage, note and describe on the freight bill any damage found and enter your claim on the form supplied by the carrier.
- Inspect for concealed loss or damage on the unit itself, both interior and exterior. If any, the carrier will arrange for official inspection to substantiate your claim.
- Accessories: Verify that your accessory package is complete. All units are equipped with a set of four (4) Leveling feet, two (2) shelves and eight (8) shelf clips.
- Return Shipment: Save the shipping crate until you are sure all is well. If for any reason you must return the unit, contact your customer service representative for authorization and supply data plate information. Make sure to include the model and unit serial number. The service representatives will furnish you with a return authorization number and address for return. Note: Make sure this return authorization number appears on the unit packaging and shipping papers. Units returned without proper authorization may not be accepted at the factory. For information on where to contact Customer Service please see the manual cover.
GRAPHIC SYMBOLS
Your oven is provided with a display of graphic symbols which should help in identifying the use and function of the available user adjustable components.
This symbol indicates that you should consult your manual for further description or discussion of a control or user item.
Indicates “AC Power”.
Indicates “Manual Control”.
Indicates “Timer”.
Indicates “Degrees Celsius”.
Indicates “Temperature”.
Indicates “Over Temperature Safety”.
Indicates “Earth Ground”.
Indicates “Potential Shock Hazard” behind this panel.
Indicates “Unit should be recycled” (Not disposed of in land-fill)
INSTALLATION
Local city, county or other ordinances may govern the use of this equipment. If you have any questions about local requirements, please contact the appropriate local agency. Installation may be performed by the end user.
Under normal circumstance this unit is intended for use indoors, at room temperatures between 5° and 40° C, at no greater than 80% Relative Humidity ( at 25°C ) and with a supply voltage that does not vary by more than 10%. Customer service should be contacted for operating conditions outside these limits.
- Power Requirements: The unit power requirements are listed on the units data plate located on the right front side of the oven. Make sure your power supply matches that shown on the data plate. VOLTAGE SHOULD NOT VARY MORE THAN 10% FROM THE DATAPLATE RATING. These units are intended for 50/60HZ application. A separate circuit is recommended to preclude loss of product due to overloading or circuit failure.
- Location: Select a site for the oven which is free from extreme heat, cold or excessive air movement such as areas near steam radiators, stoves, other ovens, autoclaves, direct sun, heating and cooling ducts, etc. Avoid high traffic areas which may reduce the accessibility to the oven. Allow at least 20cm of space between the oven and surrounding walls or partitions which might obstruct free airflow.
- Lifting / Handling: These units are heavy and care should be taken to use appropriate lifting devices that are sufficiently rated for these loads. Units should only be lifted from their bottom surfaces. Doors, handles and knobs are not adequate lifting or stabilization. The unit should be completely restrained from tipping during lifting or transport. All moving parts, such as shelves and trays should be removed and doors need to be positively locked in the closed position during transfer to prevent shifting and damage.
- Leveling: The unit must sit level and solidly. Leveling feet (supplied) are to be installed in the holes at the base of the oven. Turn them counterclockwise to raise the level and clockwise to lower the level. If the unit must be moved, turn the leveling feet in all the way to prevent damage.
- Cleaning: The oven’s interior was cleaned at the factory, but not sterilized. Remove all interior parts if assembled and clean the inside of the chamber thoroughly with a disinfectant that is suitable for your application. Make sure to rinse the cleaned surface with a damp cloth, using water only, and dry the surfaces with a clean cloth. DO NOT USE chlorine-based bleaches or abrasives as they will damage stainless steel surfaces. DO NOT USE spray cleaners that might leak through openings and cracks and get on electrical parts or that may contain solvents that will harm the coatings. A similar periodic cleaning is recommended.
- WARNING: Never clean the unit with alcohol or flammable cleaners with the unit connected to the electrical supply. Always disconnect the unit form the electrical service when cleaning and assure all volatile or flammable cleaners are evaporated and dry before reattaching the unit to the power supply.
- Burning In: It is recommended that the unit go through a “burning in” process prior to operation. This is to eliminate the smoking of protective coatings on the element. Read sections 4, 5 and 6 carefully to understand operating requirements. To burn in turn the Overtemperature Safety to maximum and set the digital display to 200°. Run for a minimum of one (1) hour under ventilation until smoke dissipates.
PRECAUTIONS
- The bottom surface of the chamber should not be used as a work surface.
- This unit has been designed with a dampened vent from the chamber. In order to work effectively and safely, some precautions will need to be taken by the operator.
- In most applications, the exhaust damper will need to be opened during drying or degassing for best results.
- THIS OVEN IS NOT DESIGNED TO HANDLE COMBUSTIBLE GASSES AND IS NOT AN EXPLOSION PROOF UNIT. Do not place explosive, combustible, or flammable materials into the chamber.
- Some of the out gassed by-products may be hazardous or unpleasant to operating personnel. If this is the case, the exhausts should be positively ventilated to the outside and dealt with according to local regulations. Your dealer can provide you with a power exhaust which greatly helps under these applications.
- Do not operate near noxious fumes.
- Do not place sealed or filled containers in the oven chamber.
- Do not cut or remove the ground prong from the power cord.
- Do not use a 2-prong adapter plug.
- Be sure that the power supply is of the same voltage as specified.
- Disconnect the unit from its electrical source before proceeding to make any electrical repairs or replacements.
- If a mercury thermometer is used and breakage should occur, all spilled mercury MUST be completely removed from the chamber before continuing operation.
- This oven is NOT designed for the use in Class I, II, or III locations as defined by the National Electric Code.
- This oven is not intended, nor can it be used, as a patient connected device
CONTROL PANEL OVERVIEW
- Power Switch: The main power switch on the control panel (green lighted I/O) controls all power to the oven. It must be in the I/On position before any systems are operational. The green pilot light in the switch will be lighted when the switch is in the ON position.
- Timer Switch: The black I/O power switch marked TIMER is located to the right of the main power switch. It controls the power to the time circuit. In the O/Off position the oven heat is controlled with no timed duration. In the I/On position heat is controlled for a timed interval and then the heat shuts off.
- Overtemperature Safety Thermostat: This control is marked HIGH LIMIT and is equipped with an adjustment knob and a graduated dial from 0 – 10. It is independent of the Main Controller and guards against any failure which would allow temperature to rise past the main controller’s set point. This allows continued operation of the oven until the problem can be corrected or service can be arranged. It is not recommended that the unit be operated for extended periods of time using only the Overtemperature Safety as the temperature controller. On “S” suffix models, the Overtemperature Safety will shut the oven off by tripping the over-temperature relay. Pushing the red reset button is required to restart the oven after the interruption reason has been cleared.
- TP Light: This pilot lamp marked OTP is directly above the Overtemperature Safety Thermostat. The light will come on when the Safety Thermostat has been activated and taken over control of the oven. The power to the over-temperature relay coil is turned OFF for “S” suffix models. Under normal operating conditions the pilot lamp should never be lit.
- Manual Reset Button: (“S” suffix models only) The red reset button, next to the OTP light, is for resetting the oven power if the temperature relay has been de-activated. The reset button must be pushed for initial start up and any time thereafter when there is a power interruption to the Overtemperature relay.
- Timer Control: This control is marked SET/TIMER and consists of a digital display, UP/DOWN arrow pads, a RESET “PUSH” pad, a START/STOP “PUSH” pad and a TIMER ACTIVATED light. This control provides the ability to set a timed heat interval, activate the start-up of the timed heat cycle and shut down the timed heat cycle automatically.
- Main Temperature Controller: This control is marked SET/TEMPERATURE and consists of the digital display and UP/DOWN arrow pads for inputting set point temperatures and calibration.
- HEATING Light: This green pilot light is marked TEMPERATURE ACTIVATED and indicates when the element has been activated and the oven is heating. When the set point is reached, the pilot light will cycle ON and OFF as the elements maintain the temperature selected.
Figure One
Control Panel Overview

OPERATION
Connection to Power Supply: Assure that the electrical power supply is properly configured and rated for the oven and plug the unit cord into the receptacle.
Push the main power switches to the I/On position: The digital temperature display will indicate a temperature value. “S” suffix models require the Manual Reset Button to be pushed. Turn the Overtemperature Safety Thermostat to its maximum position, clockwise using a coin or a flat head screwdriver.
Set The Main Temperature Control: To enter the desired set point temperature, press either the UP or DOWN arrow pad one time on the SET/TEMPERATURE digital display. The display will start to blink from bright to dim. When blinking in this manner, the digital display is showing the current chamber temperature set point. To change this set point, use the UP or DOWN arrow pads to raise or lower the value. If the arrow pads are not pushed within five (5) seconds, the display will stop blinking and return to read the unit temperature. Allow several hours for the temperature to stabilize.
Calibrate The Main Temperature Control: Temperature calibration is done once the unit is installed in its working environment and has been stabile at set point for several hours. Be certain the thermometer does not touch any shelving. Allow again for the temperature to stabilize until five (5) consecutive readings at one minute intervals show no temperature change. Compare the reading on the reference thermometer with the digital display. If there is an unacceptable difference, put the display in calibrate mode by pressing the up and down arrow pads at the same time until the display blinks on and off. While blinking, the display can be changed to match the reference thermometer by pushing the UP or DOWN arrow pads to raise or lower the temperature until the display reads the correct value. If no arrow pads are pressed within five (5) seconds the display will revert to displaying the temperature within the chamber.
NOTE: Temperature accuracy should be validated with an independent thermometer at least quarterly, or after the unit has been turned off for an extended period of time. The calibration procedure detailed in Section 6.4 should be performed if the temperature control is found to be inaccurate.
Set The Overtemperature Safety Thermostat: The Overtemperature Safety should be initially set to its maximum position when stabilizing the set point temperature. Once the oven is stabile at the desired set point, turn the Overtemperature Safety counterclockwise with a flat-head screwdriver until the OTP light turns ON. Next turn the Safety clockwise just until the OTP turns OFF. Then turn the Safety clockwise two (2) minor increments on its scale past the point where the light went out. This sets the Overtemperature Safety Control at approximately 10°C above the Main Temperature set point. On “S” suffix models the reset button will have to be pushed each time the Overtemperature Safety Control has been activated and the OTP light comes on. On FM/GM models, the OTP light will come on only when the heating element is activated, indicating that the temperature is being maintained by the Overtemperature Safety.
Set Timer Display: Turn the timer switch to the ON position. The SET/TIMER display digits will light with no lighted decimals showing (See Figure 2). Note that, if during any of the following steps, several seconds elapse with no arrow pad or reset pad activity, the timer will default to the present displayed setting and it will be necessary to restart all functions over again. The values must be programmed in a consecutive manner with no delays between settings or the default will occur.
- Hour Function: Press and hold the RESET pad until the digits start blinking and blinking decimal shows between digits 2 and 3. In this mode, pressing the UP or DOWN arrow pads increases or decreases the whole hour value from 0 to 99 (digits 1 and 2).
- Ten Minute Function: After the correct value for hours is set, push the RESET pad again. The blinking decimal will now move one digit to the right between digits 3 and 4. Pushing the UP or DOWN arrow pads will increase or decrease the ten minute function allowing values between 0 and 5 to be set (digit 3).
- One Minute Function: After the correct ten minute value is set, push the RESET pad again. The blinking decimal point will move one digit to the right beyond digit 4 and be located at the extreme bottom right of the display. With the display in this mode, pushing the UP or DOWN arrow pad will increase or decrease the one minute function allowing the value of digit 4 to be adjusted between 0 and 9.
- Activation: Pause until the timer stops blinking. After all settings are made, push the START/STOP button. The Timer Activated light will come on and after a brief pause, the present oven temperature settings will be valid and heating will begin. The oven will now heat up, control at the set point and stop after the timed period on the SET/TIMER display has elapsed.
Note that when the system is in the timer mode, the heating circuit is de-energized until the START/STOP button is pushed or the TIMER SWITCH is turned O/Off. If a time change or correction is necessary and the timer has already been activated, push the START/STOP button to “STOP” the timer, then repeat steps A through D above.
To set the timer so that timed operation will not start until the oven is stable at set point, pre-heat the oven in the normal mode until the desired temperature has stabilized. Turn on the timer switch. Push and hold the RESET button until the timer display blinks. (This is to be sure that the pre-set timed value is correct). Press the START/STOP button to activate the timer.
Figure 2

MAINTENANCE
Note: Disconnect the power cord from the power source before performing any service or maintenance on this unit.
Cleaning: Cleaning and decontamination are recommended on a regular basis. To prepare the unit for cleaning, remove all interior parts if assembled, such as shelves and shelf clips.
First clean the chamber with soap and water, rinse and let dry. To decontaminate use a solution that is appropriate to your application. DO NOT USE chlorine-based bleaches or abrasives as this can damage the stainless steel components. DO NOT USE spray cleaners that might leak through openings and cracks and get on electrical parts or that may contain solvents that will harm the coatings.
WARNING: Never clean the unit with alcohol or flammable cleaners with the unit connected to the electrical supply. Always disconnect the unit from the electrical service when cleaning and assure all volatile or flammable cleaners are evaporated and dry before reattaching the unit to the power supply. use care when cleaning the door gasket to prevent damage which could impair the positive door seal.
- Storage: To prepare the unit for storage, remove all shelves and shelf clips, dry the chamber completely and disconnect the power supply. Be certain that the door is positively locked in the closed position. See Section 3.3, Lifting/Handling, for proper transport procedures.
- No maintenance is required on the electrical components. If the unit fails to operate as specified, please see the Troubleshooting guide Section 8.0, before calling for service.
TROUBLESHOOTING
TEMPERATURE
- Temperature too high.
- Controller set too high-see section 6.3
- Controller failed on – call Customer Service.
- Wiring error – call Customer Service.
- Display reads “HI” or “400”+.
- Probe is unplugged, is broken or wire to sensor is broken – trace wire from display to probe; move wire and watch display to see intermittent problems
- Chamber temp spikes over set point and then settles to set point.
- Recalibrate – see section 6.4.
- Temperature too low
- High limit set too low – see section 6.5.
- Controller set too low – see section 6.3.
- Unit not recovered from door opening – wait for display to stop changing.
- Unit not recovered from power failure or being turned off – ovens will need several hours to warm up and stabilize.
- Element failure – compare current draw to data plate.
- Controller failure – call Customer Service.
- High limit failure – confirm with front panel lights that Safety Thermostat is operating correctly.
- Wiring problem – check all functions and compare wiring to schematic in section 9.0 – especially around any areas recently worked on.
- Loose connection – check control panel for loose connections
- Display reads “LO”
- Bad probe or disconnected – call Customer Service.
- If ambient temperature is lower than range of unit – compare set points and ambient temperature to rated specifications in section 9.0.
- Unit will not heat over a temperature that is below set point
- On OF suffix models confirm that fan is moving and that amperage and voltage match data plate – check for air movement in chamber.
- Confirm that set point is set high enough –turn Safety Thermostat all the way clockwise and see if OTP light comes on.
- Check connections to sensor.
- Check calibration – using independent thermometer, instructions in section 6.4.
- Unit will not heat up at all
- Check amperage – amperage should be virtually at maximum rated (data plate) amperage.
- Do all controller functions work?
- Is the Safety Thermostat set high enough? – for diagnostics, should be fully clockwise with the OTP light never on.
- Has the fuse/circuit breaker blown?
- Has timer turned unit off?
- For “S” suffix models, verify that the Reset button has been pushed in
- Indicated chamber temperature unstable
- ±0.1 may be normal.
- For G suffix models: may vary ±2.0 degrees.
- For F suffix models: is fan working? –verify movement air in chamber.
- Is ambient room temperature radically changing – either door opening or room airflow from heaters or air conditioning ? – stabilize ambient conditions.
- This may happen if exhaust stack is 100% open or if power exhaust is cycling – adjust stack to at least ¼ closed.
- Sensor miss-located, damaged or wires may be damaged – check mounts for control and OTP sensors, then trace wires or tubing between sensors and controls.
- Calibration sensitivity – call Customer Service.
- High limit set too low – be sure that Safety Thermostat is set more than 5 degrees over Main Controller set point; check if OTP pilot is on continuously; turn controller knob completely clockwise to see if problem solved then follow instructions in section 6.5 for correct setting.
- Electrical noise – remove nearby sources of RFI including motors, arcing relays or radio transmitters
- Bad connection on temperature sensor or faulty sensor – check connectors for continuity and mechanical soundness while watching display for erratic behavior; check sensor and wiring for mechanical damage.
- Bad connections or faulty solid state relay – check connectors for mechanical soundness and look for corrosion around terminals or signs of arcing or other visible deterioration.
- If set point is below 60 degrees, temperature can be unstable. See unit specifications for individual ranges.
- Will not maintain set point
- Assure that set point is at least 5 degrees over ambient.
- See if ambient is fluctuating; check for adjacent open doors or HVAC duct openings – stabilize ambient conditions.
- Display and reference thermometer don’t match
- Calibration error – see section 6.4.
- Temperature sensor failure – call Customer Service.
- Controller failure – call Customer Service.
- Allow at least two hours to stabilize.
- Verify that reference thermometer is certified.
- Can’t adjust set points orcalibration
- Turn entire unit off and on to reset.
- If repeatedly happens, call Customer Service.
- Calibrated at one temperature, but not at another
- This can be a normal condition when operating temperature varies widely. For maximum accuracy, calibration should be done at or as close to the set point temperature
MECHANICAL
- Motor doesn’t move; F suffix models
- If shaft spins freely: check connections to motor and check voltage to motor.
- If shaft rubs or is frozen, relieve binding and retest.
- Motor makes noise; F suffix models
- Make sure that the fan or blower wheel is not contacting its housing. Adjust the motor mounting bracket position to re-center the fan or blower wheel, if necessary.
- Check the fan or blower wheel for damage or out of balance condition. Replace the fan or blower wheel if it is damaged or out of balance.
- Turn the motor shaft to make sure that it spins freely. If it binds or the bearings make a rubbing or scrapping sound then replace the motor.
- Door not sealing
- Adjust hinge blocks or twist the door.
- Confirm that unit has not been damaged and body is not out of square.
- Check physical condition of gasket for tears or punctures.
OTHER
- Controller on at all times – “locked-up”
- Adjust set point to room temperature. If the unit is still heating, replace the solid state relay.
- Turn unit off and on to reset.
- If cannot change any condition on the front panel, call Customer Service.
- Controller timer resets on its own
- Confirm that power from wall is consistent and within specifications.
- Call Customer Service with serial number
- Front panel displays are all off
- Check connections to the temperature display control board and assure that all are tight and in the correct orientation.
- Check for wire damage.
- Unit or wall fuse/circuit breaker is blown
- Check wall power source.
- Compare current draw and compare to specs on data plate.
- See what other loads are on the wall circuit.
- Unit will not turn on
- Check wall power source.
- Check fuse/circuit breaker on unit or in wall.
- See if unit is on, e.g., fan or heater, and just controller is off.
- Check all wiring connections, especially around the on/off switch.
- Unit is smoking – Out of box
- This is not an uncommon occurrence when first operating new units. Put unit under vent and run at high temperature for one hour until smoke dissipates
- Contamination in chamber
- See cleaning procedure in section 7.0.
- Develop and follow standard operating procedure for specific application; include definition of cleaning technique and maintenance schedule.
- Contamination in sample
- See “Contamination in chamber”.
- Reduce air flow in chamber by dampening down exhaust port; be sure to verify adequate temperature uniformity at the reduced air flow.
- Protect open samples from areas of maximum air current, e.g., inlet air ducts
PARTS LIST
| Description | 115V | 220V |
| 10 Amp EMI Filter | NA | 2800502 |
| Adjustable Feet | 200129 | 200129 |
| Blower Motor, FM/FMS Models Only | 4880549 | 4880549 |
| Control Knob, OTP Safety Thermostat | 4450506 | 4450506 |
| Cord Set, European | NA | 1800500 |
| Cord Set, USA | 1800516 | 101990 |
| Door Latch | X1000456 | X1000456 |
| Fuse Holder | 3300501 | 3300501 |
| Fuse (115V-16 AMP/220V-10 AMP) | 3300513 | 3300516 |
| Heating Element, 1330 F Models | 9570523 | 9570526 |
| Heating Element, 1330G Models | 9570524 | 9570527 |
| Heating Element, 1350F Models | 9570537 | 9570538 |
| Heating Element, 1350G Models | 9570539 | 9570540 |
| Heating Element, 1370F Models | 9570537 | 9570538 |
| Heating Element, 1370G Models | 9570551 | 9570552 |
| I/O (On/Off) Power Switch | 103351 | 103351 |
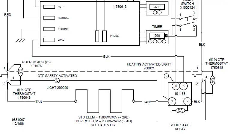
| Main Control W/Timer, FM/FMS Models | 1750612 | 1750613 |
| Main Control W/Timer, GM/GMS Models | 1750610 | 1750611 |
| Overtemperature Relay – “S” Models Only | 891024 | 101595 |
| Overtemperature Safety Thermostat | 1750615 | 1750648 |
| Pilot Lamp, Heating | 200021 | 200021 |
| Pilot Lamp, OTP | 200020 | 200020 |
| Reset Start Switch “S” Model Only | 101746 | 101746 |
| Shelf, 1330 type | 5730543 | 5730543 |
| Shelf, 1350 type | 5130516 | 5130516 |
| Shelf, 1370 type | 9750549 | 9750549 |
| Shelf Clip | 200116 | 200116 |
| Solid State Relay | 101168 | 101168 |
| Timer Switch | X1000124 | X1000124 |
UNIT SPECIFICATIONS FOR 1330 UNITS
| Weight | Shipping | Net |
| 1330FM | 165 lbs. | 93 lbs. |
| 1330FMS | 200 lbs. | Call Cust. Service |
| 1330GM | 165 lbs. | 93 lbs. |
| 1330GMS | 200 lbs. | Call Cust. Service |
| Dimensions | Exterior WxDxH (in.) | Interior WxDxH (in.) |
| 1330FM | 21.25 x 23.75 x 33 | 13 x 14 x 14.75 |
| 1330FMS | 21.5 x 24.5 x 33 | 13 x 14 x 14.75 |
| 1330GM | 21.25 x 23.75 x 33 | 13 x 14 x 14.75 |
| 1330GMS | 21.5 x 24.5 x 33 | 13 x 14 x 14.75 |
| Capacity | Cubic Feet |
| 1330FM | 1.6 |
| 1330FMS | 1.6 |
| 1330GM | 1.6 |
| 1330GMS | 1.6 |
| Temperature | Range | Uniformity | Recovery |
| 1330FM | 40° above amb. to 240°C | +1.5°C at 150°C | 6 min. at 150°C |
| 1330FMS | 40° above amb. to 240°C | +1.5°C at 110°C +1.9°C at 170°C | 5 min. at 110°C 8 min. at 170°C |
| 1330GM | 40° above amb. to 240°C | +1.5°C at 150°C | 6 min. at 150°C |
| 1330GMS | 40° above amb. to 240°C | +2.5°C at 110°C +1.9°C at 170°C | 5 min. at 110°C 8 min. at 170°C |
UNIT SPECIFICATIONS FOR 1350 UNITS
| Weight | Shipping | Net |
| 1350FM | 200 lbs. | 115 lbs. |
| 1350FMS | 250 lbs. | 165 lbs. |
| 1350GM | 200 lbs. | 115 lbs. |
| 1350GMS | 250 lbs. | 165 lbs. |
| Dimensions | Exterior WxDxH (in.) | Interior WxDxH (in.) |
| 1350FM | 27 x 25 x 34.75 | 18.25 x 19 x 16.5 |
| 1350FMS | 27.5 x 27 x 34.75 | 18 x 19 x 16.5 |
| 1350GM | 27 x 25.5 x 34.75 | 18.25 x 19 x 16.5 |
| 1350GMS | 27.5 x 27 x 34.75 | 18 x 19 x 16.5 |
| Capacity | Cubic Feet |
| 1350FM | 4 |
| 1350FMS | 4 |
| 1350GM | 4 |
| 1350GMS | 4 |
| Temperature | Range | Uniformity | Recovery |
| 1350FM | 40° above amb. to 240°C | +0.9°C at 150°C | 6 min. at 150°C |
| 1350FMS | 40° above amb. to 240°C | +1.5°C at 110°C +1.9°C at 170°C | 5 min. at 110°C 8 min. at 170°C |
| 1350GM | 40° above amb. to 240°C | +1.5°C at 150°C | 6 min. at 150°C |
| 1350GMS | 40° above amb. to 240°C | +2.5°C at 110°C +1.9°C at 170°C | 5 min. at 110°C 8 min. at 170°C |
UNIT SPECIFICATIONS FOR 1370 UNITS
| Weight | Shipping | Net |
| 1370FM | 270 lbs. | 158 lbs. |
| 1370FMS | 320 lbs. | 208 lbs. |
| 1370GM | 270 lbs. | 158 lbs. |
| 1370GMS | 320 lbs. | 208 lbs. |
| Weight | Shipping | Net |
| 1370FM | 270 lbs. | 158 lbs. |
| 1370FMS | 320 lbs. | 208 lbs. |
| 1370GM | 270 lbs. | 158 lbs. |
| 1370GMS | 320 lbs. | 208 lbs. |
| Capacity | Cubic Feet |
| 1370FM | 5 |
| 1370FMS | 5 |
| 1370GM | 5 |
| 1370GMS | 5 |
| Temperature | Range | Uniformity | Recovery |
| 1370FM | 40° above amb. to 240°C | +1.5°C at 150°C | 6 min. at 150°C |
| 1370FMS | 40° above amb. to 240°C | +1.5°C at 110°C +1.9°C at 170°C | 5 min. at 110°C 8 min. at 170°C |
| 1370GM | 40° above amb. to 240°C | +1.5°C at 150°C | 6 min. at 150°C |
| 1370GMS | 40° above amb. to 240°C | +2.5°C at 110°C +1.9°C at 170°C | 5 min. at 110°C 8 min. at 170°C |
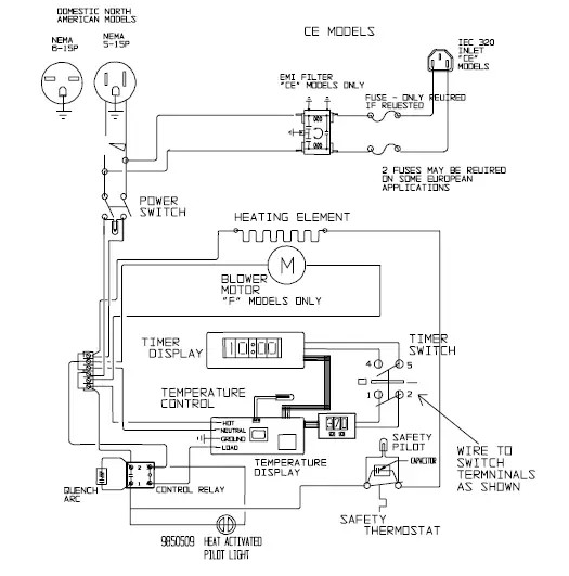
WIRING DIAGRAM
“S” Suffix Models

FM / GM 110V Models

FM / GM 220V Models


SHELDON MANUFACTURING, INC. LIMITED WARRANTY
Sheldon Manufacturing, Inc., (“Manufacturer”) warrants for the original user of this product in the U.S.A. only that this product (parts only if outside of the U.S.A.) will be free from defects in material and workmanship for a period of two years from the date of delivery of this product to the original user (the “Warranty Period”). During the Warranty Period, Manufacturer, at its election and expense, will repair or replace the product or parts that are proven to Manufacturer’s satisfaction to be defective, or, at Manufacturer’s option, refund the price or credit (against the price of future purchases of the product) the price of any products that are proven to Manufacturer’s satisfaction to be defective. This warranty does not include any labor charges if outside of the U.S.A. This warranty does not cover any damage due to accident, misuse, negligence, or abnormal use. Use of Manufacturer’s product in a system that includes components not manufactured by Manufacturer is not covered by this warranty. This warranty is void in the event that repairs are made by anyone other than Manufacturer without prior authorization from Manufacturer. Any alteration or removal of the serial number on Manufacturer’s products will void this warranty. Under no circumstances will Manufacturer be liable for indirect, incidental, consequential, or special damages. The terms of this warranty are governed by the laws of the state of Oregon without regards to the principles of conflicts of laws thereof. If any provision of this limited warranty is held to be unenforceable by any court of competent jurisdiction, the remainder of this limited warranty will remain in full force and effect.
This warranty is in lieu of and excludes all other warranties or obligations, either express or implied. Manufacturer expressly disclaims all implied warranties, including without limitation, the warranties of merchantability and fitness for a particular purpose.
For fast and efficient support, please have the following information available anytime you request service:
- Model __________
- Serial No. __________
- Part No. __________
Order From VWR
Call 800-932-5000
from anywhere in the U.S. and Canada
Sales & Inventory Locations:
Pacific Northwest
Area
Anchorage, AK
Salt Lake City, UT
San Francisco, CA Seattle, WA
Tualatin, OR
Southwest Area
Albuquerque, NM Denver, CO
Phoenix, AZ
San Diego, CA
San Dimas, CA
Midwest Area
Chicago, IL Detroit, MI Indianapolis, IN Minneapolis, MN St. Louis, MO
Gulf Area
Austin, TX Dallas, TX Houston, TX Lake Charles, LA
Northeast Area
Boston, MA Cincinnati, OH Cleveland, OH Pittsburgh, PA Rochester, NY
Mid-Atlantic Area
Baltimore, MD Branford, CT Bridgeport, NJ
S. Plainfield, NJ
Southeast Area
Atlanta, GA
Oak Ridge, TN
Or Call Direct for Specialized Service Locations:
VWR International
3000 Hadley Rd
S. Plainfield, NJ 07080 (908) 757-4045
fax: (908) 757-0313
Puerto Rico
Carr. #869 Km. 1.5 M4 Royal Industrial Park Catano, PR 00962 (787) 788-3222
fax: (787) 78804320
Switzerland
Ruchligstrasse # 20 P.O.
Box 464 Dietikon, Switzerland CH-8953
011-41-1-745-1155 fax: 011-41-1-745-1150
VWR Direct
911 Commerce Ct. Buffalo Grove, IL 60089 (800) 444-0880
VWR Furniture Division
P.O. Box 3405
Irving, TX 75015
(972) 714-0336
VWR National Accounts
1310 Goshen Pkwy
W. Chester, PA 19380
(610) 431-1700
Visit Our Web Site at http://www.vwrsp.com
F:\manuals\vwr back sheet.doc

This symbol indicates that you should consult your manual for further description or discussion of a control or user item.
Indicates “AC Power”.
Indicates “Manual Control”.
Indicates “Timer”.
Indicates “Degrees Celsius”.
Indicates “Temperature”.
Indicates “Over Temperature Safety”.
Indicates “Earth Ground”.
Indicates “Potential Shock Hazard” behind this panel.
Indicates “Unit should be recycled” (Not disposed of in land-fill)

















