REGIN THE CHALLENGER EC-PU4-2 Processor Unit

THANK YOU FOR CHOOSING REGIN!
Ever since Regin was established in 1947, we have developed and marketed products and systems that create good levels of indoor comfort. Today, we are an important player with one of the market’s broadest ranges for building automation.
Our goal is to make real estate in the world more energy efficient. Regin is an international group and our products sell in over 90 countries. Thanks to our global presence with strong local representation, we are well aware of the requirements of the market, as well as of how our products and systems function under the most variable conditions. Every year, Regin makes substantial investments in the development of our systems and HVAC products.
DISCLAIMER
The information in this manual has been carefully checked and is believed to be correct. Regin makes no warranties about the contents of this manual and users are requested to report errors and discrepancies to Regin, so that corrections may be made in future editions. The information in this document is subject to change without prior notification.
Some product names mentioned in this document are used for identification purposes only and may be the registered trademarks of their respective companies.
© AB Regin. All rights reserved.
Introduction
About this manual
Special text formats used in the manual:
- Note! This box and symbol is used to show useful tips and tricks.
- Caution! This type of text and symbol is used to show caution.
- Warning! This type of text and symbol is used to show warnings.
This box is used to show formulas and mathematical calculations
This box is used to represent the display window on the controller
More information
All the above documents are available for download from Regin’s website, www.regincontrols.com.
Information for the end user
Introduction
EXOclever is a range of freely programmable controllers for control, regulation, supervision and communication in automation installations. They offer great possibilities when constructing different types of control and regulation systems. EXOclever has a modular design that makes it easy to adapt the number and type of inputs and outputs required, as well as the type of communication needed by the individual client. EXOclever can be used either as stand-alone units or together with other EXO products as part of a larger automation system. In large automation systems, EXOclever is the basis, with EXOcompact and EXOdos as good supplements. Software applications such as EXOdesigner and EXOscada can be used to their full extent with EXOclever.
EC-PU4-2 supports Modbus master 3.0 and Controller Web.
General information
With AC supply
The 24 V AC supply, typically a 230 V / 24 V transformer, is connected to contacts G0 (2), signal ground and G (1), phase.
The EMI earth must be connected to the earth rail or similar to protect against disturbances.
- Note! The cable screen should be earthed at all isolated ports but only at one port if using unisolated ports (see section 2.2.5 System setup example).
With DC supply
- The 24 V DC supply, typically a stabilized power supply, is connected to contacts – (2) and + (1).
- The EMI earth must be connected to the earth rail or similar to protect against disturbances.
Note!
The cable screen should be earthed at all isolated ports but only at one port for each power source if using unisolated ports (see section 2.2.5 System setup example).
Using an isolated communication port
- At longer distances (>30 m) or when experiencing communication problems, terminate the bus with 100 Ω / 0.5Win on both ends.
- Shielded cables are preferable, use twisted pair with min. 24 AWG conductor size.
- The cable screen should be connected to the “N” terminal at all connected ports (isolated).
Using the EFX port
- At longer distances (>10 m) or when experiencing communication problems, terminate bus 100 Ω / 0.5Win both ends.
- Shielded cables are preferable, use twisted pair with min. 24 AWG conductor size.
- The cable screen should be connected to the “N” terminal at both ends (port isolated at PIFA end).
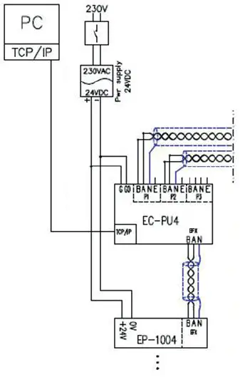
System setup example
Status indicators
- System status indicator
- Port status indicators
System status
EXOclever EC-PU4-2 has a system status indicator (1) which can be inspected both when it is mounted on the backside or on its side. The indicator changes color depending on the system status.
Information for the end user
| Color | Description |
| Green | Powered and all IO units online. |
| Yellow (Blink 2.5 Hz) | Controller identification. |
| Red | Replace battery. |
| Orange (blink 1 Hz) | IO-unit connection problem. |
Port status
On the label side of the EC-PU4-2, there are seven port status indicators (2).
| Indicator | Description |
| TCP/IP Link | Lit when the link is ok, flashing during communication. |
| P1 Tx | Lit when port P1 is transmitting data, intensity depends on data & communication speed. |
| P1 Rx | Lit when port P1 is receiving data, intensity depends on data & communication speed. |
| P2 Tx | Lit when port P2 is transmitting data, intensity depends on data & communication speed. |
| P2 Rx | Lit when port P2 is receiving data, intensity depends on data & communication speed. |
| P3 Tx | Lit when port P3 is transmitting data, intensity depends on data & communication speed. |
| P3 Rx | Lit when port P3 is receiving data, intensity depends on data & communication speed. |
Maintenance and Service
Changing the battery
When the system status indicator is red, the battery for the backup of program memory and the real-time clock has become too weak. The battery is replaced as described below. A backup capacitor saves the memory and keeps the clock running for at least 10 minutes after the battery has been removed. Thus, if battery replacement takes less than 10 minutes, there will be no need to reload the program and the clock will continue to run normally.
The replacement battery must be according to the specification in Appendix A Technical data chapter.
Caution!
Follow proper ESD precautions when changing the battery; i.e. an earthed wristband or similar protection must be used!
To change the battery:
- Remove the DIN lock.

- Gently bend the corners of the lid outwards.
- Remove the lid.
- Remove the battery by pulling it straight up from the holder. Note the polarity and push the new battery firmly in place.

- Mount the lid by aligning the notches into the holes in the lid and snap it on the opposite side.
- Mount the DIN lock.
Note!
If the battery is placed the “wrong way round”, the system status indicator will change to red to indicate a battery error when the controller is connected to the power supply.
Note that the system status indicator will not indicate a battery error if a battery is not mounted.
Resetting the Application Memory
Caution!
This procedure should only be carried out by qualified system integrators since the current application will stop running and the controller will return to its factory application.
To reset the processor’s program memory (application programs) the controller has to be connected to the power supply. Use the reset button accessed through the small opening located to the right of the PORT 3 connector. Preferably use a non-metallic object when pressing the reset button since a metallic object could potentially short/damage the electronics next to the button if it slips of the button.
A recommendation is to use a wooden toothpick to access the reset button. If the controller is not possible to reset in this way for some reason it should be powered down. Then keep the reset button pressed in while reconnecting the power.
Updating the operating system
The EXOreal operating system can be updated from EXOdesigner using any of the RS485 EXOline Slave ports or the TCP/IP port.
Using EC-PU4-2 with EXOflex
EC-PU4-2 can be used together with an EXOflex expansion housing (EH(X)0-S) that has a Power PIFA for Extender (EP1004) and any number of additional PIFA units. An EXOflex processor housing (EH(X)1-S) can be converted to an expansion housing by removing the processor card and changing the Power PIFA (EP1011) to a Power PIFA for Extender (EP1004). Note that you cannot use any communication PIFA:s, such as LON PIFA (EP8210), Basic Serial PIFA (EP8101), Dual Serial PIFA (EP8102) or TCP/IP PIFA (EP8282) together with EC-PU4-2. The communication port in EP7408 cannot be used together with EC-PU4-2 either.
Setting the base address of the expansion housing
The base address of the EXOflex housing should be set to 0.
In the housing, the base address is set using a group of jumper switches on the power PIFA. The base addresses are selected as follows:
3, 2, and 1 in the table refer to the jumpers for setting the base address in the below figure:
Information for the specialist
Installation and wiring
Installation
EXOclever EC-PU4-2 is intended to be mounted on a DIN rail. It can be mounted on its backside, and it can also be mounted on the short side to save space.
EXOclever uses push-in connectors for easy cable installation. The push-in connectors have integrated test holes in each terminal for easy test measurements.
- Test holes
- Cable releaser
Wiring

Pinout P1-P3 ports
| Pin | Signal | Signal description |
| 50/60/70 | B | Non-inverted (+) data signal line |
| 51/61/71 | A | Inverted (-) data signal line |
| 53/63/73 | E | The control signal, RS485 |
Pinout POWER port
| Pin | Signal | Signal description |
| 1 | G/+ | Power input, 24 V AC or 24 V DC (+) at the power supply |
| 2 | G0/- | System ground, 0 V connection (-) at power supply |
| 3 | □ | EMI earth, connect to earth rail |
Pinout EFX port
| Pin | Signal | Signal description |
| 10 | N | Cable screen earth |
| 11 | A | Inverted (-) data signal line |
| 12 | B | Non-inverted (+) data signal line |
Appendix A Technical data
EC-PU4-2
General data
| Supply voltage | 24 V AC 50…60 Hz or 24 V DC |
| Tolerance | 18…26 V AC / 22…30 V DC |
| Power consumption | 10 VA / 5 W |
| Dimensions (WxHxD incl. terminals) | 140 x 136 x 40mm |
| Mounting | DIN-rail |
| Protection class | IP20 |
| Real-Time clock (RTC) | max ±20 sec./month |
| Operating system | EXOrealC |
| Application SRAM memory | 768 kB available for user applications |
| Application flash memory (TCP/ IP) | ~7 MB available for user applications |
Operation
| Ambient temperature | 0…55°C |
| Ambient humidity | Max. 95 % RH |
Storage
| Storage temperature | -20…+70°C |
| Storage humidity | Max. 95% RH |
Battery
| Battery type | Replaceable Lithium cell, CR2032 |
| Battery backup of RAM, RTC | 5 Years |
| Battery monitoring | System status LED + Software accessible |
Communication ports 1-3
| Type | RS485 |
| Built-in protocol | EXOline |
| Other protocols | |
| The control signal, RS485 | E |
| Speed | Configurable, max 76800 bps |
| Standard speed | 9600 bps |
| Galvanic isolation, common mode voltages | max. 150V |
| Max communication distance | 1200 m (depending on communication speed |
EFX port
| Type | RS485 |
| Communication speed | 115200 bps |
| Galvanic isolation, common mode voltages | No |
| Max communication distance | 300 m |
TCP/IP port
| Type | 10Base-T/100Base-TX auto-negotiation built-in protocol |
| EXOreal 3.4 or later | EXOlineTCP Slave, EXOlineTCP Master |
| Modbus TCP Slave, BACnet/IP, HTTP, SMTP | |
| Auto MDIX | Yes |
| Fast connector | shielded RJ45 |
| Supported standards | IEEE 802.3u and IEEE 802.3x full-duplex flow control |
| Cable length (max) | 100 m (min CAT 5e) |
Appendix B Model Overview
| Name | Supply voltage | Description |
| EC-PU4-2 | 24 V AC 50…60 Hz or 24 V DC | Processor unit, 4 communication ports |
HEAD OFFICE AB Regin, Box 116, SE-428 22 Kållered
- Visiting address: Bangårdsvägen 35, SE-428 36 Kållered
- Phone: +46 (0)31 720 02 00
- Fax: +46 (0)31 720 02 50
- Email: [email protected].
- Website: www.regincontrols.com.





















