
USER GUIDE

Distribution Gadget
P/N 991005
Revision 1.1 – 08/2020
Welcome!
Welcome to the world of Angry Audio, home of the audio gadgets and gizmos.
In the audio world, it’s hard to beat a new console for sheer visual appeal. The glow of buttons and meters in a dimly lit studio is irresistible. And we’ve all drooled over pictures of new tech centers with racks of new, matching gear and properly managed cable around back. We get it, and we’d be in complete denial if we said those things didn’t perk up our pocket protectors, but none of that pretty gear will reach its full potential unless you get the basics right. Electrons move predictably about as they always have, noise is still the enemy, shoddily made products have no place in a well-built facility, and great audio is created by getting things right every step of the way. Accordingly, every audio gadget and gizmo – including the Distribution Gadget – is designed to solve common yet critical problems and are meticulously engineered with performance and longevity in mind to deliver pristine audio for many years.
Our promise and guarantee.
Our extensive market research (where one of us says to another one of us, “Hey, do you think people would buy one of these?”) has led us to the conclusion that you’ll like your Distribution Gadget. We’ll give you 30 days to decide for yourself, and if within that time our hunch was wrong, we’ll buy it back.
Plus, every gadget and gizmo is warrantied to be free from defects in parts and workmanship for two full years after you purchase it. If a gadget or gizmo fails within this time period, Angry Audio will, at is discretion, repair or replace it so long as you let us know of the failure within the warranty period and can provide proof of purchase in the form of a dated sales receipt. You can call us at +1 615763-3033, or reach us online at at www.angryaudio.com/contact.
Making a good first impression.
As they say (whomever “they” are) you only get once chance to make a good first impression, so we hope your unboxing experience is a good one and that you take a moment to appreciate the lengths we’ve gone to in order to create a “built for broadcast” product. All audio gadgets are over-engineered to provide long-term reliability and guaranteed RFI immunity.
Some of this is apparent – such as the rugged powder-coated steel chassis – but much of this goodness is invisible, like the low-noise, internal linear power supply or the direct coupled transformer-less analog circuitry. Even if you can’t see it, you’ll know its there by the absence of hum, buzz, hiss, or RFI.
Safety First
A word or two about safety.
Our corporate attorney spent the first part of his career working for a company that made chainsaws (you’d know the brand if we mentioned it). When that proved too stressful, he joined a Kickstarter initiative that aspired to make the world’s first all metal toast retrieval tool. Once the trial was over, we scooped him up. He’s a great guy but understandably cautious, so he makes us say things about safety.
Audio gadgets and gizmos, including the Distribution Gadget, are intended to be used by qualified personnel only. To avoid electric shock, do not open the unit or attempt to perform any servicing unless you are qualified to do so.

Distribution Gadgets have internal 120VAC or 240VAC power supplies. Hazardous voltages are present whenever the unit is plugged in and may still be present on certain components even when the unit is unplugged. The power cord is the primary disconnect device and so the outlet providing power to the gadget should be easily accessible. In other words, make sure you can back out of making bad electrical decisions by yanking the plug. Use only a properly grounded outlet for power. Do not cut the ground pin or use a ground-lifting adapter, and do not defeat the polarized plug. Do not overload outlets.
Do not expose your gadget to rain or moisture. Do not block any ventilation openings, as lack of airflow could damage the unit or create a fire hazard.
Do not hire emotionally compromised lawyers.
Rack Mounting
Rack mounting your Distribution Gadget
The Distribution Gadget sits on four rubber feet that ensure it won’t scratch the $10,000 antique mahogany desk your predecessor bought the day before he became unemployed. If you prefer to rack mount your gadgets, you’ll need the optional Rack Mount kit which allows one or two gadgets to be installed side by side in a standard 1RU rack space. Each Rack Mount Kit consists of a custom rack panel with cut outs for all front panel controls and displays A blank filler panel is also provided if you are mounting only one gadget.
When rack mounting, remove the four rubber feet (“K) from the bottom of the gadget with a #1 Phillips screwdriver. Remove the four front panel 3/32” hex screws (“B”). You can rummage around your toolbox for your own hex key, or use the one we thoughtfully provide in the mounting kit.
Line up the gadget so that the holes exposed after removing the socket head screws line up with the mounting holes (“C”) in the rack panel. Attach the rack panel to the front of your gadget with the same screws you just removed. If you dropped one and it immediately rolled to an inaccessible location (as these things always do), don’t panic – we’ve included spares in the kit.
Finally, use the provided rack screws (all four, please) to mount your gadgets.
Wall Mounting
Wall mounting your Distribution Gadget
If you prefer to secure your gadget to the inside of a rack, cabinet, or other flat surface, the optional Wall Mount kit comes in handy. Each Wall Mount Kit includes two brackets, four No. 6 screws, and four cup washers.
Remove the four rubber feet (“A”) from the bottom of the gadget with a #1 Phillips screwdriver, being careful to save the screws.
Align the holes in the wall Brackets with the holes in the bottom of the gadget, then attach the brackets using the screws removed from the rubber feet.
Use the four No. 6 screws (“B”) and the four cup washers (“C”) to secure the gadget to a Plywood surface. Different hardware (not supplied) will be required if you are Mounting the gadget to a drywall (or other) surface
Under Counter Mounting
Mounting your Distribution Gadget under a counter.
Your Distribution Gadget can be mounted under a counter, desk, or table using the optional Under Counter Mount Kit. This kit includes two brackets, four No. 6 wood screws, and four cup washers suitable for mounting to a plywood surface. Different hardware (not supplied) may be needed if the mounting surface is a different material.
Remove the four rubber feet (“A”) from the bottom of the gadget using a #1 Phillips screwdriver, being careful to save the screws. Line up the brackets (“C”) so that their mounting holes line up with holes exposed after removing the rubber feet. Orient the brackets as shown in the diagram to the right so that the deeper flat side supports the gadget and the ‘notched” side faces the under-mount surface.
Use the panhead screws (“B”) removed from the rubber feet to secure the brackets to the gadget.
Use the four provided No. 6 screws (“D”) and the four cup washers (“E”) as shown in the diagram to the left to secure the gadget to the plywood underside of the counter, desk, or table.
Drilling pilot holes is recommended to reduce the risk of splitting the wood.
Desktop Mounting
Using your Distribution Gadget on a desktop.
If you like the idea of using the Distribution Gadget on a desktop but prefer a more permanent installation along with the convenience of having it angled up toward the user, we’ve got you covered with the optional Desktop Bracket Kit. This kit includes two brackets, four No. 6 wood screws, and four cup washers suitable for mounting to a plywood surface. Different hardware (not supplied) may be needed if the mounting surface is a different material.
Remove the four rubber feet (“A”) from the bottom of the gadget using a #1 Phillips screwdriver, being careful to save the screws. With the bottom of the gadget facing up and the front panel facing toward you, line up bracket “C” with the holes exposed after removing the feet on the right side of the gadget. Orient the bracket as shown in the diagram to the right so that the flat side is attached to the gadget, and the “notched” side sticks up with the notch facing outwards. Use the panhead screws (“B”) removed from the rubber feet to secure the brackets to the gadget.
Use the four provided No. 6 screws (“E) and cup washers (“F”) as shown in the diagram above to secure the gadget to a plywood surface.
Drilling pilot holes is recommended to reduce the risk of splitting the wood.
Distribution Gadget Overview
What exactly is this thing?
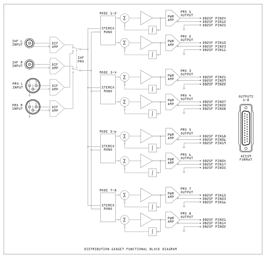
Like our other gadgets and gizmos, the Distribution Gadget solves a common audio problem. In this case, it’s how to send a single analog source to multiple destinations.
If this sounds very much like a distribution amplifier, you’re right. The Distribution Gadget is our take on the classic DA, but with some fresh twists that make it extra appealing. And, keeping true to our core philosophy, it’s a broadcastgrade device that eliminates the ground loops, noise, and signal loss associated with lesser quality products
or when directly attaching multiple loads to a single source.

On the input side, the Distribution Gadget offers a choice of unbalanced IHF RCA inputs featuring our exclusive “ground (loop) breaking” circuity or high CMRR balanced pro inputs on XLR connectors. A front panel switch allows input switching on the fly.
The eight balanced outputs appear on the rear panel DB-25 connector using the AES59 standard. Each pair has its own mode switch. In the stereo position, the odd outputs are left channel and the even outputs are right. In the mono position, the left and right inputs are summed and sent to both outputs; this is especially useful for creating a mono signal when your console has only stereo outputs.
The Distribution Gadget’s direct-coupled, low-noise circuitry is sonically transparent. There’s plenty of headroom, and every output is capable of +24dBm. Each of the individual balanced line output amplifiers are fully isolated from the others, so even if one destination has a problem (such as a half-plugged connector shorting the output to ground) the others are blissfully unaware of their neighbor’s misfortune and receive a perfectly clean copy of the source audio.
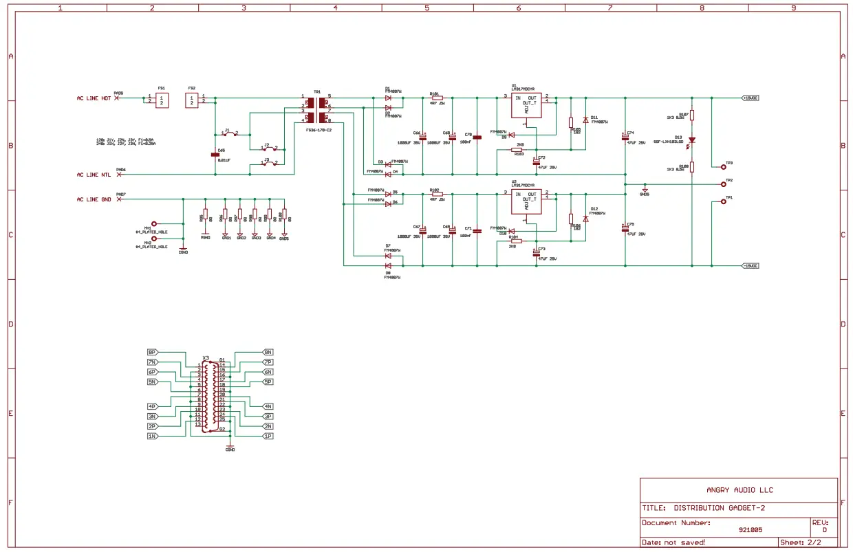
In keeping with the “recording-grade audio, broadcast-grade durability” theme, the Distribution Gadget is built with an internal bi-polar linear power supply. No noisy, failure-prone wall warts here.
Front and Rear Panels
Let’s look at the front panel.
This isn’t the flight deck of a commercial airliner, but let’s have a look see anyway.

Meanwhile, around back…

A Closer Look at the Output
Connectors can be controversial. Some people like XLR, some like terminal blocks. As for us, we like the AES59 format because it allows us to provide lots of outputs in a very small physical form factor, and best of all, it lets your choose whatever connector style you like.
The Distribution Gadget’s DB-25 connector uses the very popular AES59 standard pinout, so you can use cables that fan out to XLR or ¼” TRS. There are adapter cards with terminal blocks too, and some patch bays and breakout panels natively use this format.

| Output 1 Ground = Pin 25 Cold = Pin 12 Hot = Pin 24 Output 2 Ground = Pin 11 Cold = Pin 23 Hot = Pin 10 Output 3 Ground = Pin 22 Cold = Pin 9 Hot = Pin 21 Output 4 Ground = Pin 8 Cold = Pin 20 Hot = Pin 7 | Output 1 Ground = Pin 25 Cold = Pin 12 Hot = Pin 24 Output 2 Ground = Pin 11 Cold = Pin 23 Hot = Pin 10 Output 3 Ground = Pin 22 Cold = Pin 9 Hot = Pin 21 Output 4 Ground = Pin 8 Cold = Pin 20 Hot = Pin 7 |
Typical Application
One Way to Use the Distribution Gadget

Another Application
Another way to use the Distribution Gadget.

Block Diagram
Black diagram.

Oh, BLOCK diagram. Sorry.

Specifications
Riveting data about your gadget.
| Part Numbers Distribution Gadget North American Version Export Versions | 991005 115VAC USA Power Plug 991005E 230VAC Europe Power Plug 991005A 230VAC Australia Power Plug 991005U 230VAC UK Power Plug |
| Audio Performance Nominal Output Level Maximum Output Level Nominal Input Level IHF Inputs Nominal Input Level PRO Inputs Frequency Response THD+N Noise Headroom Input Impedance Output Impedance Crosstalk CMRR | +4dBu (balanced) +26dBu (+24dBm @ 600Ω load) -10dBV (unbalanced) +4dBu (balanced) ± 0.2dB, 20Hz – 20kHz ≤ 0.004%, 20Hz – 20kHz ≤ 90dBu, 20Hz to 20kHz ≥ 20dB 20kΩ (pro inputs) 100Ω balanced ≤ -75dB (10kHz) ≥ 70dB (20Hz to 20kHz) |
| Power and Environmental North American Version Export Versions Power Consumption Operating Temperature Storage Temperature Relative Humidity Cooling | 115VAC 60Hz, NEMA 5-15P plug 230VAC 50/60Hz, various plugs 4VAC 0º to 40º C (32º to 104º F) -20º to 45º C (-4º to 113º F) 0% to 90% non-condensing Vented chassis (fanless) |
| Product Weight & Dimensions Width x depth x height Weight | 8.5 x 6.25 x 1.70 in. (21.6 x 16 x 4.32 cm.) 3.5 pounds (1.6 kilograms) |
| Shipping Weight & Dimensions Length x width x height Weight | 12 x 9 x 7 in. (31 x 23 x 18 cm.) 5 pounds (2.0 kilograms) |
Compliance
Part Box Includes:
Distribution Gadget
Stereo RCAM to RCAM cable
Stereo RCAF to 3.5mm male TRS adapter
DSUB25M to StudioHub breakout adapter cable
In the U.S.
In the U.S., this gadget complies with the limits for a Class A computer device as specified by FCC Rules, Part 15, Subpart J, which are designed to provide reasonable protection against such interference when this type of equipment is operated in a commercial environment.
In Canada
In Canada, this gadget does not exceed the Class A limits for radio noise emissions set out in the Radio Interference Regulations of the Canadian Department of Communications.
In Europe
This gadget complies with the requirements of the EEC Council Directives 93/68/EEC (CE Marking), 73/23/EEC (safety – low voltage directive), and
89/336/EEC (electromagnetic compatibility). Conformity is declared to standards EN50081-1 and EN50082-1
Schematics
A peek behind the curtain at the inner workings.

More lines and tiny engineering symbols.


PHONE
+1 (615) 763-3033
WEB
[email protected]
www.angryaudio.com
ADDRESS
128 HOLIDAY CT STE 118
Franklin TN 37067 USA



















