ANGRY AUDIO P-N 991030 Headphone Gizmo

Product Information
Headphone Gizmo
Features
- 1/4 and 1/8-inch headphone jacks
- Balanced stereo analog input on an RJ45 jack using the StudioHub+ pinout
- Optional volume control
- Low-profile design with rounded corners
- Daisy-chains audio and power to subsequent devices
- RFI immunity and long-term reliability
- 30-day money-back guarantee
- 2-year warranty against defects in parts and workmanship
Usage Instructions
- Mount the Headphone Gizmo under the counter using the provided hardware.
- Connect the included wall adapter or a StudioHub+ power inserter to provide power.
- Connect the balanced stereo analog input to a compatible audio source using an RJ45 cable.
- Connect headphones to the 1/4 or 1/8-inch jacks.
- Adjust the volume as desired, if applicable.
- Daisy-chain audio and power to subsequent devices using the RJ45 audio output, if applicable.
- If the Headphone Gizmo fails within 2 years of purchase due to defects in parts or workmanship, contact Angry Audio for repair or replacement.
Safety Instructions
- Ensure that the Headphone Gizmo is mounted securely and out of reach of children and pets.
- Do not expose the Headphone Gizmo to water or moisture. Use only in dry environments.
- Do not attempt to repair or modify the Headphone Gizmo. Contact Angry Audio for authorized repairs or replacements.
If you have any questions or concerns about the Headphone Gizmo,contact Angry Audio at +1 615-763-3033 or visit their website at www.angryaudio.com/contact.
Welcome!
Welcome to the world of Angry Audio,home of the audio gadgets and gizmos.
Imagine it’s 1980 and you’re getting a little dozey in the middle of your overnight air shift, so you queue up “American Pie”, “Stairway to Heaven”, and “Us and Them” on your triple decker cart machine, crack open the rotary pots on your analog board, and buy yourself 24 minutes or so of snooze time. But you oversleep a little – around 40 years – and wake up in what was yesterday’s Studio of Tomorrow, a.k.a. today’s Studio of Today.
Everything is different with the exception of the coffee and the fact that you still have to get the basics right to get the most out of the new gear and tech. Good audio is made one step at a time and by sweating the details.
Accordingly, every audio Gizmo and Gadget – including the Headphone Gizmo – is designed to solve common yet critical problems and is meticulously engineered with performance and longevity in mind to deliver pristine audio for years to come.
Our promise and guarantee.
We love the Headphone Gizmo and we think you will too, but maybe you’ll be the one customer who doesn’t. However, unlike that timeshare you bought
that is not only a thorn in your side but will be an albatross to your family for generations to come, we’ll buy your Gizmo back within 30 days if you change your mind.
Plus, every Gizmo and Gadget is warrantied to be free from defects in parts and workmanship for two full years after you purchase it. If a Gizmo or Gadget fails within this time period, Angry Audio, at its discretion, will repair or replace it so long as you let us know of the failure within the warranty period and can provide proof of purchase in the form of a dated sales receipt.
You can call us at +1 615-763-3033 or reach out to us online via our website at www.angryaudio.com/contact.
Making a good first impression.
When you unbox your Headphone Gizmo, we really hope it makes a good first impression and you take a moment to appreciate the lengths we’ve gone to
in order to create a “built for broadcast” product. All of our products are over-engineered to provide long-term reliability and guaranteed RFI immunity.
Some of this is apparent – such as the durable powder-coated steel enclosure – but much of this goodness is invisible, like the premium components within. Even if you can’t see it, you’ll hear it!
Safety First
A word or two about safety.
Most of this falls under the category of common sense, but our law firm – which will be staffed soon by people who actually passed the bar exam – gets really excited (in a bad way) when we don’t caution you against trying to earn a Darwin Award while operating one of our products.
Headphone Gizmos are pretty darned safe, much safer than the 240V electric toothbrush we once tried to market (“Brush your teeth in ten seconds!”) but they are intended to be used by qualified personnel only. To avoid electric shock, do not open the unit or attempt to perform any servicing unless you are qualified to do so.

The Headphone Gizmo has an external power supply. Hazardous voltages are present within the supply and at the input of the Headphone Gizmo. Voltage may still be present on certain components even when the unit is unplugged.
The power supply cord is the primary disconnect device and so the outlet providing power to the gadget should be easily accessible. In other words, make sure you can back out of making any bad electrical decisions by yanking the plug. Do not overload outlets.
Do not expose your Gizmo or its power supply to rain or moisture. Any electronic device can fail without warning; do not use this product in applications where a life threatening condition could result due to failure.
Do not feed your Gizmo after midnight. If you don’t know why that’s important, you’ll need to set your time machine to 1984, head to Blockbuster, and rent a VHS copy of “Gremlins.” Be kind, rewind.
AN IMPORTANT WORD ABOUT VOLUME: Using headphones at high volume levels can result in hearing damage or permanent hearing loss. Avoid prolonged use at high sound pressure levels. If you experience discomfort or ringing in your ears, immediately reduce the volume or discontinue using the headphones.
The Headphone Gizmo Explained
Why the Headphone Gizmo?
A place in which to plug studio headphones is hardly a novel idea so you’re forgiven for asking why the world needs the Headphone Gizmo (but trust us, it does). For better or worse, radio jocks love loud headphones. Raise your hand if you’ve ever walked into a studio and thought the monitors were cranked up
(though a bit thin-sounding) only to find the ruckus was coming from the talent’s headphones,sometimes jumping up and down on the console, sometimes around their necks, and sometimes over their bleeding ears.
The Headphone Gizmo delivers enough volume to satisfy even the most decibel-hungry studio dweller. And if we’re honest making things loud isn’t all that tough but doing so while maintaining audio that is clean, transparent, and preserves the nuance and detail in the music is – but we’ve done it thanks to some impressive precision analog circuitry.
We also recognize that headphones are highly personal things. Everyone has their favorite cans, but almost no one concerns themselves with impedance when making their choice. This can be problematic with most headphone amps since they are typically optimized for either a low or high impedance load. Not so the Headphone Gizmo which provides the high current needed for today’s efficient, low impedance earbuds as well as the high voltage swing required by less efficient, high impedance headphones. No matter what you plug in, you’ll never run out of power.
As a bonus: Thoughtful design.
The Headphone Gizmo includes 1/4” and 1/8” jacks (no more hunting for those adapters that do the disappearing act) and can be ordered with or without a volume control depending upon your application.
Power is provided by the included wall adapter or from a StudioHub+ power inserter. Audio comes in through a balanced stereo analog input on an RJ45 jack using the popular StudioHub+ pinout. An RJ45 audio output daisy chains the input audio and power to subsequent devices to make feeding multiple guest positions a cinch.
Installation
Installing your Headphone Gizmo.
Mounting headphone jacks under the counter makes sense since it’s convenient and preserves counter-top space, so that’s where the Headphone Gizmo is designed to live.
Most under-counter solutions are bulky and don’t feel very good when they forcefully contact your knee though the resulting string of expletives can be pretty entertaining (not to mention a good test of your profanity delay). In contrast, the Headphone Gizmo features a low-profile design with rounded corners and is recommended by orthopedic surgeons*.
The mounting hardware itself is integrated into the Gizmo. Use the four provided No. 6 screws (A) and cup washers (B) as shown in the diagram below to secure the Gizmo to the underside of a plywood counter, desk, or table.
Drilling pilot holes is recommended to reduce the risk of splitting the wood.
Different hardware (not supplied) may be needed if the mounting surface is a different material.

That part about the orthopedic surgeons? That’s not true.
Connections and Controls
Front controls and connections

Rear connections.

Power and RJ45 Pinout
Power
Power is provided either by the included 16VAC power adapter or through the use of a StudioHub PS-CUBE power inserter.
When multiple Headphone Gizmos are daisy-chained together, power is conveyed through from the Audio Output of the first Gizmo to the Audio Input of the second Gizmo, from the Audio Output of the second Gizmo to the Audio Input of the third Gizmo, etc. This is true regardless of how the first Gizmo receives its power, a handy feature if some Gizmos are not located near power outlets.
IMPORTANT: Make all audio connections and place the ”Powered By” switch in the desired position BEFORE applying power. Hot-plugging or changing the position of the switch when the Gizmo is powered can cause damage.
RJ45 Audio Pinout
The RJ45 jacks use the popular StudioHub+ pinout:

Block Diagram & Compliance
The Ins and Outs of Your Headphone Gizmo

Compliance in the U.S.
In the U.S., this Gizmo complies with the limits for a Class A computer device as specified by FCC Rules, Part 15, Subpart J, which are designed to provide reasonable protection against such interference when this type of equipment is operated in a commercial environment.
…and in Canada.
In Canada, this Gizmo does not exceed the Class A limits for radio noise emissions set out in the Radio Interference Regulations of the Canadian Department of Communications.
…and in Europe.
This Gizmo complies with the requirements of the EEC Council Directives 93/68/EEC (CE Marking), 73/23/EEC (safety – low voltage directive), and 89/336/EEC (electromagnetic compatibility). Conformity is declared to standards EN50081-1 and EN50082-1
Box Includes:
- Headphone Gizmo
- Wall adapter power transformer
Part Numbers & Specifications
Part Numbers
Headphone Gizmo With Volume Control
- North America (115V) Part No. 991030
- Australia (230V) Part No. 991030A
- Europe (230V) Part No. 991030E
- United Kingdom (230V) Part No. 991030U
Headphone Gizmo Without Volume Control
- North America (115V) Part No. 991030X
- Australia (230V) Part No. 991030XA
- Europe (230V) Part No. 991030XE
- United Kingdom (230V) Part No. 991030XU
Specifications
Connections
- Audio Input and Output RJ45 jack, StudioHub+ format
- Headphone Outputs 1/8” (3.5mm) and 1/4” (6.3mm) TRS
- Power 16VAC (115V or 230V) via wall adapter or +/-15VDC via RJ45 audio input jack
Headphone Amplifier
- Nominal Input Level +4dBu
- Input Impedance 20kΩ Fully Balanced
- Min. Headphone Impedance 16Ω
- Maximum Output +18dBu
- Output Impedance 10Ω
- Frequency Response 20Hz – 20kHz, +/- 0.2dB
- THD + N ≤0.008% (20Hz – 20kHz)
- Noise ≤-90dBu (20Hz – 20kHz unweighted)
- CMRR ≥70dB (20Hz – 20kHz)
- Maximum Power 750mW per channel at 32Ω
Power and Environmental
- Power Input (120V Adapter) 120VAC 60Hz
- Power Input (230V Adapter) 230VAC 50Hz
- Power Output (Adapter) 16VAC, 500mA, 8.0W
- Operating Temperature 0º to 40º C (32º to 104º F)
- Storage Temperature -20º to 45º C (-4º to 113º F)
- Relative Humidity 0% to 90% non-condensing
Product Weight & Dimensions
- Gizmo Dimension 5.6w x 4.0d x 1.4h in. (14.40 x 10.16 x 3.56cm)
- Shipping Dimensions 8.0w x 6.0d x 3.0h in. (20.32 x 152.4 x 76.2cm)
- Shipping Weight 3.0 pounds (1.36 kg)
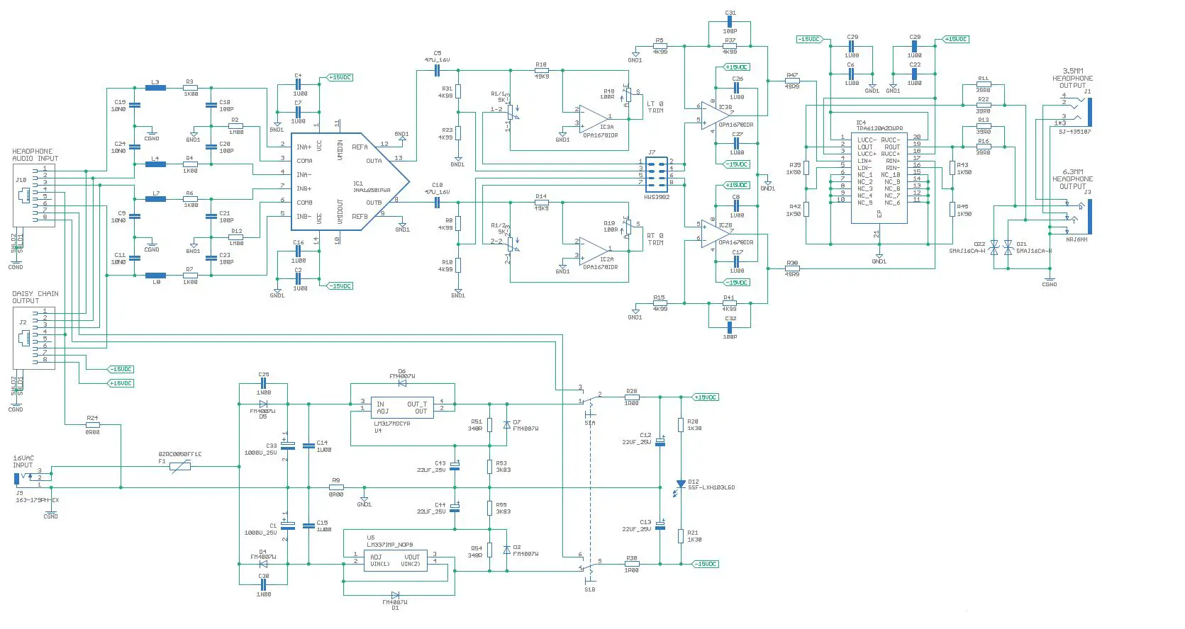
Schematics
So THAT’S how they do it.


PHONE
+1 (615) 763-3033
WEB
[email protected]
www.angryaudio.com
ADDRESS
128 HOLIDAY CT STE 118
Franklin TN 37067 USA















![Google Headphones User Manual [gid5b] Google Headphones User Manual [gid5b]](https://static-data1.manualsee.com/1/img/264/2814/2018/09/Google-Headphones-featureed.jpg)




