JOYO IPLUG Headphone Amplifier User Manual
Thank you for purchasing this product!
In order to use this product more safely and get fully joy of its features, please read this owner’s manual carefully and retain it for future reference.
SAFETY INSTRUCTIONS
- This device operates only with the appointed 105 /Android/ Windows devices.
- Operate only with the specified equipped extension cord and patch cord.
- Don’t operate or store the unit in locations, where it is exposed to rain, heat, Precipitation, high humidity, pollution, or strong vibrations.
- Don’t use it with excessive force, so as not to damage the product.
- Don’t let any foreign matter (Paper, Plastic, Small metals) drop in the device.
- Never use solvents like alcohol etc for cleaning the units, Clean it only with a dry and clean cloth.
- At the end of its operating lifetime, don’t dispose of the device with your normal household waste, Dispose of this device through an approved waste disposal firm or through your local waste facility.
- This device can be only used in specified areas, please ensure that it is workable in your areas before you buy it from Internet.
- Please keep your receipt for warranty use.
- Don’t operate this device for a long period time at a high volume level or at a level that’s uncomfortable, always please keep an appropriate volume, Otherwise it will be harmful to your ear.
- Please be noted that the audio recorder, effects apps can be uploaded or bought from the apps stores, they are not provided by Joyo.
INTRODUCTION
Joyo I-Plug is a Guitar amplifier with headphone output and built-in overdrive sound effects. When you plug in your headphone,it allows you to practice your instruments without disturbing others or being disturbed when you use regular amplifying speaker with the hassles of guitar cables and pedals.
I-plug can serve also as a mini audio card when connected to smart devices such as IOS devices like iphone, ipad, ipod, Android/Windows phones with your favorite apps you get from app stores. You can select whatever effects you want to play, and also you can easily use this system to record your practice or performance.
I-Plug has one mono Jack(6.35mm), one 4-pin 3.5 jack for apple devices(an adapter might be required to reverse polarity for connection to other Android or windows smart phones), one 3.5mm stereo headphone output. It is powered by a 3v battery; the control panel has a drive knob, a tone knob and a volume knob.
MAIN FEATURES

- Guitar or Bass Input Jack.
- Headphone output Jack.
- Link Jack. 3.5 mm 4-pin Jack and It is used for connecting to CD/MP3, and IOS/Windows/Android devices.
- Channel. By this switch you can choose to play the effects either from your IOS/windows device or from the I-plug itself
- Volume. This adjusts the volume.
- Tone. This adjusts the tone.
- Gain. This adjusts the distortion.
- On/off. This turns on or off the unit 9. Power indicator.
BATTERY INSTALLATIONS

Press the button with a “Joyo” logo on the clamp, and turn the clamp to 90 degrees, then you can open the battery compartment and put inside the battery.
CONNECTIONS
- When operating the built-in effects, Please switch the channel to right.

- When operating the effects from your IOS devices, please switch the channel to left.

- When operating the effects from your Android or Windows system etc, Please switch the channel to left (for Android or Windows devices, you need to use the equipped patch cord.)

SPECIFICATIONS
| Product type | Headphone amplifier with Link Jack |
| Instrument Jack | 6.35mm mono socket |
| Maximum input level | -10dB |
| Input Impedance | 1M Ohm |
| Headphone Jack | 3.5mm stereo socket |
| Headphone Impedance | 32 Ohm |
| Link Jack | 3.5mm 4-pin socket |
| Link input Impedance | 100K |
| Link output impedance | 10K |
| Power | Two 1.5V batteries |
| Weight | 70g |
| Dimensions | _ 97.5*47*33mm |
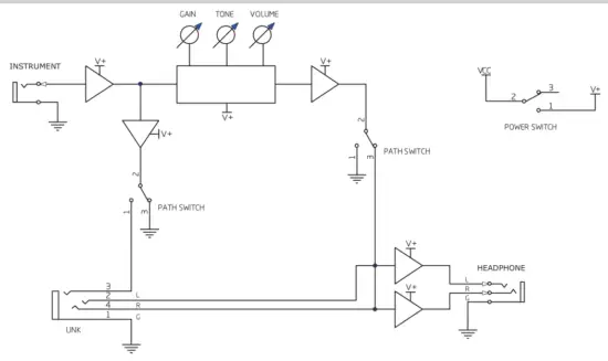
FUNCTIONAL BLOCK DIAGRAM

CUSTOMER SUPPORTS
JOYO TECHNOLOGY CO.,LTD
Address: 2/F, Lushi Industry Building, 28th District, Bao’an, Shenzhen, 518133 China. www.joyoaudio.com Email:[email protected] Tel: 0086-755 29765381
JOYO Technology is committed to guarantee the highest quality standards. All Technical Parameters or pictures are only for your information, subject to the actual products.





















