Technics 101 Audio Amplifier
GENERAL
The Model 101 Audio Amplifier is designed specifically for professional applications requiring both unequaled performance and reliability at a competitive cost. It performs such functions as a microphone preamplifier, booster amplifier, mixing amplifier, program amplifier, line amplifier, and other such functions as required up to line levels. This unique amplifier contains an integral active isolation “transformer” which additionally eliminates system ground loop problems without increased cost and performance limitations.
UNCONDITIONAL GUARANTEE
When utilized in accordance with these operating instructions, the performance to published specifications, and the operational reliability of the Model 101 Audio Amplifiers are Unconditionally Guaranteed by SPECTRA SONICS for a minimum period of two full years from the date of manufacture. Any returned amplifier will be repaired, without charge, the same day received by SPECTRA SONICS. To validate this offer, the amplifier must be accompanied by its guarantee certificate, and referred through your authorized SPECTRA SONICS distributor/fabricator for preliminary checkout.
TERMINATION
In size and termination the Model 101 Audio Amplifier is similar to other SPECTRA SONICS printed circuit card modules allowing ease in housing, wiring, and grounding as provided by the Model 201 Card Holder. It is placed in operation by insertion into a Model 230 Card Connector (10 terminal bifurcated) or equivalent as contained in the card holder. Bifurcated contact edge connectors should be used for positive contact.
With the connector oriented with “A” terminal to the top and the circuit card shallow key cut-out to the top, wire as follows:
- Blank
- Blank
- Blank
- Signal Input +
- Signal Input –
- Signal Output –
- Signal Output +
- +24 VDC (B+)
- DC Signal Output+
- Feedback Point (For gain determining resistor or SPECTRA SONICS Microphone/Program Equalizer
Power requirement is +24 VDC at approximately 20 mA per amplifier, and any supp1y with better than -60 dBm noise (less than 1 mV ripple) can be used without adding noise to the output of the amplifier. The amplifier printed circuit card module may be inserted in or withdrawn from the card holder, with power applied, without harm to the amplifier.
Each amplifier possesses an individual input and output ground and these must be wired in accordance with the grounding instructions. All amplifiers should be allowed to warm-up for approximately 15 minutes prior to any critical measurements, although the performance is instantaneous with slightly increased distortion for the first few minutes.
WARNING: The following details should be carefully checked when utilizing the amplifier otherwise the amplifier may be damaged:
- Do not accidentally short the DC Signal Output + to ground.
- Do not terminate the power supply +24 VDC backwards.
- When applying continuous signals through the amplifier, load the amplifier output with from 600 ohms to infinity.
- Do not allow an unrestrained oscillation to continue. Typical causes of oscillation are due to improper wiring and grounding practices such as: Capacitive coupling between high and low signal levels in very close proximity (eg. bundled cables) where excessive loop gain from a single or series of amplifiers exists; grounding of input and output signal negatives through common wire to ground plane: etc.
- Power should not be applied when inserting the amplifier into an unrestrained connector, as misalignment may cause contact shorting.
GAIN
The overall gain of the amplifier is determined solely by the value of one resistor, Rf (in feedback circuit). This resistor is intended to be utilized externally (on the circuit card connector: terminals K and L) thereby allowing all circuit cards to be interchangeable, irrespective of the gain desired in any given amplifier plug-in locatíon. Resistance values for normally employed gains are:
- 35 dB (34.7) = 5.6 kohm, low noíse
- 40 dB (40.0) = 10.7 kohm, low noise
- 45 dB (44.6) = 20 kohm, low noise
- 50 dB (49.6) = 42.2 kohm, low noise
- Gain, dB = 20 log((Rf||100 K)/100)
Any desired gain between the above-indicated values may be obtained (using the above gain equation) by an appropriate change in Rf, the feedback resistor. The resistor should be loww noise, metal film, for optimum amplifier noise considerations.
FREQUENCY RESPONSE
The high end response of the Mode1 101 Audio Amplifier may be tailored in the same manner as the gain – and with the same ease and faci1ity. High frequency cut-off is accomp1ished by placing a capacitor directly across the signal input terminals of the circuit card connector, again allowing interchangeability of amplifiers irrespective of response differences in various amplifier locations. The extreme stability of the amplifier allows a capacitive shunt without any change to amplifier performance other than high frequency response. With a 600 ohm source impedance to the amplifier, as an example, a .012 MFD capacitor would provide an amplifier response that is -3 dB at 40 kHz. Any desired frequency response below 1 MHz may be obtained in this manner.
IMPEDANCE MATCHING
There exists no requirement to match input and output impedance with the Model 10l Audio Amplifier, since the amplifier is purely resistive in nature. The amplifier may be terminated with any source resistance, O ohms to infinity, with the only performance change being one of noise. Noise output further decreases below the -127 dBm specification as the source impedance decreases (see Noise section). The output of the amplifier may be loaded with 600 ohms to infinity with no performance change. Loadings 600 ohms or greater should be observed for amp1ifier maximum power capability considerations (output stage current).
NOISE
Noise output, referred to the input, varies from -132 dB to -125.5 dB for input sources of O ohms to infinity, respective1y. Typical sources of 50 ohms and 600 ohms give -l30 dB and -l27 dBm, respectively. In order to maintain the specified noise figure, the amp1ifier should not be located in or near strong magnetic fields produced by transformers, motors, etc. As an example, the unequaled low equiva1ent input noise measurement of – 127 dBm is based on: Unweighted response; 20 Hz to 20 kHz bandpass filter; and input terminated with 600 ohm low noise (eg. meta1 film) resistor.
Note: A1l measurements specified in dB are measured with respect to O dB = 0.775 volts. Al1 data in dBm are with respect to O dBm = l mW dissipated into a 600 ohm resistive 1oad = 0.775 volts across 600 ohms.
INPUT TERMINATION/MICROPHONE LOADING APPLICATIONS
Microphone loading normally falls into two categories: Power matching and voltage loading. Most American dynamics, etc. fa11 into power matching and are loaded with their source impedance. Voltage source microphones, such as condensor microphones, however, may not be 1oaded in this manner or distortion and frequency discrimination will occur. All such microphones should see at least 5 times their source impedance – or operate unloaded. Termination into the Model lO1 Audio Amplifier, therefore, is simply a matter of selecting a transformer tap that reflects the proper 1oading to the microphone to be used.
If, for example, a condensor microphone is to be used, a 50 ohm source is connected directly to the 600 ohm primary of a 600/600 ohm low leve1 transformer (eg. TRIAD A67J), and the 600 ohm secondary is connected to the Mode1 101. The microphone will see 600 ohms, which loads the microphone with 12 times its source impedance (ideal loading), while the amplifier sees 50 ohms (1:1 transfer), and gains 3 dB in noise over a 600 ohm loading. A dynamic microphone (150 ohm source) may be 1oaded by connecting to 150 ohm/600 ohm transformer, which matches the source load of the microphone and provides 600 ohm source for the Model 101. The step-up of the transformer increases the signal by 6 dB at the input of the amplifier, and in effect, lowers the equivalent input noise at the microphone to -133 dB. Signal-to-noise ratio for a microphone signa1 of -50 dB in the above two cases is 80 dB and 83 dB respectively.
ACTIVE ISOLATION TRANSFORMER

The Model 101 Audio Amplifier contains an integral active electronic isolation transformer with l:l transfer ratio. This is unique among amplifiers in that the ground is not continuous through the amplifier (see Figure 1). Two operating conditions of major significance are made possible:
- Complete single-ended systems without transformers
- High frequency stability
Since the active isolation transformer contains no band width compromises associated with convention transformers, it does not exclude RF (without capacitor filter), and thus transformers are recommended at the input and output of the system with no transformers within the system.
GROUNDING

In order to preclude the output modulating the input as a direct result of input ground potential fluctuations at high frequencies, and thus cause high frequency instabi1ity, the length of any lead carrying signal common to both output and input should be as short as possible (see Figure 2). Such an improper termination produces system oscillation at frequencies in the 1-5 M Hz range and injects hum (ambient 60 cycle riding on oscillation carrier) into the system. Where ground returns exceed three feet in length, shielding is recommended (see Figure 3).

Wherever branching ground circuits are designed, the amplifier itself may be employed as an active isolation transformer thus eliminating ground loops that would normally be encountered with conventional amplifiers in single-ended circuitry. Figure 4 illustrates the grounding system required – the on1y difference being the incorporation of a capacitor to al1ow high frequency grounding without disturbing low frequency ground isolation. This capac1tor (.47 MFD, l0V) should be terminated at the amplifier connector with short leads, and all common path 1eads to ground in Figure 4 are shown with physical length, for illustration only.
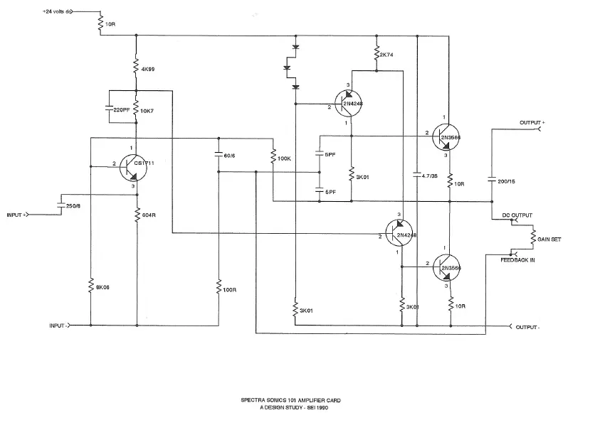
REPAIR/SCHEMATICS
In the event of a malfunction or failure, it is recommended that the Model 101 Audio Amplifier be repaired only at the factory, because of the precise and critical parameter requirements of the components utilized. Arbitrary insertion of standard components can cause catastrophic failure of the amplifier and should not be attempted. It is for this reason that amplifier schematics are not provided. Repaired products are tested to original operating specifications and returned as soon as possible.
NOTE: THIS SCHEMATIC WAS REVERSE-ENGINEERED FROM ACTUAL PRODUCT – NOT OFFICIAL SPECTRASONICS DID NOT PROVIDE DRAWINGS THIS CIRCUIT IS VERY DEPENDENT ON INDIVIDUAL COMPONENT CHARACTERISTICS SOME R’S VARY FROM BOARD TO BOARD FOR PROPER BIAS AND OPERATION.






















