PARMCO WM10WF02 10KG Washing Machine

Safety Notices
Read and understand thoroughly these safety instructions before use. The items indicated here are very important safety precautions, which must be followed. We cannot be held liable for damage caused by non-compliance with the warning and safety instructions or resulting from incorrect use or operation.
Cleaning and user maintenance shall not be made by children without supervision. Children of less than 3 years should be kept away unless continuously supervised. The new hose-sets supplied with the appliance are to be used and the old hose-sets should not be reused.
This appliance is not intended for use by persons (including children) with reduced physical, sensory or mental capabilities, or lack of experience and knowledge, unless they have been given supervision or instruction concerning use of the appliance by a person responsible for their safety.
Children should be supervised to ensure that they do not play with the appliance. This appliance is intended to be used in household and similar applications such as:
- staff kitchen areas in shops, offices and other working environments;
- farm houses;
- by clients in hotels, motels and other residential type environments;
- bed and breakfasts type environments;
- areas for communal use in blocks of flats or in launderettes.
For washing machines having ventilation openings on the base, the washing machines cannot be washing on the carpet.
Technical data
- Before setting the washing machine, check it for any externally visible damage.
- Do not install or use a damaged washing machine .
- Before connceting the washing machine, ensure that the connection data on the plate(voltage and current)match the electricity supply. if in any doubt, consult a qualifiled electrician.
- The electrical safety of this washing machine can only be guaranteed when continuity is complete between it and an effective earthing system which complies with current local and national safety regulations. It is most important that this basic safety requirement is present and regularly tested, and where there is any doubt the household wiring system should be inspected by a qualified electrician. The manufacturer cannot be held liable for the consequences of an inadequate earthing system.
- Do not connect the washing machine to the mains electricity supply by an extension lead. Extension leads do not guarantee the required safety of the appliance.
Unauthorized repairs could result in unforeseen dangers for the user, for which manufacturer can not accept liability. Repairs should only be undertaken by an approved service technician. - Ensure current is not supplied to the machine until after maintenance of repair work has been carried out.
- If the connection cable is damaged or broken, it must only be replaced by an approved service technician to protect the user from danger.
- Faulty components must only be replaced by genuine manufacturer original spare parts. Only when these parts are fitted the safety standards of the machine can be guaranteed.
- To avoid the risk of personal injury or damage to the washing machine, do not install it in place where it is damp and where it suffers from rainfall.
- Do not install the washing machine in place where it suffers from the sun directly, in which plastic or components will be damaged. It will be shortened the life of your washing machine.
- Do not install the washing machine in place where temperatures below freezing may occur. Frozen hoses may burst or split. The reliability of the electronic control unit may be impaired at temperatures below freezing point.
- Do not shoot the washing machine with water when you clean it.
- Keep the washing machine away from fire or heat sources.
- Before using the washing machine for the first time, make sure that the transit bolts at the rear of the machine have been removed. During spinning, transit bolts which is still in place may result in damage to both the machine and adjacent furniture or appliances.
- Turn off the tap if the machine is to be left for any length of time (e.g. holiday), especially if there is no floor drain (gully) in the immediate vicinity.
- Take care to ensure that foreign objects (e.g. nails, pins, coins, paper clips) do not find their way into the machine with the laundry. These may damage components of the machine (e.g. drum), which in turn can result in damage to the laundry.
- Do not wash water-repellent things(e.g. raincoats) with washing machine.
Only remove laundry from the washing machine once the drum has stopped turning. Reaching into a moving drum is extremely dangerous and could result in injury.
Safety with children
- Keep children away from the washing machine at all times. To avoid the risk of injury do not allow children to play on or near it or to
play with its controls. Supervise children whilst you are using it. Older children may only use the washing machine if its operation has been clearly explained to them and they are able to use it safely, recognising the dangers of misuse. - For machines with a ‘porthole’ door, remember that the porthole glass will be hot when washing at very high temperatures. Do not let children touch it.
Parts and Features

Unscrew the drain pump filter to let water run out when the machine is not used for a long time.

The drawing of machine in the manual is only used for instruction. It may be vary from the mode you buy.
Installation
Backout packing
- Remove all the packing(including the foam base) or the vibration and noise may occur.
- Dispose all the wrappage safety and keep them out of the reach of children. Danger of suffocation!
- It is normal that water drops appear on the packing plastic bag and the door glass, which are resulted from the water left in the tub for checking out.
Accessories
Make sure that you have received all of the items shown below.

Removing transit bolts
- Remove all the transit bolts at the back of the machine with tools.
- Plug the holes with the transit bolts caps supplied.
Strong vibration, noise or failures may occur if the transit bolts are not removed.
- Keep the transit bolts for future transportation. Whenever the machine is transported, the transit bolts must be refitted.
Installation place requirement
- A concrete floor is the most suitable installation surface for a washing machine, being far less prone to vibration during the spin cycle than wooden floorboards or carpeted surface.
- The machine must be level and securely positioned. The distance between the machine and wall must be more than 10 cm .
- To avoid vibrations during spinning. the machine should not be installed on soft floor coverings.
Level adjustment
The machine must stand perfectly level on all four feet to ensure safe and proper operation. Incorrect installation may cause vibrations and noise and may cause the machine to move about.
To do these when the machine is not level:


Using the spanner turn locknut in a clockwise direction. Then turn locknuts together with adjust feet to unscrew.
Hold adjust feet securely with a pipe wrench. Turn locknut again using the spanner until it sits firmly up against the housing.
Vibration and noise may occur if the locknuts do not sit firmly up against the houses.
Drain hose connection
If the outlet spigot has not been used before, remove any blanking plug that may be in place. Push the drain hose onto the spigot and secure with a clip if required, ensure a loop is formed in the drain hose to prevent waste from the sink entering the washing machine.
If required, the drain hose can be extended to a length of 4 m.
Connected securely to a standpipe
Firstly form a hook in the end of the drain hose using the “U” piece supplied.
Place the drain hose into your standpipe, which should have an internal diameter of approximately 38mm thus ensuring there is an air break between the drain hose and standpipe.
When discharging into a standpipe ensure that the top fo the standpipe is no more than 90cm and no less than 60cm above floor level.
Water inlet connection
Connect the inlet hose supplied with the machine to a tap with a 3/4″ thread.
Do not use previously employed hoses.
Installation should comply with local water authority and building regulations ‘ requirements.
When there is a inlet valve at the back of the machine, it must be connected to a cold water supply. If there are two inlet valve, one is connected to a cold water supply and the other
is connected to a hot water supply. Follow the indication of the picture below to complete the connection.
The functions of the control panel
- Start/pause
Press this button to start or pause a wash cycle. The door can not be open when the machine pauses. - Temp
Press this button repeatedly to change the wash temperature. The detail is in the form on page 8. - Speed
Press this button repeatedly to change the spin speed. The detail is in the form on page 8. - Rinse+
Press this button repeatedly to change the rinse times. The detail is in the form on page 8. - Delay
Press this button repeatedly to set the delay time of the starting of a wash cycle form 1 hour to 24 hours. - Knob
Turn the knob clockwise or anticlockwise to select the required wash program. Once you press the Start/Pause button and the machine is running, the program can not be changed. The details of programs are in form on page 8.
(Note: At the end of a wash cycle, the knob must be turned to the position“ ”)
For your safety, please not turn the knob to the position “ ” and get clothes while the machine is running. Because the temperature of water may be high and it may scald you. The door lock will open automatically at the end of a wash cycle while the tem-perature of the drum is cool down.
How to use
Before washing clothes for the first time, you must run a complete cycle without clothes. To do these:
- Connect the power and turn on the tap.
- Turn the knob to position “Standard”.
- Press “Start/Pause”.
It can remove the water which is left in the tub because of manufacturer’s checking out.
- Connect the inlet hoses well and turn on the tap.
- After making sure the power socket is grounded reliably, insert the power plug into the power socket.
- Place the drain hose well.
- Sort the laundry by colour and by care label. Most garments have a textile care label in the collar or side seam.
- Make sure all the pockets are empty, Foreign objects (e.g. nails, coins, paper clips, etc.) can cause damage to garments and components in the machine.
- Close any zips, fasten hooks and eyes etc before washing.
- Dark textiles often contain excess dye and should be washed separately several times before being included in a mixed load. Always wash whites and coloureds separately.
- Badly soiled areas, stains etc. should be pre-treated with liquid detergent, stain removers etc.
- Turn over the clothes which pill easily and is with woolen surface before putting them into the machine.
Unfold the laundry and load loosely in the drum. Mixing both large and small items gives better wash results and also helps distribute the load evenly during spinning.The most efficient use of energy and water is achieved when a full load is washed.However, do not overload as this causes creases and reduces cleaning efficiency.
Cleanness and Maintenance
Disconnect the machine from the mains electricity supply and withdraw the plug from the socket before cleaning the machine.
The washing machine must not be hosed down.
Clean the exterior with a mild non-abrasive cleaning agent or soap and water using a well wrung-out cloth. Wipe dry with a soft cloth.
Do not use solvents, abrasive cleaners, glass cleaners or all-purpose cleaning agents. These might damage plastic surfaces and other components because of the chemicals theycontain.
Clean the drum every 3 months by using the “Drum clean” programme.
Remove detergent residues regularly. Clear the drawer following these:
- Pull out the drawer until a resistance is felt. Press down the release catch and at the same time pull the drawer right out of the machine.
- Remove the siphon from compartment and clean it.
- Clean the dispenser using a brush and warm water.

Cleaning the drawer housing
Use a bottle brush to remove detergent residues inside the drawer housing.

Use pointed nose pliers to withdraw the plastic filter. Clean, put back and secure. These filter should be checked every 6 months or so, or more often if there are frequent interruptions to the water supply.
The filter must be put back in place after cleaning.
The filter should be cleaned every 2 months or so, or when there is fault that the “E03” is on the screen.
Important:
If the machine is exposed to temperatures below 0°C, certain precautions should be taken.
- Turn off the water tap.
- Unscrew the inlet hose.
- Unhook the drain hose from the rear support and position the end of this hose and that of the inlet hose in a bowl. Run the spin programme.
- Disconnect the appliance.
- Screw the inlet hose and reposition the drain hose.
- When you intend to start the machine up again, make sure that the room temperature is above 0°C.
Troubleshooting
| Problem | Error Code | Possible Cause | |
| The machine fills overtime. | “E01” is on the screen. | 1. The water tap is not open. 2. The drain hose is put down. 3. The water inlet valve is damaged. | 1. Open the water tap. 2. hook up the hose. 3. Change the water inlet valve. |
|
There is a Door lock alarm. |
“E02” is on the screen. | 1. The door is not locked well. 2. garment is caught between the door and the seal. 3. The door lock is damaged. | 1. Lock the door well. 2. Put the garment into the drum.
3. Change the door lock. |
|
The machine drains overtime. |
“E03” is on the screen. | 1. The drain hose is squashed or kinked. 2. The drain pump filter is block. 3. The drainage system pipes are blocked. | 1. Check the drain hose.
2. Clean the filter. 3. Check the drainage system and clean it. |
| Water overflows the machine. / Water sensor works abnormal. |
“E04” is on the screen. | 1. The water inlet valve is damaged. 2. The connection between the water sensor and wire is not secure. 3. The water sensor is damaged. | 1. Change the water inlet. 2. Check the connection and ensure it is secure.
3. Change the water sensor. |
|
The motor does not work. |
“E05” is on the screen. | 1. The connection between the motor and wire is not secure. 2. The motor is protected because of over-heat.
3. The motor is damaged. | 1. Check the connection and ensure it is secure. 2. Check if the machine is overloaded. Switch off the machine, and retry when the motor becomes cool. 3. Change the motor. |
| There is a heating tube fault. |
“E06” is on the screen. | 1.The connection between the heating tube and wire is not secure. 2. The heating tube is damaged. | 1. Check the connection and ensure it is secure.
2. Change the heating tube. |
| There is a temperature sensor fault. | “E07” is on the screen. | 1. The connection between the temperature sensor and wire is not secure. 2. The temperature sensor is damaged. | 1. Check the connection and ensure it is secure.
2. Change the temperature sensor. |
Technical parameters

Energy-efficient test program entrance guide:
Choose the program “ cotton ”, set the washing temperature to “ 60°C”, and select the spin speed to “1400rpm”.
Note:
Data can vary from the nominal values given depending on water pressure, water hardness, water inlet temperature, room temperature, type and volume of load, fluctuations in the electricity supply and any extra options selected.
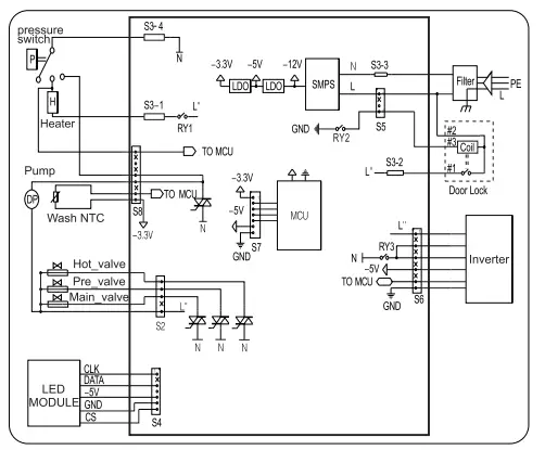
Electric Diagram




















